职称:副教授
单位:江苏高等继续教育智慧教育平台
部门:宿迁学院
职位:学前教育系主任
主讲教师:李建英
教师团队:共10位
| 学校: | 江苏高等继续教育智慧教育平台 |
| 开课院系: | 宿迁学院 |
| 专业大类: | 教育学 |
| 开课专业: | 学前教育 |
| 课程负责人: | 李建英 |
| 课程英文名称: | Children's songs are improvised |
| 课程编号: | ZJ0088516 |
| 学分: | 1 |
| 课时: | 32 |
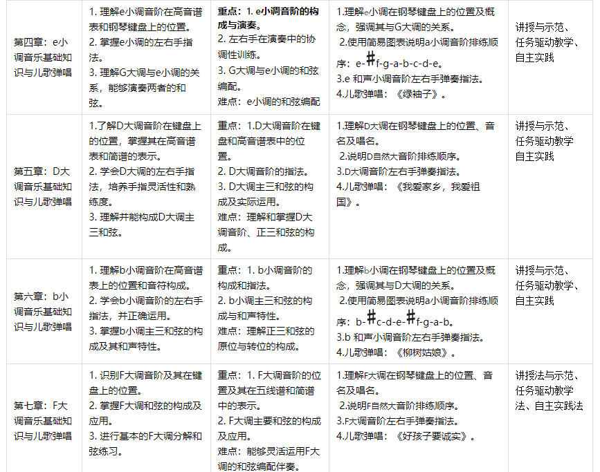
《幼儿歌曲即兴弹唱》是学前教育专业必修课程,1学分、32学时。适用于学前教育专业本科生和幼儿园一线教师在线学习。 本课程的主要任务是通过学习《幼儿歌曲即兴弹唱》,将音乐综合知识和对音乐作品的理解能力、表现能力、演唱能力与钢琴弹奏能力等多方面综合训练,能够快速把握不同类型的音乐作品风格和艺术特点,应获得常见幼儿歌曲弹唱的技能技巧,音乐综合素养得到全面提升。课程内容由易到难分梯度建设,第一至十章主要学习C、G、D、F、♭B 等大调及其关系小调的音乐基础知识,结合儿歌案例训练弹唱技巧;第十一、十二章拓展了国赛必选曲目和音乐活动教学案例,可满足不同学习者的需求。依据课程性质,为引导学习者具备理论学习有效指导技能实践的能力,创新构建了“三阶四维+”的教学评价体系,有利于多维度分析学生的学习成果,具备推广价值。
| 课程章节 | | 文件类型 | | 修改时间 | | 大小 | | 备注 | |
| 1.1 课程导学 |
附件
.${file.extension}
|
2025-03-27 | -- | ||
| 1.2 C大调音乐基础知识 |
附件
.${file.extension}
|
2025-03-27 | -- | ||
|
附件
.${file.extension}
|
2025-03-27 | -- | |||
|
附件
.${file.extension}
|
2025-03-27 | -- | |||
|
视频
.mp4
|
2025-03-27 | 48.25MB | |||
|
视频
.mp4
|
2025-03-27 | 16.80MB | |||
|
附件
.${file.extension}
|
2025-03-27 | -- | |||
|
附件
.${file.extension}
|
2025-03-27 | -- | |||
|
附件
.${file.extension}
|
2025-03-27 | -- | |||
|
附件
.${file.extension}
|
2025-03-27 | -- | |||
|
附件
.
|
2025-03-27 | -- | |||
|
图片
.jpg
|
2025-03-27 | -- | |||
|
附件
.
|
2025-03-27 | -- | |||
|
附件
.${file.extension}
|
2025-03-27 | -- | |||
|
视频
.mp4
|
2025-03-27 | 109.65MB | |||
|
视频
.mp4
|
2025-03-27 | 195.94MB | |||
|
视频
.mp4
|
2025-03-27 | 86.38MB | |||
|
视频
.mp4
|
2025-03-27 | 408.97MB | |||
| 1.3 范例:粉刷匠 |
附件
.${file.extension}
|
2025-03-27 | -- | ||
|
附件
.${file.extension}
|
2025-03-27 | -- | |||
|
视频
.mp4
|
2025-03-27 | 30.38MB | |||
|
附件
.${file.extension}
|
2025-03-27 | -- | |||
| 1.4 拓展案例教学视频 |
视频
.mp4
|
2025-03-27 | 15.79MB | ||
|
视频
.mp4
|
2025-03-27 | 16.86MB | |||
|
视频
.mp4
|
2025-03-27 | 14.85MB | |||
|
视频
.mp4
|
2025-03-27 | 36.18MB | |||
|
附件
.${file.extension}
|
2025-03-27 | -- | |||
|
附件
.${file.extension}
|
2025-03-27 | -- | |||
|
附件
.${file.extension}
|
2025-03-27 | -- | |||
|
附件
.${file.extension}
|
2025-03-27 | -- | |||
| 2.1 课程导学 |
附件
.${file.extension}
|
2025-03-27 | -- | ||
| 2.2 a小调基础知识 |
视频
.mp4
|
2025-03-27 | 26.67MB | ||
|
视频
.mp4
|
2025-03-27 | 16.80MB | |||
|
附件
.${file.extension}
|
2025-03-27 | -- | |||
|
附件
.${file.extension}
|
2025-03-27 | -- | |||
|
附件
.
|
2025-03-27 | -- | |||
|
视频
.mp4
|
2025-03-27 | 18.12MB | |||
|
视频
.mp4
|
2025-03-27 | 101.22MB | |||
|
视频
.mp4
|
2025-03-27 | 342.17MB | |||
| 2.3 范例:洗手绢 |
视频
.mp4
|
2025-03-27 | 17.92MB | ||
|
视频
.mp4
|
2025-03-27 | 23.24MB | |||
|
附件
.${file.extension}
|
2025-03-27 | -- | |||
|
附件
.${file.extension}
|
2025-03-27 | -- | |||
|
附件
.${file.extension}
|
2025-03-27 | -- | |||
|
视频
.mp4
|
2025-03-27 | 22.79MB | |||
|
视频
.mp4
|
2025-03-27 | 30.37MB | |||
|
视频
.mp4
|
2025-03-27 | 32.08MB | |||
| 2.4 拓展案例教学视频 |
视频
.mp4
|
2025-03-27 | 30.37MB | ||
|
视频
.mp4
|
2025-03-27 | 32.08MB | |||
|
附件
.${file.extension}
|
2025-03-27 | -- | |||
|
附件
.${file.extension}
|
2025-03-27 | -- | |||
| 3.1 课程导学 |
附件
.${file.extension}
|
2025-03-27 | -- | ||
| 3.2 G大调音乐基础知识 |
附件
.${file.extension}
|
2025-03-27 | -- | ||
|
视频
.mp4
|
2025-03-27 | 20.58MB | |||
|
附件
.${file.extension}
|
2025-03-27 | -- | |||
|
附件
.${file.extension}
|
2025-03-27 | -- | |||
|
附件
.${file.extension}
|
2025-03-27 | -- | |||
|
附件
.${file.extension}
|
2025-03-27 | -- | |||
|
附件
.${file.extension}
|
2025-03-27 | -- | |||
|
附件
.${file.extension}
|
2025-03-27 | -- | |||
|
附件
.
|
2025-03-27 | -- | |||
|
图片
.jpg
|
2025-03-27 | -- | |||
|
图片
.jpg
|
2025-03-27 | -- | |||
|
视频
.mp4
|
2025-03-27 | 48.45MB | |||
|
视频
.mp4
|
2025-03-27 | 68.96MB | |||
|
视频
.mp4
|
2025-03-27 | 61.64MB | |||
| 3.3 范例:红河谷(注意踏板的使用) |
附件
.${file.extension}
|
2025-03-27 | -- | ||
|
视频
.mp4
|
2025-03-27 | 44.37MB | |||
|
视频
.mp4
|
2025-03-27 | 33.51MB | |||
| 3.4 拓展案例教学视频 |
视频
.mp4
|
2025-03-27 | 13.58MB | ||
|
视频
.mp4
|
2025-03-27 | 23.49MB | |||
|
视频
.mp4
|
2025-03-27 | 44.37MB | |||
|
视频
.mp4
|
2025-03-27 | 22.87MB | |||
|
附件
.${file.extension}
|
2025-03-27 | -- | |||
|
附件
.${file.extension}
|
2025-03-27 | -- | |||
|
附件
.${file.extension}
|
2025-03-27 | -- | |||
| 4.1 课程导学 |
附件
.${file.extension}
|
2025-03-27 | -- | ||
| 4.2 e小调音乐基础知识 |
附件
.${file.extension}
|
2025-03-27 | -- | ||
|
附件
.${file.extension}
|
2025-03-27 | -- | |||
|
附件
.${file.extension}
|
2025-03-27 | -- | |||
|
附件
.${file.extension}
|
2025-03-27 | -- | |||
|
视频
.mp4
|
2025-03-27 | 55.67MB | |||
|
附件
.${file.extension}
|
2025-03-27 | -- | |||
|
视频
.mp4
|
2025-03-27 | 70.91MB | |||
|
视频
.mp4
|
2025-03-27 | 72.75MB | |||
| 4.3 范例:绿袖子(踏板) |
附件
.${file.extension}
|
2025-03-27 | -- | ||
|
视频
.mp4
|
2025-03-27 | 37.50MB | |||
|
视频
.mp4
|
2025-03-27 | 55.67MB | |||
| 4.4 拓展案例教学视频 |
视频
.mp4
|
2025-03-27 | 29.16MB | ||
|
附件
.${file.extension}
|
2025-03-27 | -- | |||
| 5.1 课程导学 |
附件
.${file.extension}
|
2025-03-27 | -- | ||
| 5.2 D大调音乐基础知识 |
附件
.${file.extension}
|
2025-03-27 | -- | ||
|
视频
.mp4
|
2025-03-27 | 28.83MB | |||
|
视频
.mp4
|
2025-03-27 | 30.82MB | |||
|
附件
.${file.extension}
|
2025-03-27 | -- | |||
|
附件
.${file.extension}
|
2025-03-27 | -- | |||
|
附件
.${file.extension}
|
2025-03-27 | -- | |||
|
附件
.${file.extension}
|
2025-03-27 | -- | |||
|
图片
.jpg
|
2025-03-27 | -- | |||
|
图片
.jpg
|
2025-03-27 | -- | |||
|
图片
.jpg
|
2025-03-27 | -- | |||
|
视频
.mp4
|
2025-03-27 | 42.93MB | |||
|
视频
.mp4
|
2025-03-27 | 64.10MB | |||
|
视频
.mp4
|
2025-03-27 | 38.72MB | |||
| 5.3 范例:我爱家乡,我爱祖国 |
视频
.mp4
|
2025-03-27 | 33.01MB | ||
|
视频
.mp4
|
2025-03-27 | 31.27MB | |||
|
附件
.${file.extension}
|
2025-03-27 | -- | |||
| 5.4 拓展案例教学视频 |
视频
.mp4
|
2025-03-27 | 30.82MB | ||
|
视频
.mp4
|
2025-03-27 | 33.01MB | |||
|
附件
.${file.extension}
|
2025-03-27 | -- | |||
|
附件
.${file.extension}
|
2025-03-27 | -- | |||
|
附件
.${file.extension}
|
2025-03-27 | -- | |||
|
视频
.mp4
|
2025-03-27 | 29.77MB | |||
|
视频
.mp4
|
2025-03-27 | 29.39MB | |||
|
视频
.mp4
|
2025-03-27 | 45.20MB | |||
|
附件
.${file.extension}
|
2025-03-27 | -- | |||
|
附件
.${file.extension}
|
2025-03-27 | -- | |||
|
附件
.${file.extension}
|
2025-03-27 | -- | |||
|
附件
.${file.extension}
|
2025-03-27 | -- | |||
| 6.1 课程导学 |
附件
.${file.extension}
|
2025-03-27 | -- | ||
| 6.2 b小调音乐基础知识 |
附件
.${file.extension}
|
2025-03-27 | -- | ||
|
附件
.${file.extension}
|
2025-03-27 | -- | |||
|
视频
.mp4
|
2025-03-27 | 115.54MB | |||
|
视频
.mp4
|
2025-03-27 | 50.23MB | |||
|
附件
.${file.extension}
|
2025-03-27 | -- | |||
|
附件
.${file.extension}
|
2025-03-27 | -- | |||
|
附件
.${file.extension}
|
2025-03-27 | -- | |||
|
视频
.mp4
|
2025-03-27 | 76.36MB | |||
|
视频
.mp4
|
2025-03-27 | 40.01MB | |||
| 6.3 范例:柳树姑娘 |
视频
.mp4
|
2025-03-27 | 40.91MB | ||
|
附件
.${file.extension}
|
2025-03-27 | -- | |||
|
附件
.${file.extension}
|
2025-03-27 | -- | |||
| 6.4 拓展案例教学视频 |
附件
.${file.extension}
|
2025-03-27 | -- | ||
|
视频
.mp4
|
2025-03-27 | 73.89MB | |||
|
视频
.mp4
|
2025-03-27 | 115.54MB | |||
| 7.1 课程导学 |
附件
.${file.extension}
|
2025-03-27 | -- | ||
| 7.2 F大调音乐基础知识 |
附件
.${file.extension}
|
2025-03-27 | -- | ||
|
视频
.mp4
|
2025-03-27 | 16.69MB | |||
|
视频
.mp4
|
2025-03-27 | 20.52MB | |||
|
附件
.${file.extension}
|
2025-03-27 | -- | |||
|
附件
.${file.extension}
|
2025-03-27 | -- | |||
|
附件
.${file.extension}
|
2025-03-27 | -- | |||
|
附件
.${file.extension}
|
2025-03-27 | -- | |||
|
附件
.${file.extension}
|
2025-03-27 | -- | |||
|
附件
.${file.extension}
|
2025-03-27 | -- | |||
|
附件
.${file.extension}
|
2025-03-27 | -- | |||
|
视频
.mp4
|
2025-03-27 | 65.37MB | |||
|
视频
.mp4
|
2025-03-27 | 58.17MB | |||
|
视频
.mp4
|
2025-03-27 | 51.58MB | |||
| 7.3 范例:好孩子要诚实 |
附件
.${file.extension}
|
2025-03-27 | -- | ||
|
附件
.${file.extension}
|
2025-03-27 | -- | |||
|
视频
.mp4
|
2025-03-27 | 30.87MB | |||
|
视频
.mp4
|
2025-03-27 | 47.60MB | |||
|
视频
.mp4
|
2025-03-27 | 21.92MB | |||
| 7.4 拓展案例教学视频 |
视频
.mp4
|
2025-03-27 | 33.52MB | ||
|
视频
.mp4
|
2025-03-27 | 17.16MB | |||
|
视频
.mp4
|
2025-03-27 | 29.94MB | |||
|
附件
.${file.extension}
|
2025-03-27 | -- | |||
|
附件
.${file.extension}
|
2025-03-27 | -- | |||
| 8.1 课程导学 |
附件
.${file.extension}
|
2025-03-27 | -- | ||
| 8.2 d小调音乐基础知识 |
附件
.${file.extension}
|
2025-03-27 | -- | ||
|
附件
.${file.extension}
|
2025-03-27 | -- | |||
|
视频
.mp4
|
2025-03-27 | 28.11MB | |||
|
视频
.mp4
|
2025-03-27 | 49.12MB | |||
|
附件
.${file.extension}
|
2025-03-27 | -- | |||
|
附件
.${file.extension}
|
2025-03-27 | -- | |||
|
附件
.${file.extension}
|
2025-03-27 | -- | |||
|
视频
.mp4
|
2025-03-27 | 34.30MB | |||
|
视频
.mp4
|
2025-03-27 | 38.05MB | |||
| 8.3 范例:草原就是我的家 |
附件
.${file.extension}
|
2025-03-27 | -- | ||
|
视频
.mp4
|
2025-03-27 | 17.45MB | |||
| 8.4 拓展案例教学视频 |
视频
.mp4
|
2025-03-27 | 34.56MB | ||
|
视频
.mp4
|
2025-03-27 | 25.76MB | |||
|
附件
.${file.extension}
|
2025-03-27 | -- | |||
|
附件
.${file.extension}
|
2025-03-27 | -- | |||
| 9.1 课程导学 |
附件
.${file.extension}
|
2025-03-27 | -- | ||
| 9.2 ♭B大调音乐基础知识 |
附件
.${file.extension}
|
2025-03-27 | -- | ||
|
附件
.${file.extension}
|
2025-03-27 | -- | |||
|
附件
.${file.extension}
|
2025-03-27 | -- | |||
|
附件
.${file.extension}
|
2025-03-27 | -- | |||
|
视频
.mp4
|
2025-03-27 | 81.16MB | |||
|
视频
.mp4
|
2025-03-27 | 94.67MB | |||
|
视频
.mp4
|
2025-03-27 | 103.68MB | |||
| 9.3 范例:国旗多美丽 |
附件
.${file.extension}
|
2025-03-27 | -- | ||
|
视频
.mp4
|
2025-03-27 | 24.95MB | |||
| 9.4 拓展案例教学视频 |
视频
.mp4
|
2025-03-27 | 69.44MB | ||
|
视频
.mp4
|
2025-03-27 | 24.95MB | |||
|
附件
.${file.extension}
|
2025-03-27 | -- | |||
|
附件
.${file.extension}
|
2025-03-27 | -- | |||
|
视频
.mp4
|
2025-03-27 | 46.55MB | |||
|
附件
.${file.extension}
|
2025-03-27 | -- | |||
| 10.1 课程导学 |
附件
.${file.extension}
|
2025-03-27 | -- | ||
| 10.2 g小调音乐基础知识 |
附件
.${file.extension}
|
2025-03-27 | -- | ||
|
附件
.${file.extension}
|
2025-03-27 | -- | |||
|
附件
.${file.extension}
|
2025-03-27 | -- | |||
|
附件
.${file.extension}
|
2025-03-27 | -- | |||
|
视频
.mp4
|
2025-03-27 | 78.68MB | |||
|
视频
.mp4
|
2025-03-27 | 70.50MB | |||
| 10.3 范例:送别 |
附件
.${file.extension}
|
2025-03-27 | -- | ||
|
视频
.mp4
|
2025-03-27 | 46.55MB | |||
| 10.4 拓展案例教学视频 |
视频
.mp4
|
2025-03-27 | 23.35MB | ||
|
视频
.mp4
|
2025-03-27 | 16.24MB | |||
|
附件
.${file.extension}
|
2025-03-27 | -- | |||
| 11.1 课程导学 |
附件
.${file.extension}
|
2025-03-27 | -- | ||
| 11.2 和弦集合 |
附件
.${file.extension}
|
2025-03-27 | -- | ||
|
附件
.${file.extension}
|
2025-03-27 | -- | |||
| 11.3 幼儿歌曲伴奏谱例(师范生国赛选曲) |
附件
.${file.extension}
|
2025-03-27 | -- | ||
|
附件
.${file.extension}
|
2025-03-27 | -- | |||
|
附件
.${file.extension}
|
2025-03-27 | -- | |||
|
附件
.${file.extension}
|
2025-03-27 | -- | |||
|
附件
.${file.extension}
|
2025-03-27 | -- | |||
|
附件
.${file.extension}
|
2025-03-27 | -- | |||
|
附件
.${file.extension}
|
2025-03-27 | -- | |||
|
附件
.${file.extension}
|
2025-03-27 | -- | |||
|
附件
.${file.extension}
|
2025-03-27 | -- | |||
|
附件
.${file.extension}
|
2025-03-27 | -- | |||
|
附件
.${file.extension}
|
2025-03-27 | -- | |||
|
附件
.${file.extension}
|
2025-03-27 | -- | |||
|
附件
.${file.extension}
|
2025-03-27 | -- | |||
|
附件
.${file.extension}
|
2025-03-27 | -- | |||
|
附件
.${file.extension}
|
2025-03-27 | -- | |||
|
附件
.${file.extension}
|
2025-03-27 | -- | |||
|
附件
.${file.extension}
|
2025-03-27 | -- | |||
|
视频
.mp4
|
2025-03-27 | 26.49MB | |||
|
视频
.mp4
|
2025-03-27 | 75.51MB | |||
|
视频
.mp4
|
2025-03-27 | 39.09MB | |||
|
视频
.mp4
|
2025-03-27 | 53.65MB | |||
|
视频
.mp4
|
2025-03-27 | 66.19MB | |||
|
视频
.mp4
|
2025-03-27 | 30.13MB | |||
|
视频
.mp4
|
2025-03-27 | 58.09MB | |||
|
视频
.mp4
|
2025-03-27 | 100.68MB | |||
|
附件
.${file.extension}
|
2025-03-27 | -- | |||
|
附件
.${file.extension}
|
2025-03-27 | -- | |||
|
附件
.${file.extension}
|
2025-03-27 | -- | |||
|
附件
.${file.extension}
|
2025-03-27 | -- | |||
|
附件
.${file.extension}
|
2025-03-27 | -- | |||
|
附件
.${file.extension}
|
2025-03-27 | -- | |||
|
附件
.${file.extension}
|
2025-03-27 | -- | |||
|
附件
.${file.extension}
|
2025-03-27 | -- | |||
|
附件
.${file.extension}
|
2025-03-27 | -- | |||
|
附件
.${file.extension}
|
2025-03-27 | -- | |||
|
附件
.${file.extension}
|
2025-03-27 | -- | |||
|
附件
.${file.extension}
|
2025-03-27 | -- | |||
|
附件
.${file.extension}
|
2025-03-27 | -- | |||
|
附件
.${file.extension}
|
2025-03-27 | -- | |||
|
附件
.${file.extension}
|
2025-03-27 | -- | |||
|
附件
.${file.extension}
|
2025-03-27 | -- | |||
|
附件
.${file.extension}
|
2025-03-27 | -- | |||
|
附件
.${file.extension}
|
2025-03-27 | -- | |||
|
附件
.${file.extension}
|
2025-03-27 | -- | |||
|
附件
.${file.extension}
|
2025-03-27 | -- | |||
|
附件
.${file.extension}
|
2025-03-27 | -- | |||
|
附件
.${file.extension}
|
2025-03-27 | -- | |||
|
视频
.mp4
|
2025-03-27 | 95.34MB | |||
|
视频
.mp4
|
2025-03-27 | 35.79MB | |||
|
附件
.${file.extension}
|
2025-03-27 | -- | |||
|
附件
.${file.extension}
|
2025-03-27 | -- | |||
|
附件
.${file.extension}
|
2025-03-27 | -- | |||
|
附件
.${file.extension}
|
2025-03-27 | -- | |||
|
附件
.${file.extension}
|
2025-03-27 | -- | |||
|
附件
.${file.extension}
|
2025-03-27 | -- | |||
|
附件
.${file.extension}
|
2025-03-27 | -- | |||
|
附件
.${file.extension}
|
2025-03-27 | -- | |||
|
附件
.${file.extension}
|
2025-03-27 | -- | |||
|
附件
.${file.extension}
|
2025-03-27 | -- | |||
|
附件
.${file.extension}
|
2025-03-27 | -- | |||
| 12.1 课程导学 |
附件
.${file.extension}
|
2025-03-27 | -- | ||
| 12.2 音乐活动优质课案例 |
视频
.mp4
|
2025-03-27 | 44.02MB | ||
|
视频
.mp4
|
2025-03-27 | 140.42MB | |||
|
视频
.mp4
|
2025-03-27 | 289.35MB | |||
|
视频
.mp4
|
2025-03-27 | 330.65MB | |||
|
视频
.mp4
|
2025-03-27 | 70.00MB | |||
|
视频
.mp4
|
2025-03-27 | 74.20MB | |||
| 12.3 其他教学活动优质案例 |
视频
.mp4
|
2025-03-27 | 331.85MB | ||
|
视频
.mp4
|
2025-03-27 | 238.11MB | |||
|
视频
.mp4
|
2025-03-27 | 317.22MB | |||
|
视频
.mp4
|
2025-03-27 | 263.96MB |