职称:副教授
单位:南京铁道职业技术学院
部门:建筑与艺术设计学院
主讲教师:徐晓升
教师团队:共8位
| 学校: | 江苏高等继续教育智慧教育平台 |
| 开课院系: | 南京铁道职业技术学院 |
| 专业大类: | 土木建筑大类 |
| 开课专业: | 建筑装饰工程技术 |
| 课程负责人: | 徐晓升 |
| 课程编号: | ZJ0031537 |
| 学分: | 4 |
| 课时: | 64 |
建筑空间设计是一种生活态度,建筑空间设计是一种技术表达,建筑空间设计是一种文化传承,建筑空间设计是一种科学法则。
欢迎大家来到建筑空间设计课程平台,建筑空间是指提供人们居住、工作、娱乐等活动的独立空间,通常需要对这些空间进行设计装修后,再进入内部进行各种活动,对建筑空间进行精心设计,是人们对美好生活的追求与向往。在建筑装饰领域,对建筑空间内部进行装饰设计,并进行创新应用,是建筑装饰设计师的核心素养。作为建筑装饰工程技术专业的一门综合性核心课程,本课程旨在培养懂理论、守标准、能设计、善创新,具有社会主义核心价值观、德智体美劳全面发展,掌握生态设计理念、智能装修技能、文创表达素养,具有可持续发展潜力的复合型、创新型技术技能人才。
课程负责人教学研究情况
一、教学类表彰/奖励
专业建设:
1.校一期品牌培育专业,室内艺术设计(排名前2),2016
2.校二期品牌专业,室内艺术设计(排名前2),2020
3.省重点专业群,室内艺术设计(排名前5),2021
4.校三期品牌专业,建筑装饰工程技术(主持人),2022
5.三全育人试点专业,室内艺术设计(主持人),2022
课程建设:
1.江苏省职业教育在线精品课程,《中外传世名画作品赏析》(排名前5),2022
2.南京铁道职业技术学院优质课程,《建筑空间设计》(主持人),2022
3.南京铁道职业技术学院优质课程,《室内软装与家具设计》(参与人),2023
4.南京铁道职业技术学院优质课程,《计算机辅助设计3D》(参与人),2023
教材建设:
1.参与编写《包装设计》,江苏省重点教材,2018
2.参与编写《室内装饰施工图深化设计》,2023
课程思政改革:
1.校级课程思政改革,《家具设计》参与(排名前2),2021
2.校级课程思政改革,《建筑装饰材料与施工》(主持人),2023
教学奖励/表彰:
1.南京铁道职业技术学院,优秀教育工作者,2019
2.南京铁道职业技术学院信息化教学大赛 三等奖,2015
3.南京铁道职业技术学院信息化教学大赛 三等奖,2016
4.南京铁道职业技术学院信息化教学大赛 三等奖,2018
5.江苏省高职院信息化教学大赛 三等奖,2018
6.江苏省教师现代教育技术应用作品大赛微课作品赛项一等奖,2018
7.江苏省教师现代教育技术应用作品大赛教学方案赛项二等奖,2019
8.南京铁道职业技术学院教案设计大赛 三等奖,2020
9.江苏省高职院教师教学能力大赛 一等奖,2021
10.南京铁道职业技术学院教学能力大赛 二等奖,2021
11.南京铁道职业技术学院教案设计大赛 二等奖,2021
12.全国数字创意教学技能竞赛江苏赛区 三等奖,2022
13.江苏省高校优秀毕业论文(设计)评选,优秀毕业设计团队,2022
14.南京铁道职业技术学院,优秀教育工作者。2023
二、主持的教学研究课题:
1.基于“三维支撑”的高职室内艺术设计专业虚拟实践教学构建研究,南京铁道职业技术学院科研基金项目,2018(项目编号:YR18017)已结项
2.基于室内设计视角下的废弃列车车厢的再利用改造设计与研究,江苏省教育厅大创课题项目,毕业设计教学研究,2018(项目编号:201813106013Y)已结项
3.以“协同创新”为驱动力的南京江北新区文化产业开发策略研究,江苏省教育厅社政处哲学社会科学研究基金项目,设计 文化研究,2018(项目编号:2018SJA0686)已结项
4.生态空间视阈下稻壳材料可循环再造价值的应用研究,江苏省教育厅大创课题项目,装饰材料教学研究,2020(项目编 号:202013106010Y)已结项
5.互联网时代下的智能家居设计与创新,南京铁道职业技术学院大创基金项目,空间智能化设计教学研究,2016(项目编号:YXKC201626)已结项
三、发表的教学研究论文:
1.高职室内设计专业梯队式人才培养模式探析,美与时代,2016
2.关于在高职室内设计专业开设营销课程的构想,美术教育研究,2016
3.基于三维模型的室内设计专业虚拟实践教学构建初探—以施工课程为例,美术教育研究
4.协同视域下高校服务文化产业发展的机制研究,公关世界,2020
5.民居装饰元素在室内设计中的运用,建筑经济(中文核心),2021
四、指导学生获奖(部分)
1.江苏省第十六届室内装饰设计大奖赛 指导学生一等奖,2021
2.2021《艺融杯》第十二届江苏艺术设计大赛 指导学生金奖,2021
课程团队教学研究情况

课程始建于2004年,依托室内设计省重点专业群,分析装饰产业新技术、新工艺、新业态、新岗位,紧扣产业发展不断变革。发展历程如下:
(1)传统期(2014年之前):以课堂教学为主,促进知识内化与技能训练。
(2)改革期(2014-2017年):课程进行信息化、项目化改革,获省信息化教学竞赛一等奖等。
(3)混合期(2018-2020年):课程上线超星泛雅平台,开展适应“互联网+职业教育”需求的混合式教学,获省教改课题立项、省教学能力大赛二等奖等。
(4)共建期(2021年-至今):联合南京麦迪逊装饰设计有限公司,对标高等职业学校专业教学标准、在线课程建设标准,建立基于产业数字化和职教数字化的“双数字化”课程标准,优化课程内容。获省教学能力大赛一等奖、省青蓝团队获批、立项校级优质课程。
(校企合作项目分析)

本课程旨在为社会培养具有社会主义核心价值观、德智体美劳全面发展,掌握握生态设计理念、智能装修技能、文创表达素养,具有可持续发展潜力的复合型、创新型技术技能人才。

课程以任务为导向,实施基于模块化教学的进阶式课程任务重构,教学环节贯穿课前、课中、课后,内容由易到难,逐步训练学生的职业技能与创新素养,并紧扣思政要素,循环式、全程式思政。

课程团队以服务装饰产业升级与数字化改造为起始;以产业和岗位能力需求为导向;以培养岗位技能强和职业素养高的复合型人才为目标,携手企业,对课程内容进行系统化设计。
(课程内容对接项目、思政、产业、岗位)
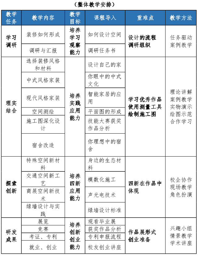
课程教学重点:课程教学立足于在掌握建筑空间设计的全流程,学生在学习本课程后能够独立进行空间方案设计,是本课程教学重点。
重点知识及技能点如下:①家装空间设计的风格及材料选择;②现代和中式风格空间设计;③空间测绘与施工图深化设计;④基于“四新”应用的工装空间设计。
课程教学难点:本课程是一门综合性较强的课程,前置课程较多,学生专业基础参差不齐,学情复杂,众多教学难点亟待解决。
难点知识及技能点如下:①如何在短时间内让学生掌握装饰材料和风格的特点;②如何让学生读懂图纸及进一步掌握施工图绘制规范;③如何提升学生从二维施工图纸转换到三维立体空间的想象能力;④如何让学生将新标准、新工艺、新材料、新技术与空间设计进行综合性运用。
本课程教材
书名:《室内设计》,书号:978-7-313-22336-4,作者:王明道,出版社:上海交通大学出版社,出版时间:2021年8月,“十四五”职业教育国家规划教材国家级精品教材

一、课程资源建设逻辑
课程实施 以思政元素无痕融入为基础, 以 “文化传承、 生态 设计、工艺匠心、科学探索、研究创新”为主题形成课程任务式项目实施岗课赛证为“桥梁”构成课程内容。通过将课程项目技能与建筑装饰岗位需求相汇合,以岗定教;项目内容与省职业技能大赛、省装饰设计大赛、创新创业大赛等竞赛要求相符合,以赛促教; 项目创新与 1 +X 证书 、专利证书等证书内容相融合,以证引教 。

二、课程资源建设分析
1、建设逻辑
资源不能独立存在平台中,容易造成资源“僵化”。本课程资源以任务为载体,融入到导学、技能点、项目、思政框架中,最大化盘活资源,做到能学辅教。
2、建设应用
通过超星泛雅平台,构建视频及微课(77个,时长1035分钟)、动画及虚拟仿真资源(10个),这四类资源占比达到35%以上。搭建教学架构图、任务清单图、互动交流话题等资源,应用于线上教学;使用山东百库教育科技有限公司开发的装配式装修实训虚拟仿真系统,应用于技能训练;创建微信公众号(南铁-室内设计),应用于知识拓展。
一、平台学习资料
课程针对各个项目拍摄了相应的授课视频,帮助学生实时学习,校企共建课程设计工作坊、活页式教材等,形成“双师”(学校教师+企业师傅)教学资源平台。
作为理实一体课程,部分项目需要进行实践操作,为了使课程教学内容更加生动,在课程平台中运用微课、案例、三维动画、虚拟仿真、课堂实录等资源,让学生对课程内容的理解更加容易,对课程学习的兴趣更加高涨。



二、思政学习资源
以思政元素无痕融入为基础,课程项目任务为媒介,打造“思政课堂+文化传承”、“思政课堂+生态设计”、“思政课堂+工艺匠心”、“ 思政课堂+创新创业”等课程思政特色内容,让学生更好的把课程思政中的中国传统文化、生态文明建设、时代发展创新等思想,反哺于课程中,形成成果、形成荣誉、形成就业的“敲门砖”。
三、企业学习资源
锦华装饰设计项目网站平台,除公司宣传之外,还有装修讲堂、设计案例、施工工艺讲解,别墅装修、大中小型住宅装修项目的效果展示及设计理念讲解,学生在课程之余,可以在线了解更多的空间设计知识。
山东百库教育,产业教授讲堂,定期观看最新建筑空间设计的最新理念及研究,应用公司自主开发的虚拟仿真实训软件,帮助学生更好的学习及巩固课堂所学内容。
四、共享学习资源
进入大学慕课,观看课程资源,包含黑龙江生态工业职业学院《公共空间设计之餐饮、酒店篇》、湖北三峡职业学院《居住空间设计》等院校的教学资源,通过观看教学资源,取长补短,不断进步。


一、教学机制“三协同”
搭建校政企协同、多元育人的课程教学机制。学校引入社区建设项目;企业真实项目进课程,助力学生由模拟项目学习向真实项目学习过渡;单纯技能型分项训练向项目化综合能力提升渐进。
通过引进社区党建或民生项目,不断丰富课程项目内涵,通过校政合作,引进党员活动中心、党群服务中心等项目,提升学生爱党、爱国之情。引进养老院改造、空巢老人老宅翻新、残疾人之家建设等项目,让学生更多的关注社会弱势群体,树立尊老爱幼、关爱他人的人生理念。通过循环式、隐蔽式融入思政元素,引导学生塑造正确的价值观、培养家国情怀、提升社会责任感。

二、教学模块“四进阶”
依据岗位技能及校企协同育人要求,以产教融合项目串联“ 学习调研 → 理实结合 → 探索创新 → 研发成果”四个进阶式课程体系,每个课程体系之间的项目知识点有类似、有相通,实现了从基础到实践到拓展到进阶的知识积累与技能升华。学生通过进阶式课程体系的项目化训练,实现了知识、技能和素养的提升。


三、教学时段“五进程”
教师在课前将相关的理论基础、技术规范、技能操作、调研要求等自学资料上传平台,在课上引导学生分组讨论、分析案例、完成设计。引导学生不断探索,构建基于职业情景的“探究式”课堂。经过设计项目的不断学习训练,促进了学生职业能力的提升。

一、“三主一辅”考核形式
引入“三主一辅”教学评价。为了贯彻课程思政的教学理念,将思政案例融入教学,并邀请思政课教师共同评价,形成“专思”结合评价。
“三主”包含校内专业及思政老师评价、企业导师评价、课赛证结合评价,并且要求学生观看思政案例后,写出感悟,思政教师给出成绩。专业教师通过学生设计作品效果,给出课程评价。企业导师通过学生实践作业的完成质量及现场表现,给出评价。课赛证是学生在课程结束后,依据所学知识,进行成果拓展创新,取得相应的比赛及证书成果,给予相应加分。
“一辅”是学生自评互评。通过小组合作和角色互换,学生相互之间彼此已经比较了解。在完成每一个任务后,进行相互匿名打分、自我打分。这也是调查学生课程学习成效,同时帮助学生树立个人荣誉感,实现自我价值。

二、“增值性”评价形式
利用课程平台中的学习数据,分析学生线上签到、学习主动性、讨论提问、在线测验等方面的进步, 以个人纵向比较为基础,创建学生个性发展电子档案袋,实现增值性评价。

在线视频中教师通过出境、做手势、划重点等手段,将知识点精简提炼,并附加测试题,强化课程内容。学生观看 视频、做题、提问、讨论等,全程参与教学环节,教学方式广受好评,最近一次课程评教均分 96.83。
二、课程展览,学习氛围浓
“以展促教,以展促学”,将专业核心课程的成果汇报展常态化,营造浓厚的专业学习氛围,是专业建设的重要一环。也是不同班级,不同专业间同学相互学习的主要渠道。通过展板展示课程的优秀设计作品,展示出课程学习成果,同学们能直观的看到其他同学的作品,从而找到差距,查漏补缺,相互学习,争取在下面的毕业设计中取得更加丰硕的成果。课程作品被专业所收藏,并为每位同学颁发作品收藏证书。

三、成果丰硕,师生收获大
通过课程的教学,学生将课程成果用于参赛,成果转化专利,技能用于考证,创新理念用于创新创业大赛,取得了丰硕的成果,在省装饰大赛、专利成果等方面,取得众多成果。2017年以来师生累计获得专利40余项。教师进行课程教学研究,参与教学能力比赛、微课比赛,取得优异成绩。教师团队运用课程项目参与2017年、2018年、2020年、2021年江苏省教学能力比赛分获一等奖、三等奖、二等奖、一等奖。

2022年本校成为教育部1+X室内设计技能证书考点,由中国室内装饰协会组织并颁发证书。运用本课程所学的空间设计理论知识点及设计技能,在1+X考证考证方面取得优异的成绩,2022年55人参加考证,2023年20人参加考证,均一次性100%通过。




在教学中以专业技能入手 、双创思维入脑、思政元素入心为教学目标,进行课程模块重构;以新形态教材 理论 认知、虚拟仿真平台 理实结合、企业实践岗位技能 锻炼为教学模式,进行课堂教学改革;实现 “理实虚、专创思 ”结合的课程教学改革双驱动。
二、“专通兼备”扩影响
课程平台现有 3 个专业、5 门课程、9 个班级在使用,在保证课程原本内核与体系的基础上,创建公选、培训、通识等教学板块。这部分内容更偏向人们所关注的领域,变得更加普识化、大众化,适用人群拓展至其它专业学生、企业员工、社会人士等。

一、结合热点,思政全方位
课程内容通过引进社区党建或民生项目,不断丰富课程项目内涵。融合党建项目,引进党员活动中心、党群服务中心等项目,提升学生爱党、爱国之情;整合民生项目,养老院改造、空巢老人老宅翻新、残疾人之家建设等项目,让学生更多的关注社会弱势群体,树立尊老爱幼、关爱他人的人生理念。
同时,在教学过程中以“三全育人”为初心,实施以任务为导向,“课前调研+探究课堂+岗位训练+循环思政”为“引擎”的任务驱动式教学理念,学生在潜移默化中提升了素养,增进了技能,强健了体魄,端正了思想。全面推进职业教育“课堂大改革”,培养“综合性新式建筑装饰人才”。

二. 课程优化,数字转型快
课程融入智能家居、数字施工等内容。平台进行“ 学 、问、 练 、 论 、 测”,实行线上过程性考核并发放学习证书,克服线上学习“休眠”痛点,实现教学内容与模式 “ 双数字化 ”转型。
三. 企业参与,职教特征强
课程前期介入企业项目,结合企业生产标准,把握教学方向; 初期进入企业现场,结合企业生产规范,进行现场教学; 中期引入企业导师,结合企业验收标准,进行学习评价; 后期融入企业岗位,结合企业岗位要求,鼓励学生实践。
四. 分类教学,对接生源广
为适应不同招生来源、不同学历的学生多样化的学习需求 ,开发相应的学习任务包,以符合他们未来的岗位要求。

一、实施常态化课程教学诊断与优化
首先是成立课程教学顾问委员会,邀请与课程项目相关的企业管理者、优秀设计师、知名院校的学者专家,对课程模块的构建提出意见。由建筑与艺术设计学院各专业组成的二级教学督导组,对课程教学方案形成有效监控。
其次是每学期由顾问委员会召开课程教学论证会,对当前的建筑装饰企业需求和职业技能素养要求进行重新梳理,听取他们对当前建筑装饰人才培养的要求,及时调整课程教学方案,以适应新时代和新技术背景下,对建筑装饰设计人员的新要求。经过两年左右的优化改进,实现本课程教学质量与教学成果的进一步发展。
二、继续优化“岗、课、赛、证”一体化人才培养体系。

课岗对接,编制学习手册,课证对接,练就技能本领,课赛对接,提升综合能力。
三、坚持双创引领,激发学生多元化发展潜能
利用现有创新创业教育资源,形成双创教育有力支撑,课程教学融入创新创业教育,提升学生创新创业能力,课程项目对接创新创业项目,实现双创人才培养全方位。
四、进一步挖掘思政案例,做好课程思政教学。
通过企业,学习专业岗位技能要求,培养工作责任感;通过政府或社区,参与公益项目,将专业知识应用于社会实践中,提升社会使命感。教学环节紧扣思政要素,闭环式、无痕式思政,以立德树人为根本、中国特色为统领;以支撑创新驱动发展战略、服务经济社会为导向,着力培养学生批判性、创造性思维。培养学生具有价值判断、跨文化沟通、交叉创新与跨界协同的能力;培养具有家国情怀、全球视野、创新精神和实践能力的杰出建筑装饰设计人才。
五、优化课程教师队伍,提升教育教学研究与改革水平

到2024年,持续提升与课程相关的教学研究水平与教学模式改革,“以岗定教”协同标杆企业,随时关注市场动向,优化课程教学方向,共同培养职业岗位技能;“以赛促改”支持团队教师开展与本课程相适宜的基于问题、基于项目、基于案例的教学方法和考核方式的探索与实践,更新教学理念,优化教学改革。参加每年的教学能力大赛、微课大赛、技能大赛,以大赛为抓手,提升教师教学能力;“以产促教”深化产教融合,强化教师专业培训及实践能力的培养,为课程项目配套相应的发展经费,继续引入真实课程项目。同时利用互联网为载体,实现线上线下混合教学的“翻转课堂”,促进教学模式多维发展。
六、教学资源开发与建设,打造线上线下混合式新课堂

基于互联网时代多样化学习需求,继续优化本课程在超星平台中的课程内容,打造线上线下混合式教学。打造校级优质在线开放课程,促进教育教学改革发展。为了适应社会发展与企业岗位要求,需定期的完善课程体系、精化课程标准、优化教学内容。参照职业资格标准与实际工作流程,形成一套符合职业岗位要求、科学合理的教学资源体系。打造“理论与实体、校内与校外”相结合的课程教学资源,理论资源训练学生敏捷思维、实体资源练就学生操作本领、校内资源带来高效学习体验、校外资源构建实岗育人环境。
| 课程章节 | | 文件类型 | | 修改时间 | | 大小 | | 备注 | |
| 1.1 建筑装饰设计师职业技能标准 |
文档
.pdf
|
2024-10-24 | 17.33MB | ||
| 1.2 课程概述视频 |
视频
.mp4
|
2024-10-24 | 521.22MB | ||
| 1.3 课程标准/授课计划/教材 |
文档
.pdf
|
2024-10-24 | 214.54KB | ||
|
文档
.pdf
|
2024-10-24 | 231.63KB | |||
|
附件
.${file.extension}
|
2024-10-24 | -- | |||
| 2.1 导学:教学架构/学习清单/自学资料/课前作业 |
附件
.${file.extension}
|
2024-10-24 | -- | ||
|
文档
.pdf
|
2024-10-24 | 71.40KB | |||
|
视频
.mp4
|
2024-10-24 | 683.61MB | |||
|
视频
.mp4
|
2024-10-24 | 60.50MB | |||
|
视频
.mp4
|
2024-10-24 | 41.72MB | |||
|
文档
.docx
|
2024-10-24 | 13.25KB | |||
| 2.2 项目一:建筑空间设计整体流程 |
文档
.docx
|
2024-10-24 | 793.19KB | ||
|
文档
.ppt
|
2024-10-24 | 2.90MB | |||
|
文档
.pptx
|
2024-10-24 | 10.60MB | |||
|
视频
.mp4
|
2024-10-24 | 200.79MB | |||
|
视频
.mp4
|
2024-10-24 | 192.81MB | |||
|
视频
.mp4
|
2024-10-24 | 62.34MB | |||
|
视频
.mp4
|
2024-10-24 | 25.11MB | |||
|
视频
.mp4
|
2024-10-24 | 18.75MB | |||
|
视频
.mp4
|
2024-10-24 | 24.68MB | |||
|
视频
.mp4
|
2024-10-24 | 18.16MB | |||
|
图片
.jpeg
|
2024-10-24 | -- | |||
|
附件
.${file.extension}
|
2024-10-24 | -- | |||
|
附件
.${file.extension}
|
2024-10-24 | -- | |||
|
附件
.${file.extension}
|
2024-10-24 | -- | |||
| 2.3 项目二:建筑空间设计调研汇报 |
文档
.docx
|
2024-10-24 | 13.25KB | ||
|
文档
.docx
|
2024-10-24 | 13.32KB | |||
|
文档
.ppt
|
2024-10-24 | 3.22MB | |||
|
视频
.MP4
|
2024-10-24 | 612.82MB | |||
|
视频
.mp4
|
2024-10-24 | 414.43MB | |||
|
视频
.mp4
|
2024-10-24 | 811.90MB | |||
|
视频
.mp4
|
2024-10-24 | 1.62GB | |||
|
视频
.MP4
|
2024-10-24 | 850.06MB | |||
|
文档
.pptx
|
2024-10-24 | 44.64MB | |||
|
文档
.pptx
|
2024-10-24 | 12.22MB | |||
|
文档
.pptx
|
2024-10-24 | 156.33MB | |||
|
文档
.pptx
|
2024-10-24 | 84.92MB | |||
|
文档
.pptx
|
2024-10-24 | 286.54MB | |||
| 2.4 思政:空间设计与文化传承 |
视频
.mp4
|
2024-10-24 | 409.67MB | ||
| 3.1 导学:教学架构/学习清单/自学资料/课前作业 |
附件
.${file.extension}
|
2024-10-24 | -- | ||
|
文档
.pdf
|
2024-10-24 | 70.85KB | |||
|
视频
.mp4
|
2024-10-24 | 52.58MB | |||
|
视频
.mp4
|
2024-10-24 | 50.42MB | |||
|
视频
.mp4
|
2024-10-24 | 13.01MB | |||
|
文档
.docx
|
2024-10-24 | 13.33KB | |||
| 3.2 技能学习:如何选择家庭装修的风格和材料 |
视频
.mp4
|
2024-10-24 | 637.29MB | ||
|
文档
.pptx
|
2024-10-24 | 37.47MB | |||
|
文档
.pptx
|
2024-10-24 | 46.21MB | |||
|
文档
.ppt
|
2024-10-24 | 7.97MB | |||
|
文档
.pptx
|
2024-10-24 | 39.88MB | |||
|
文档
.pdf
|
2024-10-24 | 6.61MB | |||
|
视频
.mp4
|
2024-10-24 | 24.51MB | |||
|
视频
.mp4
|
2024-10-24 | 84.53MB | |||
|
视频
.mp4
|
2024-10-24 | 91.77MB | |||
|
视频
.mp4
|
2024-10-24 | 91.15MB | |||
|
视频
.mp4
|
2024-10-24 | 59.99MB | |||
|
视频
.mp4
|
2024-10-24 | 40.66MB | |||
|
视频
.mp4
|
2024-10-24 | 62.97MB | |||
|
视频
.mp4
|
2024-10-24 | 68.62MB | |||
| 3.3 项目一:中式风格家装设计 |
文档
.docx
|
2024-10-24 | 858.80KB | ||
|
视频
.mp4
|
2024-10-24 | 670.12MB | |||
|
文档
.pptx
|
2024-10-24 | 216.61MB | |||
|
视频
.mp4
|
2024-10-24 | 40.40MB | |||
|
文档
.pdf
|
2024-10-24 | 14.74MB | |||
|
图片
.png
|
2024-10-24 | -- | |||
|
图片
.png
|
2024-10-24 | -- | |||
|
图片
.png
|
2024-10-24 | -- | |||
|
图片
.png
|
2024-10-24 | -- | |||
|
图片
.png
|
2024-10-24 | -- | |||
| 3.4 项目二:现代风格家装设计 |
文档
.docx
|
2024-10-24 | 372.20KB | ||
|
文档
.pptx
|
2024-10-24 | 17.21MB | |||
|
视频
.mp4
|
2024-10-24 | 69.85MB | |||
|
视频
.mp4
|
2024-10-24 | 67.17MB | |||
|
视频
.mp4
|
2024-10-24 | 61.40MB | |||
|
视频
.mp4
|
2024-10-24 | 48.33MB | |||
|
视频
.mp4
|
2024-10-24 | 55.98MB | |||
|
图片
.png
|
2024-10-24 | -- | |||
|
图片
.png
|
2024-10-24 | -- | |||
|
图片
.png
|
2024-10-24 | -- | |||
|
图片
.png
|
2024-10-24 | -- | |||
|
图片
.png
|
2024-10-24 | -- | |||
| 3.5 项目三:装修技巧合集 |
视频
.mp4
|
2024-10-24 | 161.21MB | ||
|
视频
.mp4
|
2024-10-24 | 56.79MB | |||
|
视频
.mp4
|
2024-10-24 | 51.40MB | |||
|
视频
.mp4
|
2024-10-24 | 35.57MB | |||
| 3.6 思政:空间设计与生态环保 |
视频
.mp4
|
2024-10-24 | 156.67MB | ||
|
视频
.mp4
|
2024-10-24 | 249.32MB | |||
|
视频
.mp4
|
2024-10-24 | 141.22MB | |||
|
视频
.mp4
|
2024-10-24 | 4.22GB | |||
| 4.1 导学:教学架构/学习清单/自学资料/课前作业 |
附件
.${file.extension}
|
2024-10-24 | -- | ||
|
文档
.pdf
|
2024-10-24 | 75.17KB | |||
|
图书
.book
|
2024-10-24 | 109.00Byte | |||
|
图书
.book
|
2024-10-24 | 142.00Byte | |||
|
文档
.pdf
|
2024-10-24 | 706.28KB | |||
|
文档
.docx
|
2024-10-24 | 13.35KB | |||
| 4.2 技能学习:掌握空间测绘方法及深化设计的流程 |
视频
.mp4
|
2024-10-24 | 252.60MB | ||
|
文档
.pptx
|
2024-10-24 | 11.18MB | |||
|
文档
.ppt
|
2024-10-24 | 3.28MB | |||
|
文档
.ppt
|
2024-10-24 | 1.76MB | |||
|
文档
.pptx
|
2024-10-24 | 3.65MB | |||
|
文档
.pptx
|
2024-10-24 | 2.62MB | |||
|
文档
.ppt
|
2024-10-24 | 1.39MB | |||
|
视频
.mp4
|
2024-10-24 | 416.55MB | |||
|
文档
.pdf
|
2024-10-24 | 6.17MB | |||
|
视频
.mp4
|
2024-10-24 | 10.86MB | |||
|
视频
.mp4
|
2024-10-24 | 323.84MB | |||
|
视频
.MP4
|
2024-10-24 | 68.43MB | |||
|
视频
.mp4
|
2024-10-24 | 41.18MB | |||
| 4.3 项目一:宿舍空间的改造设计 |
文档
.docx
|
2024-10-24 | 516.05KB | ||
|
视频
.mp4
|
2024-10-24 | 60.67MB | |||
|
视频
.mp4
|
2024-10-24 | 45.12MB | |||
|
文档
.pptx
|
2024-10-24 | 10.38MB | |||
|
文档
.pptx
|
2024-10-24 | 578.50KB | |||
|
文档
.pptx
|
2024-10-24 | 3.74MB | |||
|
文档
.pptx
|
2024-10-24 | 3.39MB | |||
| 4.4 思政:改造实践与工匠精神 |
视频
.mp4
|
2024-10-24 | 374.57MB | ||
| 5.1 导学:教学架构/学习清单/自学资料/课前作业 |
附件
.${file.extension}
|
2024-10-24 | -- | ||
|
文档
.pdf
|
2024-10-24 | 75.92KB | |||
|
文档
.pdf
|
2024-10-24 | 375.00MB | |||
|
文档
.pdf
|
2024-10-24 | 356.03MB | |||
|
文档
.pdf
|
2024-10-24 | 255.35MB | |||
|
视频
.mp4
|
2024-10-24 | 84.25MB | |||
|
视频
.mp4
|
2024-10-24 | 386.57MB | |||
|
文档
.pptx
|
2024-10-24 | 57.89MB | |||
|
视频
.mp4
|
2024-10-24 | 473.15MB | |||
|
文档
.pptx
|
2024-10-24 | 24.29MB | |||
|
文档
.ppt
|
2024-10-24 | 5.69MB | |||
|
文档
.ppt
|
2024-10-24 | 7.03MB | |||
|
文档
.ppt
|
2024-10-24 | 5.80MB | |||
|
视频
.mp4
|
2024-10-24 | 451.44MB | |||
|
视频
.mp4
|
2024-10-24 | 591.73MB | |||
|
视频
.mp4
|
2024-10-24 | 641.35MB | |||
|
视频
.mp4
|
2024-10-24 | 340.57MB | |||
|
视频
.mp4
|
2024-10-24 | 369.16MB | |||
|
视频
.mp4
|
2024-10-24 | 347.25MB | |||
|
文档
.docx
|
2024-10-24 | 13.35KB | |||
| 5.2 项目一:特殊空间的新材料应用 |
文档
.pdf
|
2024-10-24 | 325.55KB | ||
|
视频
.mp4
|
2024-10-24 | 439.39MB | |||
|
附件
.${file.extension}
|
2024-10-24 | -- | |||
|
图片
.jpg
|
2024-10-24 | -- | |||
|
附件
.${file.extension}
|
2024-10-24 | -- | |||
|
附件
.${file.extension}
|
2024-10-24 | -- | |||
| 5.2.1 项目资源 |
文档
.pdf
|
2024-10-24 | 8.39MB | ||
|
视频
.mp4
|
2024-10-24 | 314.47MB | |||
|
视频
.mp4
|
2024-10-24 | 7.53MB | |||
|
视频
.mp4
|
2024-10-24 | 5.53MB | |||
|
视频
.mp4
|
2024-10-24 | 35.51MB | |||
|
视频
.mp4
|
2024-10-24 | 67.10MB | |||
|
视频
.mp4
|
2024-10-24 | 77.88MB | |||
|
视频
.mp4
|
2024-10-24 | 113.79MB | |||
|
视频
.MP4
|
2024-10-24 | 532.33MB | |||
|
视频
.mp4
|
2024-10-24 | 252.39MB | |||
|
视频
.mp4
|
2024-10-24 | 188.40MB | |||
|
文档
.docx
|
2024-10-24 | 2.27MB | |||
|
文档
.pdf
|
2024-10-24 | 31.92MB | |||
|
视频
.mp4
|
2024-10-24 | 48.28MB | |||
|
视频
.mp4
|
2024-10-24 | 33.26MB | |||
|
视频
.mp4
|
2024-10-24 | 12.54MB | |||
| 5.2.2 思政:特殊空间与人文关怀 |
视频
.mp4
|
2024-10-24 | 193.91MB | ||
| 5.3 项目二:交通空间的新工艺应用 |
文档
.pdf
|
2024-10-24 | 232.35KB | ||
|
视频
.mp4
|
2024-10-24 | 177.07MB | |||
|
视频
.mov
|
2024-10-24 | 655.85MB | |||
|
附件
.${file.extension}
|
2024-10-24 | -- | |||
|
图片
.jpg
|
2024-10-24 | -- | |||
|
图片
.jpg
|
2024-10-24 | -- | |||
| 5.3.1 思政:交通空间与家国情怀 |
视频
.mp4
|
2024-10-24 | 760.21MB | ||
| 5.4 项目三:商展空间的新技术应用 |
文档
.pdf
|
2024-10-24 | 235.62KB | ||
|
视频
.mp4
|
2024-10-24 | 198.45MB | |||
|
文档
.ppt
|
2024-10-24 | 12.79MB | |||
|
图片
.jpg
|
2024-10-24 | -- | |||
|
附件
.${file.extension}
|
2024-10-24 | -- | |||
|
附件
.${file.extension}
|
2024-10-24 | -- | |||
|
附件
.${file.extension}
|
2024-10-24 | -- | |||
|
附件
.${file.extension}
|
2024-10-24 | -- | |||
|
附件
.${file.extension}
|
2024-10-24 | -- | |||
|
附件
.${file.extension}
|
2024-10-24 | -- | |||
| 5.4.1 思政:商展空间与创新意识 |
视频
.mp4
|
2024-10-24 | 1.29GB | ||
| 5.5 项目四:思政示范课—新标准下的生态空间绿墙设计与实践 |
文档
.pdf
|
2024-10-24 | 323.92KB | ||
|
文档
.pdf
|
2024-10-24 | 6.29MB | |||
|
视频
.mp4
|
2024-10-24 | 132.41MB | |||
|
视频
.mp4
|
2024-10-24 | 186.50MB | |||
|
视频
.mp4
|
2024-10-24 | 182.98MB | |||
|
附件
.${file.extension}
|
2024-10-24 | -- | |||
|
附件
.${file.extension}
|
2024-10-24 | -- | |||
|
附件
.${file.extension}
|
2024-10-24 | -- | |||
|
附件
.${file.extension}
|
2024-10-24 | -- | |||
|
附件
.${file.extension}
|
2024-10-24 | -- | |||
|
附件
.${file.extension}
|
2024-10-24 | -- | |||
|
附件
.${file.extension}
|
2024-10-24 | -- | |||
|
附件
.${file.extension}
|
2024-10-24 | -- | |||
| 5.5.1 思政:生态空间与国之大策 |
视频
.mp4
|
2024-10-24 | 440.43MB | ||
| 6.1 导学:教学架构/学习清单 |
附件
.${file.extension}
|
2024-10-24 | -- | ||
|
文档
.pdf
|
2024-10-24 | 62.91KB | |||
| 6.2 展览:课程项目成果 |
附件
.${file.extension}
|
2024-10-24 | -- | ||
|
附件
.${file.extension}
|
2024-10-24 | -- | |||
|
附件
.${file.extension}
|
2024-10-24 | -- | |||
|
附件
.${file.extension}
|
2024-10-24 | -- | |||
|
附件
.${file.extension}
|
2024-10-24 | -- | |||
|
附件
.${file.extension}
|
2024-10-24 | -- | |||
|
附件
.${file.extension}
|
2024-10-24 | -- | |||
|
附件
.${file.extension}
|
2024-10-24 | -- | |||
|
附件
.${file.extension}
|
2024-10-24 | -- | |||
|
附件
.${file.extension}
|
2024-10-24 | -- | |||
|
附件
.${file.extension}
|
2024-10-24 | -- | |||
|
附件
.${file.extension}
|
2024-10-24 | -- | |||
|
附件
.${file.extension}
|
2024-10-24 | -- | |||
|
附件
.${file.extension}
|
2024-10-24 | -- | |||
|
附件
.${file.extension}
|
2024-10-24 | -- | |||
|
附件
.${file.extension}
|
2024-10-24 | -- | |||
| 6.3 技能:1+X技能证书 |
文档
.pdf
|
2024-10-24 | 486.41KB | ||
|
文档
.pdf
|
2024-10-24 | 3.62MB | |||
| 6.4 竞赛:技能大赛/省装饰大赛等 |
附件
.${file.extension}
|
2024-10-24 | -- | ||
|
附件
.${file.extension}
|
2024-10-24 | -- | |||
|
文档
.pdf
|
2024-10-24 | 1.93MB | |||
|
文档
.pdf
|
2024-10-24 | 1.41MB | |||
| 6.5 创新:专利/互联网+大赛/大创项目 |
文档
.pdf
|
2024-10-24 | 6.31MB | ||
|
附件
.${file.extension}
|
2024-10-24 | -- | |||
|
附件
.${file.extension}
|
2024-10-24 | -- | |||
|
附件
.${file.extension}
|
2024-10-24 | -- | |||
|
附件
.${file.extension}
|
2024-10-24 | -- | |||
|
附件
.${file.extension}
|
2024-10-24 | -- | |||
|
附件
.${file.extension}
|
2024-10-24 | -- | |||
|
附件
.${file.extension}
|
2024-10-24 | -- | |||
|
附件
.${file.extension}
|
2024-10-24 | -- | |||
| 6.6 创业:毕业生创业典型 |
附件
.${file.extension}
|
2024-10-24 | -- | ||
|
附件
.${file.extension}
|
2024-10-24 | -- | |||
|
附件
.${file.extension}
|
2024-10-24 | -- | |||
|
附件
.${file.extension}
|
2024-10-24 | -- | |||
|
附件
.${file.extension}
|
2024-10-24 | -- | |||
|
附件
.${file.extension}
|
2024-10-24 | -- | |||
|
附件
.${file.extension}
|
2024-10-24 | -- | |||
|
附件
.${file.extension}
|
2024-10-24 | -- | |||
|
附件
.${file.extension}
|
2024-10-24 | -- | |||
|
附件
.${file.extension}
|
2024-10-24 | -- | |||
|
附件
.${file.extension}
|
2024-10-24 | -- | |||
| 6.7 思政:专业学习与创新创业 |
视频
.mp4
|
2024-10-24 | 581.82MB |