一、电气控制线路的绘图原则及标准
常用的电气控制系统图有电气原理图、电器布置图与电气安装接线图。
1、电气图常用的图形符号、文字符号和接线端子标记
1)图形、文字符号
字符号
用来表示电气设备、装置、元器件的名称、功能、状态和特征的字符代码。例如, FR表示热继电器。
图形符号
用来表示一台设备或概念的图形、标记或字符。例如,“~”表示交流等。
2)接线端子标记
电气图中各电器的接线端子用规定的字母数字符号标记。按国家标准GB4026—83《电器接线端子的识别和用字母数字符号标志接线端子的通则》规定:
三相交流电源的引入线用L1、L2、L3、N、PE标记。直流系统电源正、负极、中间线分别用L+、L-与M标记。三相动力电器的引出线分别按U、V、W顺序标记。
2、电气原理图
电气原理图是用来表示电路各电气元件中导电部件的联接关系和工作原理的图。
1)绘制原理图的基本规则
1) 原理图一般分主电路和辅助电路两部分:主电路就是从电源到电动机大电流通过的路径。辅助电路包括控制电路、照明电路、信号电路及保护电路等,由继电器和接触器的线圈、继电器的触点、接触器的辅助触点、按钮、照明灯、信号灯、控制变压器等电器元件组成。
(2)控制系统内的全部电机、电器和其它器械的带电部件,都应在原理图中表示出来。 原理图中各电器元件不画实际的外形图,而采用国家规定的统一标准图形符号,文字符号也要符合国家标准规定。
2.1.2电气原理图
(3) 原理图中,各个电气元件和部件在控制线路中的位置,应根据便于阅读的原则安排。同一元器件的各个部件可以不画在一起。
(4)图中元件、器件和设备的可动部分,都按没有通电和没有外力作用时的开闭状态画出。
(5)电气元件应按功能布置,并尽可能按水平顺序排列,其布局顺序应该是从上到下,从左到右。电路垂直布置时,类似项目宜横向对齐;水平布置时,类似项目应纵向对齐。
(6)电气原理图中,有直接联系的交叉导线连接点,要用黑圆点表示;无直接联系的交叉导线连接点不画黑圆点。
2)图面区域的划分

在图样的下方沿横坐标方向划分图区,并用数字编号。同时
在图样的上方沿横坐标方向划区,分别标明该区电路的功能。
3)符号位置的索引
元件的相关触点位置的索引用图号、页次和区号组合表示。

3)符号位置的索引

接触器和继电器的触点位置可采用附图的方式表示。

3、 电器元件布置图

电器元件布置图详细绘制出电气设备、零件的安装位置。图中各电器代号应与有关电路和电器清单上所有元器件代号相同。
3、电器元件布置图
1)体积大和较重的电器元件应安装在电器安装板的下方,而发热元件应安装在电器安装板的上面。
2)强电、弱电应分开,弱电应屏蔽,防止外界干扰。

4、电气安装接线图
1)各电气元件均按实际安装位置绘出,元件所占图面按实际尺寸以统一比例绘制。
2)一个元件中所有的带电部件均画在一起,并用点划线框起来,即采用集中表示法。
3)各电气元件的图形符号和文字符号必须与电气原理图一致,并符合国家标准。
4)各电气元件上凡是需接线的部件端子都应绘出,并予以编号,各接线端子的编号必须与电气原理图上的导线编号相一致。
5)绘制安装接线图时,走向相同的相邻导线可以绘成一股线。

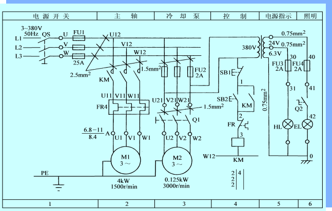
二、电动机的运转电路(交流笼型异步电动机)
电动机单向直接启动电路
(1)开关控制电路
(2)接触器控制电路
1、三相笼型异步电动机单向直接启动电路
(1)开关控制
手动合上QS,电动机M工作;手
动切断QS,电动机M停止工作。

保护措施:FU1——短路保护
优点:控制方法简单、经济、实用。
缺点:保护不完善,操作不方便。
(2) 接触器控制


闭合QS:

按下SB1:

松开SB1:

按下SB2:

2、电动机的正反转电路
1)电动机正反转:改变电动机定子绕组的电源相序,就可实现电动机方向的改变。
2)电路实现:分析
(1)易发生两相短路
(2)互锁控制
为防止KM1、KM2同时得电引起电源短路,可采取措施:
电器联锁:采用KM的常闭辅助触点
欲使两接触器不能同时工作,只需将两接触器的常闭触点互相串入对方的线圈电路中即可。
该电路必须先停车才能由正转到反转或由反转到正转。SB2和SB3不能同时按下,否则会造成短路!

实用电路 -- 必须加电气互锁

互锁作用:正转时,SB3不起作用;反转时,SB2不起作用。从而避免两触发器同时工作造成主回路A、C相短路。
任务实施(电动机正反转电路的安装与调试)
(1)根据要求绘制接触器联锁的异步电动机正反转控制线路。
(2)根据所设计的电路选择元器件,检查各个元器件的质量情况,了解其使用方法。
(3)按线路图正确连接线路,先接主电路,再接控制电路。
(4)检查无误后通电试验。合上QS接通三相交流电源,按下按钮SB1,观察电动机的转向,此时电动机正转;按下按钮SB2,观察电动机的转向,电动机转向保持不变。按下按钮SB3,使电动机停转,按下按钮SB2,观察电动机转向,电动机反转。按下停止按钮SB3停机。
(5) 重复操作几遍,理解控制电路的工作原理及接触器联锁的作用。

