课程思政育人元素
上一节
下一节
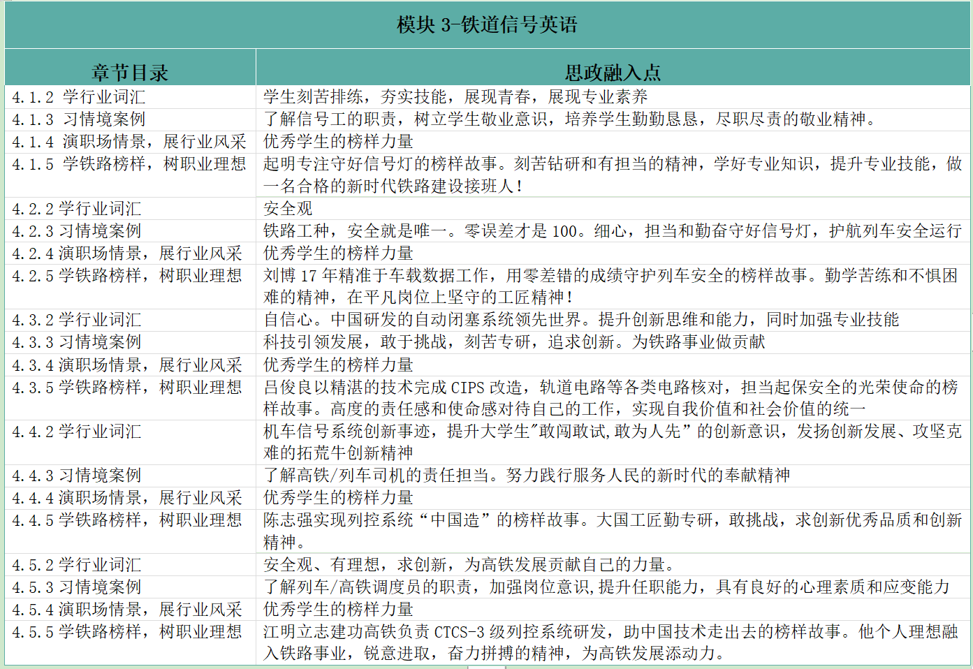
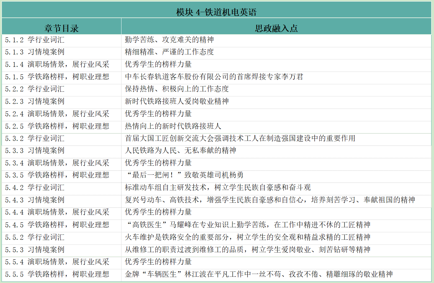
本课程加强语言应用能力培养的同时,落实立德树人,德技并修!在“学行业词汇”和“习情境案例”栏目的知识点讲解中融入螺丝钉精神、岗位责任感、自我进步、精益求精的工作态度、担当意识等育人元素,注重学生的职业素养与人生价值塑造。在“演职场情景,展行业风采”栏目,展示优秀学生示范视频和优秀行业英语手抄报,引导学生以模范为镜,向优秀看齐,以模范标准要求自己,争当示范!在“学铁路榜样|树职业理想”栏目,分享铁路榜样故事,传递榜样力量,塑造职业品质,树立职业理想。(具体思政元素融入详见下表)




word文档

