思维导图
上一节
下一节
本课程建构了学习知识图谱,教学课件也主要采用问题导向梳理知识点和能力点,建议各位学员先下载各章节的思维导图,在开展自主学习时,一边对照章节思维导图,一边结合知识图谱一并学习!
1.3-1中国当代文学大事记

1.3-2建国30年小说(农村题材)
1.3-2建国30年小说(革命历史题材)

1.3-3建国30年诗歌

1.3-4建国30年散文

1.3-5建国30年戏剧
1.3-6新时期小说(伤痕-反思-改革)

1.3-6新时期小说(寻根-先锋-新写实-新历史-女性小说)

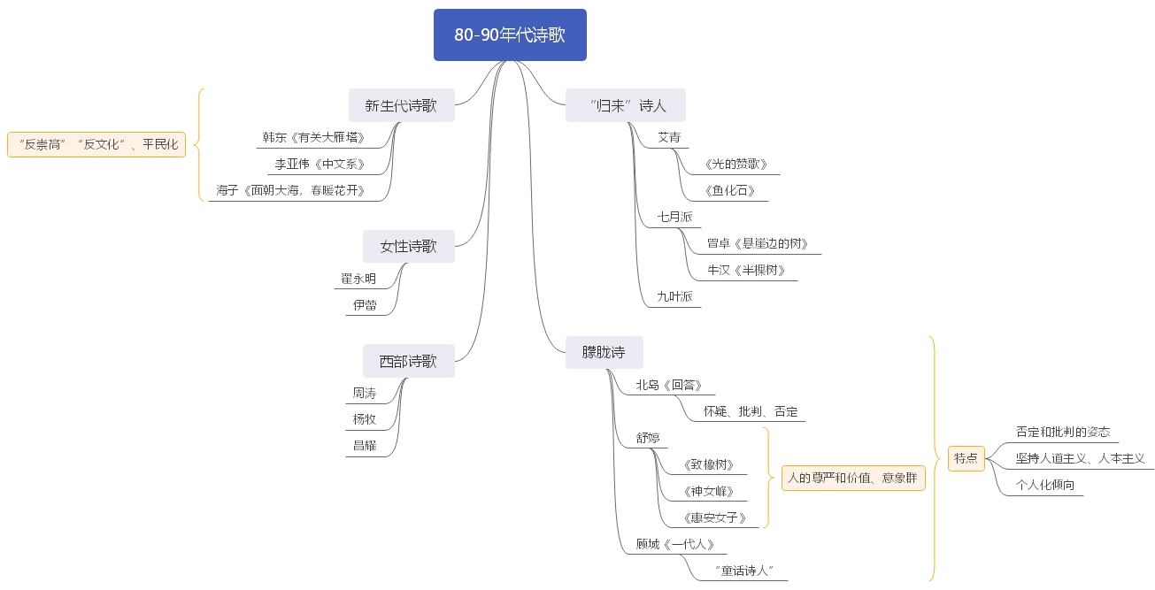
1.3-7新时期诗歌

1.3-8新时期散文

1.3-9新时期戏剧

1.3-10新世纪小说


