目录

  • 1 导论  马克思主义中国化的历史进程与理论成果
    • 1.1 一、教学目的、主要内容与逻辑结构
    • 1.2 二、重点难点与知识点、框架图表
    • 1.3 三、教学要点、讲稿与课件
    • 1.4 四、教学视频
      • 1.4.1 课程教学视频:导论(上)
      • 1.4.2 课程教学视频:导论(下)
    • 1.5 五、本章测验
    • 1.6 六、学习参考:拓展阅读与视频
  • 2 第一章 毛泽东思想及其历史地位
    • 2.1 一、教学目的、主要内容与逻辑结构
    • 2.2 二、重点难点与知识点、框架图表
    • 2.3 三、讲稿、课件及教材内容
    • 2.4 四、教学视频
      • 2.4.1 1.1 毛泽东思想的形成和发展
      • 2.4.2 1.2 毛泽东思想的主要内容和历史地位
    • 2.5 五、本章测验
    • 2.6 六、学习参考:拓展阅读、视频
  • 3 第二章 新民主主义革命理论
    • 3.1 一、教学目的与要求、主要内容、逻辑结构
    • 3.2 二、重点难点与知识点、框架图表
    • 3.3 三、教学讲稿、课件及教材内容
    • 3.4 四、教学视频
      • 3.4.1 2.1 新民主主义革命理论形成的依据
      • 3.4.2 2.2 新民主主义革命的总路线和基本纲领
      • 3.4.3 2.3 新民主主义革命的道路和基本经验
    • 3.5 五、本章测验
    • 3.6 六、学习参考:拓展阅读、视频
    • 3.7 材料分析讨论
  • 4 第三章 社会主义改造理论
    • 4.1 一、教学目的、主要内容、逻辑结构
    • 4.2 二、重点难点与知识点、框架图表
    • 4.3 三、教案、课件及教材内容
    • 4.4 四、教学视频
      • 4.4.1 3.1 从新民主主义到社会主义的转变
      • 4.4.2 3.2 社会主义改造道路和历史经验
    • 4.5 五、本章测验
    • 4.6 六、学习参考:拓展阅读、视频学习
  • 5 第四章 社会主义建设道路初步探索的理论成果
    • 5.1 一、教学目的、主要内容、逻辑结构
    • 5.2 二、重点难点与知识点、框架图表
    • 5.3 三、教案、课件及教材内容
    • 5.4 四、教学视频
      • 5.4.1 4.1 初步探索的重要理论成果
      • 5.4.2 4.2 初步探索的意义和经验教训
    • 5.5 五、本章测验
    • 5.6 六、学习参考:拓展阅读、视频学习
    • 5.7 七、材料分析讨论
  • 6 第五章 邓小平理论
    • 6.1 一、教学目的、主要内容与逻辑结构
    • 6.2 二、重点难点与知识点、框架图表
    • 6.3 三、教案、课件及教材内容
    • 6.4 四、教学视频
      • 6.4.1 5.1 邓小平和邓小平理论的形成
      • 6.4.2 5.2 邓小平理论的精髓及主要内容
      • 6.4.3 5.3 邓小平理论的主要内容及基历史地位
    • 6.5 五、本章测验
    • 6.6 六、学习参考:拓展阅读、视频学习
  • 7 第六章  “三个代表”重要思想
    • 7.1 一、教学目的、主要内容与逻辑结构
    • 7.2 二、重点难点与知识点、框架图表
    • 7.3 三、教案、课件及教材内容
    • 7.4 四、教学视频
      • 7.4.1 6.1 “三个代表”重要思想
    • 7.5 五、本章测验
    • 7.6 六、学习参考:拓展阅读、视频学习
  • 8 第七章 科学发展观
    • 8.1 一、教学目的、主要内容与逻辑结构
    • 8.2 二、重点难点与知识点、框架图表
    • 8.3 三、教案、课件及教材内容
    • 8.4 四、教学视频
      • 8.4.1 7.1 科学发展观
    • 8.5 五、本章测验
    • 8.6 六、学习参考:拓展阅读、视频学习
  • 9 总结:数字说《决议》与概论课知识点
    • 9.1 15 数字说《决议》与概论课知识点
  • 10 结束语 坚定“四个自信”  放飞青春梦想
    • 10.1 结束语 坚定“四个自信”放飞青春梦想
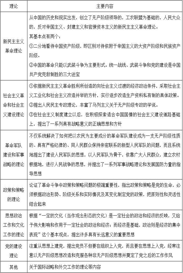
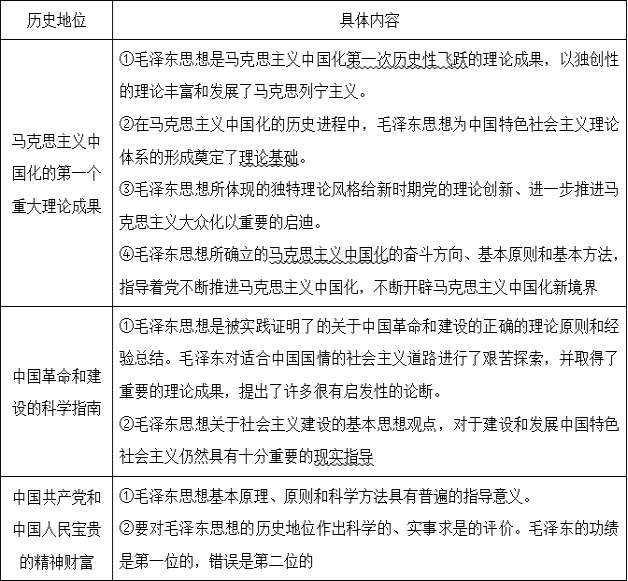
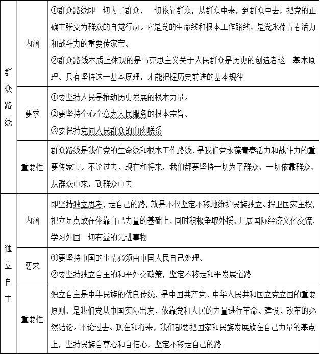
二、重点难点与知识点、框架图表
  • 1 重点难点
  • 2 重要知识点
  • 3 知识框架
  • 4 知识图表