一、职业性眼病(occupational eye diseases)
2013年12月23日国家卫生计生委、安全监管总局、人力资源社会保障部和全国总工会联合组织对职业病的分类和目录进行了调整(国卫疾控发〔2013〕48号),调整后《职业病分类和目录》分为10类共132种。职业性眼病包括:①化学性暇部灼伤;②电光性眼炎;③职业性白内障(含放射性白内障、三硝基甲苯白内障)。
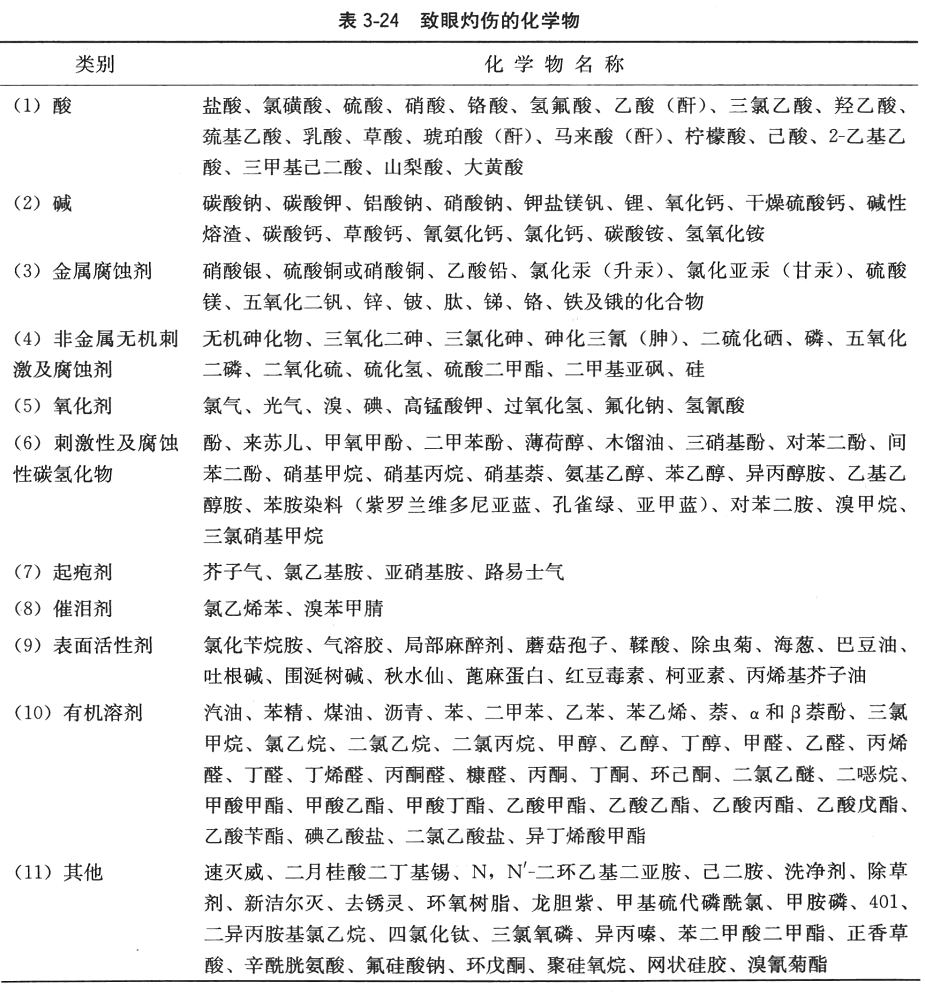
(一)化学性眼部灼伤(chemical eye burn) 指在工作中眼部直接接触酸性、碱性或其他化学物的气体、液体或固体所致眼组织的腐蚀破坏性损伤,是常见的职业性眼损害。能引起眼损伤的化学物有10余类,约25000余种,主要为酸、碱类毒物,碱性的危害更大。化学烟雾所致者约占化学性跟灼伤的一半以上。引起眼灼伤的化学物见表3-24。

【发病机制】
灼伤程度与毒物的种类、浓度、剂量、作用方式、接触时间、面积及毒力和所处状态有关。还取决于毒物穿透眼组织的能力。高浓度酸碱物质进入结膜囊,极易破坏眼组织。特别是碱性物质具有双相溶解性,能迅速穿透眼组织渗入深部。即使表面的碱性物质被冲洗干净,渗入的碱性物质仍可继续扩散破坏内眼组织。故碱性化学性眼部灼伤时,眼部组织损伤可继续发展,可导致角膜穿孔或其他损伤而致失明。酸性化学性眼灼伤主要是引起凝固性坏死,眼组织表面形成焦痂,可减缓酸性毒物向深部组织可轻视其损伤作用。
【临床表现】
因化学物性质种类、浓度及接触时间长短的不同,可引起不同程度的眼组织损害。
(1)化学性结膜、角膜炎:主要表现有明显的眼部刺激症状,如眼痛、灼热感或异物感、流泪、眼睑痉挛等。眼部检查有结膜充血、角膜上皮损伤,用荧光素染色可见散在的或较密集的点状上皮脱落。视力一般不受影响,也可有视物模糊。
(2)眼睑灼伤:一眼或双眼睑缘皮肤充血、水肿、起水疱,睑肌、睑板灼伤者常遗留瘢痕性睑外翻、睑裂闭合不全等并发症。
(3)眼球灼伤:轻者表现为结膜、角膜水肿,出血,角膜混浊。重者角膜缘缺血,角膜缘及其附近血管广泛血栓形成,角膜溃疡、穿孔,巩膜坏死,引起一系列内眼并发症,后果严重,视力常受到严重影响以致完全失明。
【诊断】
依据职业性化学性眼灼伤诊断标准(GBZ 54-2002)。
(1)诊断原则:根据明确的眼部接触化学物或在短时间内受到高浓度职业史,和以眼险、结膜、角膜和巩膜等组织腐蚀性损害的临床表现,参考作业环境调查,综合分析,排除其他有类似表现的疾病,方可诊断。
(2)诊断分级标准:掌握化学性眼灼伤的诊断标准并准确划分诊断分级确诊断是重要的,同时对判断预后也具有一定的指导作用。
1)化学性结膜角膜炎:有明显的眼部刺激症状,如眼痛、灼热感或、流泪、眼睑痉挛、结膜充血、角膜上皮脱落等。荧光素染色有散在的点状着色。裂隙灯下观察以睑裂部位最为明显。
2)轻度化学性眼灼伤:具备以下任何一项者,可诊断为轻度化学性眼灼伤:①眼睑皮肤或睑缘充血、水肿和水疱,无后遣症。②结膜充血、出血、水肿。③荧光素染色裂隙灯下观察可见角膜上皮有弥漫性点状或片状脱落,角膜实质浅层水肿混浊,角膜缘无缺血或缺血<1/4。
3)中度化学性眼灼伤:除有上述②、③两项外,并具备以下任何一项者,可诊断为中度化学性眼灼伤;①出现结膜坏死,修复期出现险球粘连;②角膜实质深层水肿混浊,角膜缘缺血1/4~1/2。
4)重度化学性眼灼伤:具备以下任何一项者,可诊断为重度化学性眼灼伤:①眼睑、皮肤,肌肉和/或睑板溃疡,修复期出现瘢痕性睑外翻、睑裂闭合不全;②巩膜坏死,角膜全层混浊呈瓷白色,甚至穿孔,角膜缘缺血>1/2。
(3)眼科检查要求:按常规做外眼检查,包括眼睑、眶周皮肤、上下睑缘、结膜、巩膜及角膜组织。先用无菌玻璃棒沾入少许1%荧光素于结膜囊内,然后用生理盐水冲洗,在裂隙灯显微镜下观察角膜病变部位,同时进行内眼检查,包括前房、虹膜、瞳孔以及晶状体等。
【处理原则】
(1)治疗原则:①化学性结膜角膜炎和眼睑灼伤应积极对症处理,必要时脱离接触。②眼球灼伤者应立即就近冲洗;仔细检查结膜穹隆部,去除残留化学物。③预防感染,加速创面愈合,防止睑球粘连和其他并发症。严重眼睑畸形者可施行成型术。④为防止虹膜后粘连,可用1%阿托品散瞳。
(2)其他处理:①化学性结膜角膜炎、轻度化学性眼灼伤多在数天内完全恢复,视力一般不受影响,痊愈后可以恢复原工作。②中度、重度化学性眼灼伤常产生严重并发症或后遣症,视功能可不同程度受损。单眼灼伤者应脱离接触化学物,适当休息后,根据恢复情况安排适当工作;双眼灼伤者,应根据医疗终结时的残留视力,决定其工作与否。
【预防】
注意更新陈旧设备,对设备进行良好的保养和维修;加强安全防护,穿防护服,戴防护眼镜;加强安全教育,严格遵守操作规程,增强安全防护意识、普及自救、互救知识。提高自我保护和自救、互救能力。
(二)电光性眼炎(photophthalmia) 电光性眼炎是眼部受强紫外线照射所导致的急性角膜结膜炎。常见于电焊工及接触其他强紫外线辐射的作业者。电焊孤所产生的紫外线是导致眼紫外线损伤最多、最直接的原因。工作于高山、冰川、雪地、沙漠、海面等眩目耀眼的环境者,因眼长期接受大量反射的紫外线,可致类似电光性眼炎的症状,即太阳光眼炎,又称雪盲(snow blindness)。
紫外线波长l0~400nm,一般指波长200~400nm波段的电磁波。可来源自然光源(如太阳光紫外线)和人工光源(如电弧焊)。电焊弧光能产生高强度的光辐射,除紫外线外,还有大量红外线。紫外线角膜结膜炎虽然不致永久性视力减退,但发病颇多,严重影响出勤率。根据调查,我国目前患电光性眼炎的最常见工种为电焊工及电焊辅助工。
【发病机制】
紫外线眼损伤多为光电性损害,这种损害短波紫外线较长彼紫外线强。紫外线角膜结膜炎的最大效应波长为270nm。核酸和蛋白质吸收紫外线的能力很强,角膜上皮细胞中存在这些物质,系由于其紫外线吸收造成的结果。
【临床表现】
有一定潜伏期,潜伏期长短取决于照射方向、剂量和时间。潜伏期0.5~24小时,一般6~12小时,故多在晚间入睡前后发病。
轻症者仅有眼部异物感或轻度不适,重者头痛,眼部烧灼感、剧痛、畏光、流泪和睑痉挛。急性症状可持续6~24小时,不适症状48小时内逐渐消失。检查可见面部及眼睑皮肤潮红,重者可有红斑,结膜充血、水肿,角膜上皮点或片状脱落,角膜知觉减退,瞳孔痉挛性缩小,多数病例短期视力下降。
![]() | ![]() |
电光性眼炎(电弧眼) 电光性眼炎(电弧眼)
长期反复紫外线照射,可引起慢性睑缘炎、结膜炎,结膜失去弹性和光泽,色素增加。
【诊断】
按照《职业性急性电光性眼炎(紫外线角膜结膜炎)诊断标准》(GBZ 9-2002)执行。
(1)诊断原则:根据眼部受的紫外线照射的职业史和以双眼结膜、角膜上皮损害为主的临床表现,参考作业环境调查,综合分析,排除其他原因引起的结膜角膜上皮的损害,方可诊断。
(2)诊断标准
1)观察对象:眼部受到紫外线照射于24小时内出现下列任何一项表现者,可列为观察对象:①轻度眼部不适,如眼干、眼胀、异物感及灼热感等;②睑裂部球结膜轻度充血;③角膜上皮轻度水肿,荧光素染色阴性。
2)有紫外线接触史,并具有下列表现者即可诊断:眼部异物感、灼热感加重,并出现剧痛,畏光,流泪,眼睑痉挛;角膜上皮脱落,荧光素染色阳性,放大镜或裂隙灯显微镜下观察呈细点状染色或有相互融合的片状染色;并可见到上下眼睑及相邻的颜面部皮肤潮红。结膜充血或伴有球结膜水肿。
【处理原则】
(1)治疗原则:暂时脱离紫外线作业。急性发作期,应局部止痛,预防感染,促进角膜上皮修复。用0.5%~1%丁卡因溶液点眼,以表面麻醉止痛。用抗生素软膏或眼水预防感染,抗生素软膏不仅可预防感染,还可润滑睑球结膜起止痛作用,并且有预防睑球结膜粘连的作用。用牛奶,最好是人奶,特别是初乳,除含有能保护黏膜的优质蛋白外,还含有抗体、补体等具有消炎杀菌作用的物质,用其点眼,对电光性眼炎急性期具有很好的治疗作用。如眼痛可以忍受,少用甚至不用丁卡因,以利于角膜上皮细胞修复。
(2)其他处理:①观察对象:观察病情24小时。②急性电光性眼炎:脱离接触紫外线作业或休息l~2天,重者可适当延长(不超过一星期)。
【预防】 加强个人防护用品的应用,电焊工防护镜不仅能完全防止紫外线透射,还要能防止红外线透射。
(三)职业性白内障(occupational cataract)根据职业性白内障诊断标准(GBZ 35~2010),按病因不同,职业性白内障可分为4类:中毒性白内障、电离性白内障、非电离放射性白内障和电击性白内障。


晶状体侧面部 晶体光学切面

裂隙灯显微镜
1.中毒性白内障(toxic cataracl):是由生产性毒物的局部或全身作用导致的眼晶状体变性混浊。最常见的致病因素为三硝基甲苯,除此以外,接触萘、铊、二硝基酚等也可致眼晶状体损伤。


三硝基甲苯白内障 三硝基甲苯白内障
【诊断】
职业性三硝基甲苯白内障诊断按《职业性三硝基甲苯白内障诊断标准》GBZ 45—2010执行。
1)诊断原则:根据密切的三硝基甲苯职业接触史,出现以双眼晶状体混浊改变为主的临床表现,结合必要的动态观察,参考作业环境职业卫生调查,综合分析,排除其他病因所致的类似晶状体改变后,方可诊断。
2)观察对象:长期接触三硝基甲苯后,裂隙灯显微镜直接焦点照明检查可见晶状体周边部皮质内有灰黄色均匀一致的细点状混浊,弥散光照明检查或晶状体摄影照相检查时细点状混浊形成半环状或近环形暗影,但尚未形成完整的环形暗影。每年复查一次,经连续5年观察上述改变无变化者,终止观察。
3)诊断与分级
壹期白内障:裂隙灯显微镜检查和(或)晶状体摄影照相可见晶状体周边部皮质内灰黄色细点状混浊,组合为完整的环形暗影,其环形混浊最大环宽小于晶状体半径的1/3。视功能不受影响或正常。

三硝基甲苯白内障模式图(环状混浊)
贰期白内障:晶状体周边部灰黄色细点状混浊向前后皮质及成人核延伸,形成楔状,楔底向周边,楔尖指向中心。周边部环形混浊的范围等于或大于晶状体半径的1/3。或在晶状体周边部混浊基础上,瞳孔区晶状体前皮质内或前成人核出现相当于瞳孔直径大小的完全或不完全的环形混浊。视功能可不受影响或正常或轻度障碍。

三硝基甲苯白内障模式图(楔状混浊)
叁期白内障:晶状体周边部环形混浊的范围等于或大于晶状体半径的2/3。或瞳孔区晶状体前皮质内或前成人核有致密的点状混浊构成花瓣状或盘状或晶状体完全混浊。视功能受到明显影响。

三硝基甲苯白内障模式图(瞳孔区出现环状混浊或盘状混浊)
【处理原则】
1)治疗原则:按白内障常规治疗处理。如晶状体大部分或完全混浊,可施行白内障摘除、人工晶状体植入术。
2)其他处理:观察对象每年复查1次。诊断为三硝基甲苯白内障者应调离三硝基甲苯作业。需进行劳动能力鉴定者,按GB/T 16180处理。
2.电离性白内障(ionizing radiation cataract):主要指放射性白内障,由X线、γ线、中子流等电离辐射所致的眼晶状体混浊。多见于放疗、核物理工作者,核弹及放射事故受害者。不同的辐射线,其阈剂量不同。
【发病机制】 晶状体前囊下上皮细胞分裂增殖活跃,对电离辐射非常敏感。一般认为由晶状体蛋白质的氧化作用所致。射线使组织产生自由基,损伤晶状体生发区的皮皮细胞,细胞核受损引起染色体畸形、核碎裂、抑制细胞有丝分裂,导致细胞死亡、晶状体纤等分化异常。变性的上皮细胞移行堆积在晶状体后部形成混浊斑点,逐渐发展为环状混浊,形成白内障。也有认为晶状体膜氧化损伤引起通透性改变,细胞内外离子平衡失调导致晶状体混浊。
【临床表现】
放射性白内障是辐射损伤的晚期效应,有一定的潜伏期。潜伏期长短与照射剂量、年龄有关。剂量越大,年龄越小,潜伏期越短。潜伏期长短相差很大,短者6个月,长者可达35年。
早期一般不影响视力,随着病变的发展,出现不同程度的视力障碍。检眼镜和裂隙灯检查,晶状体可见不同部位、不同形状、不同范围和不同程度的混浊。放射性白内障早期临床学特征,只有用裂隙灯检查才能发现,表现为晶状体后极部后囊下有灰白点状混浊,排列成环行,由于光反射并有彩虹点。Roth研究了快中子对眼的损害,指出放射性白内障早期的改变为晶状体后极部后囊下出现细小的颗粒状混浊及空泡,损害严重者,混浊向赤道部延伸,排列成放射状条纹。Cogan等根据20例早期放射性白内障的观察,描述了白内障不同阶段的形态,将人的放射性白内障临床经过分为4个阶段。
初起期:在晶状体后极部后囊下的皮质出现数个粉末状混浊小点,呈白色、灰色或金色、彩虹色,并有小空泡,这个阶段不引起视力损害。
第二期:经过一段时间后囊下皮质内的细点状混浊逐渐增多,排列呈环状,并有小空泡及细微丝条状混浊散在其问。新形成的空泡项深部皮质内扩散,同时前囊下可出现点状及线状混浊,但比后极部的变化轻微。
第三期:时间更长,后囊下的混浊更多,逐次形成盘状,外形不规则,混浊的外层密度加大,裂隙灯下可见后层混浊沿晶状体的弯曲度向后凸起,前层混浊则大致为平面状。也有数层混浊呈重叠形式。盘状混浊的外周有散在的小点状混浊,混浊区渐渐赤道方向及前面扩大,同时晶状体赤道部发生楔形混浊。
第四期:最后晶状体全部混浊,看不出前2个阶段的晶状体改变,也不能和老年性白内障鉴别。
【诊断】
按照《放射性白内障诊断标准》(GBZ 95--2014)执行。非放射工作人员的放射性白内障也可参照本标准诊断和治疗。
1)诊断原则:有职业接触史。
眼晶状体受到急、慢性(职业性、个人剂量档案记载其年剂量和累积剂量)外照射剂量超过1Gy(含1Gy),参照WS/T 117-1999,第3章和第4章。经过一定时间的潜伏期(1年至数十年不等),在晶状体后极后囊下皮肤内出现混浊并逐渐发展为具有放射性白内障的形态特点(眼部检查参照附录A)。排除其他非放射性因素所致的白内障;并结合个人健康档案进行综合分析,方可诊断为放射性白内障,参照GBZ 112-2002,5.4。
2)诊断与分期:
I期:晶状体后极部后囊下皮质内有细点状混浊,可排列成较稀疏、较薄的近似环状,可伴有空泡,见图1。

Ⅱ期:晶状体后极部后囊下皮质内呈现盘状混浊且伴有空泡。严重者,在盘状混浊的周围出现不规则的条纹状混浊向赤道部延伸。盘状混浊也可向皮质深层扩展。与此同时,前极部前囊下皮质内也可出现细点状混浊及空泡,视力可能减退,见图2。

Ⅲ期:晶状体后极部后囊下皮质内呈蜂窝状混浊,后极部较致密,向赤道部逐渐稀薄,伴有空泡,可见彩虹点,前囊下皮质内混浊加重,有不同程度的视力障碍,见图3。

Ⅳ期:晶状体全部混浊,严重视力障碍。
3)鉴别诊断:排除其他非放射性因素所致的白内障:起始于后囊下型的老年性白内障;并发性白内障(高度近视、葡萄膜炎、视网膜色素变性等);与全身代谢有关的白内障(糖尿病、手足搐搦、长期服用类固醇等);挫伤性白内障;中毒性或其他物理因素所致的白内障;先天性白内障。
4)眼部检查要求:①使用国际标准视力表检查远近视力,远视力不足1.0者,需查矫正视力。40岁以上者不查近视力。②按照解剖顺序,依次检查外眼,借助裂隙灯检查角膜、前房、虹膜及晶状体。③指触法检查眼压及未散瞳检查眼底,注意视乳头凹陷,以除外青光眼。再以托吡卡胺或其他快速散瞳剂充分散瞳,用检眼镜检查屈光间质及眼底,然后用裂隙灯检查晶状体,记录病变特征,并绘制示意图。
【处理原则】
1)按一般白内障治疗原则给予治疗白内障药物;晶状体混浊所致视力障碍影响正常生活或正常工作,可施行白内障摘除及人工晶状体植人术。
2)对诊断为职业性放射性白内障者,根据白内障程度及视力受损情况,暂时或长期脱离放射线工作,并给予治疗、康复和晶状体定期检查,一般为每半年至1年复查1次晶状体。
【预防】根据作业条件、辐射源性质佩戴相应的防护眼镜;改善防护设备;定期作晶
状体检查。
3.非电离辐射性白内障(non-ionizing radiationalcataract):主要有微波白内障、红外线白内障和紫外线白内障。
(1)微波白内障(microwave cataract):波长lmm~lm、频率300MHz~300GHz的电磁波,叫微波。除用于雷达、微波通信外,在工业、农业及食品加工业也广泛应用。人眼晶状体与睾丸对微波最敏感,联合国人类环境会议已将微波列为必须控制的主要污染物。
【发病机制】
与功率和频率有关,低频率微波穿透能力较强,被组织吸收的能量大,主要为致热效应。眼睑、角膜、房水均很薄,微波辐射大部分在眼球内转变为热能,特别是使晶状体受热,使其蛋白质凝固变性,酶系统代谢障碍,维生素C含量降低,促使晶状体变性混浊形成白内障。也有人认为,受热损伤晶状体前囊或囊下上皮细胞,通透性改变,房水渗入晶状体而引起混浊。也有人认为是非致热作用引起晶状体代谢紊乱而致混浊。
【临床表现】
混浊开始于晶状体后极部后囊下皮质,早期呈细小点状混浊,进一步发展,点状混浊组合为线条状或圆形,线条状交织成网,圆形混浊相互重叠,再发展于后囊下皮质形成蜂窝状混浊,间有彩色斑点,同时前囊下皮质出现薄片状混浊,最终整个晶状体混浊,与其他原因所致白内障不易鉴别。
【处理原则】
口服维生素C、E、B1、B2,滴卡他灵(白内停)、谷胱甘肽溶液等治疗白内障的眼药水,对阻止或延缓白内障进展具有一定作用。晶状体完全混浊者,可白内障摘除,有条件者置人人工晶状体。
【预防】
屏蔽发生源;佩戴微波防护衣和特殊防护眼镜;对微波作业人员定期体检。
(2)红外线白内障(infrared cataract):高热物体可产生红外线,如熔融的玻璃和钢、铁等,对眼的损伤主要是晶状体和视网膜黄斑部。
【发病机制】
红外线白内障是高温作业等环境下即波长短于3µm红外线(热)辐射所致晶状体损伤。红外线对机体组织的穿透力随着波长的增大而减弱,大于6µm的红外线对组织无穿透力,3~6µm全部为角膜吸收,1~3µm部分透过角膜,0.78~1µm全部透过角膜,其透过部分主要被房水和晶状体吸收。晶状体无血液循环,散热差,产生热效应,致使晶状体蛋白质变性混浊。也有人认为与葡萄膜吸收红外线,房水升温,致使酶系统代谢紊乱有关。
【临床表现】
主要见于长期吹玻璃工人或炉前工,故称吹玻璃工人白内障或熔炉工人白内障,又称热性白内障或工业性白内障。一般经10年以上反复照射,可缓慢发生红外线白内障。多两眼同时发生,也有单眼患者。
早期晶状体皮质后部中轴处发生空泡,逐渐发展为点状、线状或不规则格状混浊,之后融合成盘状混浊,呈灰白色,边界清楚,中央微凸向前方,混浊沿轴部向内扩展,呈板层状排列;最后晶状体全部混浊。因热性白内障起始于晶状体中轴部,故早期即可影响视力。当后极混浊时,晶状体前囊下也可发生板层分离及囊皮片状剥脱,其游离端打卷而浮荡于前房水中。前囊膜状剥脱是热性白内障的临床特征,可作为鉴别诊断依据。
【处理原则】
同其他白内障。
【预防】
预防是关键。佩戴红外线防护镜。红外线热源加防护屏,缩小炉口,减少开放时间。定期眼科检查。
(3)紫外线白内障(ultraviolet cataract):是指波长大于290nm的长波紫外线,被晶状体吸收,使晶状体发生光化学反应,导致蛋白变性、凝固而混浊。紫外线辐射致眼组织损伤的病理效应分为随机效应和非随机效应。非随机效应与辐射线直接相关,主要为速发的电光性眼炎,迟发效应为白内障。
![]() | ![]() |
白内障 白内障
4.电击性白内障:主要指检修带电电路、电器,或因电器绝缘性能降低所致漏电等电流接触体表后发生的电击而造成。
(四)职业性视网膜损伤(occupational burn ofretina)
1.放射性视网膜损伤(radiation burn of retina)
【概述】
电离辐射作用于机体可引起放射损伤,以放射损伤为主,还同时伴有其他因素所致的损伤称为放射复合伤。人体同时或相继发生放射损伤为主,复合烧伤的称为放烧复合伤。肉眼直观火球时,光辐射通过眼屈光系统使聚焦在视网膜上的光冲量显著增大,引起视网膜凝固性坏死,又称眼底烧伤。视网膜较眼部其他组织对射线辐射效应更具耐受力。一般认为视网膜对射线损伤的阈剂量为30Gy,也有报道为17~18Gy。
【临床表现】
潜伏期约3个月到3年。有人认为1个月到15年。潜伏期长短与照射剂量有关。表现为视网膜充血,渗出,出血,随后色素紊乱,血管粗细不匀,毛细血管瘤,新生血管形成甚至视神经萎缩。
【处理原则】
主要是对症支持疗法。血管扩张剂,促进出血及渗出物吸收;维生素类及ATP能量。参照《放烧复合伤诊断标准》(GBZ 103—2007)进行诊断。
【预防】
佩戴防护眼镜,防止强光刺激;激光作业场所避免有折光物体,围护结构应涂以色深部折光涂料。
2.红外线视网膜灼伤(infrared burn of retina)
【概述】
工业上注视高温炉火及强烈弧光、电焊及氧乙炔焊光可致视网膜灼伤。波长<100µm的短波红外线通过屈光间质聚焦转换为热能,导致视网膜灼伤,特别是黄斑部视网膜和脉络膜灼伤。多见于裸眼观看日食。
【临床表现】
分为两种:①高强度急性(一次性)暴露灼伤。如日蚀性视网膜灼伤及闪光灼伤。②低强度慢性累积暴露灼伤,见于工业上长期受红外线辐射。视网膜灼伤仅限于黄斑部。主要症状为眩光,移动黑影,畏光,视力下降,轻者黄斑颜色发暗,数周内暗区减退,视力恢复。重者,黄斑部水肿呈灰白色,可见小出血点、小黄点及渗出液。水肿消退后,黄斑部呈黄白色萎缩斑,色素沉着。数月或数年后,黄斑部可出现囊样变性,甚至形成黄璃破孔,视力不能恢复。
【处理原则】
可应用血管扩张剂,皮质类固醇药物,维生素B1、B2、E,三磷腺苷等。
【预防】
加强卫生宣教,尽量缩短观看光源的时间,重视防护眼镜的应用,不用裸眼看强光源和太阳。
3.激光视网膜损伤(1aser infrared burn ofretina)
【概述】
角膜、房水、晶状体、玻璃体等,既透明,又构成非常复杂的全自动屈光调节装置将光线聚焦在视网膜上,大大提高了平行光束的能量,较低的照射量即可致严重的损伤包括致热效应、光化学效应,热机械效应及电磁效应,其中致热效应在损伤中起主要作用。除直射光束外,来自各种界面的反射光束,也可造成损伤。激光器可产生紫外线、可见光及红外线3种波段。因眼的屈光介质和视网膜对光的透人和吸收的不同,致使不同波长的光对眼的损伤部位不同。一般讲,紫外及远红外波段激光主要损伤角膜,可见光及远红外波段则主要损伤视网膜。
【临床表现】
轻者视网膜水肿渗出,病灶呈灰白色,1~2周水肿消退。重者病灶区出血甚至出现裂孔。后期病灶逐渐修复,出血吸收,纤维组织增生,形成瘢痕及色素沉着。对视力的影响程度,取决于是否损伤黄斑区。
【处理原则】
扩瞳剂扩瞳;避免强光刺激,注意休息;应用血管扩张剂、碘制剂及促进代谢的药物,如B族维生素、维生素C、维生素E、三磷腺苷等。
【预防】
避免直视光束;佩戴防护眼镜;限定工作场区,控制人员流动;划定激光器的安全使用距离。
二、职业性耳鼻喉疾病
2013年12月23日国家卫生计生委、安全监管总局、人力资源社会保障部和全国总工会联合组织对职业病的分类和目录进行了调整(国卫疾控发〔2013〕48号),调整后《职业病分类和目录》分为10类共132种,其中职业性耳鼻喉口腔疾病包括噪声聋、铬鼻病、牙酸蚀病、爆震聋。
(一)职业性噪声聋(occupational noise-induced deafness) 是人们在职业环境中,由于长期接触噪声而发生的一种渐进性的感音性听觉损伤,是我国的法定职业病。另外还有爆震性耳聋(explosive deafness),是在某些特殊条件下,如进行爆破,由于防护不当或缺乏必要的防护设备,可因强烈爆炸所产生的冲击波造成急性听觉系统的外伤,引起听力丧失,称为爆震性耳聋。
【临床表现】
首先出现的听力疲劳,即听觉受强噪声的损害,当离开噪声环境,在安静的地方仍有耳鸣。耳鸣反过来掩盖听力,此时如果互相交谈,则听不清说话声。待过一段时间后,耳鸣消失,听力即能恢复。听力疲劳是一种暂时性的病理生理现象,听神经细胞并未受到实质性损害。若长时间在强烈的噪声环境下工作,听神经细胞发生病理性损害及退行性变,就使暂时性听力下降变为永久性听力下降,出现噪声性耳聋。噪声性耳聋进展缓慢,在耳聋的初期很少自己能感到耳聋,发展到晚期,听说话感到困难时才发现耳聋。
爆震性耳聋根据损伤程度不同可出现鼓膜破裂,听骨破坏,内耳组织出血等,还可伴有脑震荡等。患者主诉耳鸣、耳痛、恶心、呕吐、眩晕,听力检查严重障碍或完全丧失。
【诊断】
根据《职业性噪声聋诊断标准及处理原则》(GB 49—2014)执行。
1)诊断原则:根据连续3年以上职业性噪声接触史,出现渐进性听力下降、耳鸣等症状,纯音测听为感音性聋,结合职业健康检查资料和现场卫生学调查,进行综合分析,排除其它原因所致听力损害,方可诊断。
2)诊断分级 符合双耳高频(3000Hz、4000Hz、6000Hz)平均听阈≥40dB者,根据较好耳语频(500Hz、1000Hz、2000Hz)和高频 4000Hz听阈加权值进行诊断和诊断分级:
a)轻度噪声聋26~40dB
b)中度噪声聋41~55dB
c)重度噪声聋≥56dB
3)诊断步骤
进行职业性耳聋诊断,可按照以下步骤进行。
a)耳科常规检查。
b)至少要进行3次以上的纯音听力检查(纯音听力测试按GB/T7583和GB/T16403)规定进行,两次检查间隔时间至少3d,而且各频率听阈偏差≤10dB;诊断评定分级时应以每一频率3次中最小阈值进行计算。
c)对纯音听力检查结果按GB/T7582进行年龄性别修正(表A.1)。

d)进行鉴别诊断,应排除其他致聋原因主要包括:伪聋、夸大性听力损失、药物(链霉素、庆大霉素、卡那霉素等)中毒性聋、外伤聋、传染病(流行性脑脊髓膜炎、腮腺炎、麻疹等)性聋、家族性聋、梅尼埃病、突发性聋、各种中耳疾患及听神经瘤、听神经病等;
e)符合职业性噪声聋听力损伤特点者(早期以高频听力下降为主,可逐渐累及语频,导致感音神经性聋),计算双耳高频平均听阈(BHFTA),见式A.1。双耳高频平均听阈≥40dB者,分别计算单耳平均听阈加权值(MTMV),以较好耳听阈加权值进行噪声聋诊断分级,见式(A.2)。
f)双耳高频平均听阈及单耳听阈加权值的计算(结果按四舍五入修约至整数),见式A.1和A.2。

式中BHFTA——双耳高频平均听阈,单位为(dB);
HLL——左耳3000、4000、6000Hz听力级之和(dB);
HLR——右耳3000、4000、6000Hz听力级之和(dB);

式中MTMV——单耳听阈加权值,单位为分贝( dB )
HL——听力级,单位为分贝( dB )。
(二)职业性铬鼻病(occupational chromium induced nasal disease)职业性接触铬酸、铬酐、铬酸盐、重铬酸盐等六价铬化合物引起的鼻部损害称为职业性铬鼻病。
高浓度铬化合物具有局部刺激和腐蚀作用,易引黏膜和咽喉炎症和溃疡,鼻中隔最易受损害。
【临床表现】
表现为流涕、鼻塞、鼻出血、鼻干燥、鼻灼痛、嗅觉减退等症状,及鼻黏膜充血、肿胀、干燥或萎缩等体征,严重者可出现鼻中隔黏膜和鼻甲黏膜糜烂、鼻中隔黏膜溃疡,甚至鼻中隔软骨部穿孔、缺损。
【诊断】按职业性铬鼻病的诊断(GBZ 12-2014)进行。
(1)诊断原则:根据较长时间的六价铬化合物职业接触史和鼻中隔或鼻甲损害的相关临床表现,结合现场职业卫生学调查,排除其他原因所致鼻部损害,方可诊断。
(2)诊断依据:铬鼻病的诊断及分级以专科检查发现鼻中隔及鼻甲黏膜糜烂、溃疡、鼻中隔软骨部穿孔为依据,流涕、鼻塞、鼻衄、鼻干燥、鼻灼痛等症状及鼻黏膜充血、肿胀、苍白等体征作为诊断的参考。
(3)诊断分级:
①轻度铬鼻病 具有下列临床表现之一者:
a)鼻中隔、鼻甲黏膜糜烂面积累计≥4mm2;
b)鼻中隔或鼻甲黏膜溃疡。
②重度铬鼻病:鼻中隔软骨部穿孔。
(4)鉴别诊断:鼻中隔穿孔也可由氟盐、五氧化二钒等引起;或因梅毒、结核、外伤等原因发生,故诊断时应结合上岗前职业健康体检资料、患者职业接触史和现场职业卫生学调查及临床资料等进行鉴别诊断。
【处理原则】
(1)治疗原则:以对症治疗为主。局部可应用硫代硫酸钠溶液或溶菌酶制剂;对鼻中隔穿孔患者,必要时可行鼻中隔修补术。
(2)其他处理:①鼻黏膜糜烂较重患者,可暂时脱离铬作业。②鼻黏膜溃疡患者应暂时脱离铬作业,久治不愈者可考虑调离铬作业。③凡出现鼻中隔穿孔,应调离铬作业。
【预防】
同其他职业中毒性耳鼻咽喉疾病。我国现行的车间空气中铬(以Cr计)的时间加权平均浓度为0.05mg/m3,短时间接触容许浓度为0.3mg/m3。
(三)职业性牙酸蚀病(Occupational dental erosion) 是长期接触各种酸雾或酸酐所致的以前牙为主的牙体组织脱钙缺损,对冷、热、酸、甜或碰触等刺激发生酸痛感觉的牙本质过敏症状,可伴有牙龈炎、牙龈出血、牙痛、牙齿松动等,严重者牙冠大部分缺损,髓腔暴露,继发牙髓病变,或仅留残根。是酸作业者较常见的口腔职业病,我国于1987年将其列入法定职业病范围。
【职业接触】
盐酸、硫酸、硝酸、制造盐酸接触氯化氢和盐酸雾;制造硫酸接触SO2、SO3和硫酸雾;制造硝酸接触NO2和硝酸雾;酸酐进人口腔,遇水则形成酸。
【发病机制】
是酸雾或酸酐对牙齿的酸蚀作用,不涉及细菌的作用。在接触酸的环境中工作,酸的原发刺激使牙釉质色泽改变,进而牙体被腐蚀脱钙,牙体组织粗糙、松脆、缺损。
【临床表现】
其发生与发展速度与空气酸雾浓度及种类有关,接触硫酸4~5周即可发生牙酸蚀病。
主要损害无唇颊覆盖、直接暴露于含酸空气的上、下颌前牙,以中切牙和侧牙唇面为主,其次是犬牙,早期病变多在唇侧彻端1/3,后牙基本上不受影响,下切牙唇面是酸雾最容易接触的部位,其损害程度往往最为严重。
症状与牙体缺损程度有关。早期出现对冷、热、酸、甜或碰触等刺激发生酸痛感觉的牙本质过敏症状;继续发展可累及深层牙本质,发生髓腔暴露、压痛,继发牙髓病变;严重者牙冠缺损或仅留下残根。可影响语言和进食。
【诊断】
(1)诊断依据:《职业性牙酸蚀病诊断标准》(GBZ61-2002)。本标准只适用于在制造和应用各种酸的过程中较长时间接触酸雾或酸酐而引起的职业性牙酸蚀病。
《职业性牙酸蚀病的诊断》(GBZ61-2015)于2015年9月9日发布,2016年3月1日实施。
(2)诊断原则:根据接触酸雾或酸酐的职业史,以前牙硬组织损害为主的临床表现,参考现场劳动卫生学调查结果,进行综合分析,排除其他牙齿硬组织疾病后,方可诊断。
(3)诊断分级标准
1)观察对象:前牙区有两个或两个以上牙齿为可疑牙酸蚀者,可列为观察对象。
2)一度牙酸蚀病:前牙区有两个或两个以上牙齿为一级牙酸蚀者,可诊断为一度牙缎蚀病。
3)二度牙酸蚀病:前牙区有两个或两个以上牙齿为二级或三级牙酸蚀者,可诊断为二度牙酸蚀病。
4)三度牙酸蚀病:前牙区有两个或两个以上牙齿为四级牙酸蚀者,可诊断为三度牙骏蚀病。
(4)牙酸蚀判断基准
1)可疑牙酸蚀(代号0+):唇侧牙釉质表面光滑、发亮,切端透明度增加,切缘圆钝;或牙面透明度降低,呈毛玻璃样乳白色,但无牙实质缺损。
2)一级牙酸蚀(代号I):仅有唇面牙釉质缺损,多见于侧唇切端1/3切缘变薄、透亮;或唇面中部牙釉质呈弧形凹陷性缺损。表面光滑,与周围牙釉质无明显分界线。
3)二级牙酸蚀(代号Ⅱ):缺损达牙本质浅层,多呈斜坡状,从切缘起,削向牙冠唇面。暴露的牙本质周围,可见较透明的牙釉质层。
4)三级牙酸蚀(代号Ⅲ):缺损达牙本质深层,在缺损面暴露牙本质的中央,即相当于原髓腔部位,可见一圆形或椭圆形的棕黄色牙本质区。但无筒腔暴露,也无牙髓质罚变。
5)四级牙酸蚀(代号Ⅳ):缺损达牙本质深层,虽无髓腔暴露,但有牙髓继发性病变;或缺损已达髓腔;或牙冠大部分缺损,仅留下残根。
(5)诊断分度根据:通常在一个人的口腔中,同时存在多个不同酸蚀级的牙齿。作为一个整体,牙酸蚀病的诊断分度应根据其中酸蚀级最严重的两个或两个以上牙齿来确定其诊断分度。


如果只有一个牙齿酸腐蚀最严重,为避免误诊,则要按第二个酸蚀级最严重的牙齿来确定其诊断分度。

(6)鉴别诊断:酸性食物、饮料、药物和某些疾病等非职业性因素也可引起牙酸蚀。磨耗、磨损、外伤、牙釉质发育不全和氟牙症也可造成牙齿硬组织损害,应根据职业史、病史和临床特征进行鉴别。
【处理原则】
(1)治疗原则
1)有牙本质过敏症状者,可给予含氟或防酸脱敏牙膏刷牙或含氟水漱口,必要时可用药物进行脱敏治疗。
2)对有牙冠缺损者可根据牙体组织缺损部位、程度、咬合关系等给予相应的修复。一度牙酸蚀病仅限于釉质层,是否作牙体修复,可视具体情况决定;二度牙酸蚀病应尽早作牙体修复;三度牙酸蚀病因伴有牙髓病变,可在牙髓病变及其并发症治疗后再进行牙体修复。
(2)其他处理
1)观察对象:每半年复查1次,不需作特殊处理。
2)一、二、三度牙酸蚀病:治疗修复后,在加强防护的条件下,可不调离酸作业。
【预防】
改善劳动条件,消除或降低车间空气中的酸雾浓度,是预防牙酸蚀病的根本措施;加强密闭通风排毒,降低车间空气中酸雾浓度;加强个人防护,坚持戴防酸口罩,下班时漱口;经常使用含氟、防酸牙膏,并讲究正确的刷牙方法,用碱性液体(如5%碳酸氢钠溶液)漱口,具有一定保护作用;养成不用口呼吸、不说话时闭口的良好个人卫生习惯;定期作口腔保健检查,发现问题及时治疗。
(四)鼻窦气压伤(sirius barotrauma)及耳气压伤(auralbarotrauma) 是由于外界气压的急剧变化,致使鼻窦或鼓室内气压与外界气压产生悬殊的气压差而引起的鼻窦或中耳损伤。发生在鼻窦者称为鼻窦气压伤,多见于额窦,其次为上颌窦。发生在中耳者称为耳气压伤,又叫气压损伤性中耳炎(barotraumatic otitis media)。鼻窦气压伤及耳气压伤多见于飞行员、潜水、隧道作业等高气压作业人员。
【发病机制】
(1)鼻窦气压伤:鼻窦口受鼻病影响而通气受阻,当外界气压降低时,因窦内气压高外界,空气可冲开活瓣逸出与外界达到平衡。但若外界气压迅速增高时,窦口受外界气压压迫而关闭,外界空气不能通过窦口,造成窦内负压,致使黏膜充血、水肿、渗出或出血,甚至黏膜剥离形成血肿,形成鼻窦气压伤。
(2)耳气压伤:咽鼓管软骨部呈单向活瓣作用。当外界气压急剧增高时,咽鼓管口受压,外界气体不易进入鼓室,中耳呈负压状态,致使鼓膜内陷,黏膜血管扩张,血清外漏,黏膜水肿,鼓室内积液,甚至黏膜下出血或鼓室内积血,鼓膜充血、内陷甚至破裂。
【临床表现】
(1)鼻窦气压伤:主要为额部或面颊部胀痛,上列牙疼痛或麻木,偶有鼻出血、眼痛、流泪和视图模糊等。鼻镜检查可见黏膜充血、肿胀、浆液性或血性分泌物。鼻窦拍片或CT检查,可见鼻窦黏膜增厚或有液平,血肿者可见半圆形阴影。
(2)耳气压伤:轻者症状不明显,重者骤然耳内刺痛、耳闷、耳鸣、耳聋。症状随鼓室负压增加而加重,耳痛可放射至额部及面增颊。可伴有眩晕、恶心、呕吐。若鼓膜破裂,鼓室负压消失,则疼痛缓解。检查见豉膜内陷充血,尤以松弛部及锤骨柄等处明显,鼓膜表面可有血疱、瘀斑、裂隙状鼓膜穿孔。听力检查呈传导性聋。
【诊断】
航空飞行职业人群可依据《职业性航空病诊断标准》(GBZ 93—2010),诊断为航空性中耳炎、航空性鼻窦炎、变压性眩晕等耳鼻疾病,以及高空减压病和肺气压伤等疾病。
(1)航空性中耳炎:在飞行下降等气压变化过程中,出现耳压痛等症状,依据鼓膜及纯音测听、声导抗检查结果,必要时低压舱检查前后的对比发现,做出分级诊断。
1)轻度:鼓膜Ⅱ度充血,纯音测试可出现传导性聋,声导抗检查A型或C型曲线。
2)中度:鼓膜Ⅲ度充血,纯音测试传导性聋,声导抗检查C型或B型曲线。
3)重度:出现下列表现之一者:①鼓膜破裂;②混合性聋;③窗膜破裂;④粘连性中耳炎;⑤后天原发性胆脂瘤型中耳炎;⑥面瘫。
(2)航空性鼻窦炎:在飞行下降等气压变化过程中出现鼻窦区疼痛等症状,依据低压舱检查前后的鼻窦影像学对比发现,做出分级诊断。
1)轻度:鼻窦区疼痛轻,影像学对比发现,鼻窦出现模糊影;
2)重度:鼻窦区疼痛重,且伴有流泪和视物模糊,影像学对比发现,鼻窦出现血肿。
(3)变压性眩晕:在飞行上升等气压变化过程中出现眩晕等症状,依据低压舱检查前后,前庭功能眼震电图和纯音测试的对比检查,做出分级诊断。
1)轻度:眩晕伴水平型或水平旋转型眼震,前庭功能和听力正常。
2)重度:除眼震外,伴有前庭功能异常或神经性聋。
【处理原则】
(1)航空性中耳炎
1)治疗原则:基本治疗原则是积极采取措施,以恢复鼓室内外气压的平衡。
轻度:积极治疗原发于鼻(咽)科的Ⅱ类疾病;用减充血剂滴鼻,行咽鼓管吹张;用苯酚甘油滴耳止痛;抗感染和口服稀化粘素类药物。
中度:继续以上治疗;耳部理疗;有鼓室积液不易排出者,行鼓膜穿刺术或鼓膜切开术。
重度:鼓膜破裂者,预防中耳感染(禁用点耳剂);神经性耳聋、面瘫者对症治疗;窗膜破裂者头抬高30~40度卧床观察,必要时行手术探查修补术;粘连性或胆脂瘤中耳炎者行手术治疗。
2)其他处理:①在飞行下降等气压变化过程中行吞咽、运动下颌、捏鼻吞咽及运动软腭等咽鼓管主动通气动作。无效时佩戴面罩的飞行员可借助面罩加压,其他人员可采用捏鼻鼓气(Valsalva 法)被动开放咽鼓管,但时间应控制在1秒内。②当出现急性气压损伤时,应临时停飞,经治疗鼻腔鼻窦功能恢复正常再参加飞行。③患继发性航空性中耳炎行鼻(咽)科II类疾病手术治疗,术后应经低压舱检查,耳气压功能和鼻窦压功能均恢复正常方可恢复飞行。④患航空性中耳炎反复治疗无效,在患者自愿的情况下可行鼓膜造口术,否则应终止飞行;对造成内耳损害和其他并发症者,应根据损害程度和疗效、飞机机种、飞行职务决定飞行结论。⑤其他相似气压变化环境的职业暴露人员,参照飞行人员的处理原则执行,但采用捏鼻鼓气的时间不必严格控制。
(2)航空性鼻窦炎
1)治疗原则
轻度:积极治疗原发于鼻(咽)科的的Ⅱ类疾病;鼻窦通气引流,减充血剂滴鼻;局部理疗;抗感染和口服稀化粘素类药物。
重度:继续以上治疗;可行窦口开放、血肿清除等手术治疗。
2)其他处理:①在飞行下降等气压变化过程中行吞咽、运动下颌、捏鼻吞咽及运动软腭等咽鼓管主动通气动作。无效时佩戴面罩的飞行员可借助面罩加压,其他人员可采用捏鼻鼓气(Valsalva 法)被动开放咽鼓管,但时间应控制在1秒内。②当出现急性气压损伤时,应临时停飞,经治疗鼻腔鼻窦功能恢复正常再参加飞行。③患航空性鼻窦炎经手术治疗者,术后应经低压舱检查,耳气压功能和鼻窦压功能均恢复正常方可恢复飞行。④患航空性鼻窦炎反复治疗无效者,应终止飞行。⑤其他相似气压变化环境的职业暴露人员,参照飞行人员的处理原则执行,但采用捏鼻鼓气的时间不必严格控制。
(3)变压性眩晕
1)治疗原则
轻度:积极治疗原发于鼻(咽)科的的Ⅱ类疾病;用减充剂滴鼻,行咽鼓管吹张;耳部和鼻部理疗;抗感染和口服稀化粘素类药物。
重度:继续以上治疗;眩晕者抗眩晕治疗;耳鸣耳聋者按神经性耳鸣耳聋给予相应治疗;其他器质性病变所致者,针对病因治疗。
2)其他处理:①在飞行上升等气压变化过程中,行吞咽等主动开放咽鼓管动作,以平衡双侧的中耳腔压力。②当出现变压性眩晕时,应临时停飞,经检查治疗后,低压舱模似飞行不再诱发眩晕者再参加飞行。③患变压性眩晕经检查治疗者,低压舱模拟飞行不能消除症状者,应终止飞行;对器质性患者应根据病变损害程度、飞行机种和职务决定飞行结论。④其他相似气压变化环境的职业暴露人员,参照飞行人员的处理原则执行。
【预防】
飞行员、潜水员应做好就业前体检,进行严格选拔;定期体检,发现有鼻、鼻咽部疾病或中耳感染者,暂停飞行或潜水作业,并应积极治疗;改进机舱设计,稳定舱内气压;加强卫生宣教,经常进行吞咽、提喉、囚犯腭运动与下颌运动等咽鼓管开放运动训练;飞机下降时不断做咽鼓管开放运动动作,使咽鼓管不断开放。
(姚 武 鲁晓晴)





