目录

  • 1 本课所用资源
    • 1.1 WinCC界面开发素材
    • 1.2 设备说明书
    • 1.3 信号接线图
    • 1.4 电气原理图
    • 1.5 轮毂图纸
    • 1.6 相机手册
    • 1.7 三菱伺服
    • 1.8 数控系统
    • 1.9 真空压力表说明书
    • 1.10 华航说明书
      • 1.10.1 设备介绍
      • 1.10.2 PLC
      • 1.10.3 winCC
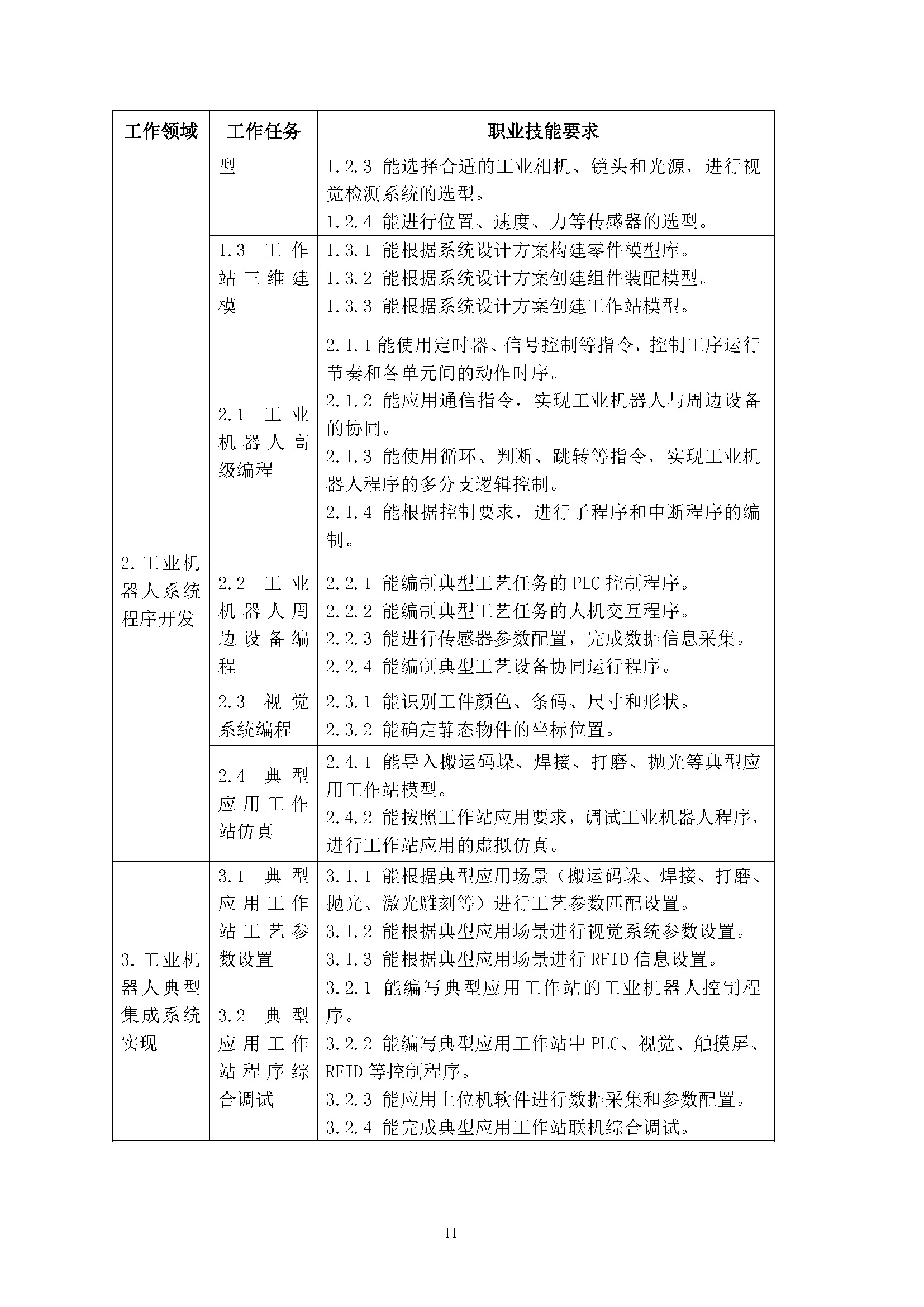
  • 2 模块一 工业机器人部分
    • 2.1 第一节 工业机器人概述
      • 2.1.1 机器人发展历史及定义
      • 2.1.2 工业机器人分类
      • 2.1.3 工业机器人的应用
      • 2.1.4 工业机器人结构与组成
    • 2.2 第二节 工业机器人示教程序
      • 2.2.1 建立机器人简单系统
      • 2.2.2 机械原点及工作原点设置示教操作
      • 2.2.3 ABB机器人单轴运行
      • 2.2.4 绝对位置及关节指令
      • 2.2.5 ABB机器人线性运动
      • 2.2.6 直线与曲线移动指令
      • 2.2.7 建立工具坐标
      • 2.2.8 建立工件坐标
    • 2.3 第三节 信号通讯
      • 2.3.1 DeviceNet设置
    • 2.4 第四篇 工业机器人基本训练
      • 2.4.1 综合运用运动指令
      • 2.4.2 码垛测试步骤分解
      • 2.4.3 ABB机器人程序编辑案例
  • 3 模块二 PLC部分
    • 3.1 第一节 PLC的定义、分类及构成
      • 3.1.1 PLC组成建构
      • 3.1.2 博途软件入门应用
      • 3.1.3 PLC编程应用
      • 3.1.4 PLC工程文件在线备份与恢复
      • 3.1.5 触摸屏工程文件备份与恢复
    • 3.2 第二节 PLC基本指令应用
      • 3.2.1 定时器指令
      • 3.2.2 计数器指令
      • 3.2.3 置位与复位指令
      • 3.2.4 上升沿与下降沿指令
      • 3.2.5 比较指令与移动指令
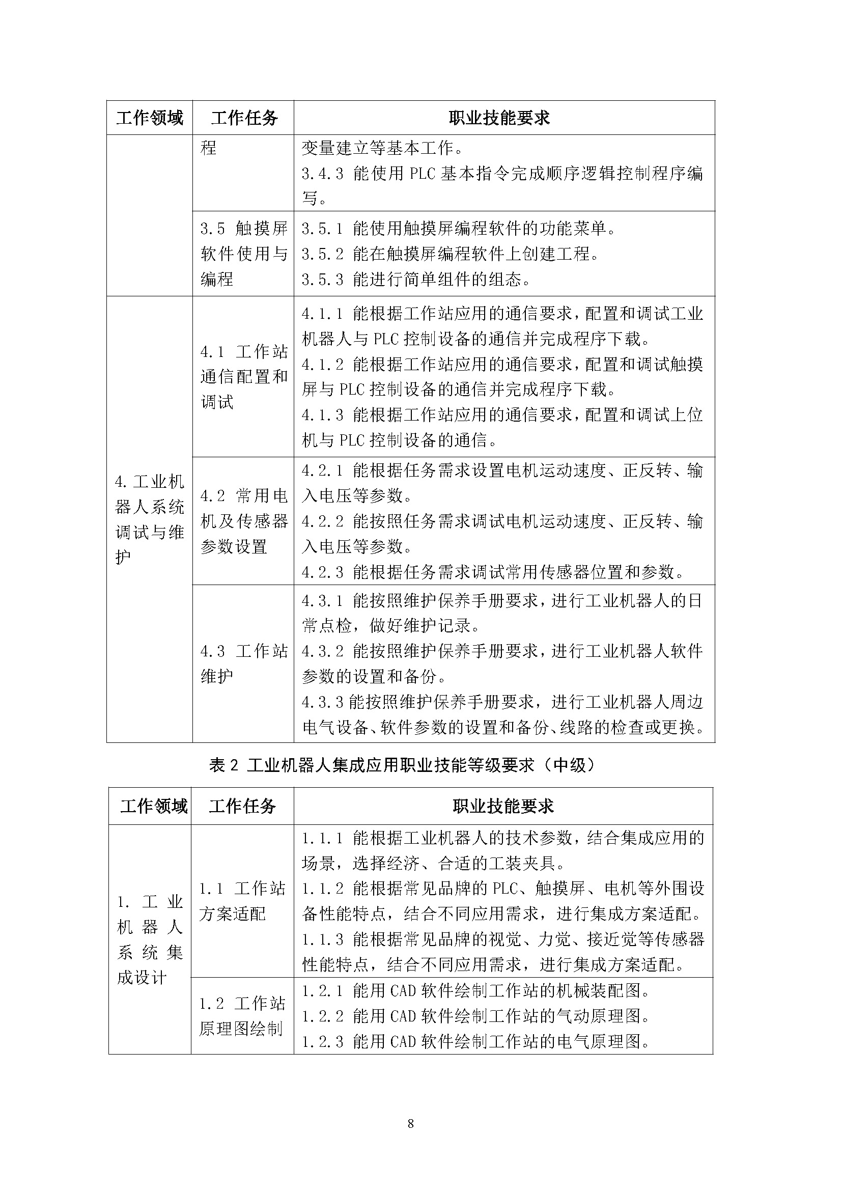
  • 4 模块三 系统集成部分
    • 4.1 伺服驱动功能调试
    • 4.2 执行单元集成调试
      • 4.2.1 执行单元综合应用
      • 4.2.2 第七轴的意义和作用
      • 4.2.3 伺服控制原理
      • 4.2.4 任务操作——第七轴自动运行的编程及调试
      • 4.2.5 任务操作——利用执行单元取放工具
      • 4.2.6 第七轴与机器人之间的通信
    • 4.3 视觉系统
      • 4.3.1 走进工业视觉
      • 4.3.2 视觉系统软件界面介绍
      • 4.3.3 视觉系统硬件系统介绍
      • 4.3.4 颜色检测模板设置
      • 4.3.5 二维码检测模板设置
      • 4.3.6 视觉系统电气接线
  • 5 模块四 PQArt仿真软件应用
    • 5.1 三维球及布局
    • 5.2 仿真触摸屏
    • 5.3 离线编程
      • 5.3.1 通讯参数设置
  • 6 模块五 1+X证书标准及样题分析
    • 6.1 01.考核标准解读
    • 6.2 02.样题初级解读
    • 6.3 03.样题中级解读
    • 6.4 04.培训视频--布局
    • 6.5 05.培训视频--轨迹
    • 6.6 06.培训视频--机器人程序
    • 6.7 07.培训视频--样题操作
  • 7 模块六 自动化生产线部分
01.考核标准解读
  • 1 专家解读
  • 2 1+X职业技能等级证...