一、教学设计
表1、共射极放大电路性能与测试
| 教师姓名 | 李军科、陈立文、房曙光、曹钟林、程军武、童建华、冒莉 | 备注 |
| 章节名称 | 项目一 常用半导体器件基础知识 任务2-5 负反馈放大电路 | 测试 |
| 教学任务 | 负反馈概念、分类、并联与串联反馈判决、电压与电流反馈判决、 | 教学由教教材到用教材改变 ;由“怎么教到教什么”转变。 |
| 教学目标 | 对于不同负反馈类型有个认识初步,为后面讲解电压串联负反馈电源学习打好基础。学会反馈元件确定、电压电流反馈判决、并联串联反馈判决。 | |
| 教学策略 | 以教师为主导,学生为主体开展教学。教师演示课程PPT,并借助于multisim11电路仿真软件演示,学生独立仿真,教师通过习题讲解加深印象。 | |
教学过程 | 教师活动: 实例导入—提出问题(通过浅显易懂生活实例引入)—multisim11平台电压串联负反馈测试演示 ——学生仿真过程指导——课后第二课堂作业布置。 | |
学生活动: 在教师新课导入基础上回答问题—课堂听讲——完成电压串联型负反馈multisim11平台电路仿真。 | ||
| 资源准备:multisim11软件、PC电脑、投影、PPT课件、USB接口数字示波器 | ||
教学评价 | 1、知识与技能:使用反馈电路分析multisim软件完成电压串联负反馈电路分析 | |
2、过程与方法:思路清晰、内容连贯、重点难点突出 | ||
| 3、教学态度评价: | ||
| 说明:教学评价安排在课堂快要结束时候,以学生评价为主,教师评价为辅 | ||
| 课程总结 | 教学过程采用了多媒体教学与专业教学仿真软件相结合的方法完成。 |
二、教学内容
负反馈放大器:
在放大器中采用负反馈电路,其目的是为了改善放大器的工作性能,提高放大器的输出信号质量。在引入负反馈电路之后,放大器的增益 要比没有负反馈时的增益小,但是可以改善放大器的许多性能,主要有四项:减小放大器的非线性失真、扩宽放大器的频带、降低放大器的噪声和稳定放大器的工作状态。
正反馈和负反馈:
放大器的信号传输都是从放大器的输入端传输到放大器输出端,但是反馈过程则不同,它是从放大器输出端取出一部分输出信号作为反馈信号,再加到放大器的输入端,与原放大器输入信号进行混合,这一过程称为反馈。
(a)反馈框图 (b) 正反馈框图 (c)负反馈框图
图1、反馈电路反馈框图、正反馈框图、负反馈框图
如图1-a所示是反馈方框图。从图中可以看出,输入信号Ui从输入端加到放大器中进行放大,放大后的输出信号Uo其中的一部分加到下一级放大器中,另有一部分信号经过反馈电路作为反馈信号UF,与输入信号Ui合并,作为净输入信号VI加到放大器中。
反馈电路有两种:正反馈电路和负反馈电路。这两种反馈的结果(指对输出信号的影响)完全相反。
2.1 正反馈
正反馈可以举一个例子来说明,吃某种食品,由于它很可口,所以在吃了之后更想吃,这是正反过程。
如图(1-b)所示正反馈方框图,当反馈信号UF与输入信号Ui是同相位时,这两个信号混合后是相加的关系,所以净输入放大器的信号UI比输入信号Ui更大,而放大器的放大倍数没有变化,这样放大器的输出信号Uo比不加入反馈电路时的大,这种反馈称为正反馈。
在加入正反馈之后的放大器,输出信号愈反馈愈大(当然不会无限制地增大,这一点在后面的振荡器电路中介绍),这是正反馈的特点。正反馈电路在放大器电路中通常不用,它只是用于振荡器中。
2.2 负反馈
负反馈也可以举一例说明,一盆开水,当手指不小心接触到热水时,手指很快缩回,而不是继续向里面伸,手指的回缩过程就是负反馈过程。
如图1-c所示是负反馈方框图,当反馈信号UF相位和输入信号Ui的相位相反时,它们混合的结果是相减,结果净输入放大器的信号UI比输入信号Ui要小,使放大器的输出信号Uo减小,引起放大器电路这种反馈过程的电路称为负反馈电路。
2.3 反馈量
负反馈的结果使净输入放大器的信号变小,放大器的输出信号减小,这等效成放大器的增益在加入负反馈电路之后减小了。当负反馈电路造成的净输入信号愈小,即负反馈量愈大,负反馈放大器的增益愈小,反之负反馈量愈小,负反馈放大器的增益愈大。
负反馈电路是初学者比较难学的电路之一,如果掌握了基本的电路分析方法和四种典型的负反馈电路工作原理,那学习将比较轻松。
图2、瞬时极性法判断负反馈 图3、电压并联负反馈放大器
1)瞬时极性法判断负反馈

2)电路分析说明

3)直交流负反馈、
4)四种典型负反馈
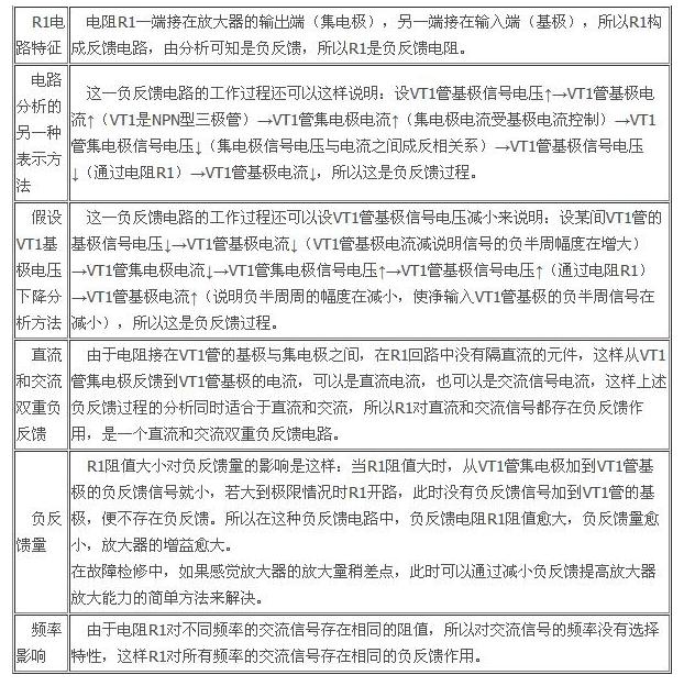
如图3所示是一级共发射极放大器,它也构成了电压并联负反馈放大器。电路中,VT1是放大管,R1 是集电极-基极负反馈偏置电阻 ,R2是集电极负载电阻,Ui是输入信号,UO是输出信号。由于这是一级共发射极放大器,所以VT1管集电极输出信号电压的相位与基极上输入信号电压相位相反。
a).负反馈元件确定方法
根据接在放大器输出端与输入端之间的元器件可能是负反馈元器件这一判断方法,从电路中可以看出,接在输入端VT1管基极和输出端VT1管集电极之间的元件有R1和C2两个,所以这两个元件有可能构成负反馈电路。其他元器件都不是接在放大器的输入端和输出端之间,没有构成负反馈电路的可能,这样分析负反馈电路时重点是R1和C2。
b).负反馈电阻R1分析
前面在基极偏置电路中已经介绍,R1是VT1管的集电极-基极负反馈式偏置电阻。这里根据负反馈电路的分析方法来说明接入这一电阻R1后的电路负反馈过程。
c)高频负反馈电容C2分析
从电路中可以看出,在负反馈电阻R1上还并联了一只容量很小的电容C2 ,对C2的负反馈过程分析同电阻R1的分析过程是一样的,但电容器和电阻器的特性不同,所以这一电容的负反馈原理有所不同,主要说明以下几点。
d) 电压负反馈判别法
电路中R1和C2构成的是电压负反馈电路,因为这两个元将放大器输出的信号电压反馈到放大器的输入端,所以称为电压负反馈电路。
e)并联负反馈判决方法
见图3所示是并联负反馈电路,由R1送过来的负反馈信号是与输入信号Ui在基极并联后加到三极管基极的,所以这是并联负反馈电路。
2.3 电流串联负反馈放大器
R3是VT1发射极负反馈电阻,R3接在发射极回路中,而发射极是这一放大器输入、输出回路共用端,所以R3是接在放大器的输入端和输出端之间的,它有可能构成负反馈电路。
图4、电流串联负反馈
a)负反馈电路分析
VT1发射极电流流过电阻R3后,在R3上产生电压降,这一信号电压降就是反馈信号电压。
电阻R3上负反馈信号电压与输入信号相串联,所以这是串联负反馈电路。这种负反馈电路中,如果VT1发射极电流大小不变,负反馈电阻R3愈大,在R3上的负反馈信号电压愈大,使VT1基极电流减小量愈大,即负反馈量愈大,放大器的增益愈小,反之则相反。电路中,由于直流和交流电流都流过了负反馈电阻R3,所以R3对直流和交流都存在负反馈作用。
参考文献:
http://www.21ic.com/jichuzhishi/analog/feedback/2016-03-29/668630.html
三、教学课件

