一、教学设计
表1、电压比较器电路性能与测试
| 教师姓名 | 李军科、崔玫、陈立文、房曙光、曹钟林、程军武、童建华、冒莉 | 备注 |
| 章节名称 | 项目三 信号处理电路 任务3-3 电压比较器电路性能测试 | |
| 教学任务 | 运算放大电路的电路结构和工作原理;运放放大电路的放大倍数、输入电阻和输出电阻;测试运算放大电路的静和动态性能指标。 | |
| 教学目标 | 1、 掌握运算放大电路的电路结构和工作原理; 2、 分析计算运算放大电路的放大倍数、输入电阻和输出电阻; 3、学会测试运算放大电路的静态和动态性能指标。 | |
| 教学策略 | 以教师为主导,学生为主体开展教学。教师演示课程PPT,并借助于multisim11电路仿真软件对小信号运算放大电路多媒体演示。 | |
教学过程 | 教师活动: 实例导入—提出问题(家用电器中运算放大器)—multisim11平台小信号运算放大电路演示 ——学生仿真过程指导——板书讲解 | |
学生活动: 在教师新课导入基础上回答问题—课堂听讲——完成小信号运算放大电路multisim11平台电路仿真。 | ||
| 资源准备:multisim11软件、PC电脑、投影、PPT课件、USB接口数字示波器、万用表、面包电路板 | ||
教学评价 | 1、知识与技能:运算放大器符号、分类、分析方法、芯片选型。 | |
2、过程与方法:课堂理论讲解与实际操作、仿真演示。 | ||
| 3、教学态度评价: | ||
| 说明:教学评价安排在课堂快要结束时候,以学生评价为主,讲师评价为辅 | ||
| 课程总结 | 模电的核心是运算放大器,前面晶体管放大电路、差分放大电路的学习目的是熟练运用运算放大器。 |
二、教学内容
电压比较器(以下简称比较器)是一种常用的集成电路。它可用于报警器电路、自动控制电路、测量技术,也可用于V/F变换电路、A/D变换电路、高速采样电路、电源电压监测电路、振荡器及压控振荡器电路、过零检测电路等。这里主要介绍其基本概念、工作原理及典型工作电路,并介绍一些常用的电压比较器。
2.1 电压比较器
简单地说,电压比较器是对两个模拟电压比较其大小(也有两个数字电压比较的,这里不介绍),并判断出其中哪一个电压高,如图1所示。图1(a)是比较器,它有两个输入端:同相输入端(“+”端) 及反相输入端(“-”端),有一个输出端Vout(输出电平信号)。另外有电源V+及地(这是个单电源比较器),同相端输入电压VA,反相端输入VB。VA和VB的变化如图1(b)所示。在时间0~t1时,VA>VB;在t1~t2时,VB>VA;在t2~t3时,VA>VB。在这种情况下,Vout的输出如图1(c)所示:VA>VB时,Vout输出高电平(饱和输出);VB>VA时,Vout输出低电平。根据输出电平的高低便可知道哪个电压大。
如果把VA输入到反相端,VB输入到同相端,VA及VB的电压变化仍然如图1(b)所示,则Vout输出如图1(d)所示。与图1(c)比较,其输出电平倒了一下。输出电平变化与VA、VB的输入端有关。
图2(a)是双电源(正负电源)供电的比较器。如果它的VA、VB输入电压如图1(b)那样,它的输出特性如图2(b)所示。VB>VA时,Vout输出饱和负电压。
如果输入电压VA与某一个固定不变的电压VB相比较,如图3(a)所示。此VB称为参考电压、基准电压或阈值电压。如果这参考电压是0V(地电平),如图3(b)所示,它一般用作过零检测。
2.2 工作原理
比较器是由运算放大器发展而来的,比较器电路可以看作是运算放大器的一种应用电路。由于比较器电路应用较为广泛,所以开发出了专门的比较器集成电路。
图4(a)由运算放大器组成的差分放大器电路,输入电压VA经分压器R2、R3分压后接在同相端,VB通过输入电阻R1接在反相端,RF为反馈电阻,若不考虑输入失调电压,则其输出电压Vout与VA、VB及4个电阻的关系式为:Vout=(1+RF/R1)·R3/(R2+R3)VA-(RF/R1)VB。若R1=R2,R3=RF,则Vout=RF/R1(VA-VB),RF/R1为放大器的增益。当R1=R2=0(相当于R1、R2短路),R3=RF=∞(相当于R3、RF开路)时,Vout=∞。增益成为无穷大,其电路图就形成图4(b)的样子,差分放大器处于开环状态,它就是比较器电路。实际上,运放处于开环状态时,其增益并非无穷大,而Vout输出是饱和电压,它小于正负电源电压,也不可能是无穷大。
从图4中可以看出,比较器电路就是一个运算放大器电路处于开环状态的差分放大器电路。
同相放大器电路如图5所示。如果图5中RF=∞,R1=0时,它就变成与图3(b)一样的比较器电路了。图5中的Vin相当于图3(b)中的VA。
2.3 比较器与运放
运放可以做比较器电路,但性能较好的比较器比通用运放的开环增益更高,输入失调电压更小,共模输入电压范围更大,压摆率较高(使比较器响应速度更快)。另外,比较器的输出级常用集电极开路结构,如图6所示,它外部需要接一个上拉电阻或者直接驱动不同电源电压的负载,应用上更加灵活。但也有一些比较器为互补输出,无需上拉电阻。
这里顺便要指出的是,比较器电路本身也有技术指标要求,如精度、响应速度、传播延迟时间、灵敏度等,大部分参数与运放的参数相同。在要求不高时可采用通用运放来作比较器电路。如在A/D变换器电路中要求采用精密比较器电路。
由于比较器与运放的内部结构基本相同,其大部分参数(电特性参数)与运放的参数项基本一样(如输入失调电压、输入失调电流、输入偏置电流等)。
2.4 比较器典型应用电路
1.散热风扇自动控制电路
一些大功率器件或模块在工作时会产生较多热量使温度升高,一般采用散热片并用风扇来冷却以保证正常工作。这里介绍一种极简单的温度控制电路,如图7所示。负温度系数(NTC)热敏电阻RT粘贴在散热片上检测功率器件的温度(散热片上的温度要比器件的温度略低一些),当5V电压加在RT及R1电阻上时,在A点有一个电压VA。当散热片上的温度上升时,则热敏电阻RT的阻值下降,使VA上升。RT的温度特性如图8所示。它的电阻与温度变化曲线虽然线性度并不好,但是它是单值函数(即温度一定时,其阻值也是一定的单值)。如果我们设定在80℃时应接通散热风扇,这80℃即设定的阈值温度TTH,在特性曲线上可找到在80℃时对应的RT的阻值。R1的阻值是不变的(它安装在电路板上,在环境温度变化不大时可认为R1值不变),则可以计算出在80℃时的VA值。
R2与RP组成分压器,当5V电源电压是稳定电压时(电压稳定性较好),调节RP可以改变VB的电压(电位器中心头的电压值)。VB值为比较器设定的阈值电压,称为VTH。
设计时希望散热片上的温度一旦超过80℃时接通散热风扇实现散热,则VTH的值应等于80℃时的K值。一旦VA>VTH,则比较器输出低电平,继电器K吸合,散热风扇(直流电机)得电工作,使大功率器件降温。VA、VTH电压变化及比较器输出电压Vout特性如图9 所示。这里要说清楚的是在VA开始大于VTH 时,风扇工作,但散热体有较大的热量,要经过一定时问才能把温度降到80℃以下。
从图7可看出,要改变阈值温度TTH十分方便,只要相应地改变VTH值即可。VTH值增大,TTH增大;反之亦然,调整十分方便。只要RT确定,RT的温度特性确定,则R1、R2、RP可方便求出(设流过RT、R1及R2、RP的电流各为0.1~0.5mA)。
2.窗口比较器
窗口比较器常用两个比较器组成(双比较器),它有两个阈值电压VTHH(高阈值电压)及VTHL(低阈值电压),与VTHH及VTHL比较的电压VA输入两个比较器。若VTHL≤VA≤VTHH,Vout输出高电平;若 VA<VTHL,VA>VTHH 则Vout输出低电平,如图10所示。图10是一个冰箱报警器电路。冰箱正常工作温度设为0~5℃,(0℃到5℃是一个“窗口”),在此温度范围时比较器输出高电平(表示温度正常);若冰箱温度低于0V或高于5℃,则比较器输出低电平,此低电平信号电压输入微控制器(μC)作报警信号。
温度传感器采用NTC热敏电阻RT,已知RT在 0℃时阻值为333.1kΩ;5℃时阻值为258.3kΩ,则按1.5V工作电压及流过R1、RT的电流约1.5uA,可求出R1的值。R1的值确定后,可计算出0℃时的VA值为0.5V(按图10中R1=665kΩ时),5℃时的VA值为0.42V,则VTHL=0.42V,VTHH=0.5V。若设R2=665kΩ,则按图11,可求出流过R2、R3、R4电阻的电流I=(1.5V-0.5V)/665kΩ=0.0015mA,按R4×I/=0.42V,可求出R4=280kΩ,再按0.5V=(R3+R4)0.0015mA可求出R3=53.3kΩ。
本例中两个比较器采用低工作电压、 力低功耗、 互补输出双比较器LT1017,无需外接上拉电阻。
三、教学课件
四、教学视频
五、教学案例—电压比较器在SPWM波信号生成应用
1、问题提出
SPWM(Sinusoidal PWM)法是一种比较成熟的,目前使用较广泛的PWM法。前面提到的采样控制理论中的一个重要结论:冲量相等而形状不同的窄脉冲加在具有惯性的环节上时,其效果基本相同。SPWM法就是以该结论为理论基础,用脉冲宽度按正弦规律变化而和正弦波等效的PWM波形即SPWM波形控制逆变电路中开关器件的通断,使其输出的脉冲电压的面积与所希望输出的正弦波在相应区间内的面积相等,通过改变调制波的频率和幅值则可调节逆变电路输出电压的频率和幅值。
2、电路分析
1)、SPWM波生成MATLAB平台仿真

图1、SPWM信号生成框图

图2、SPWM框图各点信号波形
由图2(由上到下命名为2-1,-2,-3,-4,-5)可以看出:图2-1输入峰值为200mv正弦波,频率为500HZ。图2为输入正弦波放大K倍并与第二路迭加的波形;图2-3是通过8阶巴特沃斯低通滤波器处理的波形,峰值2V,放大10倍,同时迭加了2V来自三角波的直流量。2-4为比较器产生的SPWM波。2-5是峰值为4的三角波。为了验证SPWM的正弦分量存在,设计了模拟低通滤波器复原了正弦波特征。
2)硬件电路说明
a)整个SPWM信号系统由电源子系统、比例加法器、比较起、MSP430核心板、滤波子系统组成。

图3、SPWM信号生产板电源系统
变压器采用平湖华能电子有限公司DB-70VA型变压器,输入交流220VAC,输出两路15V、一路7.5V交流电。整流采用1N4007,LM7812、LM7912、LM7805、LM7905分别输出15V/-15V/+5V/-5V四种电压分别提供有源滤波、比较器、比例加法器、核心板工作。稳压芯片的输入与输出都采用大容量电解电容与104无极性电容滤波,提供电源工作可靠性。
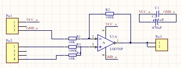
b)比例加法器
比例加法器电路如图所示,由Por2输入的一路信号采用LM358运放做10倍的比例放大并与另外一路信号迭加。输入正弦信号由MSP430+DDS的信号源系统输入,幅度为200mv ,三角波信号由LM324实现。三角波信号的幅度近似4V。考虑到滤波器对三角波信号衰减。这里三角波信号幅度不做精度要求。正弦波频率设定500HZ

图4、比例加法器电路
c)模拟滤波器设计

图5、切比雪夫I型有源低通滤波器电路

图6、低通滤波器幅频特性
模拟低通滤波器采用德州仪器 (TI) 宣布推出其普及型 FilterPro TM 设计。该 FilterPro v3.0 更新了各种功能,如调节无源元件容差、查看响应差异、缩放无源组件值,以及查看滤波器性能数据并将其导出到 Excel 等,从而可提供全新改进的用户界面以及更准确、更稳健的滤波器设计引擎。该工具使设计人员能够通过滤波器设计向导便捷地创建并编辑设计方案。用户可使用电压反馈运算放大器设计多反馈 (MFB)、Sallen-Key、低通、高通、带通以及带阻滤波器。FilterPro v3.0 现在可通过 TI 网站免费下载。
模拟滤波器采用多个反馈的切比雪夫I型设计,通带截止频率为600Hz,阻带截止频率为1000Hz,通带纹波为1dB,阻带衰减小于-45dB,通带增益为0dB.运放采用普通LM324,单电源+5V供电
d)三角波电路

图7、三角波信号发生电路
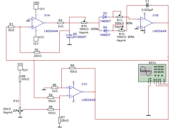
e)比较器电路
采用LM393双电压比较器完成正弦波与三角波的比较。恒电压与三角波比较电路如图所示。单电源+5V供电。在mutisim11.0平台上完成的比较器效果图如图所示。

图8、比较器电路设计
f)移相电路

图9、移相电路
g)DDS9850正弦波发生器
信号源可以采用MCU+DDS模式解决,MCU可以选择C2000或MSP430149,DDS选择AD9850。AD9850采用32 位的相位累加器将信号截断成14 位输入到正弦查询表,查询表的输出再被截断成10 位后输入到DAC,DAC 再输出两个互补的电流。DAC 满量程输出电流通过一个外接电阻RSET调节,典型值3.9千欧。将DAC 的输出经低通滤波后接到AD9850 内部的高速比较器上即可直接输出方波。在125MHz 的时钟下,32 位频率控制字可使AD9850 输出频率分辨率达0. 0291Hz 。
AD9850有40 位控制字,32 位用于频率控制(低32位),5 位用于相位控制,1 位用于电源休眠( Powerdown) 控制,2位用于选择工作方式。这40 位控制字可通过并行或串行方式输入到AD9850 。在并行装入方式中,通过8 位总线D0 —D7将数据输入到寄存器,在W - CL K 的上升沿装入8位数据,并把指针指向下一个输入寄存器,在重复5 次之后再在FQ - UD 上升沿把40位数据从输入寄存器装入到频率/ 相位数据寄存器(更新DDS 输出频率和相位) , 同时把地址指针复位到第一个输入寄存器。
AD9850的复位(RESET) 信号为高电平有效,且脉冲宽度不小于5 个参考时钟周期。AD9850的参考时钟频率一般远高于单片机的时钟频率(小厮所用为单片机89C51,使用12M晶振), 因此AD9850 的复位(RESET)端可与单片机的复位端直接相连。
3)SPWM信号生成板

图10、 SPWM系统电源板实物

图11、SPWM信号处理板
教学反思:SPWM信号生产电路包括正弦波信号发生、三角波电路、比较器电路、移相电路、滤波电路,是一道非常好题目,有助于帮助同学理解比较器电路、正弦波信号发声器电路。是一次难得的案例学习项目。

