
能力目标:
掌握派送路线规划的操作规范;
掌握派送路线规划的操作步骤及注意事项。
知识目标:
了解派送路线规划的作用和意义;
了解派送路线规划的作业流程。
素养目标:
培养学生养成严谨的工作态度和良好的工作责任心;
培养学生团队意识、创新的意识。

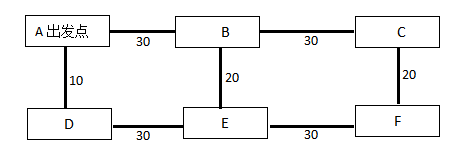
派送员阿宁骑电动自行车派送,所在A点为出发点,B点需要派送一票1小时内到达的快件,E点需要派送一票价值昂贵的快件,F点需要派送一票普通包裹,C点需要派送一票文件,D点需要派送一票普通包裹,其余各点所用时间(分钟)如图所示。请根据派送快件的情况,帮阿宁合理设计派送路线。



【任务内容】
请根据派送快件的情况,帮派送员阿宁合理设计派送路线。阿宁骑电动自行车派送,所在A点为出发点,B点需要派送一票半小时内到达的快件,C点需要派送一票价值昂贵的保价快件,其余各点所用时间(分钟)如图所示。

【实施步骤】
(1)分组以4-6人小组为单位进行操作,并确定组长为主要负责人;
(2) 组织展开讨论,结合派送时效、客户要求等情况分析设计派送线路;
优化分析:
(3) 收集整理资料,写出路线派送路线,并在图中画出:

(4) 并进行分组说明路线设计原理,教师点评,组织填写表5-6任务评价表。
【任务评价】
项目组 |
| 成员 |
|
评 价 标 准 | 评价项目 | 分值(分) | 自我评价 (20%) | 小组评价 (30%) | 教师评价 (50%) | 合计 (100%) |
认真负责、细心 | 20 |
|
|
|
|
语言表达流畅 | 20 |
|
|
|
|
熟悉派送路线设计的原则与方法 | 30 |
|
|
|
|
能合理设计出正确的派送路线 | 30 |
|
|
|
|
合计 | 100 |
|
|
|
|
根据图中的快件情况,设计派送路线,将排好的序号填入下表中。(40分)
说明:
(1)营业网点在青年路96号,面向青年路开门。
(2)派送员与营业网点处理人员交接所有快件,于8:30离开营业网点开始派件(途中不再返回网点取件),12:00当班次结束后返回营业网点。
(3)计算机上给出的区域为派送区域。
(4)根据以往数据统计,每派送一票快件的时间大约5-6分钟,快递专用电动三轮车时速不超过15公里。每条横向道路路口距离均为1公里,纵向道路路口距离均为2公里,每个红绿灯路口通行时间为3分钟。
(5)其他未说明情况,按正常情况处理。

序号 | 收件人地址 | 快件重量 | 排序序号 |
1 | 某市黄河路55号大美制衣办公楼209室 | 7.5千克 | 7 |
2 | 某市黄河路55号大美制衣办公楼318室 | 1千克 | 8 |
3 | 某市黄河路55号大美制衣办公楼405室 | 1.9千克 | 9 |
4 | 某市黄河路81号 | 1千克 | 10 |
5 | 某市新华路54号 | 2.5千克 | 4 |
6 | 某市新华路72号 | 1.6千克 | 3 |
7 | 某市新华路86号(备注:限9:00前送到) | 1千克 | 2 |
8 | 某市长江路45号 | 9.8千克 | 17 |
9 | 某市长江路53号 | 1千克 | 18 |
10 | 某市长江路61号 | 5.6千克 | 19 |
11 | 某市长江路69号 | 1.7千克 | 20 |
12 | 某市中华路32号 | 1.4千克 | 6 |
13 | 某市中华路56号 | 3.1千克 | 5 |
14 | 某市中华路85号 | 1千克 | 15 |
15 | 某市中华路101号 | 2.1千克 | 16 |
16 | 某市青年路35号创业大厦17楼1703室 | 9.5千克 | 11 |
17 | 某市青年路35号创业大厦15楼1511室 | 1千克 | 12 |
18 | 某市青年路35号创业大厦11楼1110室 | 2.1千克 | 13 |
19 | 某市青年路35号创业大厦5楼506室 | 1.9千克 | 14 |
20 | 某市青年路82号 | 1.4千克 | 1 |