理论力学
尹力
目录
暂无搜索结果
1 学前必读
1.1 修读建议
2 绪论
2.1 学习任务单(含学习目标)
2.2 研究对象、地位和方法
2.3 发展史
2.4 本章测验
2.5 课件
2.6 课程思政活动设计
2.7 课程思政教学建议
3 第一章 静力学公理与受力分析
3.1 学习任务单(含学习目标)
3.2 静力学基本概念
3.3 静力学公理
3.4 约束与约束反力
3.5 物体的受力分析与受力图
3.6 受力分析注意事项
3.7 典型例题
3.8 本章测验
3.9 课件
3.10 课程思政活动设计
3.11 课程思政教学建议
4 第二章 平面特殊力系
4.1 学习任务单(含学习目标)
4.2 平面汇交力系合成和平衡的几何法
4.3 平面汇交力系合成和平衡的解析法
4.4 典型例题
4.5 几何法与解析法的选用
4.6 力对点的矩与合力矩定理
4.7 平面力偶理论
4.8 平面力偶系的平衡问题
4.9 平面平行力系
4.10 本章测验
4.11 课件
4.12 课程思政活动设计
4.13 课程思政教学建议
5 第三章 平面一般力系
5.1 学习任务单(含学习目标)
5.2 力线平移定理
5.3 平面一般力系向一点的简化
5.4 平面一般力系的简化结果与平衡方程
5.5 物体系统的平衡
5.6 静定与静不定问题的概念
5.7 平面简单桁架的内力分析
5.8 本章测验
5.9 课件
5.10 课程思政活动设计
5.11 课程思政教学建议
6 第四章 摩擦
6.1 学习任务单(含学习目标)
6.2 滑动摩擦
6.3 摩擦角与自锁
6.4 考虑摩擦时的平衡问题
6.5 滚动摩阻的概念与典型例题
6.6 本章测验
6.7 课件
6.8 课程思政活动设计
6.9 课程思政教学建议
7 第五章 空间力系
7.1 学习任务单(含学习目标)
7.2 空间汇交力系
7.3 空间力偶系
7.4 力对点的矩与力对轴的矩
7.5 空间一般力系向一点的简化
7.6 空间一般力系简化结果的讨论
7.7 空间一般力系的平衡方程
7.8 平行力系的中心和物体的重心
7.9 典型例题
7.10 本章测验
7.11 课件
7.12 课程思政活动设计
7.13 课程思政教学建议
8 第六章 点的运动学
8.1 学习任务单(含学习目标)
8.2 点的运动的矢量分析法
8.3 点的运动的直角坐标法
8.4 点的运动的自然坐标法
8.5 本章测验
8.6 课件
8.7 课程思政活动设计
8.8 课程思政教学建议
9 第七章 刚体基本运动
9.1 学习任务单(含学习目标)
9.2 刚体的平行移动
9.3 刚体的定轴转动、转动刚体内各点的速度和加速度1
9.4 转动刚体内各点的速度和加速度2、绕定轴转动刚体的传动问题
9.5 角速度和角加速度的矢量表示、点的速度和加速度的矢量表示
9.6 本章测验
9.7 课件
9.8 课程思政活动设计
9.9 课程思政教学建议
10 第八章 点的合成运动
10.1 学习任务单(含学习目标)
10.2 点的合成运动的概念
10.3 动点动系的选取
10.4 点的速度合成定理
10.5 典型例题1
10.6 牵连运动为平动时的加速度合成定理
10.7 典型例题2
10.8 牵连运动为转动时的加速度合成定理
10.9 典型例题3
10.10 本章测验
10.11 课件
10.12 课程思政活动设计
10.13 课程思政教学建议
11 第九章 刚体平面运动
11.1 学习任务单(含学习目标)
11.2 刚体平面运动的概述
11.3 平面运动的分解与刚体平面运动方程
11.4 平面图形内各点的速度
11.5 典型例题-求速度方法比较
11.6 典型例题-求速度方法选用
11.7 平面图形内各点的加速度
11.8 典型例题1
11.9 典型例题2
11.10 本章测验
11.11 课件
11.12 课程思政活动设计
11.13 课程思政教学建议
12 第十章 刚体一般运动(自学)
12.1 课件
13 第十一章 质点运动微分方程
13.1 学习任务单(含学习目标)
13.2 质点运动微分方程形式
13.3 第一类动力学问题
13.4 第二类动力学问题
13.5 本章测验
13.6 课件
13.7 课程思政活动设计
13.8 课程思政教学建议
14 第十二章 动量定理
14.1 学习任务单(含学习目标)
14.2 质点系的质心.内力与外力.动量
14.3 冲量
14.4 动量定理
14.5 典型例题1
14.6 质心运动定理
14.7 典型例题2
14.8 动量定理综合应用
14.9 本章测验
14.10 课件
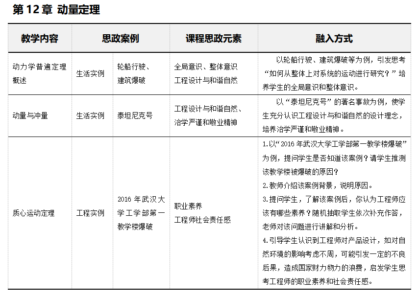
14.11 课程思政活动设计
14.12 课程思政教学建议
15 第十三章 动量矩定理
15.1 学习任务单(含学习目标)
15.2 刚体对轴的转动惯量
15.3 平行移轴定理.质点和质点系的动量矩
15.4 刚体系统的动量矩
15.5 动量矩定理
15.6 典型例题1
15.7 刚体定轴转动微分方程
15.8 质点系相对于质心的动量矩定理与刚体平面运动微分方程
15.9 典型例题2
15.10 本章小结
15.11 本章测验
15.12 课件
15.13 课程思政活动设计
15.14 课程思政教学建议
16 第十四章 动能定理
16.1 学习任务单(含学习目标)
16.2 力的功
16.3 常见力的功
16.4 功率与动能
16.5 动能定理
16.6 典型例题1
16.7 势能与机械能守恒定律
16.8 典型例题2
16.9 动力学普遍定理及其综合应用
16.10 典型例题3
16.11 典型例题4
16.12 本章测验
16.13 课件
16.14 课程思政活动设计
16.15 课程思政教学建议
17 第十五章 达朗贝尔原理
17.1 学习任务单(含学习目标)
17.2 惯性力
17.3 质点的达朗贝尔原理
17.4 质点系的达朗贝尔原理
17.5 刚体惯性力系的简化
17.6 典型例题
17.7 定轴转动刚体的轴承动反力
17.8 达朗贝尔原理的应用
17.9 本章测验
17.10 课件
17.11 课程思政活动设计
17.12 课程思政教学建议
18 第十六章 虚位移原理
18.1 学习任务单(含学习目标)
18.2 约束及其分类
18.3 虚位移与虚功.广义坐标与自由度
18.4 理想约束与虚位移原理
18.5 本章测验
18.6 课件
18.7 课程思政活动设计
18.8 课程思政教学建议
19 课程评价
19.1 评价方式
20 教材
20.1 教材
20.2 参考教材
课程思政教学建议
上一节
下一节
选择班级
确定
取消
图片预览