-
1 概论
-
2 视频
-
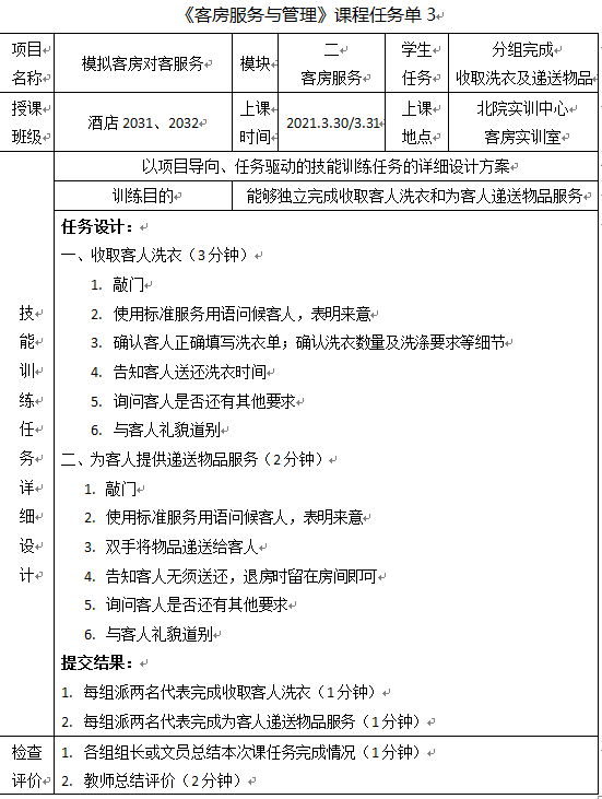
3 任务单3
任务九 收送客人洗衣
【任务导入】:安排学生进入酒店客房部进行短期实践,跟着师傅体验楼层服务工作。1819房间的王先生打电话来说有衣服要洗,而且比较着急。学生跟着师傅来到1819房间收取洗衣,洗好后再将将洗衣送回给客人。
【任务分析】:通过完成该项任务,学生能够掌握为客人收送洗衣的程序。
一、洗衣服务
(一)收取客衣
接到客房服务中心收取客人洗衣的通知后,及时赶到客人房间;按规定程序敲门进入客房;礼貌地向客人问好,了解清楚客人的洗涤要求,并在洗衣单上注明。
在收取客衣过程中,应当面点清客人需洗衣物的数量,及衣物有无破损、脱色、污渍,并征询客人衣物用何种洗法(干、温洗),请客人在洗衣单上签字注明房号和所需特殊处理的衣物。收取衣服时客人不在房内时,应检查衣物是否有遗留物及破损,并在洗衣单上填清实收数量并注明。
如客人未填写洗衣单,将洗衣单放在洗衣袋上,不要收洗,留下《服务通知单》提醒客人如果需要洗衣服务,请与房务中心通知收洗时,可以收出。挂在门口的洗衣要填写房号。
(二)检查登记
服务中心对送洗的衣服逐步进行清点登记,注明各房间衣物颜色和特征,及衣物是否破损,如有洗涤部收件时应说明协助缝补。
交洗的客衣应检查是否有破损或遗留在袋内的物品;要与洗衣单所填写客人姓名、房号、件数、日期、时间进行核对,并做好登记;集中放在指定地点,在规定时间点交给洗衣房;快洗或有特殊洗涤要求的衣物要在洗衣单上做好标记,与洗衣房交代清楚。
(三)送还洗衣
洗衣房送回的洗衣应与登记本仔细核对,点清件数;交洗的客衣如有损缺或客人投诉,查明情况,妥善处理。
当日收取的衣物在次日12时前送回,如是急件应在洗衣单上注明送回时间。
送回洗衣时,客房服务员应按程序进房,见到客人应说:“先生/女士,您好!您的衣服洗好了,请查收。”双手递送客衣并请客人当面清点检查清楚。离开客人房间时应说:“打扰您啦,再见。”
衣服送回时如客人不在房内,应将衣物放于客人床头上。如房门挂有“请勿打扰”时,应先写上字条,从门缝下放入房内,告诉客人衣物已洗回,先存放于服务台,如客人需要可马上送回,并留下服务台电话。
二、收送洗衣的注意事项
1.在客人对洗衣服务的投诉处理过程中,要重视客人的需求,以免客人因对洗衣的不满造成客户的流失。
2.客衣的收取和送还都必须有客人的签字确认,不要随便为客人拿主意,并做相应的记录。
3.尤其注意快洗衣服的时间,不要因时间的延误,造成客人的不便。
洗衣服务是客房部经常提供的对客服务项目之一,如果处理不好,引起客人投诉(详见本项目课后习题中的案例分析),会给酒店带来不良的影响和损失,因此,客房服务人员应认真对待此项服务。


