讲座
下一节
小组讨论文档模板:
请下载小组讨论文档模板压缩包,各组Leader按照模版命名格式重命名其中的文件夹和各个文档。
S1_C1G2含义:Session 1第一次讨论,Class1一班,Group2第二组
各组每次讨论只需修改各文件名中相应的数字,不要弄错或乱命名。
提交作业时只需各组轮值Leader提交一个按模版重命名的压缩包,里面包含一个同名的文件夹,文件夹里包含各个文档。其他成员务必不要重复提交。
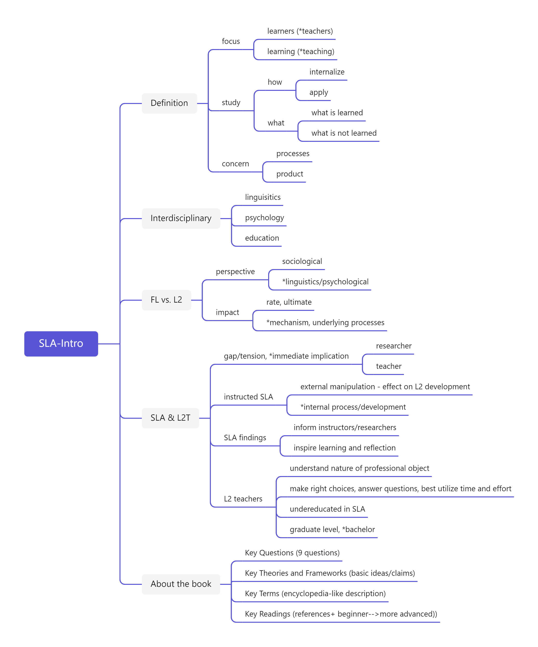
1.1 二语习得定义

================================================
1.2 二语习得简史
A brief history of SLA
Mindmap1

Mindmap2
=============================================
1.3 二语习得与二语教学
=============================================
Electronic Coursebook

