急救技术:心电监护
上一节
下一节
实训五 心电监护
本章节视频
心电监护 日常工作视频(非急诊科,慢动作操作视频)
心电监护 急诊工作视频(操作速度较快)
心电监护仪的使用细节
本章节内容
【实训目的】
通过本次实训,使学生能独立完成心电监护的操作过程,并能识别并处理心电监护过程中出现的异常情况。
【实训准备】
1.护士准备 着装符合要求。
2.用物准备 ①多功能监护仪;②治疗盘内备:弯盘内备电极片5个(三导联备3个)、酒精棉球/片适量、护理记录单。
3.环境准备 安静温暖,必要时屏风遮挡。
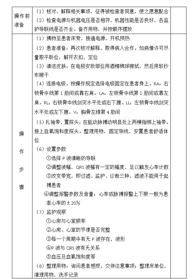
【操作过程】

【注意事项】
1.电板片放置部位准确,尽量避开除颤时放置电极板的位置,出汗时随时更换,各种导线妥善固定,不得折叠、扭曲、相互缠绕,不宜从腋下穿过。
2.血氧饱和度(SpO2)、血压袖带放置位置正确(健侧),松紧适宜(1指),(SpO2)探头有灯泡一侧,置于指甲背面。
3.及时处理异常监测值,如认真分析心电图突然改变或变成一条直线的原因。
4.定期维修和保养,每周用95%乙醇棉球擦拭显示器,定期消毒袖带、导线等。
5.停止监护 向患者解释,关闭监护仪,撤除导联线用电极、血压计袖带等;清洁皮肤,安置患者。

