目录

  • 1 第一模块 课程概述及简介
    • 1.1 课程导入1
    • 1.2 课程导入2
    • 1.3 课程概述
    • 1.4 绪论
    • 1.5 课程原创自主学习资源
    • 1.6 实景互动讨论
  • 2 第二模块 急救技术
    • 2.1 第一章 海姆立克急救法
      • 2.1.1 作业与思考
      • 2.1.2 章节测试:海姆立克急救法
    • 2.2 第三章 创伤基本急救技术:             止血包扎固定转运
      • 2.2.1 创伤总论
      • 2.2.2 止血包扎
      • 2.2.3 固定转运
      • 2.2.4 作业与思考
      • 2.2.5 章节测试:创伤基本急救技术
    • 2.3 人工气道
    • 2.4 急诊患者的药物支持
    • 2.5 危重症患者的营养支持
  • 3 第三模块 EMSS
    • 3.1 第一章 EMSS简介、构成及意义
    • 3.2 章节测试:EMSS
    • 3.3 第二章 EMSS之院前急救
      • 3.3.1 院前急救
        • 3.3.1.1 院前急救概念及特点
        • 3.3.1.2 院前急救任务、模式及设置
        • 3.3.1.3 院前急救护理
        • 3.3.1.4 院前急救转运及演练
        • 3.3.1.5 院前急救案例分析
        • 3.3.1.6 章节测试:院前急救
        • 3.3.1.7 新建课程目录
      • 3.3.2 课程综合能力测试1
      • 3.3.3 灾难救护
        • 3.3.3.1 案例导入:地震灾害
        • 3.3.3.2 新冠疫情专题:武汉清零全纪录
        • 3.3.3.3 灾难救护概论
        • 3.3.3.4 新冠疫情专题:关于疫苗的那些事儿
        • 3.3.3.5 新冠疫情专题:抗疫最前线
        • 3.3.3.6 作业与思考:灾难救护
    • 3.4 第三章 EMSS之急诊科管理与抢救
      • 3.4.1 情境导入:新冠疫情下的急诊科
      • 3.4.2 案例导入
      • 3.4.3 急诊科工作特点及任务
      • 3.4.4 急诊科的设置和布局
      • 3.4.5 急诊科管理与应急预案
      • 3.4.6 急诊科工作制度
      • 3.4.7 急诊护理中的护患沟通实例讲解
      • 3.4.8 急诊分诊——预检分诊
        • 3.4.8.1 概述 ER就诊人群分级 分诊方法
          • 3.4.8.1.1 预检分诊技巧
            • 3.4.8.1.1.1 综合病例讨论 课堂小结与反思
      • 3.4.9 实景互动讨论
      • 3.4.10 章节测试:急诊科管理
    • 3.5 第四章 EMSS之ICU管理及重症监护技术
      • 3.5.1 本章节导入
      • 3.5.2 ICU概述
      • 3.5.3 ICU设备仪器的使用及ICU护士应具备的能力
      • 3.5.4 重症监护技术 血流动力学监测
      • 3.5.5 重整监护技术 循环 呼吸
      • 3.5.6 重症监护技术 体温 肾功
      • 3.5.7 章节测试:ICU的设置及管理、重症监护技术
      • 3.5.8 新冠疫情专题:疫情最前线的重症ICU
  • 4 第四模块 常见急症处理模块
    • 4.1 第一章  急性中毒
      • 4.1.1 急性中毒总论
      • 4.1.2 有机磷中毒
      • 4.1.3 一氧化碳中毒
      • 4.1.4 急性中毒 案例讨论
      • 4.1.5 章节测试:急性中毒
    • 4.2 第二章  环境及物理因素损伤
      • 4.2.1 中暑
        • 4.2.1.1 中暑章节 案例分析与思考
      • 4.2.2 章节测试:中暑救护
      • 4.2.3 淹溺
        • 4.2.3.1 案例分析与思考:淹溺
      • 4.2.4 触电
        • 4.2.4.1 案例分析与思考:触电救护
      • 4.2.5 淹溺、触电 章节测试
    • 4.3 第三章 常见内外科急症救护
      • 4.3.1 常见内科急症救治
        • 4.3.1.1 拓展:心电图之歌
      • 4.3.2 常见外科急症救治
  • 5 第五模块 危重症救护
    • 5.1 第一章 严重多发伤
      • 5.1.1 严重多发伤的概念及临床特点
      • 5.1.2 严重多发伤的护理评估与急救
      • 5.1.3 严重多发伤 案例讨论
      • 5.1.4 临床思维培养
      • 5.1.5 章节测试:严重多发伤
    • 5.2 第二章 MODS
      • 5.2.1 MODS案例导入
      • 5.2.2 MODS病因、发病机制及临床表现
      • 5.2.3 MODS诊断及救护
      • 5.2.4 临床思维培养
      • 5.2.5 新冠疫情专题:国务院对于危重症护理人才的新闻发布会
      • 5.2.6 拓展:炎症风暴:MODS发病机制
      • 5.2.7 章节测试:MODS
    • 5.3 第三章 休克的急救与护理
      • 5.3.1 休克的病理生理及临床特点
      • 5.3.2 休克的救护
      • 5.3.3 休克 案例讨论
      • 5.3.4 临床思维培养
      • 5.3.5 章节测试:休克
    • 5.4 第四章 常见临床危象救护
  • 6 第六模块 实验课程
    • 6.1 实验课程整体介绍
    • 6.2 急救技术之心肺复苏术
      • 6.2.1 CPR 拓展训练
      • 6.2.2 CPR 郭蓓蕾:妙手与仁心 情怀与使命
    • 6.3 急救技术之海姆立克急救法
      • 6.3.1 拓展:《海姆立克急救法》急救科普作品
      • 6.3.2 学生疫情期间线上训练 优秀集锦--海姆立克急救法
    • 6.4 基本急救技术之止血、包扎
      • 6.4.1 拓展:《包扎、固定》健康科普作品
      • 6.4.2 学生疫情期间线上训练 优秀操作集锦——止血包扎
    • 6.5 基本急救技术之固定、转运
    • 6.6 急救技术综合技能训练 严重多发伤救护
    • 6.7 急救技术:心电监护
    • 6.8 拓展:虚拟仿真实验项目训练:心电监护
    • 6.9 急救技术:电除颤术
      • 6.9.1 拓展:紫晶急救AED使用科普
    • 6.10 拓展:虚拟仿真实验项目训练 心肺复苏和电除颤
    • 6.11 综合型研究型实验项目介绍
      • 6.11.1 综合型研究型实训演练
      • 6.11.2 团队情境演绎1
      • 6.11.3 团队情境演绎2
      • 6.11.4 团队情境演绎3
      • 6.11.5 团队情境演绎4
      • 6.11.6 团队情境演绎5
      • 6.11.7 大型灾难现场的应急处理
      • 6.11.8 拓展:国家级虚拟仿真项目训练:创伤现场救护
      • 6.11.9 拓展:线上虚拟仿真实验项目:老年人跌倒的评估和应急处理
  • 7 急救综合急救情境演绎大赛
    • 7.1 大赛邀请函
    • 7.2 大赛各赛场规则
    • 7.3 大赛评委介绍
    • 7.4 大赛精彩回顾
    • 7.5 大赛获奖团队
    • 7.6 大赛评委点评、专家点评
    • 7.7 大赛赛后研讨会
    • 7.8 大赛人文
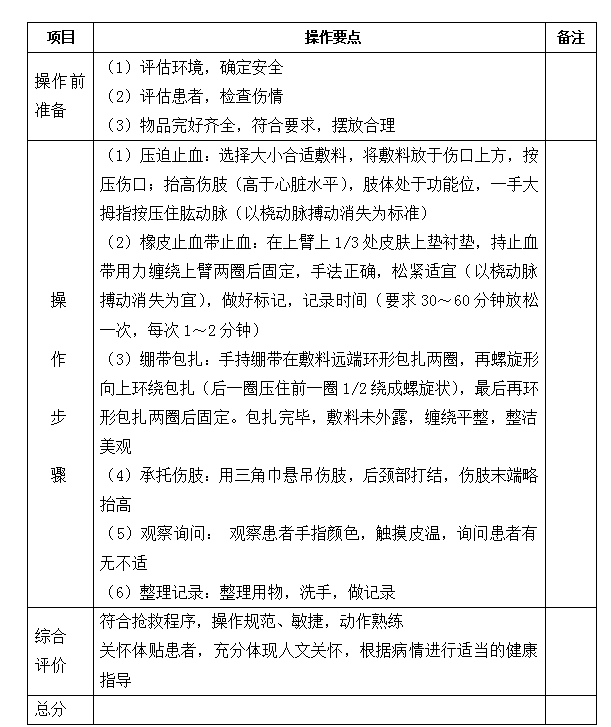
基本急救技术之止血、包扎

实训二  基本急救技术之止血、包扎

本章节视频


本章节内容

【实训目的】

通过本次实训,使学生能灵活运用各种止血、包扎方法,对各种外伤出血进行现场处理。

【实训准备】 

1.护士准备  着装整洁,符合要求。

2.用物准备  治疗车、治疗盘、敷料数块、卷轴绷带数个、胶布、橡皮止血带数根、弯盘、剪刀

3.环境准备  环境安全,宽敞明亮。

【操作过程】

以左前臂大出血为例。


【注意事项】

1.应每隔0.5~1小时放松止血带一次,放松时间约1~2 分钟,放松期间可用指压法临时止血。运用止血带止血法的总时间不应超过5小时。

2.止血带止血以刚达到远端动脉搏动消失、出血停止的最松状态为宜。

3.要在伤员手腕或胸前衣服上做明显标记,注明止血带应用的时间。

4.当出血停止或减少,应缓慢松解止血带。

5.包扎前先简单清创,包括止血、去除异物、清洁消毒伤口、覆盖无菌敷料。

6.包扎方向为自下而上、由左向右,从远心端向近心端包扎,以助静脉血液的回流。

7.包扎时松紧要适宜,打结注意避开伤口。

8.解除绷带时,先解开固定结或取下胶布,然后以两手互相传递松解。