税法

张营周

目录

  • 1 导论:认识税法
    • 1.1 导入案例
    • 1.2 税法简介
    • 1.3 课程导学
  • 2 税法概论
    • 2.1 章节导学
    • 2.2 税法概述
    • 2.3 税收法律关系
    • 2.4 税法的原则
    • 2.5 税法的构成要素
      • 2.5.1 税法构成要素(一)
      • 2.5.2 税法构成要素(二)
      • 2.5.3 税法构成要素(三)
    • 2.6 我国现行税法体系
    • 2.7 我国的税收立法机关和立法程序
    • 2.8 我国的税收管理体制
  • 3 增值税
    • 3.1 章节导学
    • 3.2 增值税概述
    • 3.3 增值税的纳税义务人
      • 3.3.1 增值税纳税义务人(一)
      • 3.3.2 增值税纳税义务人(二)
    • 3.4 增值税的征税范围
      • 3.4.1 一般规定
      • 3.4.2 销售服务、无形资产及不动产
      • 3.4.3 视同销售
      • 3.4.4 混合销售和兼营
      • 3.4.5 不征收增值税的项目
    • 3.5 增值税税率、征收率与预征率
    • 3.6 增值税应纳税额的计算
      • 3.6.1 销项税额的计算
      • 3.6.2 进项税额的计算
      • 3.6.3 不得从销项税额中抵扣的进项税额
      • 3.6.4 应纳税额的计算
      • 3.6.5 小规模纳税人及进口货物增值税的计算
    • 3.7 增值税税收优惠
    • 3.8 增值税征收管理
  • 4 消费税
    • 4.1 章节导学
    • 4.2 消费税概述
    • 4.3 消费税的纳税义务人与纳税环节
    • 4.4 消费税税目和税率
    • 4.5 消费税的计税依据
    • 4.6 消费税应纳税额的计算
      • 4.6.1 生产和委托加工应纳消费税的计算
      • 4.6.2 进口与已纳消费税的扣除
    • 4.7 征收管理
  • 5 城市维护建设税和教育费附加
    • 5.1 章节导学
    • 5.2 城市维护建设税和教育费附加
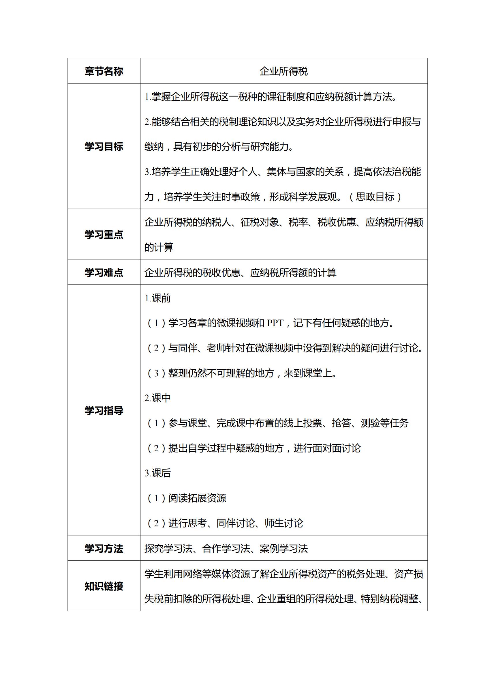
  • 6 企业所得税
    • 6.1 章节导学
    • 6.2 企业所得税概述
    • 6.3 企业所得税税率
    • 6.4 企业所得税应纳税所得额的计算
      • 6.4.1 收入总额
      • 6.4.2 不征税收入和免税收入
      • 6.4.3 允许扣除项目
        • 6.4.3.1 允许扣除项目1
        • 6.4.3.2 允许扣除项目2
      • 6.4.4 不得扣除项目
      • 6.4.5 允许扣除的以前年度亏损
    • 6.5 企业所得税税收优惠
    • 6.6 企业所得税应纳税额的计算
    • 6.7 企业所得税的征收管理
  • 7 个人所得税
    • 7.1 章节导学
    • 7.2 个人所得税概述
    • 7.3 个人所得税纳税义务人
    • 7.4 征税对象
    • 7.5 税率
    • 7.6 应纳税所得额的确定
    • 7.7 减免税优惠
    • 7.8 应纳税额的计算
      • 7.8.1 综合所得
      • 7.8.2 其他所得
      • 7.8.3 特殊情况
    • 7.9 个人所得税征收管理
  • 8 其他税种
    • 8.1 章节导学
    • 8.2 土地增值税
      • 8.2.1 土地增值税的基本认知和征税范围
      • 8.2.2 土地增值税的计算和征收管理
    • 8.3 房产税
    • 8.4 资源税
    • 8.5 城镇土地使用税
    • 8.6 耕地占用税
    • 8.7 关税
    • 8.8 印花税
    • 8.9 契税
    • 8.10 车船税
    • 8.11 车辆购置税
    • 8.12 烟叶税
    • 8.13 环境保护税
章节导学