导游实务

贾亮

目录

  • 第一单元 导游服务
    • ● 学生学习资源引导表
    • ● 第一节 导游服务的内涵及类型
    • ● 第二节 导游服务的发展历程
    • ● 第三节 导游服务的性质、特点及原则
    • ● 第四节 导游服务的地位及作用
  • 第二单元 导游人员
    • ● 学生学习资源引导表
    • ● 第一节 导游人员的内涵与类型
    • ● 第二节 导游人员的从业素质
  • 第三单元 导游人员的职业道德与修养
    • ● 学生学习资源引导表
    • ● 第一节  导游人员的职业道德
    • ● 第二节 导游人员的修养和行为规范
    • ● 第三节 导游人员的仪容仪表礼仪
    • ● 第四节 导游人员的言谈举止礼仪
    • ● 第五节 导游人员的人际交往礼仪
  • 第四单元 地陪服务操作程序和服务质量
    • ● 学生学习资源引导表
    • ● 第一节 接待阶段前的准备上
    • ● 第二节 接待阶段前的准备下
    • ● 第三节 接待过程中的服务上
    • ● 第四节 接待过程中的服务下
    • ● 第五节 接待结束阶段的工作
  • 第五单元 全陪导游服务程序与服务质量
    • ● 学生学习资源引导表
    • ● 第一节 接待前的服务准备
    • ● 第二节 接待过程中的服务
    • ● 第三节 接待结束阶段的工作
  • 第六单元 出境旅游领队服务程序与服务质量
    • ● 学生学习资源引导表
    • ● 第一节 接待阶段前的准备
    • ● 第二节 接待过程中的服务
    • ● 第三节 接待结束阶段的工作
  • 第七单元 景区导游服务程序与服务质量
    • ● 学生学习资源引导表
    • ● 第一节 旅游景区导游服务程序
    • ● 第二节 旅游景区其他相关服务
  • 第八单元 散客旅游服务程序与服务质量
    • ● 学生学习资源引导表
    • ● 第一节 散客旅游的内涵和特点
    • ● 第二节 散客旅游服务程序和服务质量
  • 第九单元 导游领队引导文明旅游规范
    • ● 学生学习资源引导表
    • ● 导游人员引导旅游者行为
    • ● 第一节 引导文明旅游要求和内容
    • ● 第二节 引导文明旅游规范与反馈
  • 第十单元  导游人员的语言技能
    • ● 学生学习资源引导表
    • ● 第一节 导游语言的内涵及特性
    • ● 第二节 导游口头语言表达技巧
    • ● 第三节 导游势态语言运用技巧
    • ● 第四节 导游语言的沟通技巧
  • 第十一单元 导游人员的带团技能
    • ● 学生学习资源引导表
    • ● 第一节 导游人员带团的特点与原则
    • ● 第二节 导游人员的主导地位和形象塑造
    • ● 第三节 导游人员提供心理服务的技巧
    • ● 第四节 导游人员引导游客审美的技巧
    • ● 第五节 导游人员组织和协调的技巧
    • ● 第六节 导游人员接待特殊游客的技巧
  • 第十二单元 导游人员的讲解技能
    • ● 学生学习资源引导表
    • ● 第一节 导游讲解的原则和要求
    • ● 第二节 实地导游讲解常用技法
    • ● 第三节 实地导游讲解的要领
  • 第十三单元  导游人员的应变技能
    • ● 学生学习资源引导表
    • ● 第一节 游客个别要求的处理
    • ● 第二节 常见问题和事故的预防与处理
    • ● 第三节 旅游安全事故的预防与处理
    • ● 第四节 重大自然灾害的避险方法
    • ● 第五节 旅游投诉的心理与处理
  • 第十四单元  旅行社知识
    • ● 学生学习资源引导表
    • ● 第一节 旅行社的发展历史
    • ● 第二节 旅行社的性质和主要业务
    • ● 第三节 旅行社产品及类型
  • 第十五单元 旅游饭店知识
    • ● 学生学习资源引导表
    • ● 第一节 旅游饭店的内涵及特点
    • ● 第二节 旅游饭店的类型与星级划分
  • 第十六单元 旅游景区知识
    • ● 学生学习资源引导表
    • ● 第一节 旅游景区内涵与类型
    • ● 第二节 旅游景区质量等级的划分
  • 第十七单元 入出境知识
    • ● 学生学习资源引导表
    • ● 第一节 入出境所持证件
    • ● 第二节 出入境手续的办理程序
    • ● 第三节 海关对入出境游客所携物品规定
  • 第十八单元 交通知识
    • ● 学生学习资源引导表
    • ● 第一节 航空客运知识
    • ● 第二节 铁路客运知识
    • ● 第三节 水路客运知识
  • 第十九单元 货币与保险知识
    • ● 学生学习资源引导表
    • ● 第一节  货币知识
    • ● 第二节 保险知识
  • 第二十单元 其他常识
    • ● 学生学习资源引导表
    • ● 第一节 卫生常识
    • ● 第二节 安全常识
    • ● 第三节 时差与温度、度量衡换算
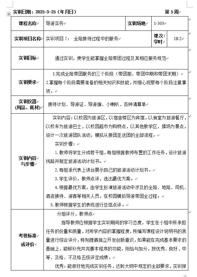
第二节 接待过程中的服务
  • 1 教案
  • 2 课件
  • 3 全陪业务流程1
  • 4