暂无搜索结果
-
第一单元 导游服务
-
● 学生学习资源引导表
-
● 第一节 导游服务的内涵及类型
-
● 第二节 导游服务的发展历程
-
● 第三节 导游服务的性质、特点及原则
-
● 第四节 导游服务的地位及作用
-
第二单元 导游人员
-
● 学生学习资源引导表
-
● 第一节 导游人员的内涵与类型
-
● 第二节 导游人员的从业素质
-
第三单元 导游人员的职业道德与修养
-
● 学生学习资源引导表
-
● 第一节 导游人员的职业道德
-
● 第二节 导游人员的修养和行为规范
-
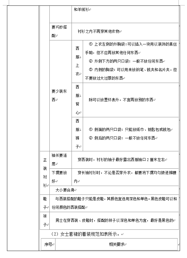
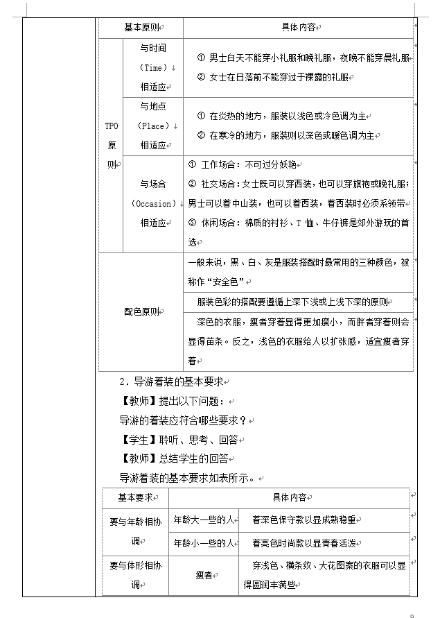
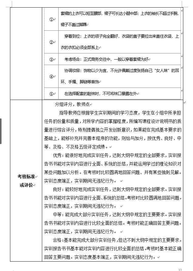
● 第三节 导游人员的仪容仪表礼仪
-
● 第四节 导游人员的言谈举止礼仪
-
● 第五节 导游人员的人际交往礼仪
-
第四单元 地陪服务操作程序和服务质量
-
● 学生学习资源引导表
-
● 第一节 接待阶段前的准备上
-
● 第二节 接待阶段前的准备下
-
● 第三节 接待过程中的服务上
-
● 第四节 接待过程中的服务下
-
● 第五节 接待结束阶段的工作
-
第五单元 全陪导游服务程序与服务质量
-
● 学生学习资源引导表
-
● 第一节 接待前的服务准备
-
● 第二节 接待过程中的服务
-
● 第三节 接待结束阶段的工作
-
第六单元 出境旅游领队服务程序与服务质量
-
● 学生学习资源引导表
-
● 第一节 接待阶段前的准备
-
● 第二节 接待过程中的服务
-
● 第三节 接待结束阶段的工作
-
第七单元 景区导游服务程序与服务质量
-
● 学生学习资源引导表
-
● 第一节 旅游景区导游服务程序
-
● 第二节 旅游景区其他相关服务
-
第八单元 散客旅游服务程序与服务质量
-
● 学生学习资源引导表
-
● 第一节 散客旅游的内涵和特点
-
● 第二节 散客旅游服务程序和服务质量
-
第九单元 导游领队引导文明旅游规范
-
● 学生学习资源引导表
-
● 导游人员引导旅游者行为
-
● 第一节 引导文明旅游要求和内容
-
● 第二节 引导文明旅游规范与反馈
-
第十单元 导游人员的语言技能
-
● 学生学习资源引导表
-
● 第一节 导游语言的内涵及特性
-
● 第二节 导游口头语言表达技巧
-
● 第三节 导游势态语言运用技巧
-
● 第四节 导游语言的沟通技巧
-
第十一单元 导游人员的带团技能
-
● 学生学习资源引导表
-
● 第一节 导游人员带团的特点与原则
-
● 第二节 导游人员的主导地位和形象塑造
-
● 第三节 导游人员提供心理服务的技巧
-
● 第四节 导游人员引导游客审美的技巧
-
● 第五节 导游人员组织和协调的技巧
-
● 第六节 导游人员接待特殊游客的技巧
-
第十二单元 导游人员的讲解技能
-
● 学生学习资源引导表
-
● 第一节 导游讲解的原则和要求
-
● 第二节 实地导游讲解常用技法
-
● 第三节 实地导游讲解的要领
-
第十三单元 导游人员的应变技能
-
● 学生学习资源引导表
-
● 第一节 游客个别要求的处理
-
● 第二节 常见问题和事故的预防与处理
-
● 第三节 旅游安全事故的预防与处理
-
● 第四节 重大自然灾害的避险方法
-
● 第五节 旅游投诉的心理与处理
-
第十四单元 旅行社知识
-
● 学生学习资源引导表
-
● 第一节 旅行社的发展历史
-
● 第二节 旅行社的性质和主要业务
-
● 第三节 旅行社产品及类型
-
第十五单元 旅游饭店知识
-
● 学生学习资源引导表
-
● 第一节 旅游饭店的内涵及特点
-
● 第二节 旅游饭店的类型与星级划分
-
第十六单元 旅游景区知识
-
● 学生学习资源引导表
-
● 第一节 旅游景区内涵与类型
-
● 第二节 旅游景区质量等级的划分
-
第十七单元 入出境知识
-
● 学生学习资源引导表
-
● 第一节 入出境所持证件
-
● 第二节 出入境手续的办理程序
-
● 第三节 海关对入出境游客所携物品规定
-
第十八单元 交通知识
-
● 学生学习资源引导表
-
● 第一节 航空客运知识
-
● 第二节 铁路客运知识
-
● 第三节 水路客运知识
-
第十九单元 货币与保险知识
-
● 学生学习资源引导表
-
● 第一节 货币知识
-
● 第二节 保险知识
-
第二十单元 其他常识
-
● 学生学习资源引导表
-
● 第一节 卫生常识
-
● 第二节 安全常识
-
● 第三节 时差与温度、度量衡换算
-
1
资料
-
2
教案
-
3
课件
-
4
导游仪容仪表
-
5
导游人员服务礼仪
-
6
仪容上下
-
7
导游人员仪表
| 教学设计时间分配表 |
| 签到 | 课程预热 | 课程视频 | 章节小测 | 课堂讨论 | 重难点讲解 | 选人答题 | 课内练习 | 总结 | 拓展学习 |
| 5 | 5 | 30 |
|
|
10 |
|
25 | 5 |
|

选择班级