-
1 教学内容
-
2 教学课件
-
3 课后测验
-
4 教案


晓啡在经理的耐心指导下,很快就完全熟悉了咖啡厅的日常营业流程。经理对她的学习态度和能力十分赞赏,便把咖啡厅里关键区域——吧台交给晓啡管理。面对新的挑战,晓啡暗下决心,一定要把吧台管理好,履行好自己的工作职责。

学习理论知识,观看相关的图片和视频,通过对吧台出品标准、清洁卫生标准、库存盘点及设备清洁与保养等知识的学习,了解咖啡厅吧台管理工作的内容;通过清洁吧台及其设备用品的实践,掌握吧台卫生的清洁项目及标准,了解吧台管理及卫生对保障咖啡质量、提高生产销售效率的重要意义。

吧台的管理工作主要有四个方面:
一、严控出品标准
不同的咖啡厅对咖啡和饮品的出品标准略有不同,但都要遵循一些共同的规范。一是严把原料关,采购的原料必须符合国家、行业和企业的相关标准,从源头上确保咖啡的出品品质。二是严格按照店内配方和标准流程制作咖啡。三是载杯、装饰、配送小食、纸巾等,要完备、整洁、美观。四是所有环节都应符合国家食品安全相关法律法规的规定。
二、制定并严格执行吧台清洁卫生标准
吧台是提供产品的地方,清洁卫生不能有半点马虎。吧台的清洁卫生,除了地面墙体的环境卫生外,主要包括工作台、冰箱、陈列架、杯具等在运营中用到的设施设备的清洁卫生。吧台卫生一定要做到制度明确可行,管理细致入微,执行过程中管理者要不断督促与检查。
三、进行吧台库存盘点
管理者和咖啡师一般每周要做一次物料库存盘点。盘点的目的首先是确认吧台物料数量,方便及时补充;其次是确保物料实际数量与销售报表上的记录一致,强化财务管理,控制成本;最后,盘点还能让我们看到什么产品销售得好,什么产品销售得不好,便于及时调整产品结构。
四、做好吧台设备的清洁与保养
咖啡师要能清洁咖啡设备,能进行咖啡机和磨豆机等设备的日常维护。咖啡设备维护保养得好,经营过程中就不出乱子,能为咖啡厅节约成本。如果忽略了设备维护保养,一旦出现问题就会影响咖啡厅的运营,反而会增加成本。

清洁吧台及其设备用品。
1.任务准备
(1)器具准备:吧台及其设施设备、清洁用品、吧台清洁卫生检查验收表、职业装。
(2)小组准备:四人一组(一名吧台长、三名吧员)。
2.操作步骤
步骤1:清洁吧台和操作台,如表6-2-1所示。

表6-2-1 清洁吧台和操作台
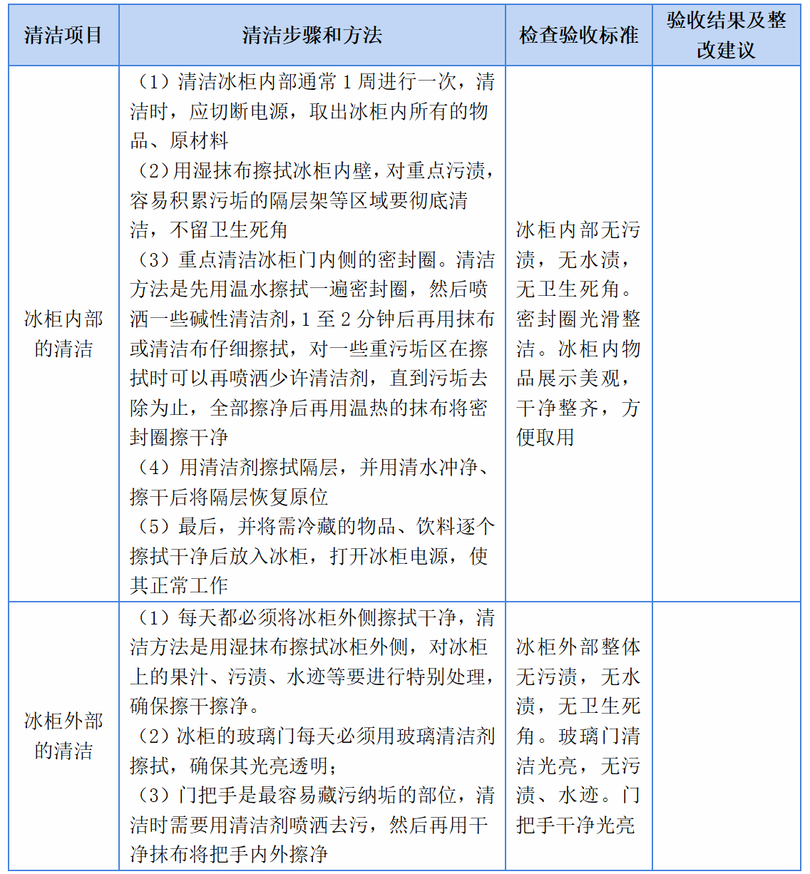
步骤2:清洁冰柜,如表6-2-2所示。

表6-2-2 清洁冰柜
步骤3:清洁展示架,如表6-2-3所示。

表6-2-3 清洁展示架
步骤4:清洁杯具和吧台其他器具,如表6-2-4所示。

表6-2-4 清洁杯具和吧台其他器具

分小组按照上述步骤清洁吧台及其设备用品,完成评价表6-2-5。

表6-2-5 清洁吧台及其设备用品实训评价表



