附录
附录1 Multisim软件使用简介
EWB的升级版是Multisim,它提供了一个非常大的元件库,原理图输入接口、全部的Spice仿真功能、VHDL/Verilog设计接口与仿真功能、FPGA/CPLD综合、RF设计能力和后处理功能,还可以进行从原理图到PCB布线工具包的无缝隙数据传输,是一个完整的设计工具系统。
附1.1 Multisim的基本界面
Multisim用户界面如图附1.1所示:
在菜单(Menus)中找到所有功能的命令。
系统工具栏(system toolbar)包含常用的基本功能按钮。
设计工具栏(Multisim design Bar)是Multisim的一个完整部分。
使用中元件列表(In Use)列出了当前电路所使用的全部元件。
元件工具栏(component toolbar)包含元件箱按钮(Parts Bin),单击它可以打开元件族工具栏。
数据库选择器(database selector)允许确定哪一层次的数据库,以元件工具栏的形式显示。
状态条(status line)显示有关当前操作以及鼠标所指条目的有用信息。
1)Multisim系统工具栏
这部分与windows操作系统一样,可以进行文件存储、打印等操作,不在赘述。
2)设计工具栏(Design Bar)
设计是Multisim的核心部分,使用户能容易地运行程序所提供的各种复杂功能。
元件设计按钮(Component)缺省显示,因为进行电路设计的第一个逻辑步骤是往电路窗口中放置元件。
元件编辑器按钮(Component Editor)用以调整或增加元件。
仪表按钮(Instruments)用以给电路添加仪表或观察仿真结果。
仿真按钮(Simulate)用以开始、暂停或结束电路仿真。
分析按钮(Analysis)用以选择要进行的分析。
后分析器按钮(Postprocessor)用以进行对仿真结果的进一步操作。
VHDL/Verilog按钮用以使用VHDL模型进行设计(不是所有的版本都具备)。
报告按钮(Reports)用以打印有关电路的报告(材料清单,元件列表和元件细节)。
传输按钮(Transfer)用以与其他程序通讯,比如与Ultiboard通讯。也可以将仿真结果输出到像MathCAD和Excel这样的应用程序。
附1.2 Multisim的基本操作
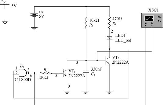
本节通过建立并仿真一个图附1.2的电路,学习该软件的使用方法。
1)建立仿真电路
第一步 建立电路文件
运行Multisim,自动打开一个空白的电路文件,建立电路文件。电路的颜色、尺寸和显示模式基于以前的用户设置,也可以用菜单根据需要改变设置。
第二步 放置元件
Multisim提供三个层次的元件数据库(Multisim主数据库“Multisim Master”、用户数据库“User”,有些版本有合作/项目数据库“corporate/project(corp/proj)”)。
元件工具栏
元件工具栏是缺省可见的,如果不可见,请单击设计工具栏的Component按钮,出现元件工具栏见图附1.3。
元件被分成逻辑组或元件箱,每一元件箱用工具栏中的一个按钮表示。将鼠标指向元件箱,元件族工具栏打开,其中包含代表各族元件的按钮。
一般利用元件工具栏放置元件,当不知道要放置的元件包含在哪个元件箱中时,可以用Edit/Place Component放置元件。
(1)放置电源元件
将鼠标指向电源工具按钮(或单击该按钮),电源族工具栏如图附1.4显示:
在按钮上移动鼠标会显示按钮所代表的元件族的名称。单击直流电压源按钮
鼠标指示已为放置元件做好准备鼠标所指即为元件左上角位置。
将鼠标移到要放置元件的左上角位置,利用页边界可以精确地确定位置,单击鼠标,电源出现在电路窗口中,如图附1.5所示。
双击电源出现电源特性对话框,如图附1.6所示(电源的缺省值是12 V),将5改为12,单击OK。
(2)放置电阻
放置鼠标于基本元件工具箱上
,单击电阻按钮,出现电阻浏览器,如图附1.7所示。
此时显示主数据库中所有可能得到的电阻。滚动Component List找到470 Ω的电阻。也可以输入电阻值,快速滚动Component List,如输入470后,浏览器会滚动到相应的区域。选择470 Ω电阻,然后单击OK。将鼠标移动到电路规定的位置,单击鼠标放置元件。注意电阻的颜色与电源不同,它是实际的元件(可以输出到PCB布线软件)。
为了连线方便,需要旋转电阻。此时:右击电阻,出现弹出式菜单。选择菜单中的90CounterCW命令,可实现电阻的旋转。
(3)增加电阻
方法同前,此时,电阻的参考ID是“R2”与“R3”。设计工具栏右边的“In Use”列出了已经放置的所有的元件,单击列表中的元件可以容易地重用此元件,如图附1.8所示。
(4)放置其他元件
一个红色的LED(取自于Dioeds族)放置在R1的正下方。
一个74LS00D(取自于TTL族)在VD1位置。由于此元件有四个门,所以程序将提示您确定使用哪个门。四个门相同,可任选一个。
一个2N2222A双极型NPN三极管(取自于三极管族),放置在R2的右方。
另一个2N2222A双极型NPN三极管放置在LED正下方(拷贝并粘贴前面的三极管到新位置即可)。
一个330 nF的电容(取自于基本元件族),放置在第一个三极管的右方。
接地(取自于电源族),放置在U1、VT1、VT2和C1的下方。
一个5 V的电源VCC(取自于电源族),放置在电路窗口的左上角;一个数字地(取自于电源族)放置在VCC下方。如图附1.9所示:
3)存储文件
将电路所有元件及参数都设定放置好后,选择File/Save As菜单命令,给出存储位置与文件名,保存输入的设计电路。通常将元件排成一条直线便于连线,双击元件出现元件特性对话框。单击标号Label标签,输入或调整标号(由字母与数字组成,不得含有特殊字符和空格)。
4)电路连线
Multisim有自动与手工两种连线方法。自动连线选择管脚间最好的路径自动完成连线,避免连线通过元件和连线重叠;手工连线要求用户控制连线路径。
(1)自动连线
U1和地自动连线:单击U1下边的管脚,单击接地上边的管脚。两个元件就自动完成了连线。结果如图附1.10所示:
用自动连线完成图附1.11连线。
按ESC结束自动连线。要删除连线,右击连线从弹出式菜单中选择Delete或按DELETE键。
(2)手工连线
手工连线可以精确地控制路径。
增加节点:选择Edit/Place Junction菜单命令,鼠标指示已经做好放置节点准备。单击U1输入间的连线放置节点。出现节点特性对话框,保持节点特性为缺省状态,单击OK。节点出现在连线上,右击电路窗口,从弹出式菜单中选择Grid Visible命令以显示格点。如图附1.12所示:
手工连线:单击刚才放置在U1输入端的节点。向元件的下方拖动连线,连线的位置是“固定的”。拖动连续至元件下方几个格点的位置,再次单击。向上拖动连线到LED1和VT2间连线的对面,再次单击。拖动连线至LED1与VT2间的连线上,再次单击。结果如图附1.13所示:
小方块(“拖动点”)指明了曾单击鼠标的位置,单击拖动点并拖动线段可以调整连线的形状,操作前请先储存文件。选中连线后可以增加拖动点:按住CTRL键然后单击要增加拖动点的连线,按住CTRL键然后单击拖动点可以删除它。
5)文本增加
Multisim允许增加标题栏和文本来注释电路。
增加标题栏:选择Edit/Set Title Block,输入标题文本单击OK,标题栏出现在电路窗口的右下角。
增加文本:选择Edit/Place Text;单击电路窗口,出现文本框;输入文本——比如“My tutorial circuit”;单击要放置文本的位置。
6)电路测试
为了测试电路的工作状态,Multisim提供一系列虚拟仪表,使用虚拟仪表显示仿真结果是检测电路行为最好、最简便的方法。
单击设计工具栏中的Instruments按钮,会出现仪表工具栏,每一个按钮代表一种仪表。各种仪表视图如图附1.14所示。
虚拟仪表有两种视图:连接于电路的仪表图标;打开的仪表,如图附1.15所示。
(1)添加仪表
打开已建立的电路文件,单击设计工具栏的Instruments
按钮出现仪表工具栏。
单击示波器
按钮,移动鼠标至电路窗口的右侧,然后单击鼠标,示波器图标出现在电路窗口中。
单击示波器的A通道图标,拖动连线到U1与R2间的节点上。
单击B通道图标,拖动连线到VT2与C1间的连线上。示波器接入电路结果如图附1.16所示。
(2)仪表设置
以示波器为例,说明仪表设置。双击示波器图标,打开示波器,如图附1.17所示:
选择Y/T时,时基(Timebase)控制示波器水平轴(X轴)的幅度,如图附1.18所示。为了得到稳定的读数,时基设置应与频率成反比——频率越高时基越低。
本次仿真电路示波器参数设置如图附1.19所示:
(3)电路仿真
将电路中所有的元件、连线与仪表均已正确连接并设置好,保存电路文件。
单击设计工具栏中的Simulate
按钮,或选择弹出式菜单中的Run/Stop命令。
采用电路中的示波器进行观察,如果仪表不处于“打开”状态,可以双击图标“打开”仪它。
如果正确地设置了示波器,呈现图附1.20所示结果,同时电路中的LED在闪烁。
单击设计工具栏中的Simulate按钮,或选择弹出式菜单中的Run/Stop命令,可停止仿真。
(4)电路分析
Multisim提供多种不同的分析类型,分析结果会在Multisim绘图器中以图表的形式显示。
单击设计工具栏的Analysis按钮
选择分析种类:时域分析与运行分析。
(5)混合仿真
Multisim支持SPICE、VHDL、Verilog仿真,以及任何这几种仿真的混合。HDL是专为描述复杂数字器件的行为设计的,所以它们被称为“行为层”语言,为SPICE难以建模的复杂数字IC建模,设计可编程逻辑电路。它们使用行为层模型(不是SPICE中的晶体管/门层)描述这些器件的行为。Multisim都支持常用两种HDL语言VHDL和Verilog。Multisim允许进行混合仿真(比如SPICE和VHDL),既可以用已有的VHDL模型也可以用自编的VHDL码。
在上述电路中加入VHDL元件,从杂项数字元件箱如图附1.21中选择VHDL族,并在图附1.22中选择元件。
滚动并选择74LS00D,单击OK放置元件。由于电路中已经有了一个SPICE与非门,需要删除它为VHDL与非门腾出位置,选中此与非门,单击Delete,
下面要连接VHDL模型与非门。将此元件放置在原来74LS00D的位置上,连线方式与原来相同。完成后如图附1.23所示。
混合仿真的方法与仿真纯SPICE电路相同。
7)输出报告
Multisim可以产生材料清单、数据库族列表、元件细节报告。
单击设计工具栏中的Reports按钮,从出现的菜单中选择Bill of Material,出现报告(BOM)如图附1.24所示。材料清单列出了电路所用到的元件,提供了制造电路板时所需元件的总体情况。提供的信息包括:
● 每种元件的数量;
● 元件描述。包括元件类型(如:电阻)和元件值(如:5.1 Kohm);
● 每个元件的参考ID;
● 每个元件的封装或管脚图。
单击Print
按钮,打印BOM出现标准打印窗口,可以选择打印机、打印份数等等。
单击Save
按钮,出现标准的文件储存窗口,可以定义路径和文件名。
因为材料清单是帮助采购和制造的,所以只包含“真实的”元件。要观察电路中的-虚拟元件,单击Others
按钮,出现的另一个窗口只显示这些元件。
附录2 SE-5M型EDA实验开发系统
SE-5M型EDA实验开发系统是一种多功能、高配置、高品质的EDA教学与开发设备。图附2.1为系统的结构资源分布图。
附2.1 下载板
下载板是实验系统的核心,板上配有一片实验用FPGA。实验中下载板要插在系统主板上,才可形成一个完整的实验系统。下载板配有5V电源插口、晶体振荡器和单步时钟电路,下载板上设有下载电路,与PC机接口(并口)相连,可下载程序。下载板的这些功能使得下载板既可与主板相配形成一个实验系统,也可作为一个科研开发工具独立使用。下载板设有保护电路,确保用户在误操作时不会烧毁FPGA芯片。
附2.2 实验主板的主要技术指标
(1)主板可与六种不同的下载板相配合使用。
(2)具有多种输出方式
①七段LED显示器:动态显示(M1~M 8),静态显示4位(M1~M4);
②发光二极管输出:32位。
(3)多种输入方式
①输入拨动开关:16位;
②输入按键开关:16位。
(4)多种时钟信号
①单步信号:用于调试;
②有晶体振荡器产生并通过分频获得 1Hz~4.19MHz等12个连续标准方波信号;可用短路帽进行选择,并分成两组时钟信号CP1、CP2。
(5)多种接口
①配有RS232接口;
②配有VGA接口;
③2个YJ1、YJ2液晶显示接口;
④16个 I/O转接扩展插口。
(6)A/D转换器
①配有串行A/D转换器TL C549;
②并行D/A转换器TL C7528。
(7)存储功能
配有存储器62256。
(8)配有1片单片机系统 (AT89C51)。
(9)1片管理芯片 EPM712 8。
与SE-5M型EDA实验开发系统配套使用的下载板,其芯片FPGA是 Altera公司的EPF10K10LC84-4/EP1K10QC208-3,其资源为:10000/300000门,I/O: 52/132个。
附2.3 下载板与主板的连接
下载板中央放置一块可插拔的PLCC封装的FPGA芯片。
下载板右侧有一个IDC26分装的插座(称编程通信口),通过一根 26芯排线(也称下载电缆)将该插座与PC机并口连接,即完成PC与FPGA通信。
下载板上下两侧分别有双排焊点(正面)和双排插针(反面)。焊点旁边的数字即为与FPGA芯片相连管脚号,管脚旁的括号内的符号名为主板上的主要信号名(见附表:下载板与主板器件连接关系表)。下载板背面装有一排电阻,该电阻连接双排焊点与FPGA芯片I/O口之间起限流保护作用,以防止实验时误操作将FPGA的I/O误接VCC或GND,或两个I/O互连造成的短路现象。确保在误操作时不损坏FPGA芯片。
上下两排焊点的最左边的焊点为VCC,最右边的焊点为GND,分别与FPGA芯片VCC和 GND的相连,插在主板上可从主板获得+5V电源。下载板与主板配合使用,可形成一个完整的实验系统。
下载板也可作为一个开发工具独立使用。下载板左上角设有直流+5V电源插座,设有一路单步STEP信号(按一下“STEP”按键,其上方指示灯亮,表明输出一个单次脉冲,该脉冲已经过消抖处理)CP1和一路 10MHz晶振时钟信号CP2,通过插接 JPI插座上的短路帽与FPGA的时钟输入端相连,使下载板上的FPGA获得时钟信号(注意:与主板配合使用,JPI上不能插短路帽)。表附2.1表示主板与下载板主要器件连接关系。
附录3 伟福公司开发的EDA实验系统
EDA6000实验系统可完成SOPC/FPGA/DSP等各种实验,并且板上自带仿真器EDA6000,具有以下特点:
(1)软开放: 采用软开放式结构,对于用户而言,可以用软件方式按设计要求连接各IO引脚。在软件上连接好线路后,下载到实验系统中实现硬件连线,如连线过程有错误,软件会发出提示,有效避免接错线可能导致的设备损坏。另外,软件连线可将定义好的接线保存在磁盘上,下次实验与设计时可从盘上读出,便于再次使用。
(2)逻辑分析仪: EDA6000实验系统提供八种逻辑分析仪。
(3)智能译码: 与软件连线技术相似,软件上设置好译码方式后,下载到实验系统中可实现所要求的译码电路。
(4)软、硬结合: 可在PC机上连线,下载到实验板上,实验运行结果可在软件上观察。
(5)模式可变: 采用软件配置技术,可设置不同的模式。
(6)适配板独立: 实验系统所用的显示译码、键盘输出均不占用适配板的资源。
(7)多种外部设备: 并、串行ADC、DAC、VGA、USB、PS2鼠标等。
(8)用户控制电路: 用户CPU、外围键盘、液晶显示屏、八段数码显示等电路。
下面以前面设计的计数器为例,说明EDA6000实验系统的使用方法。因为在Max+plusⅡ10.0进行设计、仿真步骤与前述完全相同,在此不再赘述,主要介绍器件编程的设计步骤。
1)选择器件
在较为简单的电路模拟仿真通过以后,就可以进行器件编程。首先选择器件,Max+plusⅡ10.0支持Altera公司的多种器件,本次采用的目标器件为ACEX1K系列中的EP1K10TC144-1,器件选择步骤如下:
从图形输入编辑窗口的菜单下选择“Assign”,再选择“Device”项,可打开器件选择对话框;单击“Device Family”区的下拉按钮,可进行器件系列选择,选择ACEX1K系列。选择器件系列后,在具体器件型号列表区双击所要选择的器件EP1K10TC144-1即可。单击“OK”,关闭对话框,完成器件选择,下面进行管脚锁定。
2)选择相应管脚
选择的器件EP1K10TC144-1共有144个管脚,因此选择哪个管脚进行输入输出就需要一定的依据。故根据EDA6000中的管脚使用情况来确定对器件EP1K10TC144-1的管脚锁定。通过开始菜单或桌面上的快捷方式打开EDA6000,如图附3.1。
单击左边列中的新建模式,创建一个模式。在弹出的对话框中输入模式名称,如: “pj1”,然后选择也保存到Max+plusⅡ文件所在的位置。
单击窗口第一行中的“IO管脚定义”按钮,得到图附3.2所示界面。首先在“选择FPGA/EPLD板”中选择与Max+plusⅡ文件中选用一致的设备,即EP1K10TC144-1。在下面的各组管脚中,有与所有管脚相对应的IO号。注意,在对Max+plusⅡ文件中的设备进行管脚锁定时用的是管脚号而非IO号。EDA6000有64个IO脚,分别对应不同的EDA适配板上的FPGA的管脚,在IO管脚定义窗口中,可用下拉菜单选择EDA适配板。当选好适配板后,IO脚与FPGA芯片的管脚的对应关系以分组的方式表示出来,当实验系统运行时,可以实时观察到该管脚的状态。
回到第一行中的结构框图界面,如图附3.1。图中S0~S7是8个提供使用的数码管,L0~L15是16个发光二极管,K0~K7则是8个按钮。
本实验选择S0来显示q0~q3的输出结果,用L0来显示cout的输出,先选用系统自带的时钟脉冲信号来作为CP输入。(系统自带的时钟信号输入只有IO30和IO31两个,即125和55管脚)
在S0处单击鼠标右键,弹出如图附3.3所示对话框,在连接类型选项中选择6-16译码器,且为Bit0~Bit3从低位到高位确定对应的IO号,点击“OK”即可。
在L0处单击鼠标右键,弹出如图附3.4所示的对话框,在连接类型处选择“连接到IO”,并确确定所使用的IO端口,注意,前面已经使用过的IO号和系统分配的时钟脉冲信号IO端口就不能再使用了。另外还可以选择发光二极管要发出的光的颜色,再点击“OK”完成设置。
设置好连接模式后,点击“保存模式”按钮,完成设置,界面如图附3.5。
注意: 关闭EDA6000时,软件不会提示是否保存,所以,设置好模式以后一定要点击保存模式,避免丢失。
3)管脚锁定
(1)在设置完模式的EDA6000界面中,将鼠标放置于右侧IO号上,此时会有相应的芯片管脚号显示,见图附3.5。
(2)根据这些管脚号,分别锁定q0~q3,cout和cp。具体方法为:
在Max+plusⅡ中打开文件pj1.gdf。分别选中q0~q3每一个引脚,单击鼠标右键,弹出如图附3.6所示对话框,选择“Assign”下的“Pin/Location/Chip...”选项,得到图附3.7所示对话框,在“Pin”后面填入与EDA6000相对应的端口号,并保证“Pin_Type”类型选择正确,单击“OK”即可。
同样的方法可以分别将cout和cp引脚管脚锁定。锁定结束后的计数器电路见图附3.8,此后要对文件pj1.gdf进行重新编译。
4)硬件编程/配置
通过项目编译后的文件,可以下载到实验箱中,且在EDA6000和实验箱上可同时看到该计数器的计数结果。
(1)设置硬件编程/配置
①将下载电缆一段插入LTP1(并行口),另一端插入实验箱的系统板,打开系统板电源。
②若第一次运行编程器,必须在弹出的对话框或“Option”菜单下的“Hardware Setup”中进行硬件选择。本实验选择“ByteBlaster(MV)”选项。
(2)创建编程器日志文件
从Max+plusⅡ菜单中选择“Programmer”可打开编程器对话框,单击“Configure”键即可完成下载。此时再次转到EDA6000中的模式,单击界面左列的“连接EDA实验仪”,然后再单击“启动/暂停”,就可在EDA6000中定义的数码管和发光二极管观察十二进制计数器的计数过程,同时在实验箱上,也会有同样的结果显示。
附录4 常用逻辑符号对照表
附录5 常用集成电路的型号及引脚排列图