1.6.4 4.4 数字电子技术课程设计参考题目

第4章 数字电子技术课程设计

电子技术是一门实践性很强的课程,加强工程训练,特别是技能的培养,对于培养工程人员的素质和能力具有十分重要的作用。实验课、课程设计和毕业设计是大学阶段既相互联系又互有区别的3大实践性教学环节。实验课着眼于通过实验验证课程的基本理论,并培养学生的初步实验技能。而课程设计则是针对某一门课程的要求,对学生进行综合性训练,培养学生运用课程中所学到的理论与实践紧密结合,独立地解决实际问题。毕业设计虽然也是一种综合性训练,但它不是针对某一门课程,而是针对本专业的要求所进行的更为全面的综合训练。

本章主要介绍数字电子技术课程设计基础知识和设计方法。

4.1 数字电子技术课程设计基础及方法

4.1.1 数字电子技术课程设计的目的和要求

在电子信息类本科教学中,数字电子技术课程设计是一个重要的实践环节,它包括选择课题、电子电路设计、组装、调试和编写总结报告等实践内容。通过课程设计要实现以下两个目标:第一,综合运用数字电子技术课程中所学到的理论知识去独立完成一个设计课题。让学生初步掌握电子线路的试验、设计方法,即学生根据设计要求和性能参数,查阅文献资料,收集、分析类似电路的性能,并通过组装调试等实践活动,使电路达到性能指标;第二,为后续的毕业设计打好基础。

数字电子技术课程设计应达到以下基本要求:

①综合运用数字电子技术课程中所学到的理论知识去独立完成一个设计课题。

②通过查阅手册和文献资料,能合理、灵活地应用各种标准集成电路器件实现规定的数字系统。

③熟悉常用电子器件的类型和特性,并掌握合理选用的原则。

④会运用电路仿真软件进行仿真验证。

⑤学会电子电路的安装与调试技能。

⑥进一步熟悉电子仪器的正确使用方法。

⑦学会撰写课程设计总结报告。

⑧培养严肃认真的工作作风和严谨的科学态度。

4.1.2 数字电子技术课程设计的方法和步骤

电子电路的一般设计方法和步骤:分析设计任务和性能指标,选择总体方案,设计单元电路,计算参数,选择器件,画总体电路图,进行仿真试验和性能测试。实际设计过程中往往反复进行以上各步骤,才能达到设计要求,需要灵活掌握。

课程设计的具体步骤如下:

(1)设计任务分析

对系统的设计任务进行具体分析,充分了解系统的性能、指标内容及要求,以便明确系统应完成的任务。

(2)总体方案选择

这一步的工作要求就是根据提出的设计任务要求及性能指标,用具有一定功能的若干单元电路组成一个整体来实现设计任务提出的各项要求和技术指标,并画出一个能表示各单元功能的整机原理框图。设计过程中,往往有多种方案可以选择,应针对任务要求,查阅资料,权衡各方案的优缺点,从中选优。

根据掌握的知识和资料,针对系统提出的任务、要求和条件,完成系统的功能设计。在这个过程中,要勇于探索,勇于创新,力争做到设计方案合理、可靠、经济、功能齐全、技术先进,并且对方案要不断进行可行性和优缺点的分析,最后设计出一个完整框图。框图必须正确反映系统应完成的任务和各组成部分功能,清楚表示系统的基本组成和相互关系。

(3)单元电路的设计

单元电路是整机的一部分,只有把各单元电路设计好才能提高整体设计水平。每个单元电路设计前都需明确本单元电路的任务,详细拟订出单元电路的性能指标,明确单元电路与前后级之间的关系,分析电路的组成形式。具体设计时,可模仿成熟的先进电路,也可进行创新或改进,但都必须保证性能要求。而且不仅单元电路本身要设计合理,各单元电路间也要相互配合,注意各部分的输入信号、输出信号和控制信号的关系。

设计单元电路的一般方法和步骤如下:

①根据设计要求和选定的总体方案原理图,确定对各单元电路的设计要求,必要时应详细拟订主要单元电路的性能指标。

②拟订出各单元电路的要求后,对它们进行设计。

③单元电路设计应采用符合的电平标准。

④注意各单元之间的匹配连接。

(4)参数计算

为保证单元电路达到功能指标要求,需要用电子技术知识对参数进行计算。例如,放大电路中各阻值、放大倍数的计算;振荡器中电阻、电容、振荡频率等参数的计算。只有很好地理解电路的工作原理,正确利用计算公式,计算的参数才能满足设计要求。

一般计算参数时应注意以下4点:

①器件的工作电压、电流、频率和功耗等应在允许的范围内,并留有适当裕量。

②对于环境温度、交流电网等工作条件,计算参数时应按最不利的情况考虑。

③涉及元件的极限参数时,必须留有足够的裕量,一般按1.5倍左右考虑。

④应把计算确定的各参数值标在电路图的适当位置。

(5)器件选择

选择元器件应从“需要什么”和“有什么”两个方面来考虑。“需要什么”是指根据设计方案需要什么样的元器件,该元器件应具有哪些功能和性能指标。“有什么”是指有哪些元器件,哪些能在市场上买得到,其性能特点怎么样。

在保证电路性能的前提下,尽量选用常见的、通用性好的、价格相对低的、手头有的或容易买到的器件。一般优先选择集成电路。

选择集成电路时应注意以下3点:

①应熟悉集成电路常见产品的型号、性能、价格等,以便在设计时能提出较好的方案,能较快地设计出单元电路和总电路。

②应注意集成电路的电源电压范围、供电方式,以免烧坏器件。

③阻容元件种类繁多,性能各异。不同的电路对电阻和电容性能要求也不同,应熟悉各种常用阻容元件的种类、性能和特点,根据电路的要求进行选择。

针对数字电路的课程设计,在搭建单元电路时,对于特定功能单元选择主要集成块的余地较小。例如,时钟电路选555,转换电路选0809,译码及显示驱动电路也都相对固定。但由于电路参数要求不同,还需要通过选择参数来确定集成块型号。一个电路设计,单用数字电路课程内容是不够的,往往同时掺有线性电路元件和集成块,因此还需对相应内容熟悉。例如,运算放大器的种类和基本用法,集成比较器和集成稳压电路的特性和用法。总之,构建单元电路时,选择器件的电平标准和电流特性很重要。普通的门电路、时序逻辑电路、组合逻辑电路、脉冲产生电路、数模和模数转换电路、采样和存储电路等,参数选择恰当可以发挥其性能并节约设计成本。

单元电路设计过程中,阻容元件的选择也很关键。它们的种类繁多,性能各异。不同的电路对电阻和电容性能要求也不同,有些电路对电容的漏电要求很严,还有些电路对电阻、电容的性能和容量要求很高。例如,滤波电路中常用大容量铝电解电容,为滤掉高频通常还需并联小容量瓷片电容。设计时要根据电路的要求选择性能和参数合适的阻容元件,并要注意功耗、容量、频率和耐压范围是否满足要求。

(6)画总体电路图

画总体电路图的一般方法如下:

①画总电路图应注意信号的流向,通常从输入端或信号源画起,按从左到右或从上到下的顺序依次画出各单元电路。电路图排布应美观合理。

②电路图中所有的连线应标示清楚,各元件之间的绝大多数连线应在图样上标出,连线通常应画成横平竖直,交叉相连接的线应在交叉处用圆点标出。

③集成电路通常用框图表示,在框图中标出其型号,框的边线两侧标每根引线的功能名称和管脚号。

(7)仿真调试

随着计算机的普及和EDA技术的发展,电子电路设计中的实验演变为仿真和实验相结合。用Multisim 10对所设计的电路进行仿真,验证所设计的电路是否达到设计要求的技术指标,或是通过调整电路中元器件参数使所设计的电路性能达到最佳。

电路仿真可以不用实际搭接电路也能对电路进行分析。电路仿真具有以下优点:

①电路仿真不受工作场地、仪器设备、元器件品种、数量的限制,使用方便快捷,不会有经济损失。

②对电路中只能依据经验来确定的元器件参数,用电路仿真的方法很容易确定,并且参数容易调整。

③由于设计的电路可能存在错误,或者在实验时搭接电路时出错而损坏元器件,或者在调试中损坏仪器,从而造成损失,而电路仿真则不会。

需要说明的是,尽管电路仿真具有许多优点,但其仍不能完全取代实验,对于电路中关键部分或是采用新技术、新电路、新器件的部分,仍需要进行实验。

(8)安装调试

安装与调试过程应按照先局部后整机的原则,根据信号的流向逐块调试,使各功能块都要达到各自技术指标的要求,然后把它们连接起来进行统调和系统测试。调试包括调整与测试两部分,调整主要是调节电路中可变元器件或更换器件,使之达到性能的改善。测试是采用电子仪器测量相关点的数据与波形,以便准确判断设计电路的性能。

装配前必须对元器件进行性能参数测试。根据设计任务的不同,有时需进行印制电路板设计制作,并在印制电路板上进行装配调试。

电路安装完毕,不要急于通电调试,而要先对照电路图认真检查连线是否正确、有无接触不良,可用数字万用表的蜂鸣器挡来检查;检查元器件安装是否有误;电源端对地是否存在短路。

(9)故障检查

调试中发现电路不能正常工作表明电路出了故障,查找故障的顺序可以从输入到输出,也可以从输出到输入。查找故障的一般方法如下:

1)直接观察法

直接观察法是指不用任何仪器,利用人的视、听、嗅、触等作为手段来发现问题,寻找和分析故障。直接观察包括不通电检查和通电观察。检查仪器的选用和使用是否正确;电源电压的等级和极性是否符合要求;电解电容的极性、二极管和三极管的管脚、集成电路的引脚有无错接、漏接、短路等情况;布线是否合理;电阻电容有无烧焦和炸裂,等等。

2)电压法

用万用表直流电压挡检查电源电压与逻辑电平是否符合要求。

3)示波器观察法

对于时序逻辑电路可用示波器逐级观察波形及幅值的变化情况,如哪一级异常,则故障就在该级。

4)对比法

怀疑某一电路存在问题时,可将此电路的参数与工作状态和相同的正常电路的参数(或理论分析的电流、电压、波形等)进行一一对比,从中找出电路中的不正常情况,进而分析故障原因,判断故障点。

5)元器件替换法

有时故障比较隐蔽,不能一眼看出,如这时你手头有与故障电路同型号的元器件时,可将手头好的元器件替换有故障电路中的相应部件,以便于缩小故障范围,进一步查找故障。

6)短路法

短路法是采取临时性短接一部分电路来寻找故障的方法。短路法对检查断路性故障最有效,但要注意对电源(电路)是不能采用短路法的。

7)断路法

断路法用于检查短路故障最有效。断路法也是一种使故障怀疑点逐步缩小范围的方法。例如,某稳压电源因接入一带有故障的电路,使输出电流过大,这时就需要采取依次断开电路的某一支路的办法来检查故障。如果断开该支路后,电流恢复正常,则故障就发生在此支路。

实际调试时,寻找故障原因的方法多种多样,以上仅列举了几种常用的方法。这些方法的使用可根据设备条件,故障情况灵活掌握,对于简单的故障用一种方法即可查找出故障点,但对于较复杂的故障则需采取多种方法互相补充、互相配合,才能找出故障点。

(10)衡量设计的标准

衡量设计的标准是:工作稳定可靠;能达到预定的性能指标,并留有适当的余量;电路简单,成本低,功耗低;器件数目少,集成体积小,便于生产和维护。

4.1.3 数字电路设计方法

(1)组合逻辑电路的设计方法

1)组合逻辑电路的一般设计步骤和方法

①分析设计要求。

②按输入变量与输出变量之间的逻辑关系列出真值表。

③利用公式法或卡诺图进行逻辑函数化简。

④按照化简后的最简逻辑表达式,画出逻辑电路图。

上述步骤中,列真值表往往是比较困难的一步。因为这一步实质上是把文字叙述的实际问题变成用逻辑语言表达的逻辑问题。

2)利用中大规模集成电路设计组合电路

由于中大规模集成电路的品种与日俱增,利用中大规模集成电路设计组合电路的方法也不断发展,利用这些中大规模集成化产品,可以很方便地设计各种功能的组合电路。

(2)时序逻辑电路的设计方法

在数字电路中,时序电路有同步和异步之分,异步时序电路设计复杂,电路速度慢,不予介绍,这里只介绍同步时序电路的设计方法。

同步时序电路的设计步骤如下:

①画原始状态图或状态表。首先对实际问题作全面分析,明确有哪些信息需要记忆,需要多少状态,怎样用电路状态反映出来。

②化简。为了充分描述电路的功能,在初步建立的状态图或状态表中,要求以尽可能简单的电路来实现所要求的功能,因此必须进行化简,以消除多余状态。

③进行状态分析。按化简后的状态数N,确定触发器的数目n,使2n≥N。给每个状态一定编码,即进行状态分配,状态分配的情况,会对状态方程的的输出以及实现起来是否经济等产生影响,因此往往需要仔细考虑。有时需要多次比较才能确定最佳方案。

④求状态方程、输出方程。

⑤求驱动方程,并检查能否自启动。

⑥画出逻辑电路图。

4.2 课程设计报告及评分标准

4.2.1 课程设计报告

课程设计报告是学生对课程设计全过程的系统总结。学生应按规定的格式撰写设计报告。报告的主要内容如下:

①课题名称。

②设计任务与要求。

③课题分析与方案选择。

④方案的原理框图,总体电路图、布线图以及说明;单元电路设计与说明;元器件选择和电路参数计算的说明,等等。

⑤电路安装调试。对安装调试中出现的问题进行分析,并说明解决的措施;测试、记录、整理与结构分析。

⑥收获体会、存在问题和进一步改进的意见等。

4.2.2 成绩评定方法

课程设计成绩分3个部分评定:方案设计、硬件调试过程和设计报告,按3∶4∶3评定成绩。按5级制评定最终成绩(优、良、中、及格、不及格)。评分方法如下:

①理论方案设计在能够体现题目功能、原理图正确合理的前提下,教师对学生的设计水平、难易程度、实现方法进行评价。

②调试过程中教师巡回检查辅导,了解每个学生的工作情况。每组调试结束后经指导教师检查,对其实验方法、结果、元器件及设备的完好情况综合评价。

③设计报告按规定要求撰写,要求材料齐全、叙述清楚、书写整洁、层次清晰。插图和照片应比例适当,清楚美观;插图应标明图序和图题。

④总评成绩为

总评成绩=理论设计成绩×0.3 +调试过程成绩×0.4 +报告成绩×0.3

4.3 设计范例——四人智力竞赛抢答器的设计

4.3.1 设计任务

(1)设计目的

①掌握四人智力竞赛抢答器电路的设计、组装与调试方法。

②熟悉数字集成电路的设计和使用方法。

(2)设计任务与要求

1)设计任务

设计1台可供4名选手参加比赛的智力竞赛抢答器。当主持人说开始时,4人开始抢答,电路能判别出4路输入信号中哪一路是最先输入信号,并给出声、光显示,数码管显示选手组号。

2)设计要求

①四名选手编号为1,2,3,4。各有一个抢答按钮,按钮的编号与选手的编号对应,也分别为1,2,3,4,每名选手各有一个指示灯。

②给主持人设置一个控制按钮,用来控制系统清零(数码管显示为零)和抢答的开始。

③抢答器具有数据锁存和显示的功能。抢答开始后,若有选手按动抢答按钮,该选手编号立即锁存,对应的指示灯亮,并在抢答显示器上显示该编号,同时扬声器给出音响提示,封锁输入编码电路,禁止其他选手抢答。抢答选手的编号一直保持到主持人将系统清零为止。

3)选做

①抢答器电路中,当有人按下按钮后,声音一直响着,试改进电路使声音只响2 s。

②给抢答器增加30 s限时电路,当达到30 s时仍无人抢答,电路自动报警,并停止抢答。

4.3.2 设计方案选择

方案一:电路大致可以由3个功能模块组成:以锁存器为中心的编码显示电路部分,脉冲产生电路部分,音响电路部分。在锁存器为中心的编码显示电路部分中,由锁存器74LS373,4 选1数据选择器74LS153,显示器,LED发光二极管和门电路组成,使用74LS373作为锁存电路,当有人抢答时,利用锁存器的输出信号将时钟脉冲置零,74LS373立即被锁存,同时蜂鸣器鸣响,这时抢答无效,使用74LS153作为数据选择器,对输入的信号进行选择,使选手对应的LED发光二极管发光,同时扬声器发出声音;在脉冲产生电路部分中,用石英晶体振荡器予以实现,由于石英晶体的稳定性和精确性比较高,因此用其产生的脉冲信号更加稳定,同时在显示方面更能接近预定的值,受外界环境的干扰较少;在音响电路部分中,由555定时器和电阻电容接合成多谐振荡器,产生所需要的脉冲,然后接入蜂鸣器构成。

方案二:电路大致可以由3个功能模块组成:以4D触发器74LS175为中心构成编码锁存系统电路部分,脉冲产生电路部分,报警电路部分。在4D触发器构成的抢答锁存器中,由主持人来控制74LS175的清零端,当清零端为高电平“1”时,选手开始抢答,最先按键的选手相应的LED发光二极管发光,并且扬声器发出声音,通过编码译码数码显示器显示该选手的编号,同时,由4个Q′输出端及门电路组成的锁存电路来控制其他选手再按键时不再起作用,这时抢答无效;在脉冲产生电路部分中,用555定时器予以实现,通过调节电阻的阻值最后得到符合要求的脉冲,因为可通过改变电阻电容微调频率,取代了用分频器对高频信号进行分频,从而使电路简单了;在报警电路部分中,将555定时器和电阻电容组成的多谐振荡器产生的脉冲与锁存信号一起送到音响控制电路,然后接入蜂鸣器构成。

选择结果是方案二。其原因是:虽然用555定时器构成的多谐振荡器的稳定性和精确性没有石英晶体振荡器高,但由于后者设计方便、操作简单,因此成为了设计时的首选。

4.3.3 系统方框图及电路原理

(1)系统方框图

四人智力竞赛抢答器系统方框图如图4.1所示。

图4.1 四人智力竞赛抢答器系统方框图

(2)电路原理

电路主要由脉冲产生电路、四人按键电路、锁存电路、编码及译码显示电路和音响产生电路组成。当有选手抢答按下按键时,首先锁存,阻止其他选手抢答,然后编码,再经4线七段译码器将数字显示在显示器上,同时产生音响。

4.3.4 单元电路设计

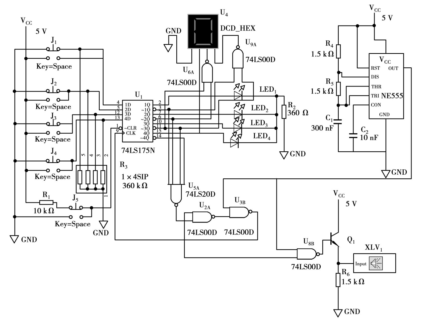
(1)以锁存器为中心的编码显示电路设计

这部分电路是系统的核心部分,由5个子电路构成,分别是四人按键电路、锁存电路、编码电路、译码显示电路及主持人控制电路。

1)四人按键电路

如图4.2所示为四人按键电路。从中可知其结构非常简单。电路中R3为限流电阻。当任一按键按下时,相应的按键输出为高电平,否则为低电平。

图4.2 四人按键电路

2)锁存电路

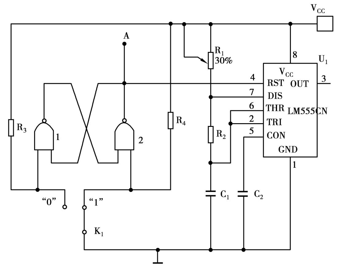
抢答信号的判断和锁存采用4D触发器74LS175,当有人按下按键时触发器Q端输出为高电平,Q′输出低电平,当无人按下按键时则相反(见图4.3)。

抢答信号的锁存通过D触发器的Q′输出端与四输入与非门和二输入与非门控制时钟脉冲实现。当无人抢答时,4个D触发器的Q′输出端为“1”时,脉冲能够进入触发器,有一人抢答时,对应的Q′端输出为“0”,四输入与非门输出为“1”,经两级与非门后使CLK端保持为“1”,脉冲再不能进入触发器,从而防止其他人抢答。

3)编码电路

编码的作用是把4D触发器的输出转化成8421BCD码,进而送给七段显示译码器。表4.1为其真值表。编码电路由两个与非门构成,电路如图4.4所示。

4)译码显示电路

如图4.4所示,译码显示电路是将编码电路送来的8421BCD码译码驱动数码显示器显示抢答选手的编号。

图4.3 锁存电路

图4.4 编码译码显示电路

表4.1 锁存编码真值表

5)主持人控制电路

主持人控制电路由上拉电阻R1和主持人按键构成。当抢答之前或进行下一轮抢答时,主持人按下按键,此时74LS175的CLR端为低电平“0”,电路复位。

(2)脉冲产生电路

采用555组成的多谐振荡器作触发器的时钟脉冲,它有两个作用:一是为4D触发器提供时钟脉冲,使其触发工作和锁存;二是作音响电路的信号源。脉冲产生电路如图4.5所示。

图4.5 555定时器构成的脉冲产生电路

图4.6 音响电路

R4、R5,C1为定时元件,输出频率约为1 kHz的脉冲信号,根据公式f =1.4/(R4 +2R5)C1选择其参数值。

(3)音响电路

利用555组成的振荡器输出脉冲作音响电路信号源,经与非门控制后送给三极管推动蜂鸣器发出声音。当任一选手按下按键时,扬声器发出鸣响声,直到主持人清零才停止;清零时,扬声器不工作。

4.3.5 总原理电路图

四人智力竞赛抢答器原理图如图4.7所示。

图4.7 四人智力竞赛抢答器总原理图

4.3.6 安装调试要点

①画出整个系统的电路图,并列出所需器件清单。

②采购器件,并按电路图接线,认真检查电路是否正确,注意器件管脚的连接,“悬空端”“清零端”“置1端”、电源、接地,要正确处理。

③单元电路检测。接通电源后,双踪示波器观察脉冲电路的输出波形,看其是否满足设计要求,主持人给开始信号,再观察数码管显示是否正确。观察选手抢答时锁存器输出是否控制其时钟脉冲的通断,从而判断是否自锁了其他选手的抢答信号。抢答信号到BCD码的转化可将转化逻辑的输出与真值表对照检查,观察设计是否正确。扬声器接受主持人开始信号、选手抢答信号,可分别检测。

④系统联调。给整个系统上电,主持人给开始信号,对选手抢答和没有抢答分别进行测试,观察显示结果。

4.4 数字电子技术课程设计参考题目

4.4.1 课题1:8路循环彩灯控制电路

(1)设计目的

①掌握8路循环彩灯控制电路的设计、组装与调试方法。

②熟悉数字集成电路的设计和使用方法。

(2)设计任务与要求

1)设计任务

设计一组8路彩灯循环电路,要求每路灯循环亮2 s。

2)设计要求

①用一个发光二极管代表一路彩灯,共用8个发光二极管。

②每路彩灯依次点亮,每次亮2 s。

3)选做

①使彩灯能实现依次点亮后,再一起点亮一次的交替循环。

②使彩灯能实现正向依次点亮和反向依次点亮的交替循环。

(3)8路循环彩灯控制电路原理及设计

电路分别由振荡器、计数器、译码器和8路彩灯组成。本设计选用已学过的中规模集成电路进行设计。用555定时器组成的多谐振荡器脉冲进行计数,计数器的输出作为译码器的地址输入,经译码器控制依次点亮各路彩灯。电路方框图如图4.8所示。

图4.8 彩灯控制方框图

1)振荡器设计

彩灯控制用的振荡器对频率的精度要求不高,为使计数器简单,将振荡器频率设计得低一些。用555电路构成多谐振荡器,振荡周期应为1 s。需计算电路中电阻和电容的参数。

2)计数器的选用

选4位二进制计数器74LS161。Q3,Q2,Q1作输出,Q0不用,使输出数据的频率为输入时钟频率的一半,周期为2 s。

3)译码器的选用

选用74LS138三线八线译码器。当输入信号由000~111变化时,对应的Y′0至Y′7输出低电平,驱动外接彩灯亮。

(4)调试要点

①画出整个系统的电路图,并列出所需器件清单。

②采购器件,并按电路图接线,认真检查电路是否正确,注意器件管脚的连接,“悬空端”“清零端”“置1端”、电源、接地,要正确处理。

③单元电路检测。检测所有电阻、电容和发光二极管,检测74LS138和74LS161的逻辑功能。用示波器检测振荡器的输出波形,观察其是否满足设计要求。

④系统联调。给整个系统上电,观察显示结果。如果不正常,则从振荡器起逐级检查逻辑功能。

(5)总结报告

①总结8路循环彩灯控制电路整体设计、安装与调试过程。要求有电路图、原理说明、电路所需元件清单、电路参数计算、元件选择、测试结果分析。

②分析安装与调试中发现的问题及故障排除的方法。

③设计心得体会。

4.4.2 课题2:数字秒表的电路设计

数字秒表是一种采用数字电路实现“秒”数字显示的计时装置。可实现手控记秒、停摆和清零功能。

(1)设计目的

①掌握数字秒表的设计、组装与调试方法。

②熟悉集成电路的使用方法。

(2)设计任务与要求

1)设计任务

设计一个能以两位数显示的数字秒表。

2)设计要求

①两位数码显示功能,能够从“0”到“59”依次显示。

②具有手控记秒、停摆和清零功能。

3)选做

自动报时,在56 s时,自动发出鸣响声,步长1 s,每隔1 s鸣叫一次,前两响是低音,最后一响为高音,最后一响结束为下个循环开始。

(3)数字秒表的基本原理及电路设计

数字秒表由秒信号发生器、秒计数器、控制电路、译码电路及数码显示器5部分组成。秒信号发生器产生标准的秒脉冲信号,秒脉冲送入计数器计数,计数结果通过译码电路和数码显示器显示时间。数字秒表的整机逻辑框图如图4.9所示。

1)秒信号发生器及其控制电路

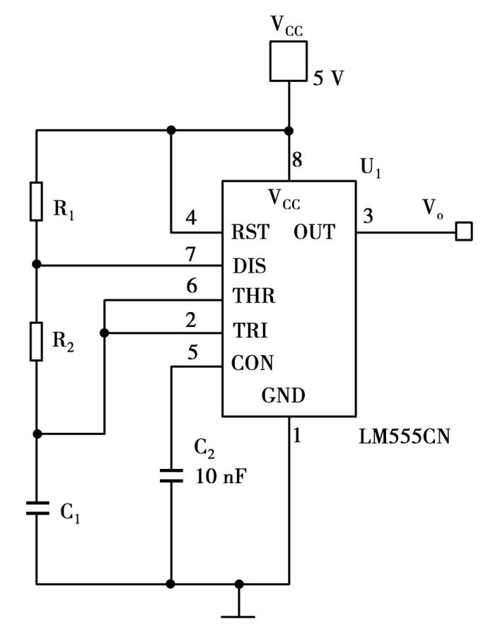
秒信号发生器及其控制电路如图4.10所示。由集成555定时器组成的多谐振荡期作为秒信号发生器,输出频率f =1 Hz的脉冲信号,R1,R2,C1为定时元件,根据公式f =1.4/(R1 +2R2)C1选择其参数值。

图4.9 数字秒表整机逻辑图

由门1,2构成的基本RS触发器及开关K1、电阻R3、R4组成控制电路,为555定时器提供控制信号A,并能消除开关抖动造成的误差。当开关K1置“1”端时,A为高电平,振荡器工作;当K1置“0”时,A端为低电平,振荡器停振,同时控制秒计数器复零,以备下一次使用时从0开始计数。

图4.10 秒信号发生器及其控制电路

2)秒计数器

秒计数器是六十进制计数器,可由2块十进制计数器反馈归零来实现。其电路如图4.11所示。图4.11中十进制计数器选用C180,与非门3,4构成反馈支路,来自控制电路的信号A接至门4的输入端,控制计数器的工作状态。当A为高电平时,门4的状态受门3控制,计数器按六十进制计数;当A为低电平时,门4输出高电平,计数器清零。

由门5,6和开关K2组成实现计数器“停摆”功能的控制电路。当K2为高电平时,秒信号输入计数器计数;当K2为低平时,门6被封锁,计数器保持已计数状态。门5是为保证秒信号的下降沿触发计数器而设置的。

3)译码显示器

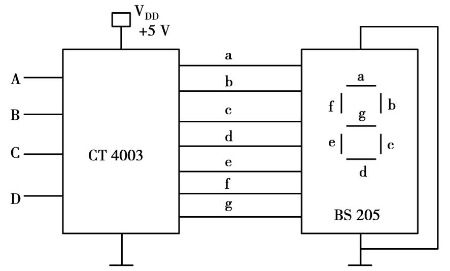
译码显示器是将BCD码译成7线输出以推动显示电路工作,显示电路则将译码输出信号进行显示,其电路如图4.12所示。图4.12中,译码器CT4003与LED数码管BS205为共阴极接法,CT4003的输入端A,B,C,D接秒计数器的输出端Q1,Q2,Q3,Q4,输出端a~g的状态与输入端的数码相对应,高电平有效。当a~g中的某几个信号为高电平时,BS205的相应段亮,输出低电平时相应段不亮。图4.12中,电源电压使用5 V,译码与显示电路直接连接;若电源电压升高,需在CT4003输出端与LED输入端间接入电阻,其阻值随电压的变化而不同(10 V时用1 kΩ),以保证LED数码管每笔电流值为10~15 mA,避免由于电压升高而使数码管电流过大而损坏。

图4.11 秒计数器

图4.12 译码显示器

(4)调试要点

①秒计数:将开关K1接地,K2接高电平,显示器显示六十进制的时间计数数字,数字秒表工作正常。否则存在某些故障,应分别检查各级电路的输入输出状况,直到排除故障为止。

②停摆:开关K1不动,将K2接地,计数器停止计数,数码管保持原状态,显示某一数字。

③清零:开关K1接高电平,秒信号发生器停振,计数器清零,显示器显示0。

④校时:将秒表的计时速度与手表对照,调节电位器R1,使两者基本同速。

(5)总结报告

①总结数字秒表设计、安装与调试过程。

②分析安装与调试中发现的问题及故障排除的方法。

4.4.3 课题3:病房呼叫系统

(1)设计目的

①掌握病房呼叫系统电路的设计、组装与调试方法。

②熟悉数字集成电路的设计和使用方法。

(2)设计任务与要求

①某医院有1,2,3,4号病室,每个房间装有呼叫按钮,住院病人通过按动自己的床位按钮开关向医护人员发出传呼信号。

②护士值班室内有相应的显示电路,一旦有病人发出传呼信号,医护人员值班室设置的显示器即显示出该病人的床位编号,同时扬声器声响提示值班人员。

③1号病室的呼叫优先级别最高,其次是2号病室,4号病室最低。

④一个数码管显示呼叫信号的号码;没信号呼叫时显示0;有多个信号呼叫时,显示优先级别最高的呼叫号(其他呼叫号用指示灯显示)。

⑤医护人员处理完当前最高级别的呼叫后,按一次医生控制按键,系统会清除当前最高优先级别编号,显示次优先级别编号。以此类推,系统按优先级别从高到低依次显示其他呼叫病人的编号,当全部处理完后,系统默认显示零。

(3)病房呼叫系统基本原理及电路设计

该系统采用按键开关来模拟各病房里的呼叫按钮。按键信号转换成能显示的病房号0~4,用1片优先编码器芯片将呼叫信号转换成3位二进制编码;加按键锁存电路将该按键呼叫锁存保持住;3位二进制编码信号再经过1片BCD七段码译码器芯片转换成七段码,在LED数码管上显示病房号。

系统方框图如图4.13所示。

图4.13 系统方框图

(4)调试要点

①画出整机电路图,并列出所需器件清单。

②采购器件,并按电路图接线,认真检查电路是否正确,注意器件管脚的连接,“悬空端”“清零端”“置1端”要正确处理。

③每个病房设置一个按键;编码器可采用优先编码器。

④先进行编码、译码显示的调试,正常后再进行锁存控制、手动控制调试,最后是声音报警电路的调试。

⑤各单元电路均能正常工作后,即可进行总机调试。

(5)总结报告

①总结病房呼叫系统电路的设计、安装与调试过程。

②分析安装与调试中发现的问题及故障排除的方法。

4.4.4 课题4:交通灯控制电路设计

由一条主干道和一条支干道的汇合点形成十字交叉路口,为确保车辆安全、迅速地通行,在交叉路口的每个入口处设置了红、绿、黄三色信号灯。红灯(R)亮表示该条道路禁止通行;黄灯(Y)亮表示停车;绿灯(G)亮表示允许通行。实现红、绿灯的自动指挥对城市交通管理现代化有着重要的意义。

(1)设计目的

①掌握交通灯控制电路的设计、组装与调试方法。

②熟悉数字集成电路的设计和使用方法。

(2)设计任务与要求

①用红、绿、黄三色发光二极管作信号灯。

②当主干道允许通行亮绿灯时,支干道亮红灯;而支干道允许亮绿灯时,主干道亮红灯。

③主支干道交替允许通行,主干道每次放行30 s、支干道20 s。设计30 s和20 s计时显示电路。

④在每次由亮绿灯变成亮红灯的转换过程中间,要亮5 s的黄灯作为过渡,以使行驶中的车辆有时间停到禁止线以外,设置5 s计时显示电路。

(3)交通灯控制电路基本原理及电路设计

实现上述任务的控制器整体结构如图4.14所示。

1)主控制器

主控电路是本课题的核心,它的输入信号来自车辆的检测信号和30 s,20 s,5 s这3个定时信号,它的输出一方面经译码后分别控制主干道和支干道的3个信号灯,另一方面控制定时电路启动。主控电路属于时序逻辑电路,可采用状态机的方法进行设计。

主控电路的输入信号如下:

主干道有车A =1,无车A =0;

支干道有车B =1,无车B =0;

主干道有车过30 s为L =1,未过30 s为L =0;

支干道有车过20 s为S =1,未过20 s为S =0;

图4.14 交通灯控制器结构图

黄灯亮过5 s为P =1,未过5 s为P =0。

主干道和支干道各自的3种灯(红、黄、绿),正常工作时,只有4种可能,即以下4种状态:

主绿灯和支红灯亮,主干道通行,启动30 s定时器,状态为S0

主黄灯和支红灯亮,主干道停车,启动5 s定时器,状态为S1

主红灯和支绿灯亮,支干道通行,启动20 s定时器,状态为S2

主红灯和支黄灯亮,支干道停车,启动5 s定时器,状态为S3

上述4种状态的转换关系如图4.15所示。

图4.15 交通灯控制状态转换图

可用两个JK触发器表达上述4种状态的分配和转换。

2)计时器电路

这些计时器除需要秒脉冲作时钟信号外,还应受主控器的状态和传感器信号的控制。例如,30 s计时器应在主、支干道都有车,主控器进入S0状态(主干道通行)时开始计时,等到30 s后往主控器送出信号(L =1)并产生复零脉冲使该计数器复零;同样,20 s计时器必须在主、支干道都有车,主控器进入S2状态时开始计数,而5 s计时器则要在进入S1或S3状态时开始计数,待到规定时间分别输出S =1,P =1信号,并使计数器复零。设计中30 s计数器可采用两个十进制计数器T210级连成三十进制计数器,为使复零信号有足够的宽度,可采用基本RS触发器组成反馈复零电路。按同样的方法可设计出20 s和5 s计时电路,与30 s计时电路相比,后两者只是控制信号和反馈信号的引出端不同而已。

3)译码驱动电路

①信号灯译码电路

主控器的4种状态分别要控制主、支干道红黄绿灯的亮与灭。令灯亮为“1”,灯灭为“0”,主干道红黄绿灯分别为R,Y,G,支干道红黄绿灯分别为r,y,g,则信号灯译码电路真值表为表4.2:

表4.2 信号灯译码电路真值表

由真值表可进一步得到各灯的逻辑表达式,进而确定其电路形式。

②计时显示译码电路

计时显示实际是一个定时控制电路,当30 s,20 s,5 s任一计数器计数时,在主支干道各自可通过数码管显示出当前的计数值。计数器输出的七段数码显示用BCD码七段译码器驱动即可,具体设计可参考电子数字钟的译码、显示部分。

4)时钟信号发生器电路

产生稳定的“秒”脉冲信号,确保整个电路装置同步工作和实现定时控制。此电路与数字钟的秒脉冲信号产生电路相同,可参阅其中晶体振荡电路、分频电路的设计。如果计时精确度要求不高,也可采用RC环形多谐振荡器。

5)传感器

设计中用开关代替传感器,主干道有车A =1,无车A =0;支干道有车B =1,无车B =0。

(4)调试要点

①画出整机电路图,并列出所需器件清单。

②采购器件,并按电路图接线,认真检查电路是否正确,注意器件管脚的连接,“悬空端”“清零端”“置1端”要正确处理。

③秒脉冲信号发生器和计时电路的调试与课题2数字秒表的电路设计相同。

④主控器电路的调试,可用逻辑开关S1,S2,S3,S4,S5分别代替A,B,L,S,P信号,秒脉冲作时钟信号,在S1—S5不同状态时,主控器状态应按状态转换图转换。

⑤如果以上逻辑关系正确,即可与计时器输出L,S,P相接,进行动态调试。此时,A,B信号仍用逻辑开关S1,S2代替。

⑥信号灯译码调试也是如此,先用两个逻辑开关代替Q2,Q1,当Q2,Q1分别为00,01,10,11时,6只发光二极管应按设计要求发光。

⑦各单元电路均能正常工作后,即可进行总机调试。

(5)总结报告

①总结交通灯控制电路的设计、安装与调试过程。

②分析安装与调试中发现的问题及故障排除的方法。

4.4.5 课题5:简易数字频率计电路设计

数字频率计是用数字显示被测信号频率的仪器,被测信号可以是正弦波、方波或其他周期性变化的信号。如配以适当的传感器,可对多种物理量进行测试,如机械振动的频率、转速、声音的频率及产品的计件等。因此,数字频率计是一种应用很广泛的仪器。

(1)设计目的

①了解数字频率计测量频率与测量周期的基本原理。

②熟练掌握数字频率计的设计与调试方法及减小测量误差的方法。

(2)设计任务与要求

要求设计一个简易的数字频率计,测量给定信号的频率,并用十进制数字显示。其具体指标如下:

①测量范围:

1 Hz~9.9.9 kHz,闸门时间1 s;

10 Hz~99.99 kHz,闸门时间0.1 s;

100 Hz~9.9.9 kHz,闸门时间10 ms;

1 kHz~9.9.9 kHz,闸门时间1 ms;

②显示方式:4位十进制数。

③当被测信号的频率超出测量范围时报警。

(3)数字频率计基本原理及电路设计

所谓频率,就是周期性信号在单位时间(1 s)内变化的次数。若在一定时间间隔T内测得这个周期性信号的重复变化次数为N,则其频率可表示为

因此,可将信号放大整形后由计数器累计单位时间内的信号个数,然后经译码、显示输出测量结果,这是所谓的测频法。由此可知,数字频率计主要由放大整形电路、闸门电路、计数器电路、锁存器、时基电路、逻辑控制及译码显示电路组成。总体结构如图4.16所示。

从原理图图4.16可知,被测信号Vx经放大整形电路变成计数器所要求的脉冲信号Ⅰ,其频率与被测信号的频率fx相同。时基电路提供标准时间基准信号Ⅱ,具有固定宽度T的方波时基信号Ⅱ作为闸门的一个输入端,控制闸门的开放时间,被测信号Ⅰ从闸门另一端输入,被测信号频率为fx,闸门宽度为T,若在闸门时间内计数器计得的脉冲个数为N,则被测信号频率为

图4.16 数字频率计原理图

可见,闸门时间T决定量程,通过闸门时基选择开关时间,选择T大一些,测量准确度就高一些;选择T小一些,则测量准确度就低。根据被测频率选择闸门时间来控制量程。在整个电路中,时基电路是关键,闸门信号脉冲宽度是否精确直接决定测量结果是否精确。逻辑控制电路的作用有两个:一是产生锁存脉冲Ⅳ,使显示器上的数字稳定;二是产生清“0”脉冲Ⅴ,使计数器每次测量从零开始计数。

1)放大整形电路

放大整形电路可采用晶体管3DG100和74LS00,其中,3DG100组成放大器将输入频率为fx的周期信号如正弦波、三角波等进行放大;与非门74LS00构成施密特触发器,它对放大器的输出信号进行整形,使之成为矩形脉冲。

2)时基电路

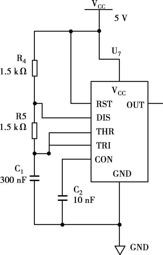
时基电路的作用是产生标准的时间信号,可以由555组成的振荡器产生,若时间精度要求较高时,可采用晶体振荡器。由555定时器构成的时基电路包括脉冲产生电路和分频电路两部分。

①555多谐振荡电路产生时基脉冲

采用555产生1.0.0 Hz振荡脉冲的参考电路如图4.17所示。电阻参数可由振荡频率计算公式f =1.4/(R1 +2R2)×C1求得。

图4.17 555多谐振荡电路

②分频电路

由于本设计中需要1 s,0.1 s,10 ms、1 ms这4个闸门时间,555振荡器产生1.0.0 Hz,周期为1 ms的脉冲信号,需经分频才能得到其他3个周期的闸门信号,可采用74LS90分别经过一级、二级、三级10分频得到。

3)逻辑控制电路

在时基信号Ⅱ结束时产生的负跳变用来产生锁存信号Ⅳ,锁存信号Ⅳ的负跳变又用来产生清零信号Ⅴ。脉冲信号Ⅳ和Ⅴ可由两个单稳态触发器74LS123产生,它们的脉冲宽度由电路的时间常数决定。触发脉冲从B端输入时,在触发脉冲的负跳变作用下,输出端Q可获得一正脉冲,Q′端可获得一负脉冲,其波形关系正好满足Ⅳ和Ⅴ的要求。手动复位开关S按下时,计数器清零。其参考电路如图4.18所示。

4)锁存器

锁存器的作用是将计数器在闸门时间结束时所计得的数进行锁存,使显示器上能稳定地显示此时计数器的值。闸门时间结束时,逻辑控制电路发出锁存信号Ⅳ,将此时计数器的值送译码显示器。选用8D锁存器74LS273可以完成上述功能。当时钟脉冲CP的正跳变来到时,锁存器的输出等于输入,即Q =D。从而将计数器的输出值送到锁存器的输出端。正脉冲结束后,无论D为何值,输出端Q的状态仍保持原来的状态Qn不变。因此,在计数期间内,计数器的输出不会送到译码显示器。

图4.18 数字频率计逻辑控制电路

5)报警电路

本设计要求用4位数字显示,最高显示为9999。超过9999就要求报警,即当千位达到9(即1001)时,如果百位上再来一个时钟脉冲(即进位脉冲),就可利用此来控制蜂鸣器报警。其电路如图4.19所示。

图4.19 数字频率计报警电路

(4)调试要点

1)通电准备

打开电源之前,先按照系统原理图检查制作好的电路板的通断情况,并取下电路板上的集成块,然后接通电源,用万用表检查板上的各点电源电压值,之后再关掉电源,插上集成块。

2)单元电路检测

接通电源后,用双踪示波器(输入耦合方式置DC挡)观察时基电路的输出波形,观察其是否满足设计要求,若不符合,则调整R1和R2。然后改变示波器的扫描速率旋钮,观察74LS123的第13脚和第10脚的波形是否为锁存脉冲Ⅳ和清零脉冲Ⅴ的波形。

将4片计数器74LS90的第2脚全部接低电平,锁存器74LS273的第11脚都接时钟脉冲,在个位计数器的第14脚加入计数脉冲,检查4位锁存、译码、显示器的工作是否正常。

3)系统联调

在放大电路输入端加入Vpp =1 V,f =1 kHz的正弦信号,用示波器观察放大电路和整形电路的输出波形,应为与被测信号同频率的脉冲波,显示器上的读数应为1.0.0 Hz。

(5)总结报告

①总结数字频率计设计、安装与调试过程。

②分析安装与调试中发现的问题及故障排除的方法。

③分析减小测量误差的方法。

4.4.6 课题6:洗衣机控制电路设计

(1)设计目的

①掌握洗衣机控制电路的设计、组装与调试方法。

②熟悉数字和模拟集成电路的设计和使用方法。

(2)设计任务与要求

设计制作一个洗衣机控制器,使其具有以下功能:

①采用中小规模集成芯片设计洗衣机的控制定时器,控制洗衣机电机运转如图4.20所示。

图4.20 洗衣机电机运转

②洗涤电机用两个继电器控制。

③用二位数码管显示洗涤的预置时间(分钟数),按倒计时方式对洗涤过程作计时显示,直至时间到而停机。

④当定时时间到达终点时,一方面使电机停转,同时发出音响信号提醒用户注意。

⑤洗涤过程在送入预置时间后即开始运转。

⑥能够设置洗涤过程开始时间(选做)。

(3)洗衣机控制电路原理及电路设计

实现上述功能的洗衣机控制电路原理图如图4.21所示。

1)电机驱动电路

采用两个继电器控制电机的驱动电路如图4.22所示,洗涤定时时间在0~20 min内用户任意设定。

图4.21 洗衣机控制电路原理图

2)两级定时电路

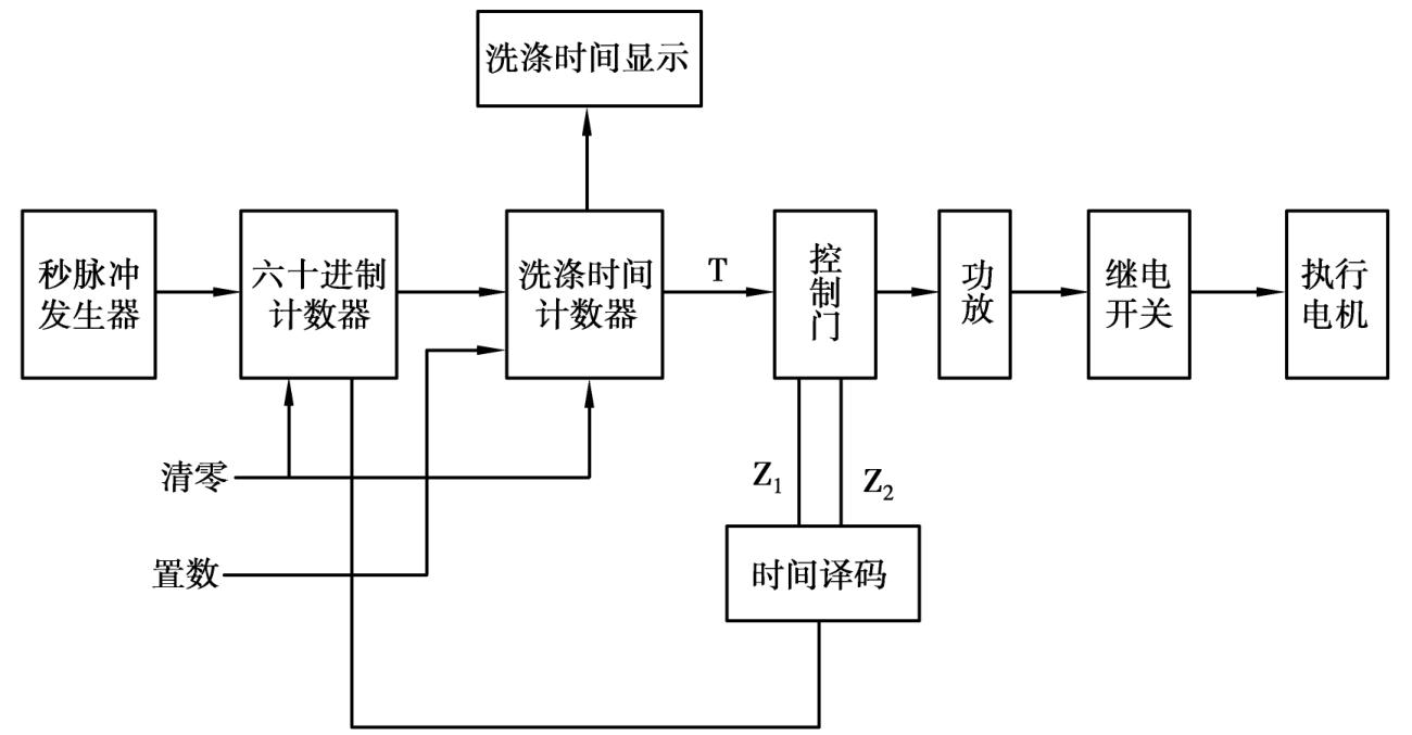
本定时器包括两级定时:一是总洗涤过程的定时;二是在总洗涤过程中包含电机的正转、反转和暂停3种定时,并且这3种定时是反复循环直至总定时时间到为止。驱动电路控制表见表4.3。由驱动电路控制表可得,总定时T和电机驱动信号Z1和Z2的工作波形如图4.23所示。

图4.22 洗衣机电机驱动电路

表4.3 驱动电路控制表

图4.23 定时器信号周期时序图

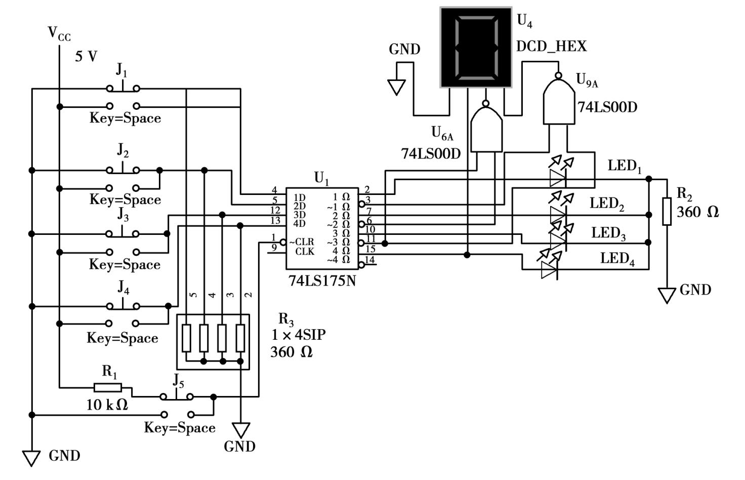
当总定时时间为0~20 min设定一个数值后T为高电平,然后用倒计时方法每分钟减1,直至T变为0。在此期间,若Z1 =Z2 =1,实现正转;若Z1 =Z2 =0,实现暂停;若Z1 =1,Z2 =0,实现反转。实现定时的方法很多,如采用单稳电路实现,或将定时初值预置到计数器中,使计数器运行在减计数状态,当减到全零时,则定时时间到。本电路就可采用上述后者这种方法。当秒脉冲发生器的时钟信号经60分频后,得到分脉冲信号。洗涤定时时间的初值先通过拨盘或数码开关设置到洗涤时间计数器中,每当分脉冲到来计数器减1,直至减到定时时间到为止。运行期间,剩余时间经译码后在数码管上进行显示。

3)电机控制信号产生电路

由于Z1和Z2的定时长度可分解为10 s的倍数,由秒脉冲到分脉冲变换的六十进制计数器的状态中可以得到Z1、Z2定时的信号,经译码后得到Z1和Z2所示波形信号,这两个信号以及定时信号T经控制门输出后,得到推动电机的工作信号。

(4)调试要点

1)通电准备

打开电源之前,先按照系统原理图检查制作好的电路板的通断情况,并取下电路板上的集成块,然后接通电源,用万用表检查板上的各点的电源电压值,完好之后再关掉电源,插上集成块。

2)单元电路检测

接通电源后,用双踪示波器(输入耦合方式置DC挡)观察秒脉冲电路的输出波形,看其是否满足设计要求,再观察六十进制计数器和洗涤时间计数器,看其输出波形是否正确。

检查Z1和Z2的时间译码逻辑和电机驱动电路是否正常工作。

3)系统联调

设定洗涤时间,观察电机运转情况和数码管显示。

(5)总结报告

①总结洗衣机控制电路整体设计、安装与调试过程。要求有电路图、原理说明、电路所需元件清单、电路参数计算、元件选择、测试结果分析。

②分析安装与调试中发现的问题及故障排除的方法。

4.4.7 课题7:数字温度计

(1)设计目的

①掌握数字温度计的设计、组装与调试方法。

②熟悉温度传感器、模拟集成电路、AD转换器的设计和使用方法。

(2)设计任务与要求

设计一个测试温度范围为0~100℃的数字温度计。具体要求如下:

①查阅资料选择温度传感器。

②设计温度测量电路(确定温度与电压之间的转换关系)。

③设计温度显示电路(显示的数字应反映被测量的温度)。

④画出数字温度计电路图,读数范围0~100℃,读数稳定。

(3)数字温度计基本原理及电路设计

图4.24 数字温度计的原理图

数字温度计一般由温度传感器、放大电路、模数转换、译码显示等部分组成。如图4.24所示为数字温度计的原理图。

1)温度传感器

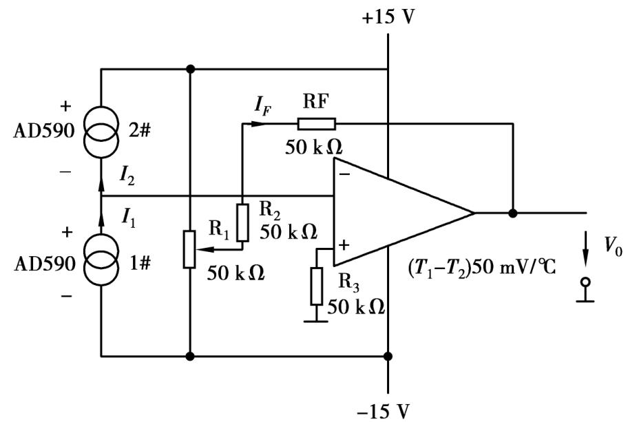
温度是最普通最基本的物理量,用电测法测量温度时,首先要通过温度传感器将温度转换成电量,温度传感器有热膨胀式(双金属元件和水银柱开关)、温差电势效应电压式(热电偶)、电阻效应式电阻温度计(有铂、镍及镍铁合金和热敏电阻)、半导体感受式(测温电阻、二极管和集成电路器件如AD590)。

AD590是一种单片集成的两端式温度敏感电流源。它有金属壳,小型的扁平封装芯片和不锈钢等封装方式。它是一个电流源,所流过电流的数值(μA级)等于绝对温度(Kelvin)的变数,其激励电压为+4~+30 V,适用的温度范围为-55~+110℃。如图4.25所示为应用示例图。

图4.25 AD590应用示例

2)温度的测量

在测量温度时,AD590往往要接到需要电压输入的系统中,图4.25是用两个AD590和一个运算放大器进行温度测量的基本电路,其输出电压Vo =(T1 -T2)50 mv/℃,若T2 =0℃,则为待测温度;当T1 =T2时,由于AD590之间的失配或者有小的温度差,用电阻R1和R2能够调整偏置。

3)温度的数字显示

运算放大器输出电压需经A/D转换、译码器送至数码管显示。应注意显示的温度数值与电压之间的换算关系。

(4)调试要点

1)单元电路调试

先将各部分之间的信号连线断开,按照各部分功能及指标要求调试各个部分电路。

2)综合调试

各单元电路全部调试完后,再进行综合调试。给温度传感器加温和降温,数码显示管显示值应有相应的变化。

3)定标

传感器放入冰水混合物中,观察LED数码显示值,调试电路使之为零。之后将传感器放入沸水中,观察数码显示值,调试电路使之显示为100。可以在0~100℃再找两个温度点进行验证。

(5)总结报告

①总结数字温度计电路整体设计、安装与调试过程。要求有电路图、原理说明、电路所需元件清单、电路参数计算、元件选择及测试结果分析。

②分析安装与调试中发现的问题及故障排除的方法。

4.5 实验报告和课程设计报告

4.5.1 学生实验报告封面和内容

××大学×××学院

学生实验报告

4.5.2 课程设计报告封面和内容格式

××大学×××学院

(二号,楷体,加粗,居中)

课程设计报告

(一号,宋体,加粗,居中)

(以上小二号,宋体,加粗,行距40磅)

(三号,黑体,居中)(空一行)

一、设计任务与要求(大标题均为四号,黑体)

1.……(小标题和正文均为小四号,宋体,行距1.5倍)

2.……

二、课题分析与方案选择

(首段,对设计要求的总体分析)

方案一:……

方案二:……

方案比较:……

三、单元电路分析与设计

1.原理分析

2.仿真分析(有仿真电路图)

3.电路设计计算

四、总原理图及元器件清单

1.总原理图(含元件标号与型号)

2.元件清单(表格内,5号,宋体)

五、安装与调试

1.调试过程描述(一般分静态调试与动态调试两大内容)

2.实物照片

六、性能测试与分析

(要围绕设计要求中的各项指标进行)

七、结论与心得

八、参考文献

[1]作者姓名.书名[文献类别代号].出版社地址:出版社,出版年份(小五号,宋体).