第二节 政策去向标准理论体系
一、政策去向标准建立的理论基础
根据"政策去向"的基本概念考察后发现,随着"政策价值"的变化,"政策去向"的变化确实呈现出一定的规律。如果用示意图来表示"政策去向"的变化规律,则见图9-3,其说明为:作为"政策去向"判断标准的"政策价值"本身是个连续的概念,随着政策价值的逐级递减,相应的"政策去向"的变化也呈现一定的规律,即政策延续和政策法律化的可能性由最大接近1逐渐递减直至趋向于零,政策调整的可能性先增大再减小,政策终结的变化规律与政策延续相反——由最小接近于0逐渐递增趋向于最大1,并且在每个特定"政策价值"点上,三种政策去向(政策延续、政策调整和政策法律化)的概率总和近乎等于1,显然这与"政策去向"自身的概念和特点也是吻合的;由于政策与法律客观存在的区别,政策法律化不单单决定于政策价值,一个政策要上升为法律,必须符合一定的条件,因此严格说来,很难在图9-3中同时画出政策法律化的概率曲线图,但法律与政策的联系及其法律特征决定,虽然难以严格捕捉住政策法律化的变化规律,但其变化趋势与政策延续应是一致的,只是两者不可能是重合状态。由图9-3可见,对于绝大多数情况,特定"政策价值"状态对应的政策去向都不是唯一的,最多只能用概率的大小来表示选择某种"政策去向"的可能性,特定的"政策价值"状态对应的往往是多种"政策去向",这印证了本环节目的中"在政策实践中,政策去向之间绝非是'泾渭分明'的,就特定政策有时需要作出多重政策去向选择"的论断。此外,由于人们认识能力和政策环境的影响,对于特定政策来说,其有关"政策去向"的概率会与图9-3中有所出入,也就是说,图9-3只能是示意图,但其显然有助于建立政策去向的标准以及"科学地确定政策去向"。

图9-3 "政策去向"变化规律示意图
二、政策去向标准基本理论
(一)具体指标的构建依据
根据前述理论准备,首要的任务就是围绕"政策价值"的影响因素明确"政策去向"的判断指标。"它(政策价值)是政策目标的灵魂——政策目标是其文字化的表述与规定;它是政策功能的内在性质——政策功能是其外在表现方式;它是政策效益的内在基因——政策效益是其外在实体",可见"政策价值"对于政策来说,是较为核心的内容,政策价值需要通过外在的政策范畴和要素来反映。从政策系统的角度来看,通过考察"政策效果和影响"即可以反映"政策价值"的实际情况,政策价值高低关键看"政策效果和影响",但显然仅根据"政策效果和影响",尚无法真正将选择的政策去向落实,还必须追踪决定"政策效果和影响",或者说"政策价值"的影响因素。根据政策制定的系统过程,显然"政策价值"高低的决定因素是政策"立论依据"和"执行过程",当然,"政策价值"还受到人们的主观认识能力和客观政策环境的影响。所以在一定的政策环境下,考察一个特定政策的"政策价值"就至少需要考察原政策的立论依据、执行过程、政策效果和影响三个方面,其中科学的"立论依据"是政策价值的前提条件,完善和有力的"执行过程"是政策价值的基本保证,"政策效果和影响"是政策价值的最终体现。总结"政策价值"影响因素之间及其与"政策去向"决策的基本逻辑关系,见图9-4,其中主观认识能力和客观政策环境对政策的影响(包括政策的价值)是全面和整体性的。

图9-4 "政策价值"影响因素之间及其与"政策去向"决策的逻辑关系
于是从政策系统评价的内容来看,政策价值的影响因素正是政策系统评价所要评价的主要内容,于是"政策价值"的判断指标与政策评价指标也就必然基本上是一致的,而"政策价值"判断指标即是"政策去向"判断指标,于是政策去向指标与政策评价指标之间的切实联系就建立了起来,政策评价反馈信息当能"有的放矢"。
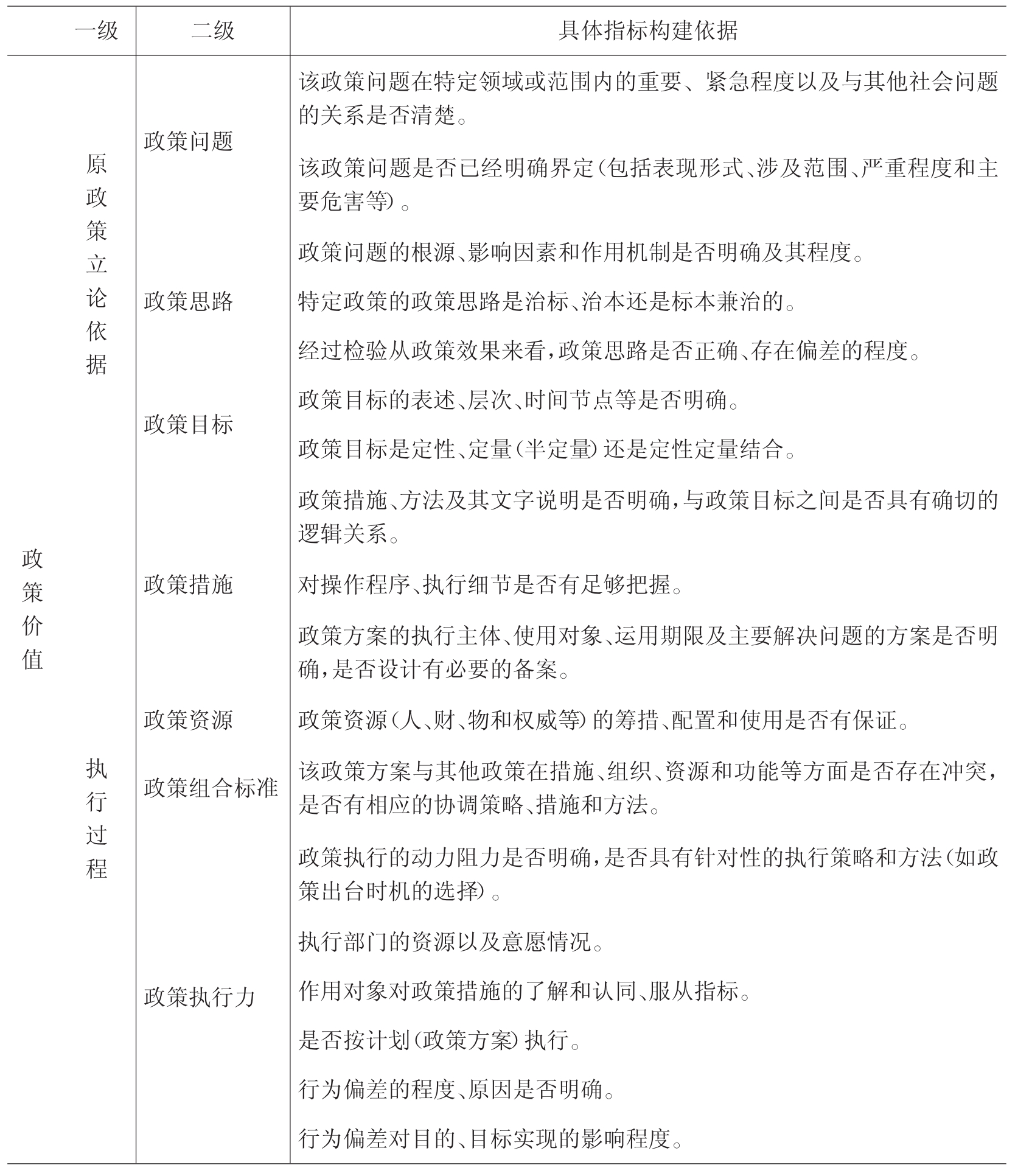
在明确了"政策价值"的影响因素之后,进一步可以用一系列的指标来具体表达这些因素,如其中"政策效果和影响"可以通过具体政策目标的达成情况、政策问题的解决程度、重点问题的解决情况和政策影响等方面来体现政策的实际价值,并且可以认为政策效率、社会公正和政策效益等情况也是政策效果的组成部分。政策去向判断指标的层次和构建依据具体见表9-2,针对特定政策,在建立具体指标的时候,至少可以依据指标构建依据在"有无"以及"程度"两个层级建立指标。因此总的来说,表9-2基本做到了可操作、可考核,也为标准的定量化奠定了一个良好的基础。
表9-2 政策去向判断指标的层次和构建依据

续表

众所周知,政策科学或者说政策制定的根本目的是制定高价值的政策,而制定政策的目的是解决或缓解被确认为政策问题的社会问题,其潜在的有一个涵义就是,该政策同时所引起的新问题要较小。据此可以理解,"判断特定政策的优劣,主要标准是政策解决问题的能力是否最大而导致的混乱和震荡是否最小"。于是政策效果和影响除了可以使用"政策目标"等指标来表达之外,还可以利用"政策解决问题的能力"和"引起社会的混乱和震荡"这两个指标来简易地反映"政策价值"的具体状况。于是可以利用"政策解决问题能力的强弱"和"引起社会混乱和震荡的大小"这两个维度(标准)来划分政策的基本现状,然后根据政策去向的变化规律(图9-3),当能够对各类政策现状对应的"政策去向"做出大体判断(见图9-5),并且显然根据图9-5可以很方便地把握各"政策去向"对应的政策基本现状。下文将以图9-5、表9-2等理论为直接基础来系统阐述各个政策去向的标准。需要指出的是图9-5较图9-3更加不严密,它只是分析问题的一个手段。

图9-5 "政策去向"决策简易示意图
(二)政策延续的标准
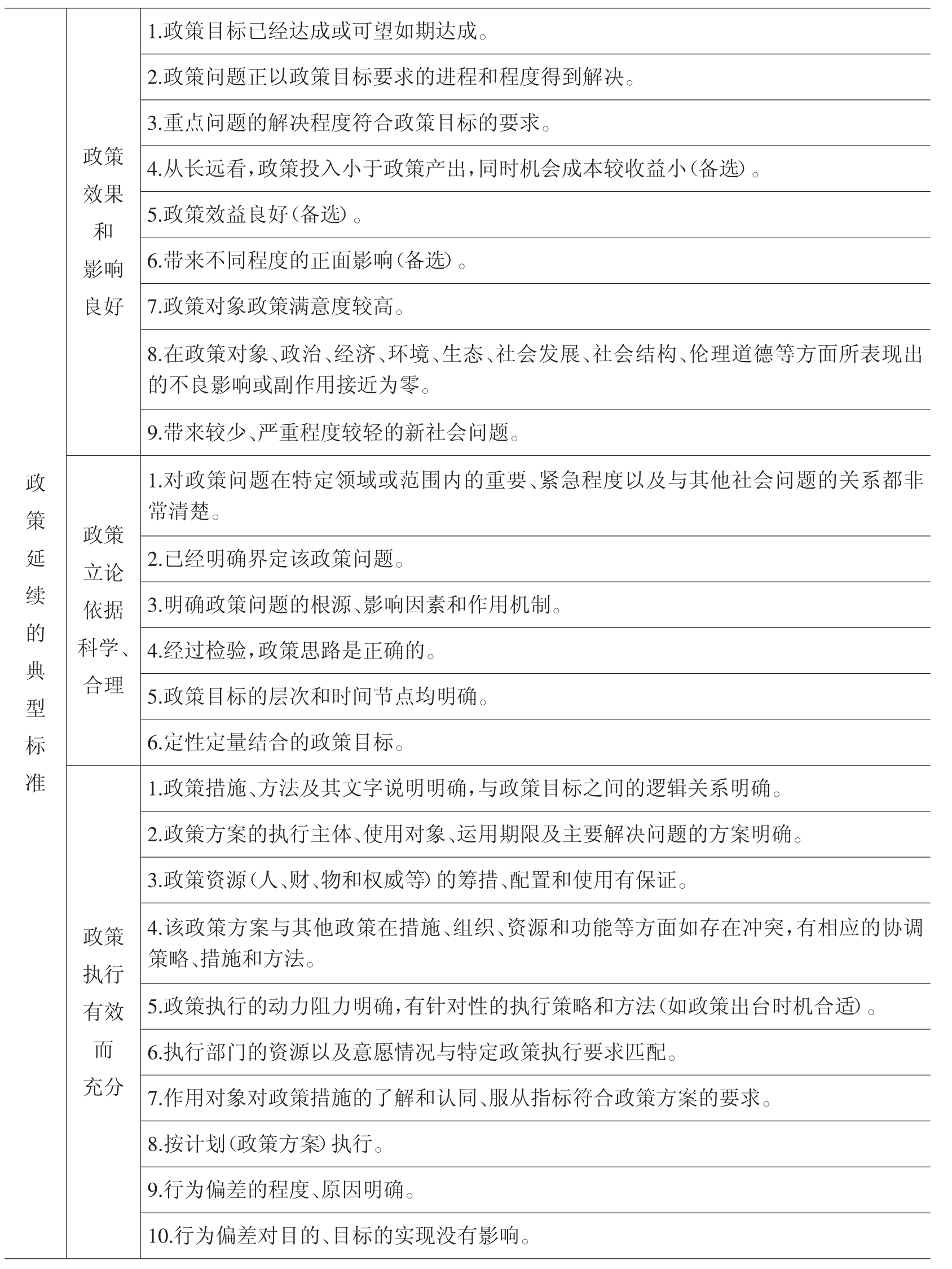
对于"解决问题的能力"和"引起的社会混乱和震荡",可以用一系列的指标来反映(具体指标的基本构建依据可参考表9-2),并且不同的政策其具体指标并不一定完全相同,尽管如此,我们还是可以根据表2明确政策延续的典型标准,见表9-3,其中效果和影响标准是判断政策延续的基本标准,正如"政策价值"影响因素之间及其与"政策去向"决策的逻辑关系显示的那样,通常来说,一个"政策效果和影响良好"的政策背后必然需要"政策立论依据科学、合理"和"政策执行有效而充分"的支撑,也就是说,后两者也应是政策延续典型标准的有机组成部分。
表9-3 政策延续的典型标准

(三)政策法律化的标准
"政策法律化"必须要求一定的条件(见表9-4),如果不符合这些条件,特定政策即使完全符合政策延续的典型标准,也不一定就能够有资格上升为法律,即政策法律化条件对于政策法律化来说是个刚性的要求。正是因为政策法律化条件的影响,导致"政策法律化"在灵活性方面实际上要超过"政策延续"(见图9-5)。
表9-4 政策法律化条件

续表

(四)政策终结的标准
"政策终结"在四种政策去向中是较为特殊的一个,因为它往往要涉及到政策资源的萎缩、人员的变动和机构的精简等,也就是说,政策终结往往会遇到较大的障碍,正因为此,政策终结从内容到方式都表现出多样性的特征,于是多样化的政策终结势必难以用一套政策终结的标准来概括(表9-5)。
表9-5 政策终结的典型标准

续表

(五)政策调整的标准
在四种政策去向中,相对来说,政策调整的标准是较难确定的,这是由政策调整自身的概念和特点决定的。我们可以用逆向思维来思考,之所以确定政策有必要进行调整,总体来说,特定政策的政策价值必然与人们的期望有一定的差距,尚有提升的空间,并且更重要的是存在完善政策的途径、方法或者说手段,政策价值有可能得到提升;此外,这些文字背后还隐含有一层意思,即该政策绝不是一无是处,尚有继续存在下去的价值。总之,政策调整针对的政策,其价值往往出于"中间状态"(见图9-3),根据图9-5也就是说,政策解决问题的能力较大而导致的混乱和震荡也较大,或者政策解决问题的能力较小而导致的混乱和震荡也较小。
在有了前述认识的情况下,结合政策价值判断指标的构建依据(表9-2),当可以研制政策调整的标准,但发现不论是"中间状态"还是"大"或"小"均是较为模糊的词,在程度上很难把握,为此可以采用一种办法——排除法,即经过前述政策去向标准的比较,如不符合就可以考虑政策调整,也就是说,政策延续、政策法律化和政策终结一一被否决之后,自然该政策的基本去向就只能是政策调整,进一步仅需要追踪有关指标来确定政策调整内容。需要指出的是,政策去向之间的关系决定了,即使选择政策调整,并不是说该政策就与其他去向彻底决裂,有可能在细节上还会涉及到其他政策去向(选择其争去向,如政策延续,也存在同样的道理)。