卫生政策学
-
1.1第一章 卫生政策学概论
-
1.1.1第一节 政策学概述
-
1.1.2第二节 卫生政策学概述
-
1.1.3第三节 卫生政策研究纲领
-
1.1.4案例 中国新型农村合作医疗保障制度
-
1.2第二章 政策制定科学程序
-
1.2.1案例:中国医改30年历史回顾
-
1.3第三章 政策问题确认
-
1.3.1第一节 政策问题确认的基本概念和原理
-
1.3.2第二节 确认特定领域中存在的问题
-
1.3.3第三节 关键问题确认
-
1.3.4第四节 政策问题确认
-
1.3.5第五节 政策问题确认的步骤和方法小结
-
1.3.6案例 墨西哥卫生改革
-
1.4第四章 政策问题根源分析
-
1.4.1第一节 政策问题根源分析基本概念
-
1.4.2第二节 定性推导问题根源
-
1.4.3案例 关于卫生改革与发展的决定
-
1.5第五章 政策方案研制
-
1.5.1第一节 政策方案研制的基本原理
-
1.5.2第二节 政策思路研制
-
1.5.3第三节 政策目标研制
-
1.5.4第四节 政策方案设计
-
1.5.5案例 关于深化医药卫生体制改革的意见
-
1.6第六章 政策方案可行性论证
-
1.6.1第一节 政策方案可行性论证基本概念和原理
-
1.6.2第二节 政策方案可行性论证的准备阶段
-
1.6.3第三节 政策方案可行性论证的实施阶段
-
1.6.4第四节 政策方案可行性论证的结束阶段
-
1.6.5案例 某省"十二五"期间(2012~2015年)深化医药卫生体制改革实施方案
-
1.7第七章 政策执行
-
1.7.1第一节 政策执行的基本概念和原理
-
1.7.2第二节 明确政策内涵和动力阻力分析
-
1.7.3第三节 制订执行方案
-
1.7.4第四节 执行资源配置
-
1.7.5第五节 政策实施
-
1.7.6第六节 政策执行操作步骤和推荐方法总结
-
1.7.7案例 The President's Proposal puts American families...
-
1.8第八章 政策评价
-
1.8.1第一节 政策评价的基本概念和原理
-
1.8.2第二节 制订政策评价实施计划
-
1.8.3第三节 政策评价实施与分析
-
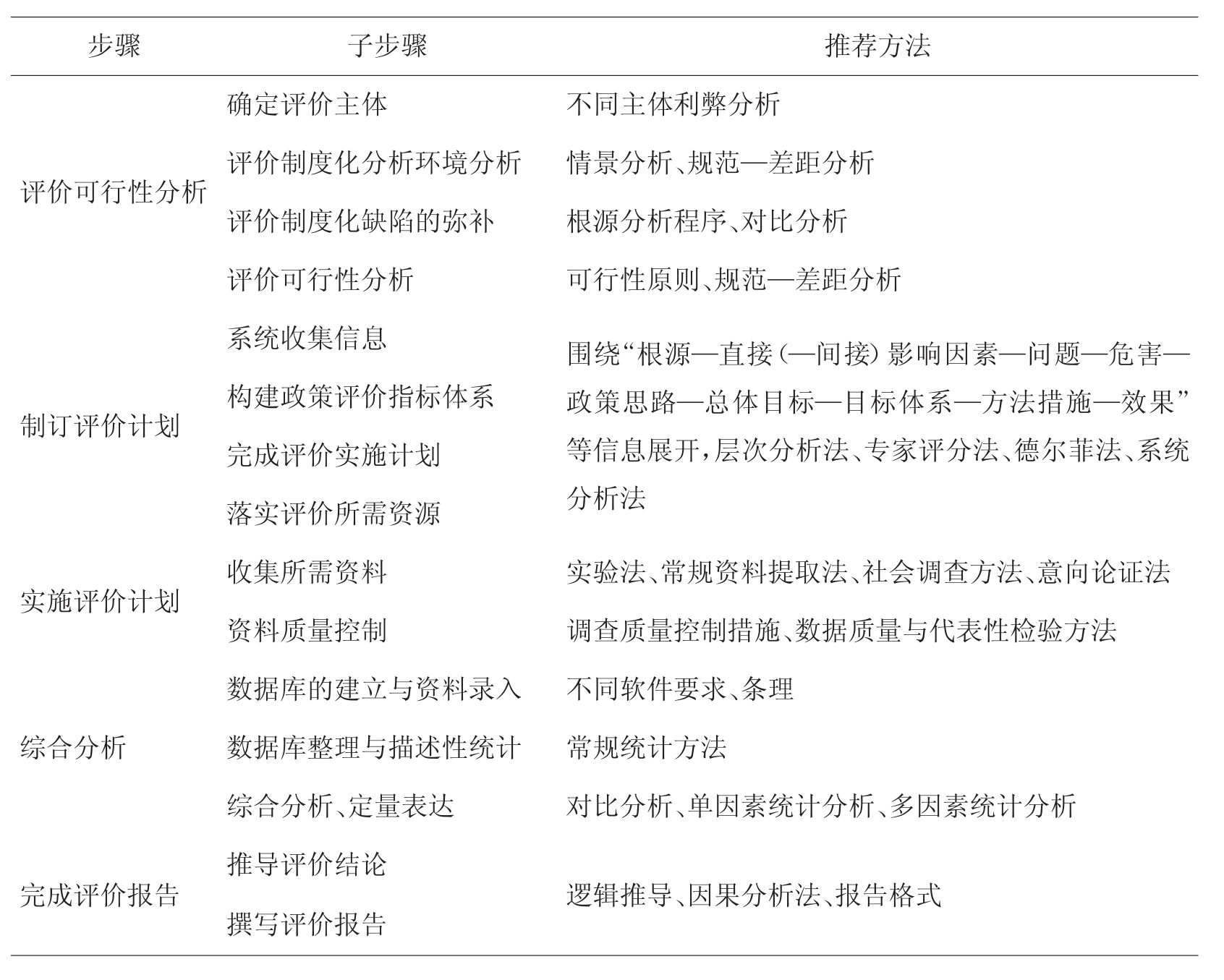
1.8.4第四节 政策评价的步骤和方法小结
-
1.8.5案例 对"人人享有基本医疗卫生服务"政策的定性研究
-
1.9第九章 确定政策去向
-
1.9.1第一节 确定政策去向的基本概念和原理
-
1.9.2第二节 政策去向标准理论体系
-
1.9.3第三节 确定特定政策的去向
-
1.9.4第四节 各步骤常用方法小结
-
1.9.5案例 宁夏特岗见习医生政策
-
1.10第十章 政策环境分析
-
1.10.1第一节 政策环境分析的基本概念和原理
-
1.10.2第二节 政策环境分析的理论基础和基本步骤
-
1.10.3第三节 政策环境分析的操作步骤
-
1.10.4第四节 政策环境分析的操作步骤和方法总结
-
1.10.5案例 Call for Health Policy and Systems Research in ...
-
1.11◆附录
-
1.11.1案例1:关于对某省医药卫生体制的五项改革和主要效果评估
-
1.11.2案例2:关于国家推进公立医院改革试点工作的意见及其研究
-
1.11.3案例3:基本医疗卫生服务的开展及其研究
-
1.11.4案例4:国家基本药物开展及其研究
-
1.11.5案例5:中国基本医疗保险
