第一节 职业生涯发展的一般理论
一、生涯发展理论
(一)金斯伯格的生涯发展理论
美国著名的职业指导专家、职业生涯发展理论的先驱和典型代表人物金斯伯格(Eli Ginzberg)认为职业在个人生活中是一个连续的、长期的发展过程。他通过对个体的童年到青少年阶段职业心理发展过程的研究,将个体职业心理的发展划分为幻想期、尝试期和现实期三个阶段,后两个阶段又进一步划分了子阶段。各个阶段的职业心理特点如表2-1—表2-3所示[1]。
空想期,一般在11岁以前。这一时期的个体希望快点长大成人,对职业选择的愿望既不考虑现实又不受环境的制约,他们憧憬引人注目、令人激动的理想化职业,此时的职业选择感情色彩很浓,带有很大的冲动性和盲目性,十分不稳定。
尝试期,一般在11—17岁。这一时期的个体对未来职业的认知又分为四个阶段:一是兴趣阶段(11—12岁),开始注意并培养自己对某些职业的兴趣;二是能力阶段(13—14岁),开始将所感兴趣的工作与自身能力作比较,也开始关注外在的因素,如职业、薪水、教育背景的差异等;三是价值观阶段(15—16岁),开始注意选择职业所需要考虑的因素范围,开始用自己的价值观和目标来衡量和选择自己的职业;四是综合阶段(17岁),开始从兴趣、能力、价值等主观因素来了解和判定自己未来的职业发展方向。
现实期,一般在17岁以后。这一时期又可分为三个时期:一是试探阶段,个体会通过各种试探活动如调查、访谈、咨询等来试探各种职业机会和可能的选择,为将来的职业作准备;二是具体化阶段,个体根据试探期的经历,并结合自己的实际情况,开始制订具体的、明确的职业目标;三是专业化阶段,即个体根据自我选择的职业目标,开始为具体的就业作准备,包括选择专业院校进行专业学习或选择专门的工作单位。
表2-1 金斯伯格职业生涯三阶段理论

表2-2 金斯伯格职业生涯三阶段理论

表2-3 金斯伯格职业生涯三阶段理论

与多数人关心“职业选择”的理论者不同,金斯伯格将关注点放在了个人职业生涯的发展问题上,并对相关的理论作出了突出贡献。职业生涯发展理论的提出,打破了历来将职业选择看作是个人生活在特定时期出现的单一事件的观点,明确指出人的职业选择是一个不断发展的过程,并根据人的心理发展特点归纳出人的职业心理发展阶段。所以,在实际的应用中,职业生涯规划要研究人的职业心理发展阶段,根据人的职业发展成熟程度,通过日常有意识的教育工作来进行。
金斯伯格的职业生涯发展理论,展示了从幼年到青年期个体职业心理发展的生动图景,为生涯教育思想提供了许多理论依据。但是,也有人对其理论提出了批评:一方面,这只是一个描述性的理论,实际指导意义不够,如对促使职业发展的过程提供的指导较少,对于职业咨询的实际帮助作用不大;另一方面,研究被试大部分都是白人男性。所以,其结果能否推广应用到其他人群还有待商榷。
(二)舒伯的生涯发展理论
舒伯(Donald E.Super)是美国一位具有代表性的职业管理学家,他将全面的学术性带进了职业行为与职业发展的领域。他提出了以发展自我概念为中心的生涯常模理论,即个人通过职业选择来寻求自我概念的实现。自我概念是舒伯理论中的核心概念,是指个人对自己的能力、价值观及人格特征等方面的认识和主观评价。当你选定一个职业时,实际上是在说:“我是这样或那样的人。”
舒伯将人格概念与职业概念紧紧联系起来,形成了他的生涯发展理论。他认为生涯发展是一个连续不断、循序渐进、不可逆转的动态过程,是一个有次序、具有固定形态的可预测的过程。他认为人各有不同的能力、兴趣和个性,因此人都有适应从事某种职业的特性。他以美国白人为研究对象,依据年龄、身心特点等差异,将人的职业生涯划分为五个阶段:成长阶段、探索阶段、确立阶段、维持阶段和衰退阶段,前三个阶段又各自划分了子阶段。各个阶段的不同特点见表2-4和表2-5。
表2-4 舒伯职业生涯五阶段理论

表2-5 舒伯职业生涯五阶段理论中的前三个阶段的子阶段

根据职业生涯发展阶段的划分,舒伯为职业行为和职业态度提供了一个框架,即职业发展任务。发展任务是个体在生活中的某点上需要面对的新的成就或责任。每个阶段的职业发展任务都是不同的,舒伯根据不同职业阶段的特点,提出了相应的职业发展任务,并总结了每个阶段适合职业发展任务的态度和行为。
具体来讲,在青春前期阶段,个体的职业发展任务主要是确定职业偏好,形成对适合自己的职业的看法。同时个体应认识到确定偏好的必要,动用个人资源,注意环境因素,根据价值观识别自己的兴趣,意识到现在与未来的关系,形成大致的偏好,获取关于所喜好职业的信息并为之作计划。
在青春中期阶段,个体的职业发展任务主要是细化职业偏好,从职业方向中选定特定职业。此时个体的态度和行为与确定偏好期类似,但都与细化偏好有关。
在青春晚期阶段,个体的职业发展任务主要是实现职业偏好,结束教育开始工作。此时个体应认识到实现偏好的需求,并计划执行自己的想法,完成相关的教育并获取初始工作。
在青年期阶段,个体的职业发展任务主要是在职业中保持稳定发展,进入合适的工作领域。此时个体应意识到稳步发展的需要,为之计划,逐渐称职于稳定工作(或接受不稳定的现实),并获得稳定的工作(或适应不稳定状态)。
在中年期阶段,个体的职业发展任务主要是巩固自己的职业位置并前进。此时个体应意识到巩固与发展的需求,获取如何能巩固前进的信息,为之作计划并实现这些计划。
1976—1979年间,舒伯在英国进行了为期四年的跨文化研究,之后他提出了一个更为广阔的新观念,即生活广度、生活空间的生涯发展观。除了原有的发展阶段理论之外,他还加入了角色理论,将生涯发展阶段与角色间的交互影响描绘成一个多重角色的生涯发展。也就是说,当一个人沿着职业生涯发展阶段前进时,他还在生活中扮演其他不同的角色,如子女、学生、配偶或伴侣等。据此,舒伯描绘了一个多重角色职业生涯发展的综合图形——职业生涯彩虹图,如图2-1所示。

图2-1 职业生涯彩虹图
在职业生涯彩虹图中,最外的层面代表着一生的生活广度,又称为大周期,包括成长期、探索期、建立期、维持期和衰退期。里面的各层面代表纵观上下的生活空间,由一组角色和职业组成,包括子女、学生、休闲者、公民、工作者、持家者等主要角色。同时,各种角色之间又是相互作用的。
舒伯职业生涯彩虹图表明了个体一生中的角色是不断变化的。各种生活角色的结合和强度是个人生涯的基础。个人在不同时期对不同角色的投入和重视程度,则以每一道彩虹深浅不一的颜色表现。从图中我们可以看出,成长阶段最显著的角色是子女;探索阶段是学生;建立阶段是工作者和持家者;维持阶段工作者角色突然中断,又恢复了学生角色,同时公民与休闲者的角色逐渐增加;衰退阶段工作者角色则完全退出,休闲者和持家者的角色最突出。生涯彩虹图直观地在同一张图上展现了个人生命的长度(发展阶段)、宽度(角色)和深度(个人对角色的投入程度),展现了生命的意义所在。
二、霍兰德人职匹配理论
约翰·霍兰德是美国约翰·霍普金斯大学心理学教授,美国著名的职业指导专家。他于1959年提出了具有广泛社会影响的职业兴趣理论,认为人的人格类型、兴趣与职业密切相关,兴趣是人们活动的巨大动力,凡是具有职业兴趣的职业,都可以提高人们的积极性,促使人们积极地、愉快地从事该职业,且职业兴趣与人格之间存在很高的相关性。
兴趣测验的研究可以追溯到20世纪初,桑代克于1912年对兴趣和能力的关系进行了探讨。 1915年詹穆士发展了一个关于兴趣的问卷,标志着兴趣测验的系统研究的开始。 1927年,斯特朗编制了斯特朗职业兴趣调查表,是最早的职业兴趣测验。库德又在1939年发表了库德爱好调查表。
1953年约翰·霍兰德编制了职业偏好量表,并在此基础上发展了自我指导探索(1969),据此提出了“人格特质与工作环境相匹配”的理论(1970)。不难看出,在霍兰德职业兴趣理论提出之前,关于职业兴趣测试和个体分析是孤立的,霍兰德将二者有机结合起来。
此后,霍兰德理论不断丰富和发展。 1991年,加蒂(Gati)针对霍兰德的正六边形模型中有关相邻职业群距离相等这一假设的局限性,提出了三层次模型。两年后,Prediger在霍兰德六边形模型的基础上加上人和物维度、数据和观念维度,使职业的类型和性质有机地结合起来。美国大学考试中心在Prediger兴趣的两维基础上,将职业群体的具体位置标定在坐标图上,由此得到工作世界图。
经过多年的发展,职业兴趣测验已在教育、培训、企业管理等领域有了越来越多的应用。企业招聘时,通过对应聘者职业兴趣的测试判定其属于哪种类型,由此决定录用职位。在企业的日常管理中,如果出现员工和职位不匹配的情况,可测试出员工的职业兴趣,再安排与其职业兴趣相匹配的岗位。霍兰德的职业兴趣理论对于个人升学就业具有重要的指导作用,已成为众多职业咨询机构的重要工具。另外,霍兰德于1982年编撰完成的《霍兰德职业兴趣代码字典》对美国职业大典中的每一种职业都给出了职业兴趣代码,职业兴趣量表可直接应用于职业辅导和咨询。
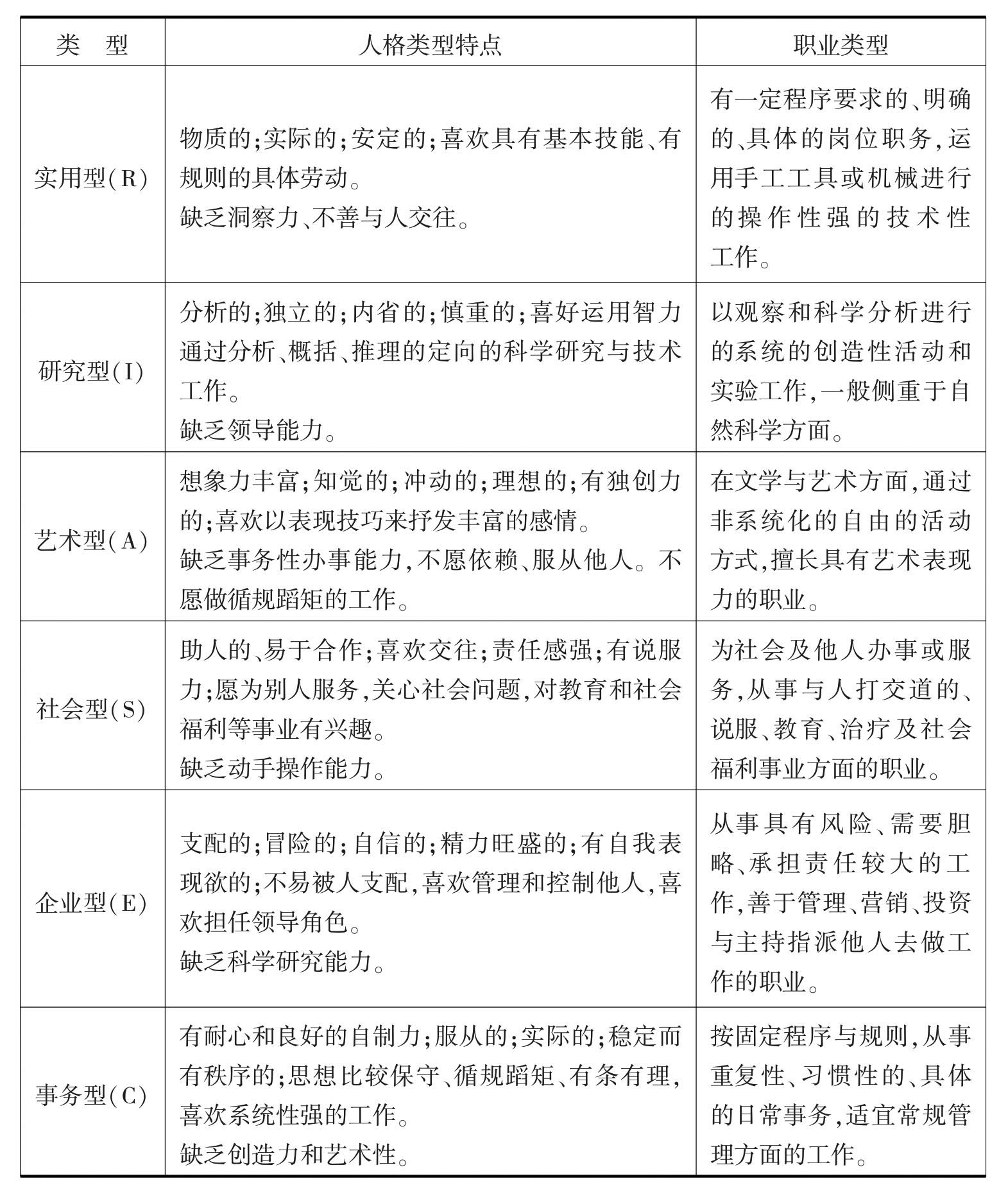
霍兰德在对职业性向测试的研究中,一共发现了六种基本的职业性向。
1.实际性向
具有这种性向的人其职业兴趣属于实用型(realistic type,R)。这种人喜欢和事物打交道(工具、机械、设备),用手、工具、机器制造或修理东西。愿意从事实物性的工作,喜欢户外活动或操作。但是这种类型的人往往缺乏社交能力。这类职业包括制造业、渔业、野外生活管理业、技术贸易、机械业、农业、技术、林业、特种工程师和军事工作等。
2.调研性向
具有这种性向的人其职业兴趣属于研究型(investigative type,I)。这种人喜欢智力的、抽象的、推理的、独立定向的工作,他们会被吸引去从事那些包含较多认知活动(思考、组织、理解等)的职业,而不是那些以感知活动(感觉、反应或人际沟通以及情感等)为主要内容的职业。这类人格往往缺乏领导能力。这类职业家一般有生物学家、化学家、大学教授、实验室工作人员、社会学家和物理学家等。
3.艺术性向
具有这种职业性向的人其职业兴趣属于艺术型(artistic type, A)。这种人一般喜欢从事那些包含着大量自我表现、艺术创造、情感表达以及个性化活动的职业。这种职业主要有戏剧导演、作曲家、广告制作者以及音乐家等。
4.社会性向
具有这种性向的人其职业兴趣属于社会型(social type,S)。这种人喜欢从事那些包含着大量人际交往内容的职业,而不是那些包含着大量智力活动或体力活动的职业,喜欢帮助别人,喜欢与人合作。这类职业主要有教师、心理咨询医生、外交工作者以及社会工作者等。
5.企业性向
具有这种职业性向的人其职业兴趣属于企业型(enterprising type,E)。这种人喜欢冒险活动,喜欢领导和支配别人,或善于为了达到个人或组织的目的而去说服别人,喜欢从事那些包含着大量以影响他人为目的的语言活动的职业。这类职业主要有商业管理、律师、政治运动领袖、营销人员、管理人员以及公共关系管理者等。
6.常规性向
具有这种职业性向的人其职业兴趣属于事务型(conventional type,C)。这种人常会被吸引去从事那些包含大量结构性的且规则较为固定的活动的职业,在活动或工作中,希望确切地知道工作的要求和标准,具有良好的控制能力,相当保守,一般按常规办事,往往要服从于组织的需要。这类职业主要有办公室工作人员、会计师、银行出纳、簿记、行政助理、秘书和档案文书等。
霍兰德根据劳动者的心理素质和择业倾向,将劳动者划分为六种类型,同时将社会职业也划分为六种类型:实用型、研究型、艺术型、社会型、企业型、事务型。霍兰德的六种人格类型及相应的职业如表2-6所示。
表2-6 人格类型与职业类型的关系

然而上述的人格类型与职业关系也并非绝对的一一对应。霍兰德在研究中发现,尽管大多数人的人格类型可以主要地划分为某一类型,但个人又有着广泛的适应能力,其人格类型在某种程度上相近于另外两种人格类型,则也能适应另两种职业类型的工作。也就是说,某些类型之间存在着较多的相关性,同时每一类型又有极为相斥的职业环境类型。霍兰德用一个六边形简明地描述了六种类型之间的关系。 (图2-2)

图2-2 霍兰德的六角形模型
图中的六个角分别代表六种职业类型和六种职业性向类型。六种类型的劳动者与六种类型的职业相关联,在图形上以连续表示。六种类型之间按照彼此间相似程度定位,相邻的维度在各种特征上最相近,连续距离越短,相关程度越高,这种类型的人与职业的相关系数就越大,适应程度就越高。每种类型与其他五种类型存在三种关系:相近(在图中用单实线表示)、中性(在图中用双实线表示)和相斥(在图中用虚线表示),形成人职关系的三种协调关系。
(1)人职协调。根据六边形模型来理解,最为理想的职业选择就是个体能找到与其个性类型重合的职业类型,即人职协调。这时,个人最可能充分发挥自己的才能并具有较高的工作满意感。
(2)人职次协调。如果个人不能获得与其个性相重合的职业,则寻找与其个性类型相近的职业。由于两种类型之间有较高的相关系数,个人经过努力和调整也能适应职业环境,达到人职次协调。
(3)人职不协调。最差的职业选择是个人在与其个性类型相斥的职业环境中工作。在这种情况下,个人很难适应工作,也不能感到工作的乐趣,甚至无法胜任工作,是人职不协调的匹配方式。
总之,霍兰德模型中的六种职业性向并非完全独立,在一些性向之间存在重要的相关性。一般来说,相关程度较高的是六角形中相邻的两个方面,那些极不相关的方面则位于六角形中较远的位置。个性类型与职业类型的相关程度越高,个人的职业适应性越好;反之,则越差。
根据霍兰德的人格类型理论,在职业决策中最理想的是个体能够找到与其人格类型重合的职业环境。一个人在与其人格类型相一致的环境中工作,容易得到乐趣和内在满足,最有可能充分发挥自己的才能。因此,在职业选拔与职业指导中,首先就要通过一定的测评手段与方法来确定个体的人格类型,然后寻找到与之相匹配的职业种类。为了确定个体的人格类型,就需要大量运用人才测评的手段与方法,霍兰德本人也编制了一套职业适应性测验(The Self-Directed Search,简称SDS)来配合其理论的应用。
霍兰德及其同事做了一项非常庞大的研究来鉴别以上六种类型的不同组合,他们将每个人突出的三种类型的组合称之为霍兰德代码。 1996年,他出版了美国版本的《霍兰德职业代码字典》,该书为12 000多种职业提供了代码。比如,教师这一职业的代码是SAI(最主要的类型是社会型,其次是艺术型和研究型)。根据自己在兴趣测评中得出的霍兰德代码,咨询者就可以对照找出《霍兰德职业代码字典》中可能适合于自己的职业。
但是需要注意的是,在实际咨询过程中,职业生涯规划辅导人员不应过于强调测评所得出的结果或与之匹配的具体职业。测评的结果只能用作参考,辅导人员不应给咨询者贴上标签或者限定咨询者未来发展的方向,而应引导咨询者将注意力放在由此引发的对自我生涯发展情况及工作世界的深入探索上,以帮助其对未来发展作出审慎的规划。
霍兰德的人职匹配理论富有创造性,结构较完整、清晰易懂。注重个人特质与未来工作世界的配合,被指导者得到一组测验结果后,可借助一些较明确的方向继续进行职业或生涯探索,因而有利于引导个体走向一个主动积极的动态探索过程。现在这一理论被广泛应用于心理测试工具的编制与应用,具有一定的实用价值,并激发了众多对其理论的研究工具与报告的产生,如对兴趣与工作满意度、工作稳定性等方面的研究。
但是,其理论试图通过人格类型与职业环境类型的匹配来说明个人的职业选择和职业适应,但这一假设尚缺乏足够的实证研究的支持。另外,从发展的观点来看,个人人格是不断变化发展的,人并非环境的被动适应者,也具有自己的积极能动性一面。所以,霍兰德将职业兴趣作为个人稳定的人格特质来看待,忽略了个人成长发展和学习经验的重要性。即个人人格特征并非就是职业选择的决定性因素,如更广泛的社会背景和发展因素也是我们不可忽视的因素。
三、特质因素理论
帕森斯的特质因素理论又称帕森斯的人职匹配理论,特质因素论是最早的职业辅导理论,1909年美国波士顿大学教授弗兰克·帕森斯(Frank Parsons)在其《选择一个职业》的著作中提出了人与职业相匹配是职业选择的焦点的观点,他认为,个人都有自己独特的人格模式,每种人格模式的个人都有其相适应的职业类型。所谓“特质”,就是指个人的人格特征,包括能力倾向、兴趣、价值观和人格等,这些都可以通过心理测量工具来加以评量。所谓“因素”,则是指在工作上要取得成功所必须具备的条件或资格,这可以通过对工作的分析而了解。
特质因素理论的内涵就是指在清楚认识、了解个人的主观条件和社会职业岗位需求条件的基础上,将主客观条件与社会职业岗位相对照和匹配,最后选择一个与个人匹配相当的职业。可以说,特质因素理论进行职业指导是以对人的特性的测评为基本前提。它提出了在职业决策中进行人职匹配的思想,奠定了人才测评理论的理论基础,至今仍然在职业管理学和职业心理学领域起着重要的影响。
帕森斯提出的职业选择三要素模式得到了广大学者的认同与推广,并得到了不断地发展和完善,在实践中逐步形成职业指导过程的三个步骤。
第一步是评价求职者的生理和心理特点(特性)。通过心理测量及其他测评手段,获得有关求职者的身体状况、能力倾向、兴趣爱好、气质与性格等方面的个人资料,并通过会谈、调查等方法获得有关求职者的家庭背景、学业成绩、工作经历等情况,并对这些资料进行评价。
第二步是分析各种职业对人的要求(因素),并向求职者提供有关的职业信息。主要包括四个方面:一是职业的性质、工资待遇、工作条件以及晋升的可能性;二是求职的最低条件,诸如学历要求、所需的专业训练、身体要求、年龄、各种能力以及其他心理特点的要求;三是为准备就业而设置的教育课程计划,以及提供这种训练的教育机构、学习年限、入学资格和费用等;四是就业机会。
第三步是人职匹配。指导人员在了解求职者的特性和职业的各项指标的基础上,帮助求职者进行比较分析,以便选择一种适合其个人特点又有可能得到并能在职业上取得成功的职业。其中人职匹配又分为两种类型:一是因素匹配(活找人)。例如,需要有专门技术和专业知识的职业与掌握该种技能和专业知识的择业者相匹配;或脏、累、苦劳动条件很差的职业,需要有吃苦耐劳、体格健壮的劳动者与之匹配。二是特性匹配(人找活)。例如,具有敏感、易动感情、不守常规、个性强、理想主义等人格特性的人,宜于从事审美性、自我情感表达的艺术创作类型的职业。
威廉姆斯(1939)还认为,职业指导咨询主要有以下三种方法:一是建议,辅导人员直接告诉个体怎样选择合适职业以及对这个选择要采取的计划与行动;二是说服,辅导人员向个体提供各项心理测验的结果,让个体根据辅导人员的诊断和预测作出自己应作出的抉择;三是解释,辅导人员向个体说明各项资料的意义,对每一项选择作出系统化分析、探讨,并依据各自心理测试所显示的结果推测成功的可能性[2]。
特质因素理论强调个人所具有的特性与职业所需要的素质与技能(因素)之间的协调和匹配。为了对个体的特性进行深入详细的了解与掌握,特质因素理论十分重视人才测评的作用,可以说,因素论进行职业指导是以对人的特性的测评为基本前提。它首先提出了在职业决策中进行人—职匹配的思想。故这一理论奠定了人才测评理论的理论基础,推动了人才测评在职业选拔与指导中的运用和发展。
但是,特质因素理论将个人与工作进行匹配,其前提是个人的特质和工作的性质是固定不变的。而事实上,这两者都是在变化之中的,所以从发展的观点看,该理论存在一定的缺陷。其次,该理论注重心理测试工具的使用,但是心理测试工具本身存在着一定的信度与效度的问题,所以也遭到了一些质疑的声音。此外,该理论强调理性的匹配,但是忽略了情感在决策中的影响作用。