第二节 Rotter的社会学习理论
一、社会学习理论的基本概念
Julian Rotter(1916~)生于纽约布鲁克林的一个犹太移民家庭。在求学岁月里,他曾拜访过Adler,并深受其影响(Mosher,1968)。Rotter还受到Lewin、Thorndike、Tolman和Hull这些学习理论家的影响。他的社会学习理论尝试去整合这些心理学家思想中的两种主要趋势:强化观和认知观(或场论)(Rotter,Chance,& Phares,1972,p.1)。

图8-2 Rotter
社会学习理论有四个主要概念:行为发生的可能性(behavior potential,BP)、行为期望(expectancy,E)、强化物的价值(即强化值,reinforcement value,RV)和心理情境(psychological situation)。Rotter认为:“一种行为在某种情境下发生的可能性,是由个体对该行为的期望和强化值共同决定的”(Rotter & Hechreich,1975,p.57)。这就是著名的期望—价值模型(expectancy-value model)(Feather,1982)。
用公式表示:BP=f(E×RV)
(一)行为发生的可能性
行为发生的可能性即“针对于某种(某些)强化物,一种行为在某种(某些)情境下发生的可能性”(Rotter,Chance,& Phares,1972,p.12)。在具体情境中,人有多种行为可以选择,而在决定是否要采取某一特定行为时,他会预期这一行为导致某种强化的可能性有多大,同时也会考虑这种强化的价值有多大。如果他认为这一行为被强化的可能性很小,或者其带来的强化对他价值不大,那该行为发生的可能性就会降低。一般而言,个体所选的行为往往是强化值和预期的最优结合(即BP函数值最大)。
(二)期望
所谓期望,即行动前个体对各种行为导致强化的概率的主观预测。如果个体对某件事的期望低,表示他认为这件事不会发生;期望高则表示他认为这件事多半或必然会发生。所以,人的行为大多不是盲目的,他之所以这么做,是因为对后果有所期待。
对某件事的期望,通常和人过去的经验(直接或间接)有关。稳定的期望会导致稳定的行为模式。一个喜欢炒股的人,在决定是否购买某种股票时,会考虑它能否带来收益。若这种股票确实增值了,他就会对买这种股票抱有高期望。经过几次强化后,他的期望趋于稳定。对他而言,购买这类股票就意味着挣到钱,于是,他逐渐习惯买这种股票。然而,在没有任何经验积累的新情境中,个体如何做出期望呢?答案是泛化期望(generalized expectancies)(Rotter,1966)。认为自己无论做什么都会成功的人,在面对新任务时也总是信心十足。不同的人对某一期望的泛化程度会有所不同。有人在做任何事情时都怀有很高的期望,有人只在某些方面很自信(如学术水平),在其他方面(如动手能力)却没有信心。
(三)强化值
生活中能对人产生强化作用的事物很多,但相同的强化物在不同人心中的价值却相差甚远。Rotter对强化值的定义是,“如果一系列强化物出现的概率相同,个体希望某种(某些)强化物出现的程度,就是该强化物的价值”(Rotter,Chance,& Phares,1972,p.21)。简而言之,强化值就是个体所认定的各种行为的重要程度。有时某件事情成功的可能性很大,人却不一定愿意去做,就是因为其强化值不够。同样是过周末,有人参加亲朋聚会,有人独自一人看书,每个人都选择了对自己来说意义最大、强化值最高的事件。
(四)心理情境
心理情境即人的主观观念中的情境。Rotter认为,人的心理情境是决定其行为的重要因素。传统理论多关注人格因素,认为行为由特定的动机或特质控制,与情境无关(Rotter,Chance,& Phares,1972,p.37)。例如,若某男性周期性地表现出不可遏制的攻击性冲动。在特质论看来,不管情境如何,该男子都会表现出较强的攻击性。另一方面,以Skinner为代表的行为主义观点论则强调环境而忽略个体差异。社会学习理论对两方面一视同仁,既强调个体独特的过去经验又关注当前情境对其行为的影响方式。例如,由于过去经验而形成较强攻击性的个体,若处于特定情境(如惩罚)之下,就会抑制其攻击性。
(五)行动自由度
在Rotter的理论中,行动自由度(freedom of movement)也是一个相当重要的概念。所谓行动自由度就是“个体为了获得一些在功能上有关联的强化物,所表现出的相关行为中,那些能证明满足平均期望的行为”(Rotter,Chance,& Phares,1972,p.34)。例如,学生通常会获得关于如何在各种学业课程和情境中表现好的一般期望。有的学生对成功有较高的一般期望;而有的学生对成功的一般期望则较低。因此,可以说,前者具有较高的活动自由,后者的活动自由则较低。
(六)最低目标
最低目标(minimal goal)是“在某些生活情境中被认为是一种满足的潜在强化连续体上的最小目标”(Rotter,1954,p.213)。最低目标是正强化物与负强化物的分界点。一般说来,行动自由度越高,期望得到满足的可能性越大;但最低目标不宜过高。若一个学生期望每门功课都拿满分,这显然不切实际。但若有人认为生活中几乎没有得到强化的机会,而事实上环境并非极端恶劣,这说明他对自己能力估计过低,也就是Alder所讲的自卑。可以将行动自由度和最低目标这两个概念结合起来预测个体行为。能够灵活调节学业目标的学生会有较高的行动自由度,他们不会奢望每门课都至少得满分。然而,有的学生对学业成绩具有较低的行动自由度,却坚持设置很高的最低目标,就难免会适应不良。
二、控制点
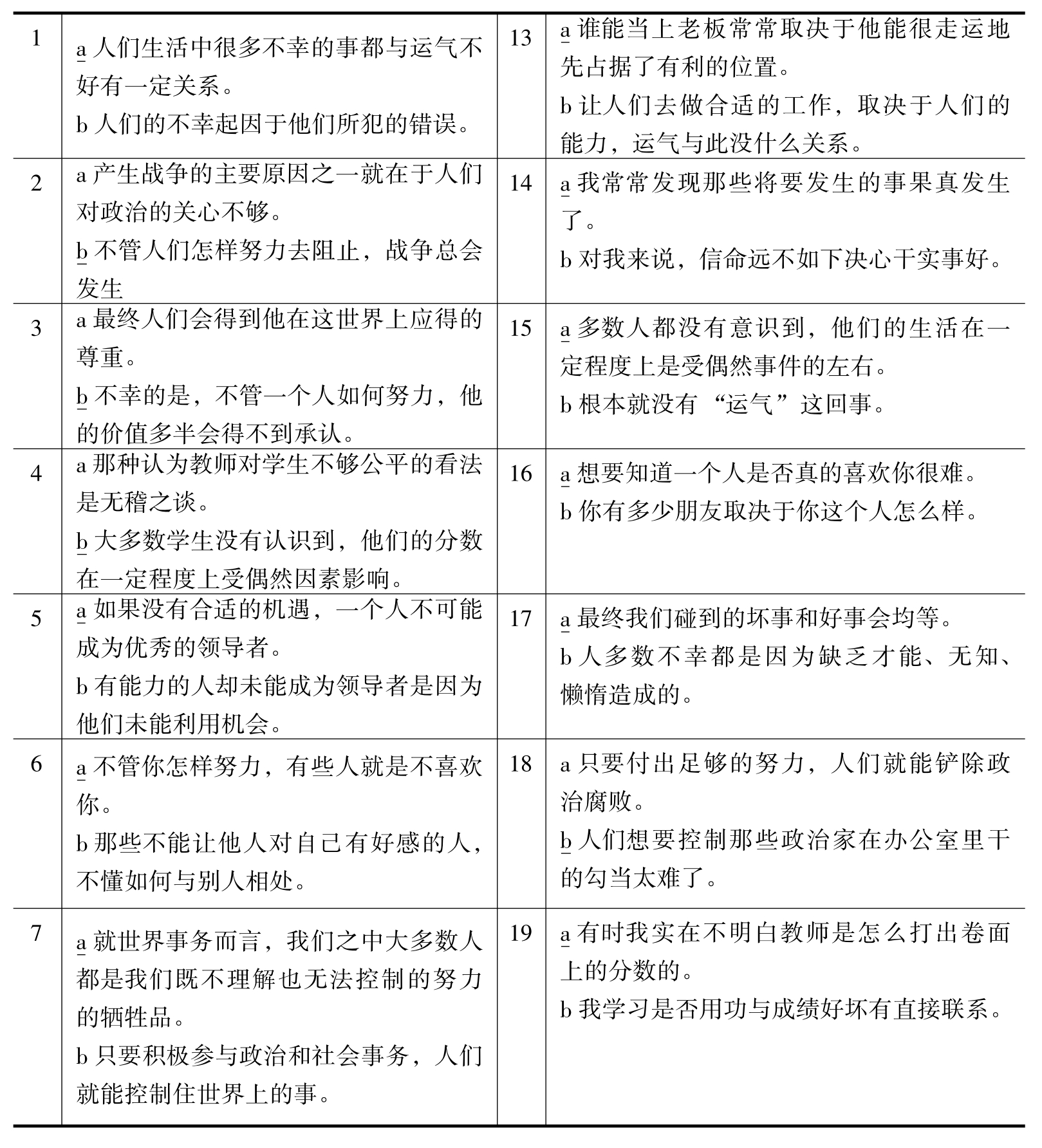
社会学习理论的另一个关键概念是控制点或内外控制(locus of control or internal/external control)。对于强化作用能否由自己的行为控制,人会形成泛化期望(Rotter,1966,p.1)。有人相信生活中的一般强化作用大都可以由自己控制,这就是“内控”(internal control)。有的人则认为生活中的一般强化作用都由外力或他人所左右,这就是“外控”(external control)。他编制了内外控制点量表(I-E Scale)来测量人的“内外控”的信念倾向。I-E量表包括23道迫选题(见表8-2)。每题有两个题项,一个代表外控信念,另一个代表内控信念。评定时只计所选外控信念的题项,每题1分,所有题目的得分之和就是测验得分。最终得分在0~23之间。得分较高就表明较高的外控性。值得一提的是,Rotter认为不应该把把人简单划分为外控者或内控者,而应将其描述为比较外控或比较内控(Rotter,1975,p. 57)。但研究中往往依据中位数或平均数把被试区分为内控或外控。控制点的产生根源、其与学业成就和身心健康的关系等都曾是研究的热点。
(1)控制点产生的根源。研究表明,内控儿童的父母也是内控的。他们对儿童的要求不会经常改变:始终鼓励适当行为,惩罚不当行为。在这样的环境中,儿童容易形成内控信念。同时,外控儿童的父母也倾向于外控。他们经常改变规则。有时过度惩罚,有时又过度保护和控制,这会使孩子怀疑自身能力,感到无力解决问题。研究进一步表明,在关系紧张的家庭和单亲家庭中,儿童容易形成外控信念(Morton,1997;Trusty & Lampe,1997)。
(2)控制点与学业成就。研究表明,在考试成绩方面,内控者要好于外控者(Cassidy,2000;Kalechstein & Nowicki,1997)。这可能是因为,与外控者相比,内控者更加关注任务本身和学习解决问题的必要规则时的主动性、灵活性与效率;同时,内控者会更多地了解所处情境的有关信息,这也有助于选择应对任务和控制结果的策略。
(3)控制点与身体健康。研究发现,内控者会更多的参与有益健康的活动,因此比外控者更健康(Steptoe & Wardle,2001;Wallston,1981)。研究者对来自包括美国在内的19个国家的学生进行了研究,结果表明:内控的大学生了解更多关于合理饮食和营养的知识,也能理解锻炼对身体健康的好处以及吸烟和酗酒对身体的危害等(Quadrel & Lau,1989)。不仅如此,内控者也更可能积极地参加体育锻炼(Burk,1994)。
(4)控制点与心理健康。大量研究表明,内控者比外控者的心理更健康(X.Liu,Kurita,Uchiyama,Okawa,L.Liu, & Ma,2000;Bostic & Ptacek,2001; Kelley & Stack,2000)。抑郁的、精神分裂的、神经质的人更可能是外控者。吸毒者比不吸毒者更倾向于外控,对攻击性冲动的控制力低(De Moya,1997)。在许多情境中,内控者都更善于应对压力。例如,刘贤臣(Liu et al.,2000)的研究发现,在升学、同伴竞争以及师长的期望等重重压力下,中国青少年往往会焦虑、压抑、害怕失败,甚至与师长产生冲突。其中,内控者相信自己能控制消极事件的结果,这种信念会降低压力带来的消极后果。同时,内控者更可能使用积极有效的应对策略,如请求朋友支持以及花费更长时间来学习以解决压力。
表8-2 I-E量表

续表
