-
1.1引 言
-
1.2致 谢
-
1.3目录
-
1.4第一章 创业、创业精神与创业社会
-
1.4.1引导阅读:我们需要怎样的企业家精神
-
1.4.2第一节 创业、创业者与企业家
-
1.4.2.1一、什么是创业
-
1.4.2.2二、创业者与企业家
-
1.4.2.3三、创业与创业精神
-
1.4.2.4四、古典创业与公司创业
-
1.4.3第二节 创业与创新
-
1.4.3.1一、创新的概念及创新理论
-
1.4.3.2二、创新与创业
-
1.4.4第三节 创业管理与一般管理
-
1.4.4.1一、创业管理的含义
-
1.4.4.2二、创业管理与一般管理
-
1.4.4.3三、新企业的管理与成熟企业的管理的不同
-
1.4.5第四节 创业对社会经济发展的推动作用
-
1.4.5.1一、创业是经济增长的推动力
-
1.4.5.2二、创业创造了大批新的企业家和大量的就业机会
-
1.4.5.3三、创业是科学技术和市场的纽带,创业与创新相互促进
-
1.4.5.4四、创业催生新行业的形成
-
1.4.5.5五、创业催生了风险资本产业的成长
-
1.4.5.6六、创业与社会进步
-
1.4.6小 结
-
1.4.7思考题
-
1.4.8讨论案例伊士曼的柯达人生
-
1.5第二章 创业环境
-
1.5.1引导阅读:汉正街与义乌小商品市场:谁主沉浮?
-
1.5.2第一节 环境对创业的影响及其评价
-
1.5.2.1一、环境对创业的影响
-
1.5.2.2二、创业环境评价与分析
-
1.5.3第二节 全球创业观察的环境分析方法
-
1.5.3.1一、全球创业观察简介
-
1.5.3.2二、GEM关于创业环境的九个指标
-
1.5.3.3三、中国的创业环境质量
-
1.5.4第三节 企业孵化器
-
1.5.4.1一、国外创业服务与企业孵化器业的发展模式
-
1.5.4.2二、中国创业服务与企业孵化器业的发展模式
-
1.5.5小 结
-
1.5.6思考题
-
1.5.7讨论案例消费者有限公司
-
1.6第三章 创业机会
-
1.6.1引导阅读:中国服务业发展潜力巨大
-
1.6.2第一节 创业机会的含义与机会决策
-
1.6.2.1一、创业机会的概念
-
1.6.2.2二、创业机会产生的条件和过程
-
1.6.2.3三、机会决策
-
1.6.3第二节 创业机会的来源
-
1.6.3.1一、创业机会的来源
-
1.6.3.2二、创业机会来源的具体分析
-
1.6.3.3三、有计划地获取机会信息
-
1.6.4第三节创业机会识别中的创造性思维
-
1.6.4.1一、创业机会识别中的认知模式
-
1.6.4.2二、从创业理念到创业机会
-
1.6.4.3三、机会识别中的创造性思维
-
1.6.5第四节 创业机会评估
-
1.6.5.1一、机会评价的方面
-
1.6.5.2二、创业机会的评价方法
-
1.6.6小 结
-
1.6.7思考题
-
1.6.8讨论案例无水洗车为啥叫好不叫座?
-
1.7第四章 创业者及其创业决策
-
1.7.1引导案例:人生成功第一大捷径
-
1.7.2第一节 创业决策与创业动机
-
1.7.2.1一、创业决策过程及其驱动因素
-
1.7.2.2二、创业条件与创业成功的关键因素
-
1.7.3第二节 创业目标与创业动机
-
1.7.3.1一、创业目标
-
1.7.3.2二、创业动机
-
1.7.3.3三、创业者对创业收益与成本的预期
-
1.7.3.4四、自主创业与工薪就业
-
1.7.4第三节 创业者特征
-
1.7.4.1一、创业者特质
-
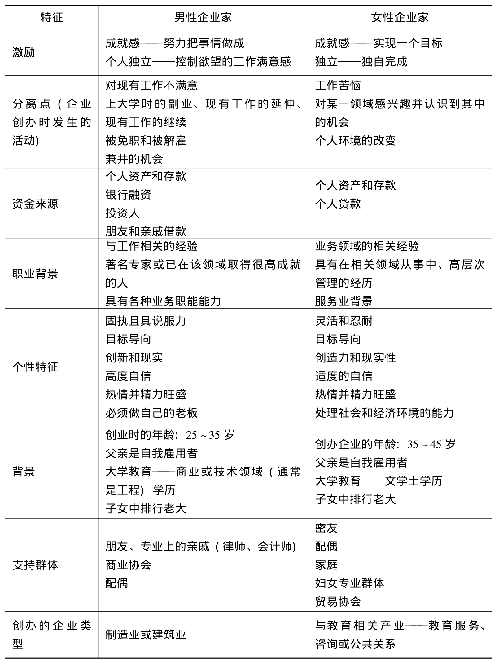
1.7.4.2二、创业者的背景与经历
-
1.7.5第四节创业知识和技能
-
1.7.5.1一、创业者必须具备的知识
-
1.7.5.2二、创业技能
-
1.7.5.3三、如何积累和培养创业知识和技能
-
1.7.6第五节 创业团队
-
1.7.6.1一、创业团队的重要性
-
1.7.6.2二、团队特质
-
1.7.6.3三、团队中存在的陷阱
-
1.7.7小 结
-
1.7.8思考题
-
1.7.9讨论案例创业时代的创业英雄——邓中翰与李彦宏
-
1.7.9.1一、邓中翰与他的创业团队
-
1.7.9.2二、李彦宏与百度模式
-
1.8第五章 创业融资
-
1.8.1引导案例:美国创业资本涌入中国初创企业
-
1.8.2第一节 创业融资的财务框架
-
1.8.2.1一、创业融资的内容
-
1.8.2.2二、创业融资的原则
-
1.8.3第二节创业资金需求
-
1.8.3.1一、计算创业所需投资
-
1.8.3.2二、充分估计创业所需资金
-
1.8.3.3三、创业资金需求预测方法
-
1.8.4第三节 创业资金来源
-
1.8.4.1一、创业资金来源
-
1.8.4.2二、股权融资与债权融资
-
1.8.4.3三、影响企业选择融资方式的关键因素
-
1.8.5第四节 风险投资与融资
-
1.8.5.1一、风险资本对中小企业成长的支持作用
-
1.8.5.2二、风险资本融资过程
-
1.8.5.3三、获取风险资金支持的条件
-
1.8.5.4四、股权融资交易结构
-
1.8.6小 结
-
1.8.7思考题
-
1.8.8讨论案例“人造皮肤”获重大突破,成果转化遇资金“瓶颈”
-
1.9第六章 创业计划
-
1.9.1引导案例:手工布鞋坊胎死腹中
-
1.9.2第一节 创业计划的特征与价值
-
1.9.2.1一、创业计划与创业想法以及机会筛选的不同
-
1.9.2.2二、创业计划的类型
-
1.9.2.3三、创业计划的作用
-
1.9.2.4四、创业计划准备的三个角度
-
1.9.3第二节 创业计划的结构
-
1.9.3.1一、创业计划版式一
-
1.9.3.2二、创业计划版式二
-
1.9.3.3三、创业计划版式三
-
1.9.4第三节 创业计划的写作
-
1.9.4.1一、版式一各部分的写作
-
1.9.4.2二、版式二各部分的写作
-
1.9.4.3三、版式三主要内容的写作
-
1.9.5第四节 有效的创业计划与执行
-
1.9.5.1一、有效的创业计划的特征
-
1.9.5.2二、创业计划的写作原则
-
1.9.5.3三、如何使创业计划真实可行
-
1.9.5.4四、创业计划的演示与执行
-
1.9.6小 结
-
1.9.7思考题
-
1.10附录6-1 创业计划模块练习指导
-
1.10.1四、新企业组织形式的选择
-
1.10.2第六节 与新企业相关的其他法律问题
-
1.10.2.1一、知识产权
-
1.10.2.2二、合同
-
1.10.2.3三、税收
-
1.10.2.4四、保险
-
1.10.2.5五、产品安全与责任
-
1.10.3小 结
-
1.10.4思考题
-
1.10.5讨论案例专利问题
-
1.11第八章 新企业的战略计划与经营模式
-
1.11.1引导案例:戴尔公司
-
1.11.2第一节 创业方式
-
1.11.2.1一、创建一个新企业
-
1.11.2.2二、收购现有企业
-
1.11.2.3三、特许经营
-
1.11.3第二节 新企业的经营模式
-
1.11.3.1一、创业模式与经营模式
-
1.11.3.2二、创业模式的分类
-
1.11.4第三节新企业的组织结构
-
1.11.4.1一、组织结构的基本知识
-
1.11.4.2二、新企业的组织结构特征
-
1.11.5第四节 新企业的战略计划
-
1.11.5.1一、新企业战略计划的必要性
-
1.11.5.2二、新企业战略计划的价值
-
1.11.5.3三、新企业战略计划的特征
-
1.11.5.4四、新企业战略计划的缺乏
-
1.11.5.5五、新企业战略计划中的错误
-
1.11.6第五节 新企业的战略执行方法
-
1.11.6.1一、机会管理方法
-
1.11.6.2二、里程碑计划方法
-
1.11.6.3三、创新型战略矩阵方法
-
1.11.6.4四、多阶段统一方法
-
1.11.7小 结
-
1.11.8思考题
-
1.11.9讨论案例1Amazon的创业模式
-
1.11.9.1一、又一个网络神话
-
1.11.9.2二、艺术般的事业
-
1.11.9.3三、新的商业模式
-
1.11.10讨论案例2中国民营航空企业的市场进入战略
-
1.11.10.1春秋航空公司:打通旅游产业链,埋首成本控制
-
1.11.10.2低成本运营秘诀
-
1.11.10.3奥凯航空公司:错位经营大做航空货运
-
1.11.10.4能否真正“低成本”?鲇鱼还是观赏鱼
-
1.12第九章 新企业的营销与财务管理
-
1.12.1引导案例:淘金路步步惊魂
-
1.12.2第一节新企业的营销管理
-
1.12.2.1一、目标市场营销
-
1.12.2.2二、人员销售
-
1.12.2.3三、新产品的定价模式
-
1.12.3第二节 新企业的成本管理
-
1.12.3.1一、成本和费用
-
1.12.3.2二、成本费用预测
-
1.12.4第三节 新企业的财务管理
-
1.12.4.1一、建立会计账簿
-
1.12.4.2二、财务报表
-
1.12.5第四节 新企业的现金流管理
-
1.12.5.1一、现金流量决定新企业的成败
-
1.12.5.2二、编制现金流量表
-
1.12.5.3三、现金流分类管理
-
1.12.6小 结
-
1.12.7思考题
-
1.12.8讨论案例1Scruba Dub洗车公司
-
1.12.9讨论案例2 庄妈妈的风雨创业路
-
1.13第十章 新企业的成长管理
-
1.13.1引导案例:盛大的成长路径
-
1.13.2第一节 关于企业成长的一般理论
-
1.13.2.1一、主流经济学理论
-
1.13.2.2二、生命周期模型
-
1.13.2.3三、演进理论
-
1.13.2.4四、企业战略模型
-
1.13.3第二节 新企业成长研究的一些概念和假设
-
1.13.3.1一、成长型企业的特征
-
1.13.3.2二、企业成长的几个关键概念
-
1.13.3.3三、新企业成长阶段的关键因素
-
1.13.3.4四、新企业成长的关键任务
-
1.13.4第三节 新企业如何建立竞争优势
-
1.13.4.1一、新企业的战略选择
-
1.13.4.2二、新企业的竞争优势
-
1.13.4.3三、如何建立竞争优势——选择和保护创业机会
-
1.13.5第四节 企业成长阶段的领导风格与企业文化
-
1.13.5.1一、领导与管理风格的转变
-
1.13.5.2二、培育与建立组织文化
-
1.13.5.3三、组织结构的调整
-
1.13.5.4四、建造适应性的企业
-
1.13.6第五节 企业成长阶段的风险管理
-
1.13.6.1一、新企业成长期遇到的主要问题和风险
-
1.13.6.2二、新企业的困境产生的主要原因
-
1.13.6.3三、危机征兆
-
1.13.6.4四、如何管理风险和不确定性
-
1.13.6.5五、风险管理的过程
-
1.13.7第六节 寻求新的成长机会——公司创业
-
1.13.7.1一、公司创业的含义及其作用
-
1.13.7.2二、公司创业的层次
-
1.13.7.3三、公司创业的三个维度
-
1.13.8第七节 新企业的收获策略
-
1.13.8.1一、创业者为什么需要制订收获战略
-
1.13.8.2二、制定收获战略:时机的把握是关键
-
1.13.8.3三、收获选择方式
-
1.13.9小 结
-
1.13.10思考题
-
1.13.11讨论案例AOL创业之路
-
1.14附 录 全球创业研究与创业教育
-
1.14.1创业研究的思想流派与研究方法
-
1.14.1.1一、创业思想学派(The Schools of Entrepreneurship Thought)
-
1.14.1.2二、创业过程学派(ProcessApproaches)
-
1.14.2创业研究的多学科性质
-
1.14.2.1一、社会学的研究
-
1.14.2.2二、心理学的研究
-
1.14.2.3三、社会文化理论的研究
-
1.14.2.4四、信息经济学的研究
-
1.14.3创业研究的范式
-
1.14.4创业教育
-
1.14.4.1一、全球创业教育的历程
-
1.14.4.2二、创业学课程体系与内容
-
1.14.4.3三、创业教育的目标
-
1.14.4.4四、创业教育的重要性
-
1.14.4.5五、美国创业教育经验对我们的启示
-
1.15参考文献


