第二节 班集体与学习
班级是学校教育的基本单位,学生是在班级这种特殊的群体环境中学习和发展的,班级中的人际关系是影响学生知识学习和人格发展的重要条件,同时人际交往也是学生学习的重要内容。教育者必须了解班级中人际关系的特点及其对学生的影响,才能有效地促进学生去掌握知识、发展能力、形成良好的道德品质和人格特征。
一、班集体与学习
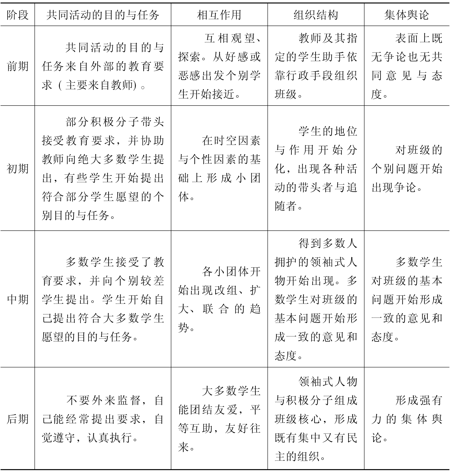
(一)班集体的形成与发展阶段
班级从组成到变成班集体,需要一个过程(见表16-2所示),其形成过程涉及集体目标的确定、学生干部的选拔与培养、人际关系的建立、班级活动的开展、行为规范的内化、正确舆论的形成等一系列复杂的社会心理问题。教师要因势利导,有针对性地采取正确对策,加速班集体形成的过程[1]。
表16-2 班集体的发展阶段

(二)班集体的群体规范与目标
1.班集体的群体规范
建立一个什么样的群体规范才会促进良好班集体的形成,这是个非常重要的课题。根据以往研究的结果,人们强调建立合作的群体目标,培养学生的合作精神。
虽然在学校中有学生必须遵守的各种规章制度、纪律等行为规范,但各个班集体都有一些自己独特的群体行为规范,是这个班集体的成员认可并执行的行为标准与要求。班集体的群体规范能够说明哪些行为会得到这个群体支持,哪些事情会受到这个群体反对。例如,有的班级大部分学生崇尚学习,认为努力学习是光荣的;而有的班级会认为学校的某些纪律不合适,为此去争取流动红旗不值得。
班集体的群体规范会被各个成员内化为自身的行为标准,而群体中的舆论为有关行为提供了强化源。由此可见,这种群体规范对学生的影响是不可忽视的。
2.班集体的目标
现代教育心理学的研究表明,班集体的目标可分为合作、竞争和个人三类。合作的目标使学生感到只有自己与其他学生都达到了目标,自己的目标才能够实现。合作的基本条件一是目标相同、利益与共,二是成员相互依存、缺一不可。竞争的目标使学生感到,只有与自己有关的其他学生不能达到目标,自己的目标才能够实现。个人的目标使学生感到,自己和其他学生在实现各自目标时毫不相干。
总的说来,定向统一是班集体的目标特征。每个班集体都有自己的目标,它是所有集体成员共同努力所要达到的目的。集体活动的开展取决于集体的目标,没有集体的目标,集体本身就很难得到发展。在集体中,学生能够把社会和学校明文规定的教育目标内化为自己的目标,达到群体成员之间目标定向的统一,个人目标和班级目标的统一。由于目标定向的统一,班集体具有明确的发展方向。
二、同伴关系与学习
同伴关系是在同学之间进行交往和相互作用的基础上建立起来的同学之间的心理关系,它是除教师之外的班级成员间关系的总和,包括学生个体之间的关系、班级内的学生群体之间的关系以及学生群体与个体之间的关系。在学校情境中,学生间的相互作用以及由此而形成的同伴关系是课堂教学的前提和背景之一。了解同伴间的相互作用有利于改善班级里的同伴关系,从而促进和提高学习和教学的效果。
(一)同伴关系的类型
一般可将同伴关系分为正式同伴关系和非正式同伴关系,也称正式群体与非正式群体。前者如学生少先队、团组织、学生会、班级、班委会;后者如学生自发组织起来的各种课外活动小组、学习小组、兴趣小组以及其他三五成群的小团体、小团伙等。
(二)正式同伴关系与学习
青少年阶段的同伴关系是一种相互对等的关系,这种不像与父母、老师等成人的关系那样是一种依赖和服从的关系,所以,青少年时期的同伴、同学对其心理发展的影响迅速增大。心理学家赫洛克(Harlock)认为,同伴关系对青少年心理发展有许多积极意义,如给他们以稳定感和归属感,使他们提高宽容和理解能力,给他们以学习社交的机会等。同伴关系对学生的影响总结起来有以下几点:
1.正式同伴关系影响学生的学习
许多研究表明,同学之间的友好或敌视的关系对学习有很大的影响,在友好、相互关怀的同学关系中得到支持的学生比受到同伴排斥的学生在学习上更能发挥其潜力。正式同伴关系不仅影响着个别学生的学习成绩,也会影响班级整体的学习效率和学习成绩。
2.正式同伴关系影响学生理解和处理社会生活问题的能力
同学间的交往为学生的社会化提供了演习、观摩及模仿的机会和场所,并提供了榜样和强化。同学间的相互作用提高了儿童从他人角度看问题的能力,并开始学会处理社会问题。
3.正式同伴关系影响学生自身的心理健康
与人交往和合作是心理健康的主要指标之一。学生与同伴的相互交往,有利于避免出现高焦虑、低自尊、情绪不稳、回避行为或攻击行为等。应鼓励学生之间的正常交往,促进其身心的健康发展。
(三)非正式群体与学习
1.“非正式群体”的概念
“非正式群体”这一概念,是现代管理心理学的先驱梅奥教授(E.Mayo)在其著名的霍桑实验(1924~1932年)中相对于正式群体第一次提出的。非正式群体指在同伴交往过程中,一些学生自由结合、自发形成的小群体,是同伴关系的一种重要形式。其成员间的关系带有明显的情绪情感色彩,以个人的喜爱、兴趣、需要等心理相容和一致为基础自然而然结成的集体。
在学校里,学生的非正式群体始终客观地存在着,不容否定,也毋需否定。但是在很长一段时间里,在对学生的教育中,特别是在思想品德教育过程中只重视正式群体如班集体、少先队、团支部、学生会等的建设,而对学生中的非正式群体缺乏科学全面的认识,忽视和否定它们的存在与作用,或者加以粗暴干涉和强行取缔,结果导致了教育管理上的许多失误偏差,并使班集体等正式群体的建设受到损害。为有效地加强对学生非正式群体的引导和教育,需要高度重视和加强对学生非正式群体的教育管理。
2.非正式群体的特征
(1)非正式群体成员的角色和数量不固定。非正式群体往往三五成群,只是一个小团体、小团伙,一般来说,有5人左右,或更小。虽然有领导者或中心人物,但不固定,随着情景的变化会涌现出成员认可的新领导者。
(2)非正式群体具有情感维系性和心理凝聚性。非正式群体维系其存在的主要因素在内部,维系力量来自成员间的情趣利益一致,或爱好、志向、个性等相同或相似,以及需要、情感、思想等相容,因而也就具有很强的凝聚力。这种强的凝聚力突出表现在非正式群体的自卫性和排外性上。
(3)行为上具有一致性。非正式群体具有共同的行为规范,这些规范是约定俗成的,而且成员往往具有共同的行为目标,并为实现其共同目标而力求行动协调一致。
3.发挥非正式群体的积极作用
非正式群体是在与同伴交往过程中形成的,对学生的心理发展具有很大作用。非正式群体具有自己的目标、价值取向和行为规范,如果这些与班集体的目标、价值取向和行为规范相一致就会对班集体的活动起到促进作用。学生非正式群体有以下的积极功能:
(1)可以增强学生的群体意识,有助于正式群体的形成和巩固;
(2)有利于学生之间的相互学习、相互提高,促使个性得到和谐发展,人格更加完善;
(3)可以使学生获得心理上和精神上的满足。
但是,非正式群体还有一些消极因素,并需要采取一定的措施来防止其不良影响。班级中的非正式群体是一个不可否认的客观存在,它是同伴关系的一种重要形式。教师如果对此没有正确的认识,不去发挥非正式群体的积极作用,甚至压制它的发生和发展,就会导致班级中人际关系紧张,降低学生的学习效率。
三、竞争、合作与学习
影响学习的集体因素中,竞争与合作是一对需要加以认真讨论的变量。它们不仅能有效地激发学生的学习动机,而且也是影响班级学习气氛形成和发展的重要因素。
(一)竞争学习与合作学习
1.竞争与合作的概念
竞争是个体或群体对于一个共同目标的争夺,促使某种只有利于自己的结果实现的行为或意向。从广义上说,竞争包括一切生物间的生存竞争,是生物进化的普遍规律。狭义的竞争,是指社会生活中最常见的、最普遍的一种社会现象。合作是个体或群体为了共同的目标而协同活动、相互配合以实现同一目标的行为或意向。同竞争一样,合作不仅是一种普遍的社会现象,更是人类生存和发展的重要条件。
2.竞争、合作对学习的影响
竞争对于学习,既有有利的影响,也有不利的影响。有利的一面是,它能激发个人努力地提高学习效率,提高个人树立的标准和志向,以及缩小能力与成绩之间的差距。小学年龄的儿童在竞争的条件下比在无竞争的条件下往往能更加努力地学习。他们在与其他同学相处当中,获得了对自己能力的比较实际的估价,并能较好地发现自己的局限性和尚未显示出来的潜力,从而努力去克服这些有碍的人格特征。竞争还使集体的生活变得更富有生气,避免或减轻儿童对日常作业的单调感,增强他们学习的乐趣。
竞争不利的一面是,在某些情况下,竞争可能会引起儿童过分的紧张和焦虑,因而抑制学习。当竞争走向有害于身心的这一极端时,它可能会引起能力差的儿童的不能胜任感,从而促使他们从不能胜任的活动中退缩出来,降低他们在集体中的地位。竞争也可能会导致紧张、敌对、报复等消极的集体风气,在这种风气中,冷漠、不正直、欺骗会抵消因胜利而表现出来的喜悦;显示个人优异的成绩并获得权威人物的欢心,就成为主要的目标。
同样,合作对于学习也有有利和不利的两方面。多伊奇(Deutsch)指出,合作有三种心理上的意义:第一种是相互帮助,第二种是相互鼓励,第三种是相互支持。在合作条件下,学生们彼此之间表现为亲密友好的关系,合作学习对于班级目标的实现具有很大的推动作用。但是,合作学习如果没有了竞争,则无法发挥竞争所激发的学习动机和提高学习效率的作用。
无论是课堂学习还是课外活动,都可以相互合作,也可以相互竞争。但是现实生活和大量的研究表明:与合作相比较,人们更倾向于优先选择竞争,而不愿意合作,更多的人试图通过社会比较来确定自我价值。
(二)协调学习中的竞争与合作
合作与竞争在形式上是对立的,但在现实生活中特别是在学生的学习过程中却是相随的。竞争中常常包含着合作,合作中常常包含着竞争。竞争已成为我们生活中的一部分,因此学校不得不教育孩子去竞争,以便面对这个竞争的世界;但是对学生的竞争教育要适度,以免因过分强调竞争而妨碍他们之间的合作,使集体精神和集体道德有所破坏。事实上,合作在今天的世界比起竞争来说,更具重要意义。因此林格伦(Lindgren)说:在文明世界中的人们,真正需要学会的本领是有成效的合作本领,以及教会别人也这样做的本领。对学校及教育者来说,在当今世界潮流中,应在培养儿童竞争能力的同时,要更加重视儿童合作精神和能力的提高,惟此人类才会有和谐而美好的未来。
四、师生关系与学习
师生关系是学校中最基本,也是最主要的人际关系,它包含十分丰富的社会、伦理、教育和心理内容。师生之间关系如何,直接影响教育教学工作的顺利进行和效果。青少年学生往往为博取他所喜爱和尊敬的教师的好感和关注,为获取与教师交往需要的满足而努力学习,所谓“亲其师,信其道”便是这个道理;教师也会因为学生对他的尊敬和爱戴而更加热爱教育工作。
(一)师生之间的交往与沟通
1.师生交往
师生交往对师生关系的影响很大,一般说来,师生交往有单向交往、双向交往和多向交往三种基本形式。在一项研究中将师生交往分为链式、轮式和环式。不同的交往形式有不同的适用群体,链式适合于群体成员较多,需要分层管理的场合;轮式有助于迅速正确地解决问题和产生领导者;环式会促进解决问题的积极性。在班级中,最好的形式是将环式与轮式结合起来的多向交往,即教师与每个同学进行交往,同时每个同学之间也进行交往,师生交往与同学交往相结合。这种交往形式既有利于提高班级成员的积极性,便于迅速协调意见和使问题得到顺利解决,而且会增强教师在班级中的地位和威信,使师生关系变得融洽。
2.师生沟通
由于教育是一个人际交往的过程,教师在这个过程中要有传达情感、知觉、技能、观念以及处理各种抽象关系的办法。所以有效的教育取决于有效的交往,师生之间要有更好的沟通,即使在建立了和谐的关系之后,也是如此。要进行良好的沟通,对于教师来说,应该具备以下几点:真诚、非权势和积极相待,并且要有意识地培养自己的交往技能。一个对学生热情、真诚并且不摆架子的老师,肯定会得到学生们的喜欢。教育基本上是一种言语过程,因此教师应精通他所使用的语言,以便能够在各种情景下,就不同的课题同学生进行交往,并使之为学生所理解。
(二)教师对学生的理解
理解学生是教育学生的前提,对学生的理解不同,教师对学生采取的行为也不同。因此,教师要正确地理解学生,防止和矫正理解学生上的偏差。教师的学生观是在一定知识基础上,在师生互动过程中形成的。在学生观的形成过程中,心理学知识和教师的经验起着重要的作用,但教师在理解学生过程中,也会出现一些认识上的偏差。大桥正夫(1977年)指出,教师着眼于自己认为有碍于学业成绩和班级管理的干扰行为,而不能确切地把握更为重要的不适应行为,这是教师在认识学生问题上的偏差。
由于有些学生的行为与事件的原因不明或存在多种原因,教师就会对学生的各种行为及结果进行归因,归因决定了教师对学生的态度和行为,从而潜移默化地影响学生。但教师在对学生的行为进行归因时容易出现两类偏差:第一类是教师容易把学生出现的问题归结于学生自身的因素,而不是教师方面的因素。这一类归因偏差的危害在于教师把问题的责任推给了学生,在教育之前就已放弃了教育者应负的责任。第二类是教师对优秀生和对差生的归因不一样:当优秀生做了好事或取得好成绩时,教师往往归结为能力、品质等内部因素;而当差生同样取得好成绩或做了好事时,却往往被教师归结于任务简单、碰上了运气等外部因素。这两类归因偏差都不利于促进学生的发展,因此教师应该有意识地加以防止。
正确地理解学生就要建立起科学的学生观,其关键在于教师要了解学生身心发展的规律,并使之形成按照这些规律去教育学生的严谨态度。
(三)教师对学生的期待
教师在理解每个学生的基础上,会对每个学生未来发展的潜力有所推测,这被称为教师对学生的期待。教师对学生的期待是否会影响学生的发展?罗森塔尔等人(1968年)为此进行了实验。他们发现被说成是发展潜力大的儿童在经过几个月后,其智商与其他儿童相比有了提高,研究者们借用古希腊神话故事来比喻这一教师期待的效果,这被称为皮格马利翁效应,其含义为期待会带来所期待对象的戏剧性变化。
教师对学生的期待并不是一个有意识的过程,有很多教师并没有明确自己的期待,也没有特意去控制自己的行为,只是在不知不觉中表现出自己的期待,对学生的影响也是一个潜移默化的过程。教师应该充分发挥教师期待对学生的积极影响,认真了解每个学生的特点,发现他们的长处,对每个学生都建立起积极的期待。并且,教师要不断反省自身的行为和态度,不要由于自己的不公正而延误了学生的发展。教师应真正、充分地了解学生,多采用移情性的理解,即不用自己已形成的期待去要求学生,而是以同情的态度设身处地地理解学生的感情和行为,这样才能真正了解到每个学生的长处,从而使得学生更加全面、健康地发展。