第四节 现金流量表
一、现金流量表及其作用
现金流量表,是指反映企业在一定会计期间现金和现金等价物流入和流出的报表。编制现金流量表的主要目的是为财务报表使用者提供企业一定会计期间内现金流入和流出的有关信息,揭示企业的偿债能力和变现能力。为更好地理解和运用现金流量表,必须正确界定下述概念。
(一)现金
现金指企业库存现金及可随时用于支付的存款。包括:“库存现金”账户核算的库存现金;“银行存款”账户核算的存入金融企业、随时可以用于支付的存款;“其他货币资金”账户核算的外埠存款、银行汇票存款、银行本票存款和在途货币资金等其他货币资金。
应注意的是,银行存款和其他货币资金中有些不能随时用于支付的存款,如不能随时支取的定期存款等,不应作为现金,而应列作投资;提前通知金融企业便可支取的定期存款,则应包括在现金范围内。
(二)现金等价物
现金等价物指企业持有的期限短(一般是指从购买日起三个月内到期)、流动性强、易于转化为已知金额现金、价值变动风险很小的投资。现金等价物虽然不是现金,但其支付能力与现金的差别不大,可视为现金。例如可在证券市场上流通的三个月内到期的短期债券投资等。
在现金流量表中,将以上两个概念统称为“现金”。
(三)现金流量
现金流量指某一段时期内企业现金和现金等价物的流入和流出的数量。如企业销售商品、提供劳务、出售固定资产、向银行借款等取得现金,形成企业的现金流入;购买原材料、接受劳务、购建固定资产、对外投资、偿还债务等而支付现金等,形成企业的现金流出。
应该注意的是,企业现金形式的转换不会产生现金的流入和流出,如企业从银行提取现金,是企业现金存放形式的转换,并未流出企业,不构成现金流量;同样,现金和现金等价物之间的转换也不属于现金流量,比如,企业用现金购买将于三个月到期的国库券。
二、现金流量表的结构
设置现金流量表的公式为:现金净流量=现金收入-现金支出。企业的现金流量可具体体现为以下几个方面:
(一)经营活动的现金流量
经营活动的现金流量是指企业投资活动和筹资活动以外的所有交易和事项所导致的现金收入和支出。
①经营活动所产生的现金收入,包括销售产品、商品、提供劳务等取得的现金收入。
②经营活动所产生的现金支出,包括购买材料、商品及支付职工劳动报酬发生的现金支出、各项制造费用、期间费用支出、税款等支出。
(二)投资活动的现金流量
投资活动的现金流量是指企业在投资活动中所导致的现金收入和支出。
①投资活动所产生的现金收入,包括收回投资、出售固定资产净收入等。
②投资活动所产生的现金支出,包括对外投资、购买固定资产等。
(三)筹资活动的现金流量
筹资活动的现金流量是指企业在筹资活动中所导致的现金收入和支出。
①筹资活动所产生的现金收入,包括发行债券、取得借款、增加股本(增发股票)等。
②筹资活动中所产生的现金支出,包括偿还借款、清偿债务、支付现金股利等。
三、现金流量表的编制
编制现金流量表的时候,经营活动现金流量有两种列示方法:一为直接法,二为间接法。这两种方法通常也称为现金流量表的编制方法。直接法是通过现金收入和支出的主要类别反映来自企业经营活动的现金流量。一般以利润表中的营业收入为起点,调整与经营活动有关项目的增减变动,然后计算出经营活动的现金流量。间接法是以本期净利润为起点,调整不涉及现金的收入、费用、营业外收支以及有关项目的增减变动,据此计算出经营活动的现金流量。
现将其主要项目的填表方法简述如下。
(一)经营活动产生的现金流量
①“销售商品、提供劳务收到的现金”。一般包括当期销售商品或提供劳务所收到的现金收入(包括增值税销项税额);当期收到前期销售商品、提供劳务的应收账款或应收票据;当期的预收账款;当期因销货退回而支付的现金或收回前期核销的坏账损失;当前收到的货款和应收、应付账款,原规定不包括应收增值税销项税款,现为简化手续,将收到的增值税销项税款并入“销售商品、提供劳务收到的现金”及“应收、应付账款”项目中,并对报表有关项目作相应修改。
②收到的税费返还。包括收到的增值税、消费税、营业税、所得税、关税和教育费附加的返还等。
③“收到的其他与经营活动有关的现金”。反映企业除了上述各项以外收到的其他与经营活动有关的现金流入。
④“购买商品、接受劳务支付的现金”。一般包括当期购买商品、接受劳务支付的现金;当期支付前期的购货应付账款或应付票据(均包括增值税进项税额);当期预付的账款,以及购货退回所收到的现金。
⑤“支付给职工以及为职工支付的现金”。包括本期实际支付给职工的工资、奖金、各种津贴和补贴等,以及经营人员的养老金、保险金和其他各项支出。
⑥“支付的各项税费”。反映企业按规定支付的各项税费,包括本期发生并支付的税费,以及本期支付以前各期发生的税费和预交的税金。
⑦“支付的其他与经营活动有关的现金”。反映企业除了上述各项以外的其他与经营活动有关的现金流出。
(二)投资活动产生的现金流量
①“收回投资所收到的现金”。反映企业出售转让或到期收回除现金等价物以外的短期投资、长期股权投资而收到的现金,以及收回长期债权投资本金而收到的现金,按实际收回的投资额填列。
②“取得投资收益所收到的现金”。反映企业因股权性投资和债权性投资而取得的现金股利、利息,以及从子公司、联营企业或合营企业分配利润而收到的现金。到期收回的本金应在“收回投资所收到的现金”项目中反映。
③“处置固定资产、无形资产和其他长期资产而收到的现金净额”,反映企业处置这些资产所得的现金,扣除为处置这些资产而支付的有关费用后的净额。
④“处置子公司及其他营业单位收到的现金净额”,反映企业处置子公司及其他营业单位所得的现金,扣除为处置子公司及其他营业单位而支付的有关费用后的净额。
⑤“收到的其他与投资活动有关的现金”。反映企业除了以上各项以外收到的其他与投资活动有关的现金流入。
⑥“购建固定资产、无形资产和其他长期资产所支付的现金”。包括企业购买、建造固定资产,取得无形资产和其他长期资产所支付的现金,不包括为购建固定资产而发生的借款资本化的部分以及融资租赁租入固定资产所支付的租金和利息。
⑦“投资所支付的现金”。反映企业进行权益性投资和债权性投资支付的现金。包括短期股票、短期债券投资、长期股权投资、长期债权投资所支付的现金及佣金、手续费等附加费用。
⑧“取得子公司及其他营业单位支付的现金净额”,反映企业为取得子公司及其他营业单位而支付的现金净额。
⑨“支付的其他与投资活动有关的现金”。反映企业除上述各项以外,支付的其他与投资活动有关的现金流出。
(三)筹资活动产生的现金流量
①“吸收投资所收到的现金”。反映企业收到的投资者投入的资金。包括发行股票、债券所实际收到的款项净额(发行收入减去支付的佣金等发行费用后的净额)。
②“借款收到的现金”。反映企业举借各种短期、长期借款所收到的现金,根据收入时的实际借款金额计算。企业因借款而发生的利息列入“分配股利、利润或偿付利息所支付的现金”。
③“收到的其他与筹资活动有关的现金”。反映企业除上述各项目外,收到的其他与筹资活动有关的现金流入,如接受现金捐赠。
④“偿还债务所支付的现金”。包括归还企业借款;偿付企业到期的债券等,按当期实际支付的偿债金额填列。
⑤“分配股利、利润或偿付利息所支付的现金”。反映企业实际支付的现金股利和付给其他投资单位的利润以及支付的债券利息、借款利息等。
⑥“支付其他与筹资活动有关的现金”。反映企业除上述各项外,支付的其他与筹资活动有关的现金流出。
(四)汇率变动对现金及现金等价物的影响
反映企业的外币现金流量以及境外子公司的现金流量折算为人民币时,所采用的现金流量发生日的汇率或平均汇率折算人民币金额与“现金及现金等价物净增加额”中外币现金净增加额按期末汇率折算的人民币金额之间的差额。
(五)现金及现金等价物净增加额
反映经营活动产生的现金流量净额、投资活动产生的现金流量净额、筹资活动产生的现金流量净额三项之和。
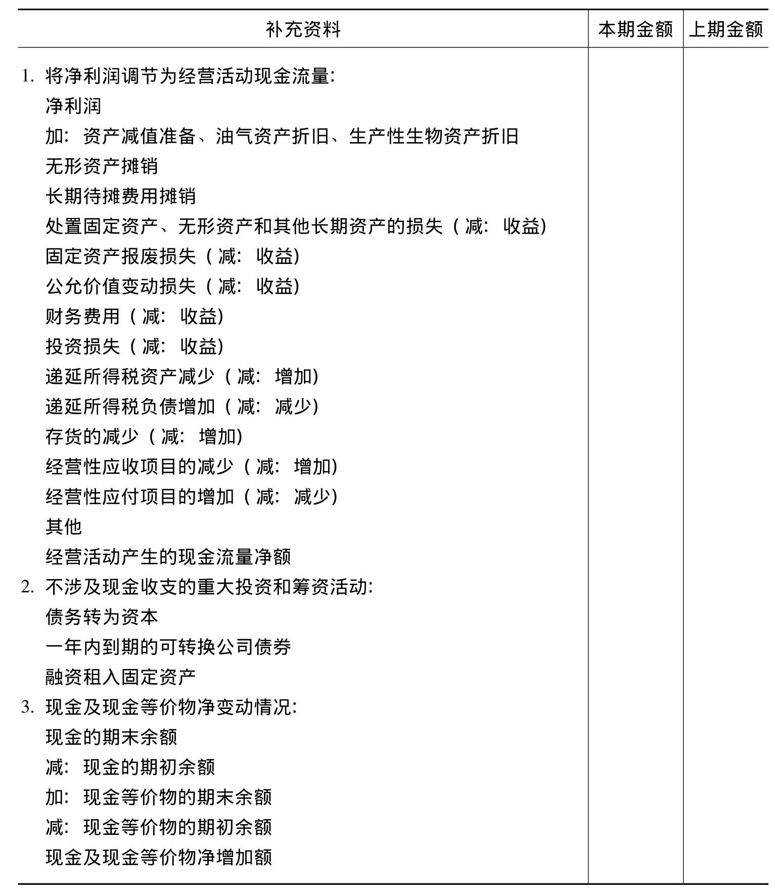
关于现金流量表的补充资料填制方法从略。
一般企业现金流量表的基本格式如表9-7所示,现金流量表补充资料的基本格式如表9-8所示。
表9-7 现金流量表 会企03表

表9-8 现金流量表补充资料
