3.3 常用的职业生涯规划方法
3.3.1 SWOT分析法
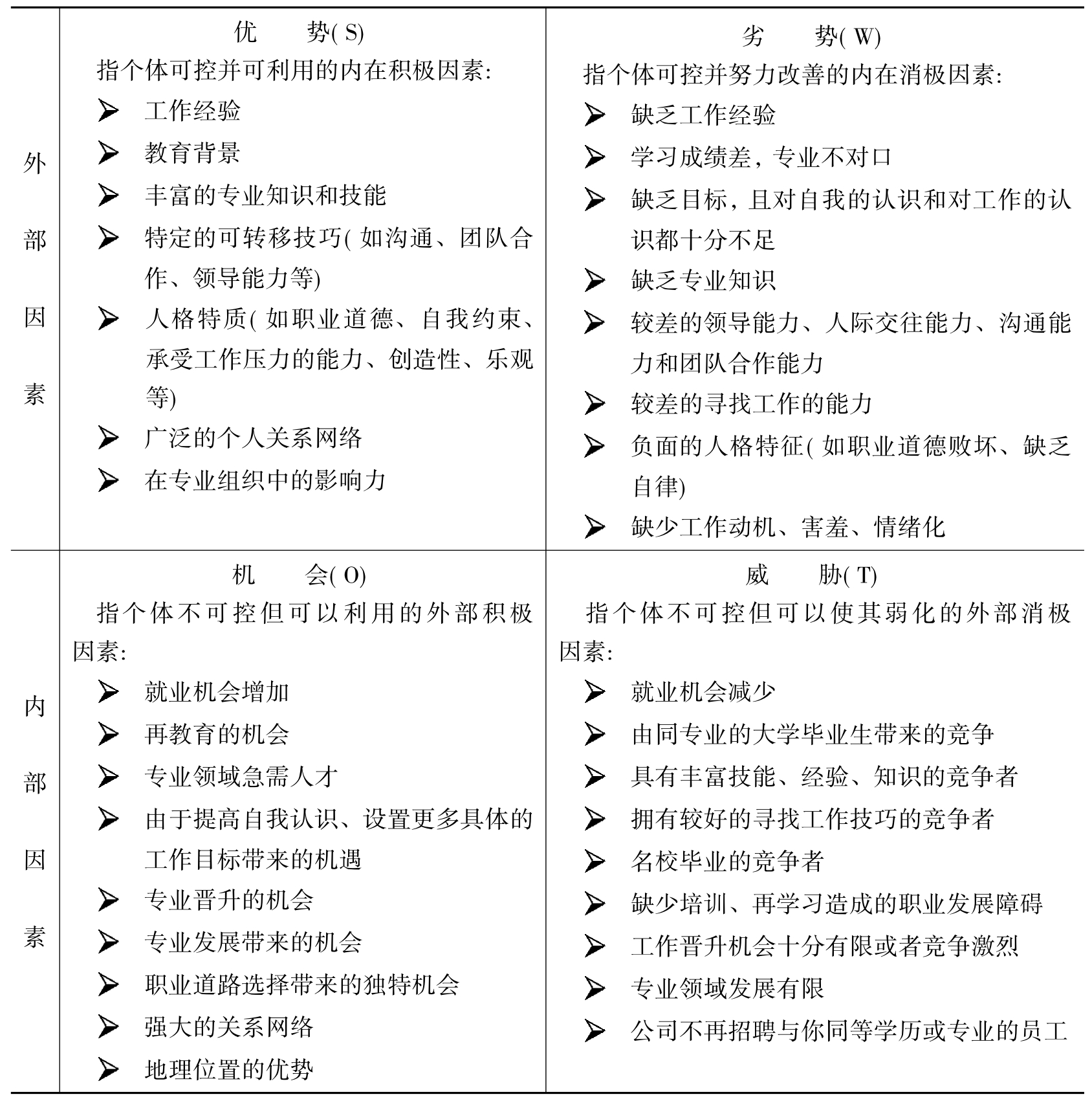
SWOT分析法(自我诊断方法,参见图3-1)是一种能够较客观而准确地分析自我的方法。利用这种方法可以找出对自己有利的、值得发扬的因素,以及对自己不利的、如何去避开的东西,发现存在的问题,找出解决办法,并明确以后的发展方向。SWOT分析法最早由哈佛商学院的K.J.安德鲁斯教授于1971年在其《公司战略概念》一书中提出。
SWOT四个英文字母分别代表Strength,W eakness,Opportunity,Threat。意思分别为:S代表强项、优势;W代表弱项、劣势;O代表机会、机遇;T代表威胁、对手,S、W是内部因素,O、T是外部因素。

图3-1 SWOT结构分析图
一般来说,毕业生在进行SWOT分析时,应遵循以下四个步骤:
(1)评估自己的长处和短处
每个人都有自己独特的技能、天赋和能力。在分工日趋细化的市场经济条件下,一个人不可能样样精通(当然,除非天才)。举个例子,有些人不喜欢整天坐在办公桌旁,而有些人则一想到不得不与陌生人打交道就心里发麻,惴惴不安。
请你列出自己喜欢做的事情以及你的长处和短处所在:
(1)____________________________________________________________
(2)____________________________________________________________
(3)____________________________________________________________
(4)____________________________________________________________
(5)____________________________________________________________
(6)____________________________________________________________
同样,通过列表,你可以找出自己不是很喜欢做的事情和你的弱势。找出你的短处与发现你的长处同等重要,因为你可以基于自己的长处和短处做两种选择:一是努力去改正你常犯的错误,提高你的技能;二是放弃那些在你不擅长的技能方面要求很高的职业。列出你认为自己所具备的很重要的强势和对你的职业选择产生影响的弱势,然后再标出那些你认为对你很重要的强势、弱势。
(2)找出你的职业机会和威胁(表3-3)
我们知道,不同的行业(包括这些行业里不同的公司)都面临不同的外部机会和威胁,所以,找出这些外界因素将帮助你成功地找到一份适合自己的工作,这对你的求职是非常重要的,因为这些机会和威胁会影响你的第一份工作和今后的职业发展。如果公司处于一个常受到外界不利因素影响的行业里,很自然,这个公司能提供的职业机会将是很少的,而且没有职业升迁的机会。相反,充满了许多积极的外界因素的行业将为求职者提供广阔的职业前景。
请列出你感兴趣的一两个行业(比如说,保健、金融服务或者电信),然后认真地评估这些行业所面临的机会和威胁。
(1)____________________________________________________________
(2)____________________________________________________________
(3)____________________________________________________________
表3-3 职业决策中的SWOT矩阵

(3)列出今后5年内你的职业目标
仔细地对自己做一个SWOT分析评估,列出你从学校毕业后5年内最想实现的4~5个职业目标。这些目标可以包括:你想从事哪一种职业,你将管理多少人,或者你希望自己拿到的薪水属哪一级别。请时刻记住:你必须竭尽所能地发挥出自己的优势,使之与行业提供的工作机会完满匹配。
(1)____________________________________________________________
(2)____________________________________________________________
(3)____________________________________________________________
(4)____________________________________________________________
(5)____________________________________________________________
(4)列出一份今后5年的职业行动计划
这一步主要涉及一些具体的东西。请你拟出一份实现上述第三步列出的每一目标的行动计划,并且详细地说明为了实现每一目标,你要做的每一件事,何时完成这些事。如果你觉得你需要一些外界帮助,请说明你需要何种帮助和你如何获取这种帮助。举个例子,你的个人SWOT分析可能表明,为了实现你理想中的职业目标,你需要进修更多的管理课程,那么,你的职业行动计划应说明你何时进修这些课程。
_____________________________________________________________________________________________________________________________________________________________________________________________________________________________________________________________________________________________________________________________________________________________________________________________
通常个体在进行SWOT分析时,可以采取多种方法来确定自身的优势与劣势、机会与威胁。目前最常使用的是关键提问法,即连续不断地向自己提问,从答案中进一步了解自己。
例如,个体可以通过向自己提以下一系列问题来逐步确定自己所面对的外在环境机会:我最有希望的前景在哪里?我专业领域中目前最先进的知识技术是什么?我是否尽了一切努力来让自己朝它靠近?什么样的培训和再教育能够让我增加更多的机会?在目前工作里我多快能够得到提升?技术和市场的变化、政府政策的改动以及社会形态、人口状况、人们生活方式的变化是否会给我带来机会……
3.3.2 “5W”职业生涯规划模式
许多职业咨询机构和心理专家进行职业咨询和职业规划时常常采用的一种方法是有关“5W”的归零思考的模式,从自己是谁开始,如果能够成功回答完5个问题,你就有最后答案了。
Who am I?(我是谁?)
毕业生应该对自己有一个客观真实的认识,写出自己的专业、家庭情况、年龄、性别、性格等等优点和缺点,并按重要性排序。
What will I do?(我想做什么?)
这是对毕业生自己职业发展的一个心理趋向的检查,每个人在不同的阶段兴趣和目标并不完全一致,随着年龄的增长,会逐渐定下来,并最终锁定自己的终生理想。
What can I do?(我会做什么?)
对自己的职业能力和潜力的全面总结。一个人的职业发展空间的大小主要取决于他的能力和潜力。对于自己能力和潜力的认识应从做事的韧性、判断能力等方面着手。
What does the situation allow me to do?(环境支持或允许我做什么?)
把自己所处的地区、家庭、单位、学校、社会关系等各种环境和因素考虑进去。
What is the plan of my career and life?(我的职业与生活规划是什么?)
明晰了前面的5个问题,就会从各个问题的答案中找到有关对实现职业目标有利和不利的条件,逐步确定最终的职业生涯目标。
3.3.3 平衡单分析法
平衡单分析法根据毕业生自我部分、外在部分、自己与环境部分三个方面,写出未来具体职业发展方案,根据自己的主观感受针对不同的职业回答每个项目的得失,通过明确自己考虑的要素,并将它们量化,分析职业发展方案,选择的结果就会水落石出。
比较每一种方案的综合得分并据此做出生涯决定,此决定就是用生涯抉择平衡单所做出的综合效用最大化的决定。
案例二
基本情况:小张,三年级,会计专业。她心里很矛盾,既希望工作稳定,又希望工作能有挑战性。她的个性外向、活泼、能力强、自主性高,目前她考虑的三大方向是:就业、升学、报考公务员。对于这三条路径,她的考虑和结果如表3-4、表3-5、表3-6所示。
表3-4

表3-5 小张的生涯决定平衡单(原始分数)

说明
每个项目的得分或失分,可以根据该方案具有的优势(得分)、缺点(失分)来回答,计分范围1~10分。
最后,合计每个方案的优点总分和缺点总分,正负相加,算出客观的得失差数。
根据自己的真实想法作答,方可正确评估每个方案对自己的重要性。
表3-6 小张加权后的生涯决定平衡单

续表

说明
每个项目的重要性因人、因时、因地不同。对于此刻的你,可以根据考虑项目的重要性与迫切性,给它们乘上权数(加权范围1~5倍)。
将平衡单上的原始分数乘上权重,分数差距变大,最后把“得失差数”算出来,并据此做出最终的决定。经过这一番考虑后,小张的最终决定会是升学。
3.3.4 CASVE循环
职业生涯规划决策是一种问题解决活动。你对有关职业问题的解答,如同你对数学问题或科学问题的解答一样。你的职业生活质量是以你怎样进行职业决策和怎样解决职业问题为基础的。学习生涯决策技术中的CASVE循环(图3-2),可以帮助你提高这方面的能力。
CASVE循环包括五个阶段:沟通、分析、综合、评估和执行。CASVE就是这五个词的英文单词首字母。它可以在整个职业生涯问题解决和决策制定过程中为你提供指导。这一循环如图3-2所示:

图3-2 CASVE循环
(1)沟通
在这个阶段,我们收到了关于职业理想与现实之间存在差距的信息。这些信息可能通过内部或外部交流途径传达给我们。内部沟通包括情绪信号,例如不满、厌烦、焦虑和失望,还有身体信号,如昏昏欲睡、头痛、胃部疾病等。外部沟通包括父母对你的职业规划的询问,同事、朋友对你的职业评价,或者是杂志上关于你的专业正在逐渐过时的文章。
这是意识到自己需要做出选择的阶段。在这个阶段,我们通过各种感官和思考充分接触问题,发现存在一个不容忽视的差距。
(2)分析
在这阶段,问题解决者需要花时间去思考、观察、研究,从而更充分了解差距,了解自己有效地做出反应的能力。好的生涯决策者阻止用冲动行事来减小在沟通阶段所体验的压力或痛苦,因为他们知道,这是无效的,甚至可能令问题恶化。他们需要分析清楚:要解决这个问题我需要了解自己的哪些方面,了解环境的哪些方面,需要做些什么才能解决问题,为什么我有这样的感受,家庭会怎样看待我的选择等等。
这是了解我自己和我的各种选择的阶段。在这一阶段,生涯问题解决者通常会改善自我知识,不断了解职业和家庭需要。简单地说,在分析阶段,生涯决策者应尽可能了解造成在第一阶段发现的差距的原因。
分析阶段还需要把各种因素和相关知识联系起来,例如,把自我知识和职业选择联系起来;把家庭和个人生活的需要融入职业选择中。
(3)综合
主要是综合和加工上一阶段提供的信息,从而制定消除差距的行动方案。其核心任务是,确定我可以做什么来解决问题。
这是一个扩大并缩小选择清单的过程。首先,尽可能多地找到消除差距的方法,发散地思考每一种办法,甚至采用“头脑风暴”法进行创造思维。然后,缩小有效方法的数量,通常缩减到3~5个选项,因为我们头脑中最有效的记忆和工作容量就是这个数目。
(4)评估
评估阶段将选择一个职业、工作或大学专业。
它的第一步是评估每一种选择对生涯决策者和他人的影响。例如,如果选择了服兵役,这一选择将会给自己、伴侣、父母、孩子等重要他人带来什么影响?每一种选择都要从对自己和对他人的代价和益处两方面进行评价,并综合物质上和精神上的因素。
第二步就是对综合阶段得出的选项进行排序。最容易消除差距的选项排在第一位,次容易的排在第二位,以此类推。此时,职业生涯规划决策者会选出一个最佳选项,并且做出承诺去实施这一选择。
(5)执行
这是实施选择的阶段,把思考转换为行动。很多人都觉得在执行阶段制定行动方案是令人兴奋和有价值的,因为他们终于可以开始采取积极行动去解决问题了。
(6)沟通再循环
CASVE循环是一个不断重复的过程,在执行阶段之后,生涯决策者又回到沟通阶段,以确定已经选取的选择是不是最好的,是否能最有效地消除理想与现实间的差距。
最后,CASVE决策技术,无论是对解决个人职业规划问题,还是解决团体问题都非常有用。用系统的方法思考这五个步骤,能够提供一个有用的参考,使你成为一个更有效率的人。