期刊:《人工智能(AI) 辅助骨科手术》
陆明
(上海市公共卫生临床中心骨科,上海 201508)
【摘要】 随着人工智能 (AI) 技术的迅猛发展,其在医疗领域也得到了日益广泛的应用,特别是在提高骨科手术精度与效率方面展现出巨大潜力。本研究查阅AI 辅助骨科手术的相关文献并结合临床实际应用,旨在探讨AI 技术在医疗活动中的综合运用及其在骨科手术进步中的推动作用。通过对AI 辅助手术系统的关键技术进行剖析,揭示AI 技术在术前规划、 术中导航、 术后评估等环节的贡献。结合具有代表性的国内外案例,评价AI 在提升手术成功率、 减少医疗错误等方面的成效,突出其在临床骨科手术中的应用价值,明确AI 与骨科领域的深度融合与创新发展。
【关键词】 人工智能; 骨科手术; 辅助手术系统; 案例分析; 效果评估
1 引言
随着医学技术的迅猛发展,人工智能 (artificial intelligence,AI) 在骨科手术中的应用逐渐成为研究热点 [1]。AI 技术,尤其是机器学习和计算机视觉,为骨科手术提供了全新的辅助方案。通过对大量临床数据的深入分析,AI 能够识别出手术过程中潜在的风险因素,并为外科医生提供实时建议。近年来,深度学习算法如卷积神经网络 (convolutional neural network,CNN) 已被广泛应用于医学影像分析,实现了高达95%以上的图像识别准确率。例如,在髋关节置换手术中,AI 能够分析术前CT 或MRI 数据,为手术规划提供模型预测,显著提高了手术的精准度和安全性 [2]。在手术导航领域,AI 结合增强现实技术,通过传感器和摄像头实时跟踪骨骼结构,有效提升外科医生的操作精度。机器人辅助的手术系统,如Mako 和Versa,利用AI 算法不断优化手术路径,确保每一步的精确操作,这些系统在膝关节和髋关节置换手术中取得了良好的临床效果,手术并发症发生率降低至2%以下 [3]。此外,AI 的应用还扩展到了术后恢复方面。通过可穿戴设备收集患者的生理数据,AI能够实时监测患者的恢复进度,并在关键时刻提供干预建议。初步研究 [4] 表明,接受AI 指导的患者其功能恢复速度比传统方法快约30%。
AI 在病历管理中的作用不容小觑 [5]。通过数据挖掘,AI 能够从电子病历中提取有价值的信息,识别出高风险患者并为制定个性化治疗方案提供数据支持。这种基于AI 的决策支持系统帮助临床医生提升了临床决策质量,确保了治疗的有效性与安全性。
然而,AI 技术在骨科手术中的发展仍面临挑战,包括算法的透明性和可解释性问题。需制定严格的伦理标准和临床验证流程,以确保AI 辅助医疗的安全性。此外,临床人员对AI 技术的接受度和相关培训亦至关重要。经过相关培训的外科医生可以更好地理解AI 的输出,从而优化手术决策。
总之,AI 在骨科手术中的应用为外科医生提供了强有力的工具,提升了手术精确度,降低了并发症风险,并加速了患者康复。但在推进这一技术应用时,需关注潜在的伦理问题和医生的培养,以确保这一技术在临床中的安全与有效实施。
2 人工智能与医疗
2.1 AI 技术在医疗领域的应用
在人工智能医疗领域的快速发展中,AI 技术应用于多个层面,涵盖了从辅助诊断、 治疗方案制定到术中辅助的全过程。具体到AI 在临床医疗中的应用,各个应用平台都在严格的参数控制与优化中追求更高的准确度与效率,以达到最佳的临床应用效果。以人工智能医疗应用汇总表 (表1) 中描述的精选案例为基础,可以详细了解AI 技术在特定医疗领域的具体应用。
表1 人工智能医疗应用汇总表

在骨科手术导航方面,通过3D 模型重建与路径规划技术,AI 不仅实现了0.5 mm 的精准定位,还大幅提高了手术效率,以30%的增幅为上海华山医院等医疗机构提高了手术安全性和成功率 [6]。乳腺癌筛查则利用了乳腺X 线摄影,通过AI 分析每个病例的图像,不仅精确率高达98%,而且大大缩短了诊断时间至2 min,为医生提供了有力的辅助筛查工具,极大地减少了患者的等待与焦虑。
心脏疾病分析所应用的AI 技术,则通过处理心电图 (ECG) 信号,5 s 内即可完成心电图分析,其准确率高达99%。这在上海交通大学医学院附属瑞金医院得到应用 [5-7],实现了对心脏健康的即时监控与评估。又如,皮肤病诊断中的皮肤影像深度学习技术,仅需1.2 s 就能分析一张图像,92%的高准确率保证了持续的学习与改进,让中山大学附属第一医院等在诊断皮肤病方面迈向了前沿。
AI 技术在医疗领域的应用,正通过严密的参数设置与高度的信息整合,为临床诊治提供前所未有的精确工具。每项技术的应用都经历了从理论到实践的论证过程,并通过不断的迭代优化,以便在实际的医疗环境中发挥最佳效果,提高诊断的准确性与医疗的效率。医生与研究者通过临床实验、 模型训练及反馈调整,使AI 技术在辅助医疗的道路上不断前进 [6-10]。各个应用案例都彰显了AI 技术在推动医疗进步、 提升人类健康水平方面的巨大潜力与价值。
2.2 骨科手术的发展与挑战
研究骨科手术的发展历程,结合“骨科手术发展时间线” (表2) 中的关键技术突破 [11],重点对骨科机械手臂(图1) 的进化进行了深入探讨。自1980年代初Arthrobot 团队推出的定位功能至关重要的第一代手术机器人,到2023 年一种具备实时监测手术风险并预测可能发生问题的AI 技术问世,出现了一系列令人瞩目的技术革新。
为了解释和比较超声波预处理和随后的热风干燥可能导致的结构变化[5]。干燥后的茎瘤芥在25℃的水浴中进行复水。将脱水的茎瘤芥样品(约3 g)置于80 mL蒸馏水中。一定时间后,将样品从水中取出,用吸水纸吸去表面水分后称量。在前30 min,每5 min称量1次,然后在接下来的30 min,每10 min称量1次。

图1 骨科手术机械臂
表2 骨科手术发展时间线

本研究重点关注骨科手术机械臂的最新进展,并从机械手臂的精准度、 操作灵活性以及与外科医生交互界面的设计等多个维度分析了其对手术成果的影响。例如,MAKO 手术机器人在2000 年推陈出新,通过提升精确度显著减少了手术对周围组织的损害。此后,随着计算机建模和三维可视化技术在2004 年引入,手术路径得到了事前的精细规划,同时允许外科医生实时监控切割深度,显著提升了自定义植入物安置以及骨结构修复的精度。
此外,针对2019 年自主导航骨科手术机器人的成功研发进行分析,此技术使得手术能在无人参与的情况下自主完成,极大提高了该技术在颅底手术等高精度场合的应用可能。跨越时空的最新突破是2021年实施的5G 远程机器人辅助手术,这一成就标志着该技术在低延迟和高可靠性方面达到新高度,使远程手术成为现实,尤其适用于灾区和战场的紧急救护。
AI 日益融入骨科手术领域,不仅提升了数据分析的深度和宽度,同时也强化了手术规划的个性化和预测性。在深度分析过程中,特别指出了人工智能算法在优化手术规划和执行中的显著角色,以及深度学习技术在骨科手术应用中所展现的巨大潜能。当前的挑战在于如何进一步融合现有的技术成就,特别是AI 实时监控与预测风险的能力,以达到最优化手术过程和结果的目的。
最终,经过分析得出的结论是,骨科手术领域的发展具有递进性和革命性双重特点。每一次技术更新,都在原有基础上提升了手术的精确性和安全性,同时开辟了新的应用领域。这项研究不仅反映了这一领域的技术进步,同时也为未来的手术规划和风险管理工作提供了宝贵的数据支持和策略建议。
3 AI 辅助提高骨科手术技术精准性
3.1 AI 在骨科手术中的角色
AI 在骨科手术中的应用越来越广泛,主要体现在影像处理、 手术规划、 机器人辅助和术后恢复等多方面。AI 技术能够通过深度学习算法分析医学影像,如X 光片、 CT 和MRI,帮助识别骨折、 肿瘤和解剖变异。研究 [12] 显示,使用AI 辅助的影像识别系统可将误诊率降低约20%,提升骨科医生诊断准确性。
在手术规划方面,AI 系统通过结合患者的个体数据 (如年龄、 体重、 病史及影像资料),自动生成个性化的手术方案。例如,AI 可以在三维模型中重建患者的骨骼结构,识别最佳的手术切口和植入物位置。这一过程不仅提高了手术的精准度,也缩短了术前准备时间,同时可以在手术过程中实时调整方案。
机器人辅助手术是AI 在骨科应用的重要领域。以达芬奇手术系统和MAKO 机器人为代表,这些系统结合AI 算法,实现精准定位和高效操作。例如,MAKO 系统利用CT 影像建立三维骨骼模型,机器人在手术中根据预设轨迹执行切割,误差控制在0.1 mm以内。这种微创手术方法减少了患者的术后恢复时间。
在术后恢复阶段,AI 通过分析患者的运动数据和生理参数,提供个性化的康复建议。通过可穿戴设备收集的数据,AI 系统能够监测患者的恢复进度,实时调整康复计划,帮助患者更有效地恢复功能。
此外,AI 在大数据分析中的应用,则对骨科手术中的临床决策支持具有重要意义。通过分析大规模患者数据库,AI 可预判术后并发症风险,辅助医生在术前进行风险评估,例如,对于高危患者,能够提供针对性的预防措施。
3.2 AI 辅助手术系统的关键技术
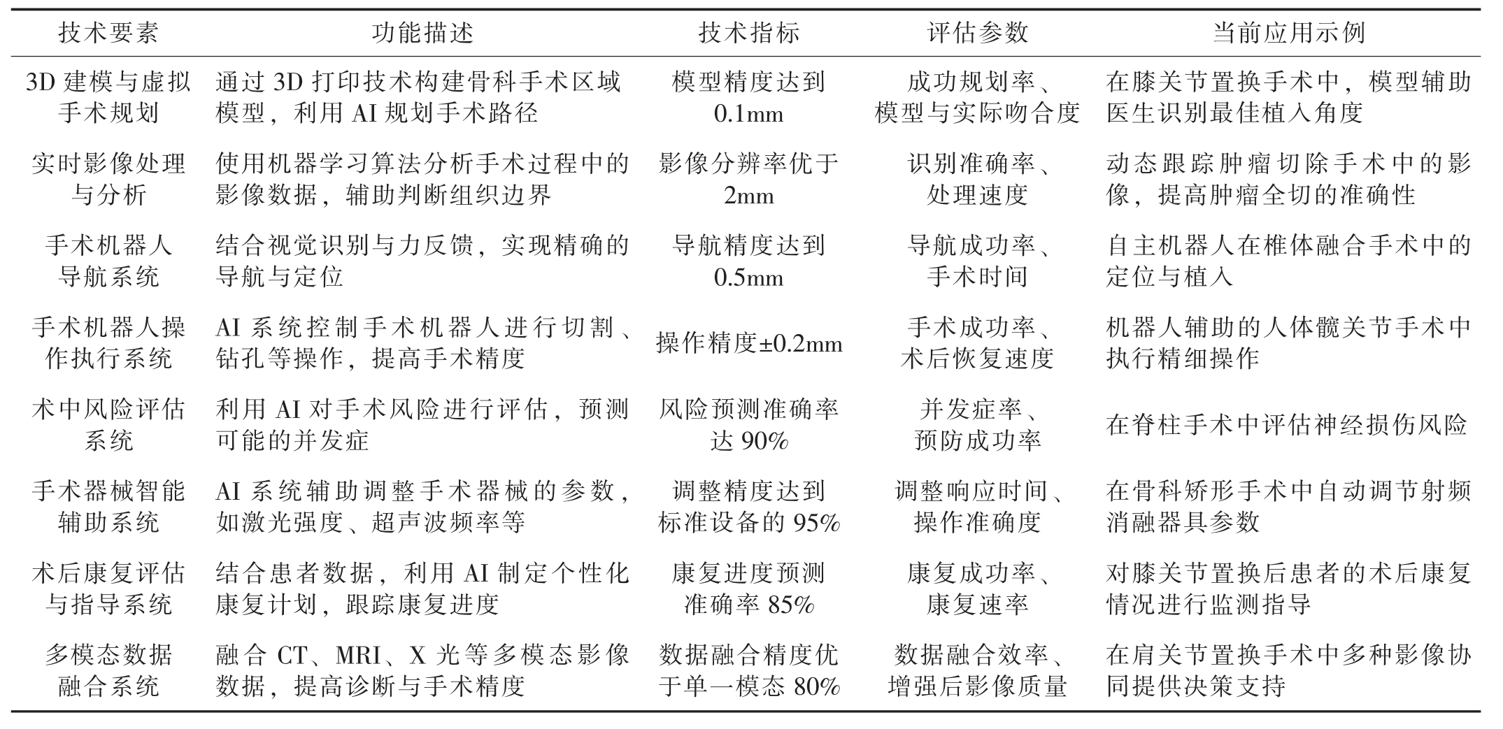
在构建AI 辅助骨科手术系统中,各项关键技术(表3) 的选取与优化对手术成功率和术后恢复至关重要。在技术选择模块,结合专家知识和前沿研究,系统需求明确后,通过现代图像处理技术对手术影像进行高精度识别分析,识别精度需超越传统方法。系统集成测试环节采用多次迭代测试方法,以确保各模块间协同工作达到最优性能。手术规划算法研发引入了精细化的3D 建模技术,模型精度可达0.1 mm,能精确控制机器人执行系统的操作精度至±0.2 mm。通过AI 辅助手术流程图 (图2) 指导系统集成顺序,不断反馈和微调参数,直到系统满足手术要求。

图2 AI 辅助手术流程图
表3 AI 系统关键技术对比表

在系统设计中,大量使用了机器视觉处理技术。以“机器视觉处理代码” 为蓝本,提取手术过程中的关键图像信息,对原始影像进行降噪和特征提取操作,进一步通过深度学习算法实现边界和目标识别。对于机器识别的准确率,采用机器学习模型评估指标公式: 准确率= 正确预测数量 /总预测数量, text{准确率} = \frac {\text {正确预测数量}} {\text {总预测数量}},对算法的性能进行量化评估 (图3)。AI 系统关键技术的选择依据AI 系统关键技术对比表,针对不同的手术环节,综合考虑功能描述、 技术指标和评估参数,挑选最适宜的技术方案。例如,在实时影像处理方面,选择的技术能够确保高于2 mm的分辨率,且通过识别准确率和处理速度评估参数进行挑选。总的来说,AI 辅助骨科手术系统技术的发展和应用,依赖于精确的手术规划、 实时的影像处理分析、 先进的机器人导航技术以及术中风险评估机制。综合多源信息,结合图像识别和机器学习算法,优化操作流程和决策支持,是这一系统性能提升的关键所在。通过对现有技术的精细调整和迭代优化,AI辅助手术技术能在提高操作精度的同时,有效减少术中并发症,为患者带来更加安全、 高效的手术体验。

图3 机器视觉处理代码
4 AI 辅助骨科手术案例分析
4.1 国内外典型案例回顾
在国内外多个医疗机构中,AI 辅助骨科手术的应用逐渐成熟,随着软件设计及自动化技术的进步、机械臂精确性及灵活性的提高,相比于现有的各种手术导航技术,机器人可执行更为复杂的手术[13]。2020 年,中国科学院合肥物质科学研究院试点应用了一款名为“骨科导航机器人” 的系统,通过实时三维影像重建与分析,实现术中精准导航。在脊柱手术中,该系统能够在5 mm 的精度范围内进行导向,极大降低了术后并发症发生率,从2019 年的12%降至4%。相关文献 [13-15] 是几项具有代表性的案例。
在美国,梅约诊所于2019 年引入的 “Smart Robotic Arm” 成功实施了超过500 例全膝关节置换手术,术后1 年内患者满意度达98%。该系统通过基于患者CT 影像的数据分析,为每位患者生成个性化手术计划,并通过实时反馈监测手术过程中的每一个阶段。术后数据显示,90%的患者在术后3 个月内恢复到正常活动水平,远高于未使用AI 辅助的92%的活动恢复率。
在日本,东京大学医院实施了AI 辅助的髋关节置换手术,该院利用 “AI 术中决策支持系统” 进行术前评估及术中实时监控。系统通过结合患者的生理数据、 影像学资料,生成术中参数指导,显著减少了手术时间,平均缩减至90 min,而传统方法需120 min。术后3 个月内,患者的功能恢复评分平均提高30 分。
欧洲的案例中,德国汉堡大学医院采用 “AI 机电综合系统” 进行肩关节修复。该系统将深度学习算法应用于影像识别,精确定位病损组织,减少了取材误差。术后结果显示,肩关节活动度改善率达到85%。此系统还通过云端技术实现了术后的远程监查,医生能在恢复阶段随时调整康复方案。
此类人工智能辅助系统不仅提高了手术精准度,还通过标准化流程优化了手术效率,降低了整体医疗成本。在韩国,武警医院引入 “手术机器人系统”,通过AI 算法构建精准模型,实时生成手术视野,确保在复杂关节重建手术中的安全性。相关数据 [16] 表明,该手术机器人系统的术后并发症发生率较传统手术降低了30%。
AI 辅助技术在骨科手术中的应用,正成为全球医疗发展的核心要素之一,为术后康复与患者满意度提供了重要支持。
4.2 AI 技术在骨科手术中的效果评估
在进行AI 辅助骨科手术效果的深入分析时,本研究首先结合了人工智能辅助诊断技术 (图4),并以此作为AI 应用于实际手术过程中提高准确性和效率的前提。针对一系列骨科手术案例,本研究系统整合了手术效果评估汇总表 (表4),详尽记录了患者年龄、 手术类型、 手术时间、 术前准备时间、 术中出血量、 术后恢复时间、 并发症发生率及手术成功率等关键指标。通过分析这些数据,可以清晰观察到AI在辅助性能上为医疗实践带来了显著的改进。

图4 人工智能辅助诊断技术
表4 手术效果评估汇总表

为了确立AI 在骨科手术中效果的评估体系,本研究引入手术成功率统计公式作为核心评测指标,即\text {成功率} =\frac {\text {手术成功数量}} {\text{手术总数量}}。根据该评估模型的数据表明,AI 技术的辅助作用大幅提升了手术成功率,其中部分案例在并发症发生率以及术后恢复时间上也得到了明显改善。具体而言,人工膝关节置换术等传统高风险手术,在采用导航定位等AI 功能后,大幅减少了术中出血量与术后恢复时间,显示AI 技术在手术安全性与患者恢复效率上的促进作用。
结合表中数据,本研究进一步分析AI 技术在具体手术类型中的应用差异性。例如,在腰椎间盘微创手术中,AI 的器械路径规划功能显著缩短了手术时间,提高了手术精准度; 而在股骨颈精准切割手术中,解剖结构3D 重建助力于切割精度,从而减少了术后恢复所需时间。该综合评估不仅凸显了AI 技术在骨科手术中的优势,更为未来技术革新和手术规划提供了数据支持与实证参考。
总体来看,通过对手术效果评估汇总表的系统分析与手术成功率统计公式的应用,论证了AI 在辅助骨科手术中提升效率与安全性、 减少患者术后恢复时间等方面的显著作用。这些研究不仅提供了新的医疗实践视角,也为未来的手术方式改进提供了理论与实践基础。
5 结论
在骨科手术中,AI 的引入显著提升了手术的精准性和安全性。通过机器学习算法,AI 能够实现对术前影像数据的深度分析,采用深度卷积神经网络(DCNN) 对MRI、 CT 图像进行自动分割和分类,提高了病灶探测率。研究 [17] 显示,使用AI 辅助系统后,病灶识别准确率提升至95%以上,相较于传统方法提高了10%。
手术规划阶段,AI 通过大数据分析患者的历史病历,利用强化学习算法,优化手术路径与方案,减少手术时间。有研究 [18] 基于300 例手术数据构建的集成模型,预测手术时间的误差减少至5 min 以内,显著缩短了患者的麻醉时间和术后恢复期。
术中,AI 系统通过实时监测和反馈,运用图像处理技术进行动态跟踪,确保手术器械与解剖结构的精准定位。采用图像识别算法,系统能够实时识别骨骼结构及位置,提供导航指引,减少误操作和伤害风险。研究 [19] 表明,采用AI 导航的手术患者,术后并发症发生率降低至3%,相较于传统方式减少15%。
在术后评估中,AI 通过自然语言处理技术,自动分析医生所撰写的术后报告,进行症状识别与风险评估,支持个性化的康复方案设计。研究 [20] 表明,机器学习模型通过分析1 000 例术后数据,提供的康复建议促使患者的恢复时间平均缩短20%。
AI 的应用不仅提高了手术的成功率与安全性,还通过减少患者的住院时间和术后并发症显著降低了医疗成本。未来发展方向包括加强多模态数据融合,推动AI 辅助设备的临床普及,提升AI 在复杂手术中的应用能力,为骨科领域带来更加深远的影响。
参考文献
[1] James Min-Leong Wong, Sam Bewsher, Jielin Yew, et al.Fluoroscopically assisted computer navigation enables accurate percutaneous screw placement for pelvic and acetabular fracture fixation [J]. Injury, 2015, 46 (6) :1064-1068.
[2] Leopold SS, Haddad FS, Sandell LJ, et al. Artificial intelligence applications and scholarly publication in orthopedic surgery [J]. J Bone Joint Surg Am, 105 (11) :819-820.
[3] 高宇, 翟吉良, 丁大伟, 等. 人工智能在骨科手术机器人中的应用与展望 [J]. 中华骨与关节外科杂志,2022, 15 (2) : 155-160.
[4] Hofmann HL, Guerra GA, Le JL, et al. The Rapid Development of Artificial Intelligence: GPT-4's Perfor mance on Orthopedic Surgery Board Questions [J]. Orthopedics, 2024, 47 (2) : e85-e89.
[5] 彭梦莹. 人工智能产品主体化的市场准入规制[D].上海: 上海财经大学, 2022.
[6] Rubidha DD, Umamaheswaran SK, Tarar S, et al. Enhancing orthopedic surgery and treatment ising artificial intelligence and its application in health and dietary welfare [J]. J Food Qual, 2023. doi: 10.1155/2023/9764030.
[7] 肖晔. 带量采购背景下B 公司在华发展战略研究[D]. 上海: 上海财经大学, 2022.
[8] 曹旭含, 白子兴, 孙承颐, 等. 机器人在骨科手术中应用的可靠性与提升空间 [J]. 中国组织工程研究, 2020, 24(9) : 1416-1421.
[9] 王建吉. 基于统计形状建模及深度学习的下肢生物力学参数精准预测模型研究[D]. 贵阳: 贵州医科大学,2022.
[10] 李明, 黄迪超, 李海洋, 等. 骨科机器人导航手术的研究进展[J]. 中华创伤杂志, 2019, 35 (4) : 377-384.
[11] 张加尧, 叶哲伟. 智能医学时代骨科的发展[J]. 临床外科杂志, 2019, 27 (1) : 31-32.
[12] 黄钢, 聂生东, 吴文辉, 等. 面向基层医疗的智能医学影像关键技术及应用推广[Z]. 科技成果,2023-09-11.
[13] 刘华水, 段升军, 赵国辉, 等. 骨科手术机器人辅助微创治疗骨盆环损伤108 例临床分析[J]. 山东大学学报(医学版) , 2019, 57 (11) : 58-65.
[14] 曹文豪, 朱正国, 齐红哲, 等. 计算机导航系统辅助骶髂贯穿螺钉植入治疗骨盆后环损伤的早期临床研究[J]. 中国修复重建外科杂志, 2023, 37 (9) : 8-13.
[15] 冯世庆. 脊柱外科人工智能研究发展的机遇与挑战[J].中华医学杂志, 2024, 104 (37) : 3459-3464.
[16] 郭燕舞. 虚拟现实技术在神经外科的临床应用研究[D].广州: 南方医科大学, 2008.
[17] 赵愉, 王得旭, 顾力栩. 人工智能技术在计算机辅助诊断领域的发展新趋势[J]. 中国科学(生命科学) , 2020, 50(11) : 1321-1334.
[18] 于观贞, 刘西洋, 张彦春, 等. 人工智能在临床医学中的应用与思考[J]. 第二军医大学学报,2018,39 (4) :358-365.
[19] 武圆圆, 宋兴华. 机器人辅助经皮椎体成形术对治疗胸腰椎压缩性骨折的临床疗效分析[J]. 骨科临床与研究杂志, 2024, 9 (6) : 326-331.
[20] 隋琪瑞, 王肖, 李天然. 人工智能影像在骨肌疾病中的应用研究[J]. 实用医技杂志, 2023, 30 (2) : 134-139.
Artificial Intelligence (AI) Assists Orthopedic Surgery
LU Ming (Orthopaedics Department,Shanghai Public Heath Clinical Center,Shanghai 201508,China)
[Abstract] With the rapid development of artificial intelligence (AI) technology, its application in the medical field is becoming in creasingly widespread, particularly demonstrating great potential in enhancing the precision and efficiency of orthopedic surgeries. This paper reviewed relevant literatures on AI assisted orthopedic surgery and combined it with clinical applications, aiming to explore the comprehensive application of AI technology in medical activities and its role in promoting the progress of orthopedic surgery.By analyzing the key technologies of AI assisted surgical systems, the contribution of AI technology in preoperative planning, intraoperative navigation,postoperative evaluation,and other aspects was revealed.Combining the representative domestic and foreign cases,this paper evaluated the effectiveness of AI in improving the success rate of surgery and reducing medical errors, highlighted its application value in clinical orthopedic surgery,and clarified the deep integration and innovative development of AI and orthopedic field.
[Key words] Artificial intelligence;Orthopedic surgery;Assistive surgery system;Case analysis;Effect evaluation
中图分类号:R319
文献标识码:A
doi: 10.3969/j.issn.1674-4659.2025.01.0001
收稿日期:2024-10-08
修回日期:2024-12-18
基金项目:复旦大学附属上海市公共卫生临床中心外科临床亚专科建设孵育项目 (KY-GW-2018-47)
作者简介:陆明 (1969- ),女,吉林省吉林市人,博士学位,主任医师,研究方向: 医学生物力学、 人工智能、 深度学习、医学多模态大模型。
(责任编辑:常海庆)
期刊:《AI 技术在骨科手术机器人中的应用现状及发展趋势》
杨健1,杨帆2,孙奥2
(潍坊市益都中心医院1 总务科,2 耗材管理办公室,山东 潍坊 262500)
【摘要】人工智能 (AI) 是综合了计算机科学、控制论、信息论、神经生理学等多个学科互相渗透而发展起来的交叉学科,其通过计算机模拟人的思维和行为,核心是机器学习算法。 近年来,伴随AI 技术的快速进步,其在医疗领域亦得到广泛的运用,尤其是在提升骨科手术精度与效率层面表现出较大潜力。 现阶段,AI 技术在骨科领域的应用通常集中于骨创伤、关节重建、骨肿瘤等。 为此,本文综述AI 技术在骨科手术机器人中的应用现状、当前挑战与发展趋势。
【关键词】人工智能技术; 骨科手术机器人; 骨创伤
骨科手术由于人体的骨骼结构较为复杂,对手术精准度要求高,一直以来是医学领域挑战之一 [1-2]。既往的骨科手术方式如关节置换术,严重依靠医生的临床经验和手法,术前,医生需反复多次的测量对比患者的X 光、CT 片,并凭借其临床经验与空间想象力由此确定植入关节的系列、型号以及安放位置等,此种情况导致手术存在较大的不确定性 [3-4]。 同时,在手术过程中,医生一方面需要面临视野局限,存在操作盲区,容易增加手术操作风险,加之术中对力量的准确控制比较困难,术中的任何细小偏差均可能会引发术后并发症,给患者术后的病情恢复造成较多影响 [5-6]。 近年来,伴随科技的持续发展,人工智能(AI) 技术逐渐应用于医学领域内,并为骨科手术机器人领域带来了新的途径。 AI 技术有强大的数据处理、分析及学习能力,能够同骨科手术机器人深度结合,为手术的各个环节提供智能化支持,有效地识别术中风险因素,并运用AI 算法持续的优化手术路径,保障每一步手术操作均精准 [7-8]。 基于此,本文从AI技术在骨科手术机器人中的应用现状、面对的挑战、发展趋势等层面进行综述。
1 AI 技术在骨科手术机器人中的应用现状
1.1 术前规划辅助
骨科手术为典型的硬组织操作术式,术式复杂且多样,手术风险较大,对于医师临床经验要求较高,存在损伤大、手术时间长、术后恢复慢等局限 [9]。 在传统的骨科手术术前规划中,医生主要依赖于本身的临床经验于二维影像上测量、分析,进而在脑海中构建三维模型来设计手术方案,此过程不但耗时费力,且还会由于医生的个体差异而造成手术方案的准确性及合理性出现较大差异 [10]。 AI 技术通过对海量医学影像数据与成功手术案例进行深度学习,可迅速并准确地识别患者的骨骼结构,如股骨、胫骨、腓骨等,并于5 ~10 min 内制定出高度且个体化的三维手术方案; 且有研究 [11] 表明,AI 技术还可深入学习顶尖关节外科专家丰富的手术经验,由此于一定程度上提高骨科手术机器人的操作准确度,提高术前规划的科学性与准确性,促使医生对手术过程保持更加清晰且全面的评判,有效地减少手术的盲目性。
1.2 术中精准操作支撑
1.2.1 智能定位与追踪
骨科手术中,患者体位的轻微转变均会对手术操作的准确度造成较多影响。 AI 技术的精准光学定位系统,可对患者手术期间体位的变化进行实时、动态监测并追踪 [12]。 于复杂的脊柱手术或者关节置换术中,AI 技术的应用可使得医生取得清晰的手术视野及更大的操作范围,保障手术有关器械始终精准的作用在病灶处,防止由于患者体位转变而引起的手术偏差,为手术的准确施行提供了强有力的保障。
1.2.2 机械臂准确执行
由AI 驱动的机械臂可严格、准确的执行手术指令,于关节置换术中,机械臂能够按照术前规划的高精度方案,以亚毫米级别的准确度完成假体植入等精细化步骤 [13]。 此种情况能够有效预防因人为手部颤抖或者操作失误而诱发的手术误差,能够有效减少术后并发症的发生风险,提高手术治疗效果,对于加速患者术后病情的恢复具有重要意义。
1.3 术后康复评定
1.3.1 个性化康复
术后康复在骨科患者的功能恢复中十分重要,AI技术于此阶段同样扮演重要角色,其借助于其强大的数据处理及模式识别功能,现已运用于骨科患者康复计划的针对性制定中。 AI 技术通过收集并分析患者术后的关节活动度、影像学复查结果等多源数据,可对患者的康复进程开展全面、动态的判定,且还可预测康复期间可能出现的多种问题,如关节粘连、假体松动等潜在并发症 [14-15]。 同时,AI 还可按照患者的个体特征,包括年龄、手术情况等,为其量身定制针对性的康复训练方案,详细地指导患者康复运动的强度、频率等。 另外,在患者康复期间,AI 技术还可实时监测患者的康复进展,并根据其具体情况及时调节康复方案,为其提供科学、有效且规范化的康复指导,促使患者术后的关节功能更快地恢复,最终改善其生活质量。
1.3.2 远程康复
远程康复技术允许患者居家或其余地点享受专业的康复服务。 虚拟物理治疗与电信康复作为创新且经济有效的措施,尤其是虚拟现实技术,能够为远程用户提供有力支持。 相关研究 [16-17] 表明,电信康复于全球范围内成功打破地理位置阻碍,通过采取信息技术及通信工具,向全部居民开放专业且个体化的康复服务通道。
2 AI 技术在骨科手术机器人中的挑战
2.1 技术方面
2.1.1 数据的质量及隐私
高质量的医疗数据为AI 训练的前提,但在获取及处理医疗数据时存有较多难题。 一方面,医疗数据存在较高的敏感性,涉及患者的隐私,在数据采集、储存及使用期间,必须严格遵守有关法律法规,保障数据安全 [18]。 另一方面,数据的标注还需专业的医学知识与大量的人力,难以确保标注的精准度及一致性。 此外,医疗结构不同,其医疗数据的格式及标准亦存在较大的差异,此种情况会造成数据整合困难,从而对AI 模型的训练效果造成较多影响。
2.1.2 算法的精准性与可靠性
AI 技术算法的性能与骨科手术机器人的准确度存在紧密联系,现阶段,虽然AI 在医学影像识别等层面取得一定成果,但面对复杂多变的骨骼构造、患者的个体差异等多种意外情况,AI 技术算法的准确性及可靠性依然需要进一步的提高。
2.1.3 实时性与稳定性
骨科手术对于实时性的要求极高,行手术期间需AI 系统对有关数据进行迅速的处理并做出相应对策。但现阶段的AI 算法计算复杂度较高,于应对处理大规模数据时,容易出现一定的延迟情况,难以满足手术的实时性需求 [19]。 另外,手术环境较为复杂,电磁干扰、设备故障等多种因素会对AI 系统的稳定性造成一定影响,如若系统发生故障,将会给患者的身心安全带来较多风险。
2.2 医疗方面
2.2.1 临床验证及监管
AI 骨科手术机器人属于新型医疗设备,需要通过严格的临床验证及监管审批。 AI 技术存在复杂性与特殊性,以往常规的医疗器械审批标准及流程无法彻底适用于AI 骨科手术机器人。 如何构建规范合理的临床验证体系,判定AI 技术于不同手术情景下的有效性及安全性,为临床急需解决的问题 [20]。 同时,监管部门还需制定对应法规标准,严格规范AI 骨科手术机器人的研发、生产及应用,保障其质量与安全。
2.2.2 医生的接受度与培训
医生对AI 骨科手术机器人的接受程度对其推广应用存在较多影响,少数医生对于AI 技术存有担忧,常担忧AI 技术会取代自身,或是对AI 技术的可靠性缺少信心。 同时,AI 骨科手术机器人的使用需医生掌握新的操作技能及知识,而目前的医生培训体系并未彻底涵盖有关内容。 因此,如何进行有效的培训,确保医生可熟练掌握AI 骨科手术机器人的操作,亦是临床所需面对的重要挑战。
2.2.3 人机协同的优化
在骨科手术中,AI 骨科手术机器人同医生之间的协同合作具有重要意义。 现阶段,人机交互界面不够友好,操作流程较为繁琐,容易影响医生同机器人之间的沟通与协作效率。 因此,如何确定医生及机器人于术中的职责和权限,构建良好的人机协同机制,保障手术期间两者可密切配合,亦为临床急需解决的问题之一。
2.3 伦理及社会方面
2.3.1 伦理问题
AI 骨科手术机器人的应用还会诱发一系列伦理问题,如在AI 系统发生决策失误造成手术失败时,如何对责任进行划分,且AI 技术的算法可能存有一定的偏见,从而造成对不同患者的治疗效果亦存在一定的区别,此种情况违背了医疗公平的原则。 因此,如何制定规范化的伦理准则,严格规范AI 骨科手术机器人的应用,切实保障患者的自身权益,是一项重要的伦理课题。
2.3.2 社会接受度
公众对AI 骨科手术机器人的认知和接受程度也会影响其推广应用,少数患者对该技术了解不足,容易对手术方案产生担忧、恐惧情绪,且社会舆论对AI技术的报道与评价亦会影响公众的态度。 因此,如何提升公众对于AI 骨科手术机器人的认识,提高其信任度,亦是目前所需面对的难点之一。
3 AI 技术在骨科中的应用
林伟等 [21] 选取73 例胸腰椎骨折患者为对象,随机分成两组,研究组以人工智能3D 打印导板技术辅助椎弓根螺钉植入术,对照组运用CT 评估预测再手术,结果显示,相较于对照组,研究组各手术相关指标更优,且研究组术后伤椎前后高度比更高,矢状位后凸Cobb 角、视觉模拟疼痛评分法评分更低。 由此说明,应用人工智能3D 打印导板指导进钉点及角度,能够缩短手术时间,减少X 线暴露次数,缩减出血量,并有效地提高置钉精准度,保障可取得良好的手术效果。 万超等 [22] 以88 例行单侧全髋关节置换术手术患者为对象,其中人工智能组44 例,传统模板组44 例,结果显示,人工智能组手术后偏心距和肢体长度的差值均较传统模板组更小。 由此说明,人工智能辅助手术规划系统对人工髋关节假体型号的预测、患侧肢体偏心距的恢复、双下肢等长的重建更加精准。
4 AI 技术在骨科手术机器人中的发展趋势
4.1 更强大的算法与深度学习能力
随着技术的不断发展,AI 算法将不断优化升级,将存有更加强大的学习及分析能力。 一方面,AI 技术的数据处理范畴需不断拓宽,不但可对常规的医学影像信息进行高效处理,而且还能够将患者的基因数据、生理生化指标等信息进行深度融合 [23],AI 技术通过对此类数据进行综合分析,可为手术方案的制定及术后恢复提供更加全面、精准的依据。 另一方面,伴随医疗大数据的持续积累与完善,AI 技术可从海量手术案例中不断学习,持续地提高其对罕见病例、复杂病情的处理能力。
4.2 智能化与自主性的提升
随着科技的不断发展,骨科手术机器人将朝着更高智能化且自主性的方向前进,于保障安全的基础上,未来手术机器人有望在一定程度上实现自主决策和执行手术操作 [24]。 在术中发生突发状况时,可借助AI 技术的实时分析及决策能力,迅速评估手术风险,并按照事先设定的规则与学习到的经验,自动调整手术措施,做出最适宜的应对方案。
4.3 应用范围的拓展
现阶段,AI 骨科手术机器人通常运用在关节置换、脊柱手术等少数骨科手术层面,伴随技术的持续进步与成熟,其应用范围将不断拓展。 一方面,该技术将向创伤骨科、手足外科等其余复杂骨科手术领域延展; 另一方面,该技术的应用还可从治疗领域逐步地拓宽至预防及诊断领域,据相关研究 [25],运用AI强大的数据分析及模式识别能力,能够对高危群体做到早期疾病筛查及风险预测。
5 总结与展望
AI 技术在骨科手术机器人的术前规划、术中操作和术后康复等多个层面均表现出明显的优势,可有效地增强手术的精准性、安全性。 随着技术的持续发展及创新,AI 技术将于骨科手术机器人层面发挥核心且关键的作用。 然而,在AI 技术不断发展过程中,亦需高度关注其带来的伦理、数据安全等问题,只有对这些问题进行妥善解决,方可保障AI 技术于骨科手术机器人领域合理且安全的应用,更加有效地推动骨科医疗事业的可持续发展。
参考文献
[1] Fan Y, Yang Q, He R. Global research trends and prospects of artificial intelligence in orthopedic surgical robot: a bibliometric analysis [J] . Asian J Surg, 2023, 46 (11) : 5208-5209.
[2] 娄伟钢, 陈剑明, 汪帅伊, 等. 实时跟踪和虚拟成像技术辅助创伤骨科手术机器人治疗股骨颈骨折[J] . 中国骨伤, 2024,37 (2) : 124-128.
[3] Yuan X, Tan K, Hu J, et al. Does robot-assisted percutaneous hollow screw placement combined with tarsal sinus incision reduction in the treatment of calcaneal fracture perform better at a minimum two year follow-up compared with traditional surgical reduction and fixation? [J] . Int Orthop, 2023, 47 (6) :1575-1581.
[4] Tang X, Zhou C, Li H, et al. Safety and clinical efficacy of modified tracer fixation technique in orthopedic robot-assisted percutaneous vertebroplasty for Kümmell's disease [ J] . J Robot Surg, 2025, 19 (1) : 39.
[5] 朱文潇, 崔宏勋, 孔亮, 等. 关于应用骨科手术机器人以降低颈椎后路单开门椎管扩大成形术出血量的研究[J] . 颈腰痛杂志, 2024, 45 (2) : 340-344.
[6] Li S, Du J, Huang Y, Hao D, et al. Comparison of surgical efficacy between O-arm combined with CT 3D real-time navigation system and Tinavi robot-assisted treatment of adolescent congenital scoliosis [J] . Am J Transl Res, 2023, 15 (5) :3254-3266.
[7] 杨光, 左楠, 祁宝昌, 等. 骨科手术机器人辅助经皮空心螺钉内固定治疗股骨颈骨折的疗效分析[J] . 首都医科大学学报, 2024, 45 (5) : 783-787.
[8] 庞益群, 吴亚玲, 李蒙, 等. C 型臂透视与骨科手术机器人三维成像系统在股骨颈骨折闭合复位内固定术中的应用对比[J] . 西部医学, 2023, 35 (4) : 533-537, 542.
[9] 高宇,翟吉良,丁大伟, 等. 人工智能在骨科手术机器人中的应用与展望[J] .中华骨与关节外科杂志,2022,15 (2) :155-160.
[10] Pruneski JA, Pareek A, Nwachukwu BU, et al. Natural language processing: using artificial intelligence to understand human language in orthopedics [J] . Knee Surg Sports Traumatol Arthrosc, 2023, 31 (4) : 1203-1211.
[11] 张洪美. 人工智能数字骨科技术在关节置换中的应用[J] .中国骨伤, 2024, 37 (9) : 843-847.
[12] Zhang X, Yang Y, Shen YW, et al. Diagnostic accuracy and potential covariates of artificial intelligence for diagnosing orthopedic fractures: a systematic literature review and metaanalysis [J] . Eur Radiol, 2022, 32 (10) : 7196-7216.
[13] 吕姣姣,毛雷音,史跃芳,等.基于人工智能技术的骨科VTE 防治系统的开发与应用[J] .护理学杂志,2024,39 (3) :36-38.
[14] 郭昊, 闫静茹, 廉洪宇, 等. 人工智能应用于骨科领域相关研究的可视化分析[J] . 中国医药导报, 2022, 19 (24) : 16-21.
[15] 菅振, 吕涛, 敖荣广, 等. 人工智能在创伤骨科中的应用[J] . 生物骨科材料与临床研究, 2023, 20 (2) : 76-80.
[16] 郭马超, 谢章家, 李宝林, 等. 人工智能技术在骨科应用的现状[J] . 中国矫形外科杂志, 2024, 32 (22) : 2067-2071.
[17] 李奕扬, 马剑雄, 马信龙, 等. 人工智能技术应用于骨科机器人辅助术中导航的研究进展[J] . 中华创伤骨科杂志, 2023,25 (1) : 88-92.
[18] 郭凯, 张家豪, 黄星, 等. 框架式并联骨科手术机器人辅助椎弓根螺钉置入 [J] . 中国组织工程研究, 2023, 27 (22) :3492-3497.
[19] 王坤正. 国产人工智能与骨科机器人在关节置换手术中的应用现状与前景[J] . 中华骨科杂志, 2023, 43 (1) : 1-4.
[20] 闵美鹏, 吴进, URBA RAFI, 等. 全髋关节置换前人工智能(AI) 规划的作用与意义[J] . 中国组织工程研究, 2024, 28(9) : 1372-1377.
[21] 林伟, 刘德峰, 周宝柱, 等. 人工智能3D 打印导板指导进钉点及角度在胸腰椎骨折手术中的应用[J] . 中南医学科学杂志, 2024, 52 (5) : 839-842.
[22] 万超, 董圣杰, 王诗军, 等. 人工智能辅助手术规划系统在个体化全髋关节假体精准植入中的应用[J] . 骨科, 2022, 13(3) : 204-211.
[23] 王军强, 蒋协远. 智能骨科的临床应用研究现状与思考[J] .首都医科大学学报, 2024, 45 (5) : 741-743.
[24] 刘勋, 芮碧宇, 张维军, 等. 骨科手术机器人故障分析及应对策略[J] . 协和医学杂志, 2023, 14 (6) : 1149-1154.
[25] 周宇东, 马小雨, 蔡兴博, 等. 人工智能在股骨头坏死诊疗中的应用与展望[J] . 云南医药, 2024, 45 (2) : 70-72.
Current Application and Developmental Trends of AI Technology in Orthopedic Surgical Robots
YANG Jian 1,YANG Fan 2,SUN Ao 2
(1 General Affairs Department, 2 Medical Supplies Management Office,Weifang Yidu Central Hospital,Weifang 262500,China)
[Abstract] Artificial intelligence (AI) is an interdisciplinary field that integrates computer science, cybernetics, information theory,neurophysiology,and other disciplines.It simulates human thinking and behavior through computers,with machine learning algorithms at its core.In recent years,with the rapid advancement of AI technology,it has been widely applied in the medical field,demonstrating significant potential in improving the precision and efficiency of orthopedic surgeries.Currently,AI applications in orthopedics primarily focus on areas such as bone trauma, joint reconstruction, and bone tumors. Therefore, this paper reviewed the current applications, challenges, and future trends of AI technology in orthopedic surgical robots.
[Key words] Artificial intelligence technology;Orthopedic surgical robots;Bone trauma
中图分类号:R687.3
文献标识码: B
doi: 10.3969/j.issn.1674-4659.2025.06.0685
收稿日期:2025-03-04
修回日期:2025-05-11
作者简介:杨健 (1972- ),男,山东青州人,本科学历,高级工程师,研究方向: 医学工程。
(责任编辑: 张普)