1
液压与气压传动技术项目化教程
1.10.3.4 四、带有负压询问装置的真空回路
四、带有负压询问装置的真空回路

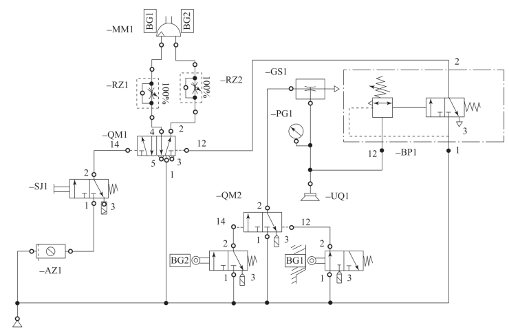
真空回路中需要询问其负压。图7-34所示为装有真空调压开关的回转臂工装回路。回转臂装有吸盘-UQ1和真空发生器-GS1,按下二位三通手控换向阀-SJ1,摆动缸-MM1回转至右位,BG2行程阀左位接通,-GS1工作产生真空,吸附工件。当负压值(真空压力表-PG1显示)达到真空控制阀-BP1的开启压力时,二位五通换向阀-QM1右位接通,回转手臂的摆动缸吸附工件移动到加工工位。

图7-34 装有真空调压开关的回转臂工装回路(气路图中各部件名称参考标准DINEN81346-2命名)