1
!"#$ 司法考试记忆通
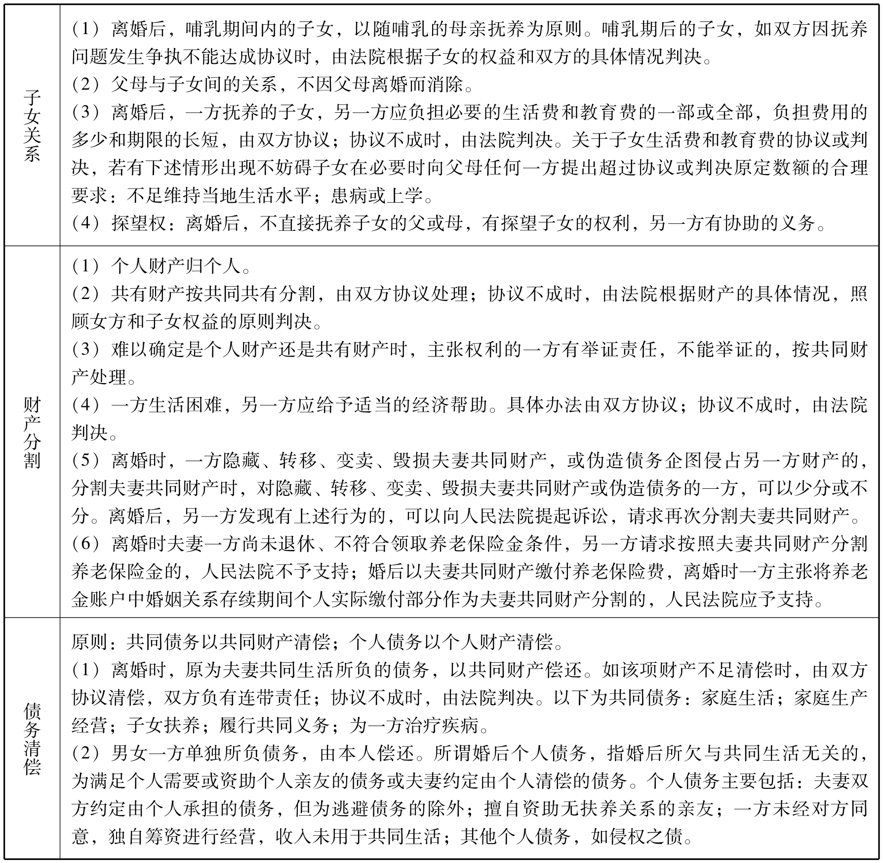
1.12.7.2 (二)离婚的法律后果
(二)离婚的法律后果
img