1
!"#$ 司法考试记忆通
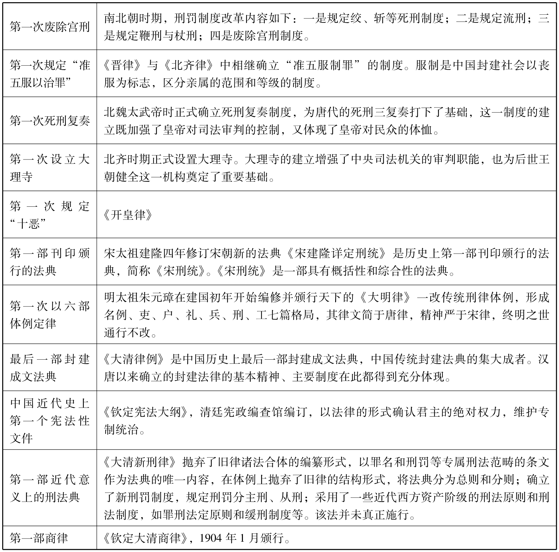
1.5.2.2 (二)首次事件列表
(二)首次事件列表
img

续表

img

续表

img