土木工程材料(第4版)
-
1.1土木工程专业本科系列教材编审委员会
-
1.2前言
-
1.3目录
-
1.4绪 论
-
1.4.10.1 土木工程与材料
-
1.4.20.2 土木工程材料的分类
-
1.4.2.10.2.1 按材料的化学成分分类
-
1.4.2.20.2.2 按材料在建筑物或构筑物中的功能分类
-
1.4.2.30.2.3 按材料的使用部位分类
-
1.4.30.3 土木工程材料的历史与发展
-
1.4.40.4 土木工程材料的技术标准
-
1.4.50.5 学习本课程的主要目的和基本要求
-
1.5第1章 土木工程材料的基本性质
-
1.5.11.1 材料的基本物理性质
-
1.5.1.11.1.1 材料的密度、表观密度、体积密度与堆积密度
-
1.5.1.21.1.2 材料的密实度与孔隙率
-
1.5.1.31.1.3 材料的填充率与空隙率
-
1.5.21.2 材料与水有关的性质
-
1.5.2.11.2.1 材料的亲水性与憎水性
-
1.5.2.21.2.2 材料的吸水性与吸湿性
-
1.5.2.31.2.3 材料的耐水性
-
1.5.2.41.2.4 材料的抗冻性与抗渗性
-
1.5.31.3 材料的基本力学性质
-
1.5.3.11.3.1 材料的强度
-
1.5.3.21.3.2 材料的弹性与塑性
-
1.5.3.31.3.3 材料的脆性与韧性
-
1.5.41.4 材料的热工、声学、光学性质及材料的耐久性
-
1.5.4.11.4.1 材料的热工性质
-
1.5.4.21.4.2 材料的声学性质
-
1.5.4.31.4.3 材料的光学性质
-
1.5.4.41.4.4 材料的耐久性
-
1.5.51.5 材料的组成、结构与构造及其对材料性质的影响
-
1.5.5.11.5.1 材料的组成
-
1.5.5.21.5.2 材料的结构和构造
-
1.5.6思考题
-
1.6第2章 石材
-
1.6.12.1 岩石的组成与分类
-
1.6.1.12.1.1 岩石的组成
-
1.6.1.22.1.2 岩石的分类
-
1.6.22.2 土木工程中常用的岩石及石材
-
1.6.2.12.2.1 土木工程中常用的岩石
-
1.6.2.22.2.2 天然石材及加工
-
1.6.2.32.2.3 人造石材
-
1.6.2.42.2.4 石材的选用
-
1.6.32.3 石材的技术性质
-
1.6.3.12.3.1 物理性质
-
1.6.3.22.3.2 力学性质
-
1.6.3.32.3.3 工艺性质
-
1.6.42.4 天然石材的破坏及防护
-
1.6.5思考题
-
1.7第3章 气硬性胶凝材料
-
1.7.13.1 石 膏
-
1.7.1.13.1.1 石膏的生产及分类
-
1.7.1.23.1.2 建筑石膏的凝结硬化
-
1.7.1.33.1.3 建筑石膏的技术性质与技术要求
-
1.7.1.43.1.4 石膏的应用
-
1.7.23.2 石 灰
-
1.7.2.13.2.1 石灰的原料与生产
-
1.7.2.23.2.2 石灰的消解与凝结硬化
-
1.7.2.33.2.3 石灰的技术性质
-
1.7.2.43.2.4 石灰的技术标准与性能要求
-
1.7.2.53.2.5 石灰的应用
-
1.7.33.3 水玻璃
-
1.7.3.13.3.1 水玻璃的原料与生产
-
1.7.3.23.3.2 水玻璃的凝结硬化
-
1.7.3.33.3.3 水玻璃的性质与应用
-
1.7.43.4 镁质胶凝材料
-
1.7.4.13.4.1 镁质胶凝材料的原料与生产
-
1.7.4.23.4.2 轻烧氧化镁的凝结硬化
-
1.7.4.33.4.3 轻烧氧化镁的应用
-
1.7.5思考题
-
1.8第4章 水泥
-
1.8.14.1 通用硅酸盐水泥
-
1.8.1.14.1.1 硅酸盐水泥
-
1.8.1.24.1.2 其他通用硅酸盐水泥
-
1.8.24.2 特性水泥和专用水泥
-
1.8.2.14.2.1 铝酸盐水泥
-
1.8.2.24.2.2 白色硅酸盐水泥
-
1.8.2.34.2.3 抗硫酸盐硅酸盐水泥
-
1.8.2.44.2.4 道路硅酸盐水泥
-
1.8.2.54.2.5 中热硅酸盐水泥、低热硅酸盐水泥
-
1.8.2.64.2.6 膨胀水泥和自应力水泥
-
1.8.2.74.2.7 砌筑水泥
-
1.8.3思考题
-
1.9第5章 混凝土
-
1.9.15.1 概 述
-
1.9.1.15.1.1 混凝土的定义及分类
-
1.9.1.25.1.2 混凝土的优点与不足
-
1.9.25.2 普通混凝土的基本组成材料及技术要求
-
1.9.2.15.2.1 水泥
-
1.9.2.25.2.2 拌和及养护用水
-
1.9.2.35.2.3 细骨料——砂
-
1.9.2.45.2.4 粗骨料
-
1.9.35.3 混凝土拌合物的和易性
-
1.9.3.15.3.1 和易性的概念
-
1.9.3.25.3.2 和易性的检测方法及指标
-
1.9.3.35.3.3 影响和易性的主要因素
-
1.9.45.4 混凝土的强度
-
1.9.4.15.4.1 混凝土的破坏机理
-
1.9.4.25.4.2 混凝土的强度
-
1.9.4.35.4.3 影响混凝土强度的因素
-
1.9.4.45.4.4 提高混凝土强度的主要措施
-
1.9.55.5 混凝土的变形
-
1.9.5.15.5.1 化学收缩
-
1.9.5.25.5.2 干湿变形
-
1.9.5.35.5.3 温度变形
-
1.9.5.45.5.4 在荷载作用下的变形
-
1.9.65.6 混凝土的耐久性
-
1.9.6.15.6.1 抗渗性
-
1.9.6.25.6.2 抗冻性
-
1.9.6.35.6.3 抗化学腐蚀性
-
1.9.6.45.6.4 混凝土的碳化
-
1.9.6.55.6.5 混凝土的碱-骨料反应
-
1.9.6.65.6.6 提高混凝土耐久性的措施
-
1.9.75.7 混凝土的外加材料
-
1.9.7.15.7.1 混凝土外掺料
-
1.9.7.25.7.2 混凝土外加剂
-
1.9.85.8 混凝土的质量控制
-
1.9.8.15.8.1 混凝土生产质量控制的必要性
-
1.9.8.25.8.2 混凝土强度的波动规律——正态分布
-
1.9.8.35.8.3 混凝土强度平均值、标准差、变异系数
-
1.9.8.45.8.4 混凝土的配制强度
-
1.9.8.55.8.5 强度检测评定
-
1.9.95.9 普通混凝土配合比设计
-
1.9.9.15.9.1 混凝土配合比设计的基本要求及表示方法
-
1.9.9.25.9.2 混凝土配制强度的确定
-
1.9.9.35.9.3 混凝土配合比计算
-
1.9.9.45.9.4 混凝土配合比的试配、调整与确定
-
1.9.105.10 其他品种混凝土
-
1.9.10.15.10.1 轻混凝土
-
1.9.10.25.10.2 纤维混凝土
-
1.9.10.35.10.3 泵送混凝土
-
1.9.10.45.10.4 高性能混凝土
-
1.9.10.55.10.5 道路混凝土
-
1.9.10.65.10.6 碾压混凝土
-
1.9.10.75.10.7 聚合物混凝土
-
1.9.10.85.10.8 自流平、自密实混凝土
-
1.9.11思考题
-
1.10第6章 建筑砂浆
-
1.10.16.1 建筑砂浆的组成材料
-
1.10.1.16.1.1 胶凝材料
-
1.10.1.26.1.2 砂
-
1.10.1.36.1.3 掺合料
-
1.10.1.46.1.4 水
-
1.10.1.56.1.5 外加剂
-
1.10.26.2 砂浆拌合物的性质
-
1.10.2.16.2.1 流动性(稠度)
-
1.10.2.26.2.2 保水性
-
1.10.2.36.2.3 凝结时间
-
1.10.2.46.2.4 黏结性
-
1.10.2.56.2.5 变形性
-
1.10.36.3 砌筑砂浆
-
1.10.3.16.3.1 砌筑砂浆的强度与强度等级
-
1.10.3.26.3.2 砌筑砂浆的配合比设计
-
1.10.46.4 抹面砂浆
-
1.10.4.16.4.1 普通抹面砂浆
-
1.10.4.26.4.2 装饰砂浆
-
1.10.56.5 特种砂浆
-
1.10.5.16.5.1 防水砂浆
-
1.10.5.26.5.2 保温砂浆
-
1.10.5.36.5.3 吸音砂浆
-
1.10.5.46.5.4 耐酸砂浆
-
1.10.5.56.5.5 防射线砂浆
-
1.10.5.66.5.6 自流平砂浆
-
1.10.5.76.5.7 膨胀砂浆
-
1.10.6思考题
-
1.11第7章 墙体材料和屋面材料
-
1.11.17.1 砌墙砖与砌块
-
1.11.1.17.1.1 烧结砖和砌块
-
1.11.1.27.1.2 蒸养(压)砖
-
1.11.1.37.1.3 免烧(蒸)砌块
-
1.11.27.2 墙用板材
-
1.11.2.17.2.1 石膏板
-
1.11.2.27.2.2 蒸压加气混凝土板
-
1.11.2.37.2.3 钢丝网夹芯板
-
1.11.37.3 屋面材料
-
1.11.3.17.3.1 黏土瓦
-
1.11.3.27.3.2 混凝土瓦
-
1.11.3.37.3.3 钢丝网水泥大波瓦
-
1.11.3.47.3.4 玻璃钢波形瓦
-
1.11.3.57.3.5 琉璃瓦
-
1.11.3.67.3.6 沥青瓦
-
1.11.4思考题
-
1.12第8章 金属材料
-
1.12.18.1 土木工程钢材的基本知识
-
1.12.1.18.1.1 钢的冶炼
-
1.12.1.28.1.2 钢的分类
-
1.12.1.38.1.3 钢的晶体组织和化学成分
-
1.12.1.48.1.4 钢材的力学性能
-
1.12.1.58.1.5 焊接性能
-
1.12.1.68.1.6 冷加工时效及其应用
-
1.12.28.2 土木工程常用钢材
-
1.12.2.18.2.1 主要钢种
-
1.12.2.28.2.2 钢筋混凝土用钢材
-
1.12.2.38.2.3 钢结构用钢材
-
1.12.2.48.2.4 钢材的锈蚀与防止
-
1.12.38.3 其他金属材料
-
1.12.3.18.3.1 铝及铝合金
-
1.12.3.28.3.2 铜及铜合金
-
1.12.3.38.3.3 铸铁
-
1.12.4思考题
-
1.13第9章 木材
-
1.13.19.1 木材的分类及构造
-
1.13.1.19.1.1 分类
-
1.13.1.29.1.2 木材的构造
-
1.13.29.2 木材的物理力学性质
-
1.13.2.19.2.1 密度与表观密度
-
1.13.2.29.2.2 含水率与吸湿性
-
1.13.2.39.2.3 湿胀与干缩变形
-
1.13.2.49.2.4 木材的强度及其影响因素
-
1.13.39.3 木材的防腐与防火
-
1.13.3.19.3.1 木材的腐朽与防腐
-
1.13.3.29.3.2 木材的防火
-
1.13.49.4 木材的综合利用
-
1.13.4.19.4.1 胶合板
-
1.13.4.29.4.2 胶合夹芯板
-
1.13.4.39.4.3 刨花板、木丝板、木屑板
-
1.13.4.49.4.4 纤维板
-
1.13.4.59.4.5 镶拼地板
-
1.13.5思考题
-
1.14第10章 有机高分子材料
-
1.14.110.1 合成高分子化合物的基本知识
-
1.14.1.110.1.1 高分子化合物的分类
-
1.14.1.210.1.2 高分子化合物的合成方法及命名
-
1.14.1.310.1.3 高分子化合物的基本性质
-
1.14.210.2 建筑塑料
-
1.14.2.110.2.1 建筑塑料的特性
-
1.14.2.210.2.2 塑料的组成
-
1.14.2.310.2.3 常用建筑塑料
-
1.14.310.3 胶黏剂
-
1.14.3.110.3.1 胶黏剂的组成、要求及分类
-
1.14.3.210.3.2 黏结原理
-
1.14.3.310.3.3 土木工程中常用的胶黏剂
-
1.14.410.4 涂 料
-
1.14.4.110.4.1 涂料的组成
-
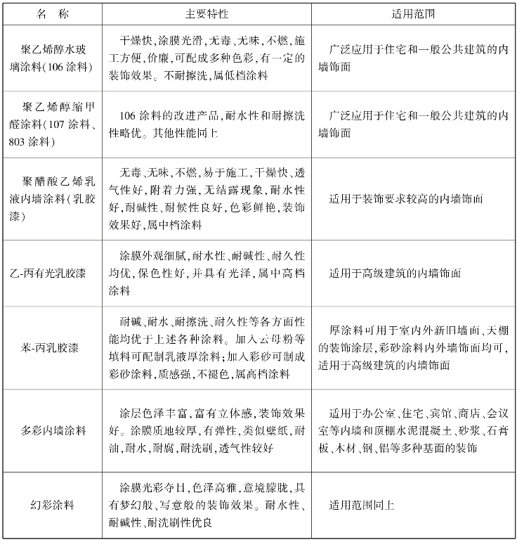
1.14.4.210.4.2 常用建筑涂料
-
1.14.4.310.4.3 油漆涂料
-
1.14.5思考题
-
1.15第11章 沥青与防水材料
-
1.15.111.1 沥青与沥青混合料
-
1.15.1.111.1.1 石油沥青
-
1.15.1.211.1.2 煤沥青
-
1.15.1.311.1.3 改性石油沥青
-
1.15.1.411.1.4 沥青混合料
-
1.15.211.2 防水涂料
-
1.15.2.111.2.1 防水涂料的基本性能要求
-
1.15.2.211.2.2 常用防水涂料
-
1.15.311.3 防水卷材
-
1.15.3.111.3.1 防水卷材的基本性能要求
-
1.15.3.211.3.2 沥青防水卷材
-
1.15.3.311.3.3 高聚物改性沥青防水卷材
-
1.15.3.411.3.4 合成高分子防水片材(卷材)
-
1.15.3.511.3.5 防水卷材的应用
-
1.15.411.4 密封材料
-
1.15.4.111.4.1 密封材料的基本性能要求
-
1.15.4.211.4.2 常用密封材料
-
1.15.5思考题
-
1.16实 验
-
1.16.1实验1 土木工程材料基本物理性质试验
-
1.16.2实验2 水泥试验
-
1.16.3实验3 混凝土用砂、石骨料试验
-
1.16.4实验4 混凝土试验
-
1.16.5实验5 建筑砂浆试验
-
1.16.6实验6 砌墙砖试验
-
1.16.7实验7 钢筋试验
-
1.16.8实验8 木材试验
-
1.16.9实验9 沥青试验
-
1.16.10实验10 沥青混合料试验
-
1.16.11综合型实验1 混凝土配合比设计试验
-
1.16.12综合型实验2 高性能混凝土和易性试验
-
1.16.13综合型实验3 活性矿物掺合料活性激发试验
-
1.17参考文献


