1
土木工程材料(第4版)
1.14.3.3 10.3.3 土木工程中常用的胶黏剂
10.3.3 土木工程中常用的胶黏剂

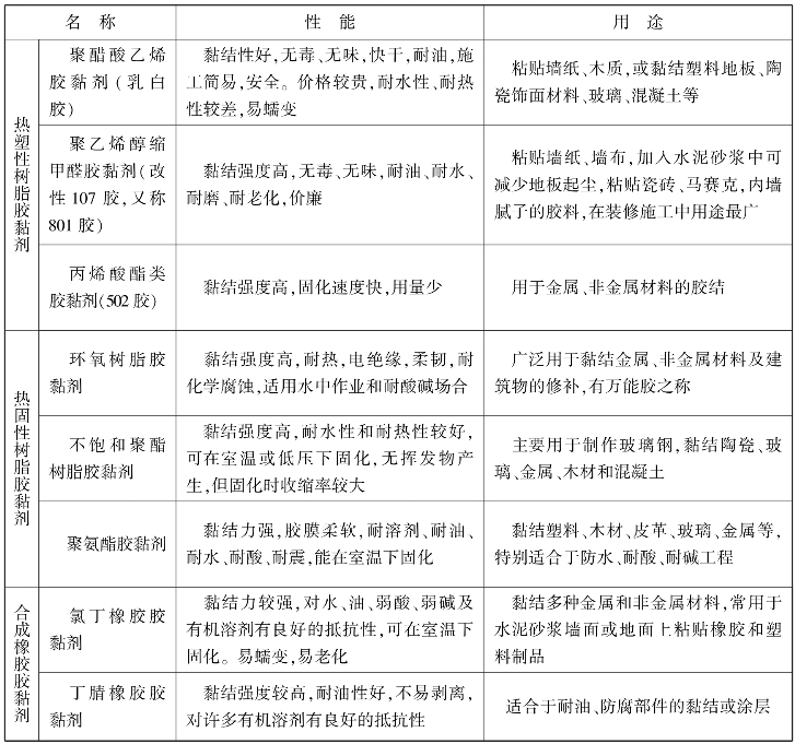
胶黏剂品种很多,现将常用的胶黏剂的性能及用途列于表10.2中。

表10.2 土木工程常用胶黏剂的性能及用途