1
管理学基础
1.6.1.1 4.1.1 两种相反的观点
4.1.1 两种相反的观点

定义社会责任(Social responsibility)的术语非常多。一些较为流行的说法有“只是创造利润”“不仅是创造利润”“是自愿的活动”“关心更大的社会系统”,以及“社会敏感”等。这些观点许多都是片面的。一方面,按照古典的(或纯经济的)观点,认为管理唯一的社会责任就是使利润最大化,这有点类似于马云的慈善观;但另一方面,站在社会经济的立场上,认为管理的责任不仅是使利润最大化,而且还是保护和增加社会财富。

1)古典观

古典观(Classical view)最直率的支持者是诺贝尔经济学奖获得者、货币学派的代表人物米尔顿·弗里德曼(Milton Friedman)。他认为,今天大部分经理是职业经理人,即他们并不拥有他们经营的公司,他们是雇员,对股东负责。因此,他们的主要责任就是按股东的利益来经营业务。那么这些利益是什么呢?弗里德曼认为股东们只关心一件事:财务收益率。

根据弗里德曼的观点,当经理将组织资源用于“社会产品”或者说将组织资源用于“社会利益”时,他们是在增加经营成本,是在削弱市场机制的基础。有人必须为这种资产的再分配付出代价,因为成本只能通过高价格转嫁给消费者,或者降低股息回报由股东所吸收。如果社会责任行为降低了利润和股息,那么股东受损失;如果必须降低工资和福利来支付社会行为,那么雇员受损失;如果用提价来补偿社会行为,那么消费者受损失;如果市场不接受更高的价格,销售额便下降,那么企业也许就不能生存,此时组织的全部组成要素都将受损失。因此,在弗里德曼看来,管理者的主要责任就是从股东的最佳利益出发来从事经营活动,古典观支持所承担的社会责任仅限于为股东实现组织利润的最大化。

2)社会经济观

社会经济观(Socioeconomic view)对古典观反驳说,时代已经变了,并且对公司的社会预期也在变化。《公司法》可以作为这个观点的注解:公司要经政府许可(登记、注册)方能成立和经营;同样,必要时政府亦有权解散它们,因此公司不再是只对股东负责的独立的实体,它还要对建立和维持它们的更大的社会负责。正如一位社会经济观的支持者提醒的那样:“利润最大化是公司的第二位目标,而不是第一位目标,公司的第一位目标是保证自身的生存。”

让我们来审视三鹿集团毒奶粉事件。三鹿集团位于河北省石家庄市,前身是1956年2月16日成立的“幸福乳业生产合作社”,曾经是中国最大的奶粉制造商,奶粉产销量自1993年起连续11年稳居全国第一,并在同行业创造了多项奇迹。但2008年爆出的中国奶制品污染事件使得三鹿集团最终走上了覆灭的命运。事件起因是很多食用三鹿集团生产的奶粉的婴儿被发现患有肾结石,随后经权威部门检测,在其奶粉中发现了化工原料三聚氰胺。截至2009年1月8日,全国累计报告食用三鹿奶粉和其他个别奶粉导致泌尿系统出现异常的患儿达29.6万人,6例死亡病例不能排除与食用问题奶粉有关。该事件引起各国的高度关注和对乳制品安全的担忧。中国国家质检总局公布对国内的乳制品厂家生产的婴幼儿奶粉的三聚氰胺检验报告后,事件迅速恶化,包括伊利、蒙牛、光明、圣元及雅士利在内的多个厂家的奶粉都检测出三聚氰胺。该事件也重创了中国制造的商品信誉,多个国家禁止了中国乳制品进口。2009年2月,三鹿集团被法院宣布破产,集团董事长田文华被判处无期徒刑,副总裁王玉良、杭志奇以及相关职工被判处5~15年不等的有期徒刑。

在社会经济观的支持者看来,古典派观点的主要缺陷在于他们的时间框架。社会经济观的支持者认为,管理者应该关心长期的资本收益率最大化。为了实现这一点,他们必须承担社会义务以及由此产生的成本。他们必须以不污染、不歧视、不从事欺骗性的广告宣传等方式来保护社会福利,他们还必须融入自己所在的社区以及资助公益慈善组织,从而在改善社会中扮演积极的角色。此外,现代企业从事非常频繁的政治游说活动,来为它们的利益去影响政治进程,而社会也接受甚至鼓励工商企业卷入社会、政治和法律环境中。现代企业组织已经不是单纯的工商业组织,例如在中国,大量的国有企业承担着非纯粹的经济职能。

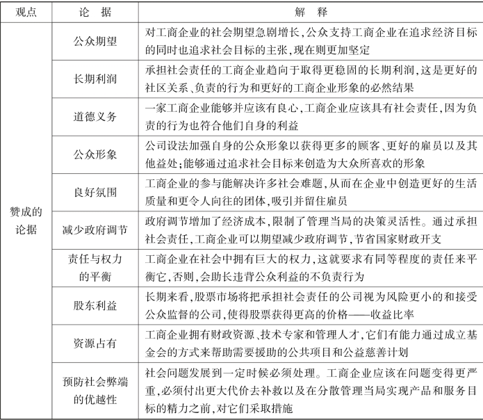
3)赞成和反对社会责任的争论

一个引申的问题是,赞成和反对工商业组织担负社会责任的具体论据是什么呢?表4.1列举了已提出的主要观点。

表4.1 支持和反对工商企业承担社会责任观的论据

续表

4)从义务到响应

通常,社会责任是一种工商企业追求有利于社会长远目标的义务,而不是法律和经济所要求的义务。理解这一定义的前提是,其一,不管企业是否愿意承担社会责任,它们都会遵守社会颁布的所有法律;其二,将企业看成一种道德机构,在它努力为社会作贡献的过程中,它必须分清正确的和错误的行为。

为了更好地理解上述所定义的社会责任的内涵,我们来对比另外两个相关概念:社会义务和社会响应。社会义务是工商企业参与社会的基础。一个企业当它符合了其经济和法律责任时,或者说,当它达到了法律的最低要求时,它已经履行了它的社会义务(Social obligation)。这时,一个企业追求社会目标的程度仅限于它们有利于该企业实现其经济目标的程度。显然,与社会义务相比,社会责任和社会响应就不仅仅限于符合基本的经济和法律标准。

社会责任加入了一种道德规则,能明辨是非,促使人们从事、参与那些使社会变得更美好的事情,而不做那些有损于社会的事情。社会响应(Social responsiveness)是指一个组织适应变化的社会状况的能力。社会责任要求组织决定什么是对的、什么是错的,从而找出基本的道德真理。而社会响应强调一个组织对社会呼吁的响应,受社会伦理道德标准引导,能够为管理者作决策提供一个更有意义的指南。表4.2揭示了社会责任与社会响应的区别。

表4.2 社会责任与社会响应的区别

社会义务、社会责任与社会响应之间是一种什么样的关系呢?接下来的几个例子有助于理解它们。当一个公司达到了国家法律法规设立的排污标准,或招聘员工时不歧视那些打算两年内生育孩子的女性时,它只是履行了其社会义务。因为法律规定公司不能污染环境,不能歧视女性。为了应对雇员的呼吁、职业压力和环境保护者的抗议,2017年3月中国某民办高校为其教职员工提供了照顾小孩子的设施,2016年9月韩国三星电子公司因电池起火问题宣布在全球范围召回Galaxy Note7手机并在10月停售,2012年7月3日“什邡事件”中四川省什邡市政府宣布停止宏达钼铜冶炼项目的建设等,这些组织在这样做时都是对社会的响应。当然,任何组织从起初开始就能提供高质量、符合消费者需求和有利于公共利益的生产、服务和建设行为,则可以称这些组织在承担一种社会责任。一个对社会敏感的管理者,不是评价从长期来看什么对社会有益,而是更愿意认识到流行的社会准则,然后改变其社会参与方式,从而对变化的社会状况作出积极的反应。