1
公安警察制度研究
1.4.2.10 (一)第四次警务革命发生的背景分析
(一)第四次警务革命发生的背景分析

第四次警务革命肇始于美国,但在英国获得了长足的发展。

1.美国警察学界的实证研究

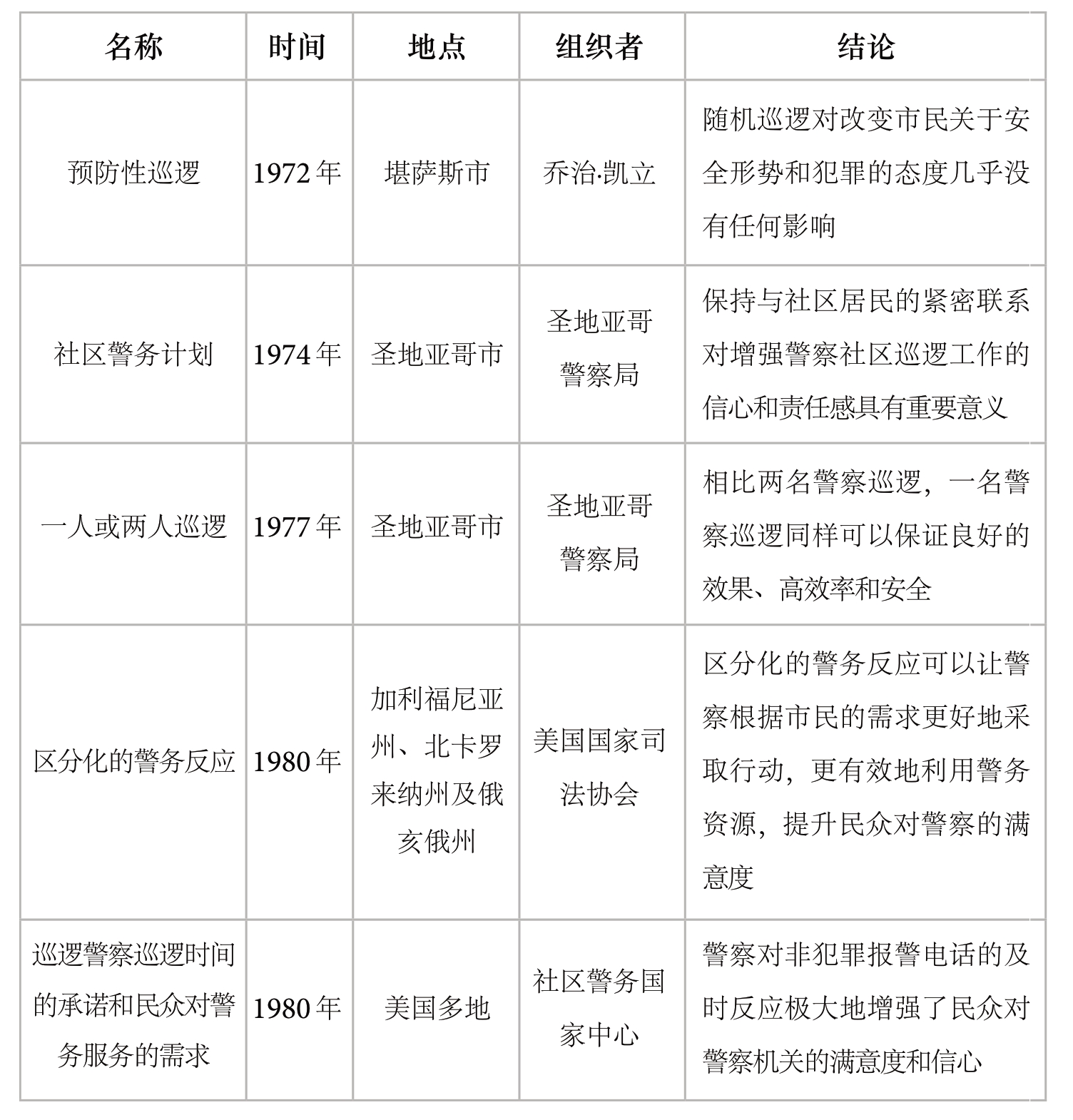
19世纪末期,美国社会动荡不安,民权运动和反越战活动频繁发生,犯罪率上升,冲突、暴力和公众骚乱达到高潮。实现了现代化的警察因过于强调打击犯罪和执法的职能而与民众的距离渐行渐远。一方面,在打击犯罪的迅速灵活反应要求下,警察机关的科技支援变得越来越复杂,而警察承诺的快速灵活反应的优越性在处理犯罪时并未表现出明显优势。另一方面,警察数量的增长与犯罪率的减少以及破案率之间几乎没有太多的关联,民众对于警察专业打击犯罪模式的效果越来越表现出质疑。而事实也证明,警务工作打击犯罪模式并不能有效控制犯罪和满足民众的期待。与此同时,20世纪70—80年代初,美国警察学界的数个实证研究结果均否定了一直以来美国警方认为理所当然的一些假设,并为美国开启社区警务战略提供了理论框架(见表2-1)。社区警务理论的形成主要基于这些研究的成果。

表2-1 1970—1980年美国警察学界的实证研究

img

20世纪70年代到80年代的警务研究否定了美国警察长期以来有关警察勤务的种种假设,更正了关于警务工作的错误理念。部署更多的警察、刑警,更频繁的巡逻,以及更快速的反应,都不一定能提高警务工作的质量。警察机关提出的对居民任何报警作出快速反应的目标无疑极大地增加了基层警察的工作量。美国警察机关从经验性研究和实践中总结出以下经验:

第一,警察职能十分复杂,包含了许多任务和职责。大部分警察工作和维持秩序、提供社会服务有关,只有很小一部分警务工作涉及打击犯罪和执法。为了加强警务工作的效果,警察机关必须拓宽警察对工作范畴的界定。警察不仅要关注打击犯罪,还要在社区内维持秩序、提供社会服务和提高居民的生活质量。[14]

第二,民众应作为警务工作的共同执行者(Co-producer)。警察需要依靠民众报告犯罪案件和协助处理社会骚乱。对犯罪嫌疑人的定罪很大程度上依赖于受害者和目击证人的合作。更为重要的是,社区内的非正式社会控制是控制犯罪和骚乱的关键,警察机关不可能一手包办,独立控制犯罪。

2.警务现代化对英国产生的负面影响

首先,片面追求警察人数的高增长。增加警察编制曾一度被英国的警察部门视为现代化的最重要措施之一。比如,1986年英国全国警察共计8.6万人,1991年则达到14万人。许多英国郡的警察局人数都呈连年上升趋势,但与此同步的却是犯罪立案数的不断增加。警察编制的持续增长直接加重了纳税人的负担,而犯罪率的不降反增更是引起公众的不满与指责。1976年,英国德文郡警察局局长约翰·安德逊在他的著作《从人力资源到观念的转变》中提出了一个全新的概念——“无增长改善论”。安德逊指出,英国当前警察机构所需要的人力资源已经远远超出了整个社会经济所能承受的范围,大幅度提高警务开支以负担庞大的警察队伍既是无益的,也是危险的。他由此提出,警察现代化应偏离强调高警察比例、高度装备现代化的美国模式,而应当把改革的重点放到社区、面向公众,应当以社会人力资源作为警力的后备,以警察综合实力的提升代替单纯警察数量的增长。

其次,单纯追求警用器材装备的高科技。警察装备现代化是一个完整的综合的概念,它既包括警员随身佩戴的枪支、辅助武器、防护用具等装备,也包括巡逻车等执法交通工具,还包括对讲机、监听、监视等通信工具以及指纹鉴定系统等警用计算机、警用科学仪器。而一味追求警察装备的高科技化会使得警察与公众逐步脱离,乃至对立,造成公众对警察的信任危机。20世纪60年代之前,英国警察曾是国民引为骄傲的象征。那时的警察与社区的民众之间不仅熟悉,而且像是多年的老朋友。随着巡逻车的逐步普及,一台全天候巡逻车最少需要配备四名警员,而当警察坐到巡逻车上以后,他与公众的关系便渐行渐远了。在许多警察感叹失去了昔日的“黄金时代”的同时,公众也强烈要求警察重新回到社区之中,甚至提出“要传统更夫,不要机器人”的呼吁。1976年,英国警察机构的一项“怎样才能做一个现代化的警察”的调查结果显示,公众对戴钢盔、穿防弹背心、驾驶着全天候巡逻车的“机器警察”十分反感,其全部答案均指向诚恳、理解、同情、合作等警察品质有关的道德内容。

再次,单纯追求快速反应的警务风格。一方面,随着英国社会经济的快速发展,巡逻车逐步普及并逐步代替了以往的公众工作。与此同时,犯罪率居高不下,犯罪分子的作案工具越来越现代化,犯罪的流动速度也越来越快,这使得快速反应的警务风格成为必要。但另一方面,警察工作的“快速反应”发展到后来流于形式,单纯追求4分钟到达现场,并把它作为衡量现代化的标志,而真正的破案工作却被忽视。不解决打击、控制犯罪的问题,也就失去了“快速反应”的意义。