第四章 高层建筑灭火救援技术项目训练规程
本章融合基础理论、固定消防设施操作和重点环节技术,从组织指挥、火情侦察、水带铺设、疏散搜救和火场支援保障等方面,规范作战行动操作方法,制定了相关技术项目训练规程。
第一节 组织指挥环节训练
本节区分中队指挥、支队全勤指挥部指挥和现场指挥部指挥等层次,介绍了组织指挥环节训练的基础理论和操作规程。
一、基础理论
随着城市建筑的迅猛发展,高层建筑的数量日益增多,一旦发生火灾,烟火迅速扩散,火灾扑救及人员疏散面临很大困难,灭火组织指挥工作显得尤为重要。
1.中队指挥
高层建筑火灾扑救,中队通常在4 个位置设置4 名指挥员,指挥员不足时,可由富有经验的班长骨干顶替,即指挥员A、指挥员B、指挥员C、指挥员D(图4-1)。

图4-1 中队作战指挥架构图
(1)指挥员A(1 号车指挥员)为中队指挥员,指挥位置一般设置在商务建筑一楼大厅或居住建筑一楼入口外,便于上下、内外信息沟通和统筹指挥。主要负责本中队及初期到场其他力量的统筹指挥工作,具体做好出动途中信息核对、组织侦察、信息报送、指挥中队整体作战,以及给增援力量安排作战任务,同时协调将微型消防站等单位应急力量纳入指挥体系(具体负责外部人员疏散集结区设立及人员清点工作)。
(2)指挥员B(2 号车指挥员)协助指挥员A 实施指挥,指挥位置设置在消防控制室,便于第一时间判断着火部位、火势蔓延发展趋势和固定消防设施动作情况。主要负责组织消防控制室内的火情侦察、设备操控和沟通协调工作。
(3)指挥员C(3 号车指挥员)协助指挥员A 实施指挥,指挥位置设置在进攻起点层,便于准确有效地实施内部火情侦察、内攻作战指挥。主要负责带队实施内部火情侦察和初期控(灭)火,以及进攻起点层、着火层及着火层上层的作战指挥。
(4)指挥员D(安全员)辅助指挥员A 实施指挥,指挥位置设置在大楼外部,便于外围的火情侦察和外部协调工作。主要负责外围的火情侦察、安全巡视,以及增援力量的接应。
(5)安全主管(微型消防站)配合指挥员A 指挥,负责疏散集结区人员清点,以及配合消防队伍实施处置等工作。
2.支队全勤指挥部指挥
高层建筑火灾扑救,支队全勤指挥部通常设置1 名指挥长和2 名指挥助理(指挥员),即指挥助理A、指挥助理B(图4-2)。

图4-2 支队全勤指挥部作战指挥架构图
(1)指挥长为现场总指挥,到场后听取指挥员A 汇报,基本掌握情况后接管指挥权和地面指挥点。主要负责在地面指挥点实施统筹指挥,调整现场指挥任务分工。
(2)指挥助理A 深入前沿实施指挥,指挥位置设在进攻起点层。主要负责前沿指挥(统一指挥楼内力量)。
(3)指挥助理B 协助指挥长实施指挥,指挥位置设在地面指挥点或楼外。主要负责后方指挥(力量集结、供水、安全警戒、战勤保障和举高消防车指挥)。
3.现场指挥部指挥
支队全勤指挥部到场后,宣布成立现场指挥部(指挥部位置根据接近现场、便于观察、便于转移、安全的原则予以确定,超高层建筑指挥部一般设在大楼外的地面),细化段指挥分工(作战指挥组、通信联络组、政工宣传组、战勤保障组、技术专家组)(图4-3)。总队指挥到达指挥部后,指挥员实施交接,按照“扁平化”指挥要求,不再增设指挥层级,总队人员充实到各个工作组中,加强现场指挥力量。原则上总队指挥负责后方指挥,支队指挥负责楼内指挥。

图4-3 现场指挥部作战指挥架构图
1)现场指挥部 负责火场全面指挥,主要负责安排作战指挥、通信联络、政工宣传、战勤保障、技术专家等指挥任务。
2)通信联络组 由通信部门负责人负责,主要负责实施现场通信组网,确保现场通信联络畅通。
3)技术专家组 由建筑物业、设计、施工以及消防维保单位组成,主要负责协助做好灭火技术支撑,具体负责提供建筑资料信息,实施辅助操作。
4)作战指挥组 由全勤指挥部指挥长负责,主要负责统筹现场指挥员做好供水指挥、安全警戒、应急预备、前沿指挥、人员救助、车辆集结,以及举高消防车指挥等工作。在一楼大厅建立前沿指挥部负责作战指挥,主要负责调整楼层指挥分工,增设人装集结层,并分别在人装集结层、进攻起点层、着火层、着火层上一层、着火层上层充烟楼层、顶层、着火层上层未充烟的楼层设置指挥力量。
5)政工宣传组 由政治部门负责人负责,主要负责内宣、外宣工作。
6)战勤保障组 由后勤部门负责人负责,主要负责地面及装备保障层的给养、装备、药剂,以及技术抢修保障等。
二、操作规程
1.情节想定
高层建筑发生火灾,中队指战员、支队全勤指挥部、总队全勤指挥部先后到场处置。
2.训练目的
通过训练,使指挥员掌握高层建筑火灾扑救组织指挥的程序和方法,不断提升指挥员组织指挥能力。
3.训练方法
采取实地授课方式,结合基础理论讲解,学员分组实施训练,由学员分别担任各类指挥员角色(分发电台),然后分配任务实施训练。
4.操作程序
1)中队指挥 出动途中,指挥员A 向指挥中心、起火单位了解、核实现场人员被困情况,查询建筑有关信息,进行初战力量部署,明确车辆停靠位置,提示行动注意事项。到场后,指挥员A 首先组织侦察研判情况,续报消息,然后部署车辆作战任务和指挥员指挥任务,应在4 个“关键点”设立指挥位置,即着火建筑一楼大厅、消防控制室、进攻起点层和建筑外围。
(1)指挥员A(1 号车指挥员)到场后,首先开展询情,将大楼微型消防站和安全主管纳入指挥体系,由其负责大楼外部人员疏散集结区,然后进入楼内,在一楼大厅设立指挥点,安排中队指挥员B、指挥员C、指挥员D(安全员)分别到消防控制室、进攻起点层、大楼外部实施指挥,并向指挥中心报告现场建筑、火势、人员被困等情况。
(2)指挥员B(2 号车指挥员)根据指挥员A 的安排,进入消防控制室侦察,通过查看视频监控屏、CRT 显示屏、火灾报警控制器、消防系统联动控制器、应急广播控制器、消防应急电源控制柜、消防水箱液位显示柜等动作情况,判断着火部位、火势蔓延发展趋势和固定消防设施动作情况,并将信息报送给指挥员A,协助指挥员A 实施指挥。
(3)指挥员C(3 号车指挥员)根据指挥员A 的安排,带领侦察灭火组进入进攻起点层,建立前沿指挥点,组织力量进行内部火情侦察、内攻灭火、疏散救人、破拆排烟等,并将前沿任务开展情况报送给指挥员A,协助指挥员A 实施指挥。
(4)指挥员D(安全员)根据指挥员A 的安排,在大楼外部环绕观察烟火情况、安全巡视,并将外部情况报送给指挥员A,同时负责增援力量的接应,辅助指挥员A 实施外部力量指挥。
(5)单位微型消防站、消防安全管理人在指挥员A 的安排下,负责人员疏散集结区设立,以及人员清点核查工作,并将人员疏散情况报送给指挥员A。
各指挥员之间侦察信息要互通。上级指挥未到场前,指挥员A 负责属地指挥,向途中增援力量安排初步作战任务。增援力量指挥员到场后,应主动向指挥员A 报到,并领受任务。
(6)操作要求:
①指挥员A 要在一楼大厅、消防控制室、进攻起点层、大楼外围等4 个区域设置指挥员。
②将微型消防站、单位安全主管纳入指挥体系。
③了解起火单位的建筑面积、建筑结构、进攻通道、疏散通道等建筑基本情况,核实现场被困人员数量、位置及状态,并将信息报送给指挥中心。
④掌握单位微型消防站出动情况、处置情况,以及单位固定消防设施启动情况。
⑤增援力量到场后,要统筹消防指挥员、微型消防站、单位消防安全管理人,迅速建立指挥作战体系。
⑥上级指挥到场后,指挥员A 应主动汇报火场态势现状,前期信息及决策判断,力量任务部署及初战成效情况。
⑦保持现场信息报送不间断。
2)支队全勤指挥部到场指挥 全勤指挥部整合到场的支队、中队指挥力量,按照“一总两分”的架构实行分区分段。“一总”,即指挥长在地面指挥点实施统筹指挥;“两分”,即2 名指挥助理按照“一前一后”“一上一下”格局实施前后分段指挥。
(1)全勤指挥部出动途中调阅预案和火场影像、监听电台,提示中队设置集结点及作战行动注意事项,到场后向作战指挥中心报到场信息。
(2)指挥员A 向支队全勤指挥部通报指挥位置。
(3)全勤指挥部到场指挥员分工巡视现场后,进入一楼大厅指挥点,听取指挥员A 关于火场态势现状、力量任务部署及初战成效等情况的报告后,由指挥长发出接管指挥权的命令,并向指挥中心报告,指挥中心通报指挥权移交情况。指挥长安排指挥助理A、指挥助理B 分别负责前后方指挥。
(4)指挥助理A 在指挥长的安排下,进入进攻起点层(负责前沿指挥),分别在进攻起点层、着火层、着火层上一层、着火层以上充烟楼层、顶层、着火层以上未充烟楼层设置层面指挥员,负责统一指挥楼内力量,协助指挥长实施指挥。
(5)指挥助理B 在指挥长的安排下,在地面指挥点或楼外(负责后方指挥),主要负责力量集结、供水组织、安全警戒、战勤保障和举高消防车指挥,协助指挥长实施指挥。
(6)操作要求:
①指挥长要在一楼大厅设立指挥点负责统一指挥,在进攻起点层和外围地面指派前沿指挥助理A 和后方指挥助理B。
②前沿指挥助理A 负责指挥人装集结层、进攻起点层、着火层、着火层上层的层面指挥员,后方指挥助理B 负责指挥集结、供水、警戒和举高消防车等任务段的指挥员。
③全勤指挥部到场后,不应立即接管指挥权,而应通过观察巡视、听取汇报初步掌握火场情况后,方可接管指挥权。
④指挥长要明确向辖区中队下达移交指挥权的命令。
⑤要根据气象情况,预判火灾蔓延趋势,进行作战力量调整,提示作战行动安全注意事项。
3)现场指挥部指挥 到场总指挥宣布成立现场指挥部,细化段指挥分工,通常下设5 个工作组,分别是作战指挥组、通信联络组、政工宣传组、战勤保障组、技术专家组。
指挥长介绍现场情况,总指挥下令成立现场指挥部,通知相关人员到指挥部报到。
操作要求:
①要命令通信联络组制定方案,确保通信联络畅通。
②要宣布指挥部下设机构及人员组成。
③各组要按任务要求落实,并报指挥部。
④要根据气象情况,预判火灾蔓延趋势,进行作战力量部署,提示作战行动安全注意事项。
5.成绩评定
各级指挥员按操作程序完成相应的指挥任务为合格,反之则为不合格。
第二节 火情侦察
本节从火情侦察途径、主要内容、行动安全、特别提示等方面,介绍了火情侦察的基础理论,以及火灾初期侦察灭火、热对流防范技术、无人机外部侦察、火场信息反馈与态势评估等技术的操作规程。
一、基础理论
1.火情侦察途径
火情侦察贯穿于高层火灾扑救全过程,指战员主要通过途中侦察、外部侦察、现场询问、内部侦察、消控室侦察等途径,及时获取火场信息,掌握火情动态变化,为科学制定行动方案,优化战斗力量部署,以及调派增援力量提供依据。
2.火情侦察主要内容
1)途中侦察
(1)行驶途中通过查阅预案信息、联系指挥中心,了解起火高层建筑基本情况、现场火势、人员疏散被困、周边道路交通及水源分布情况(路、水、楼、道、人),并根据搜集的信息预判火场情况,确定初步的行动方案。
(2)接近火场时,观察高层建筑有无烟雾、火光,具体冒烟冒火的楼层,以及人员示警求救的情况。一般冒烟最低楼层或该楼层的下一层起火的可能性较大,对于多个连续楼层同时冒出颜色较浓烟雾的高层建筑火灾,则外立面立体燃烧或内部电缆井起火的可能性较大。
2)外部观察 环绕建筑四周,观察建筑周边道路、场地、登高作业面,以及外部水带铺设位置等情况,观察火势和烟雾位置、大小,并判断灾情严重程度及发展方向,了解窗台(阳台)等高处是否有人员被困,高处火势是否产生坠落、飞火等衍生情况,对大面积火灾外部观察,可使用望远镜辅助观察。
3)现场询问 询问知情人(火灾单位当日值班物业和保安人员、工程技术人员、从火场内部逃生人员),及时了解燃烧部位和物质、灾情程度、人员疏散、先期自救、固定消防设施运作、疏散楼梯及避难层分布等情况。
4)消防控制室侦察 进入消防控制室核实起火区域、消防联动设备动作情况(启动防火卷帘,阻止火势和烟气的扩大蔓延;启动排烟设施,关闭通风或中央空调系统;启动自动灭火系统和水泵供水系统),查看实时影像,视情启用广播、水泵等建筑消防设施,指定专人控制消防电梯。
5)内部侦察 组织侦察小组进入火场内部,查明过火范围和受烟火威胁区域、人员被困位置,确定进攻路线和人员疏散救援通道。
3.火情侦察行动安全
(1)侦察小组应不少于3 人,严禁单独行动,时刻与外部保持通信联络畅通。当高层建筑内部情况复杂时,要安排熟悉大楼结构、布局的人员进行引导,并在外部备有侦察预备组,用于意外情况下的救援。
(2)进入高层建筑内部侦察前,要预先评估火场态势、建筑结构强度和行动风险,正确选择侦察路线,明确联络信号和撤出路线,按照底层大厅、起火层下二层或下一层、起火层的顺序进行侦察,严禁直接乘坐电梯到达或穿越起火层;遇高层建筑起火层内部分隔复杂、侦察线路纵深长、转角多时,要分段设置安全员和明显标志。
(3)内部侦察时,要预先判断楼梯前室所处风向位置,缓慢打开防火门,检查楼道内温度和充烟情况,避免强对流条件下人员被烟热灼伤。
(4)进入浓烟、高温等危险区域侦察时,要携带热成像仪、测温仪,加强大楼底层及进攻起点层出入口安全管控,在入口处进行安全检查,登记侦察人员姓名、进出时间、空(氧)气呼吸器压力及使用时间等情况,设置发光导向绳,必要时要跟进水枪掩护。
(5)进入密闭区域侦察时,要控制门的开启,站立于侧面缓慢开启门、窗,防止正对热量排泄口。
(6)非必要情况下,不得打开电梯门,特别防止用力扒门导致人员坠入电梯井内。
(7)穿越避难层时,要设置路线导向标志,避免返程时迷路。
4.特别提示
现场询情不可轻信围观者提供的内部被困人员数量、位置等重要信息,其本身信息获得也是道听途说,非准确信息,避免无谓的火场行动。要通过单位负责人、值班人员、工程技术人员、从火场内部逃生人员了解信息;高层居民建筑,要通过物业和保安人员、现场民警、居委会工作人员、逃生人员等了解火场信息。
二、操作规程
1.火灾初期侦察灭火操
1)场景描述 高层建筑10 层发生火灾,外部窗口有烟雾冒出,内部情况不明。
2)场地器材 距离建筑入口10 m 处标出起点线,起点线上放置热成像仪2台、20 m 支线水带5 盘、水枪2把、止水器2个、65 mm 内扣转65 mm 雌卡接口1 个、二分水器1 个。
3)操作程序 5 名参训人员着灭火救援服全套,配齐个人防护装备,在起点线一侧3 m 处站成一列横队。
听到“器材检查”的口令,参训人员开始检查器材,佩戴个人防护装备。
听到“操作准备”的口令,参训人员列队做好操作准备。
听到“开始”的口令,参训人员按照任务分工,全面展开。
指挥员:根据现场情况,明确战斗员任务分工和器材携带,携带热成像仪1 台,至首层检查消防电梯和室内消火栓(开启室内消火栓观察是否有水、有压)运行情况,经检查正常后乘坐消防电梯至9 层,指挥建立分水阵地,完毕后在1 号员的水枪掩护下进入着火层(10 层)实施侦察,寻找火源和被困人员。
1 号员:携带20 m 支线水带1 盘、水枪1 把、止水器1 个,乘坐消防电梯至9 层二分水器处,连接二分水器出一带一枪至着火层(10 层),掩护指挥员侦察,发现火源后实施灭火。
2 号员:携带20 m 支线水带1 盘,乘坐消防电梯至9 层二分水器处,协助1 号员出一带一枪至着火层(10 层),掩护指挥员侦察,发现火源后实施灭火。
3 号员:携带二分水器1 个、20 m 支线水带1 盘、65 mm 内扣转65 mm 雌卡接口1 个,乘坐消防电梯至9 层室内消火栓处,根据指挥员指令连接室内消火栓建立分水阵地,并控制二分水器,负责现场供液,保障供液不间断。
4 号员:携带热成像仪1 台、20 m 支线水带2 盘、水枪1把、止水器1 个,乘坐消防电梯至9 层二分水器处,将水带、水枪、止水器放置在二分水器处备用,完毕后携带热成像仪至着火层上层(11 层)实施侦察。当发现火势有蔓延趋势后,返回二分水器处,利用备用器材出二带一枪至着火层上层(11 层)进行水枪设防,堵截火势蔓延。
当着火层上层(11 层)堵截火势的水枪出水后,4 号员举手示意,喊“好”。
听到“操作完毕”的口令,参训人员将器材复位。
4)操作要求
(1)参训人员按实战要求着装,做好个人防护。
(2)战斗员进入浓烟区域时,要前虚后实、探步前进。
(3)进入着火房间时,应防止回燃和热对流伤害。
5)注意事项
(1)进入火场内部侦察人员应不少于3 人,不得单独行动,并配齐个人防护装备和通信设备。
(2)进入前应对建筑物强度进行评估,并充分利用地形、地物靠近承重结构行动,防止坠落物伤人。
(3)进入着火层前应对消防电梯和室内消火栓系统进行检查,防止战斗员到达着火层后室内消火栓故障无法出水,但底层消火栓前期有水、有压也不能保证后期供液稳定(泵未启动,由屋顶水箱重力供液)。
2.热对流防范技术操
1)场景描述 高层建筑10 层某单元发生火灾,建筑内消火栓系统可正常使用,上风向阳台窗户开启,下风向防盗门紧闭。
2)场地器材 距离建筑入口10 m 处标出起点线,起点线上放置墙式消火栓转换接头、二分水器1 个、20 m 支线水带4盘、水枪2 把、破拆穿刺水枪1 把、止水器2 个、限位器(木楔)1对、热成像仪1 台、排烟机1 台、电动剪扩钳1 把、无齿锯1 把。
3)操作程序 6 名参训人员着灭火救援服全套,配齐个人防护装备,在起点线一侧3 m 处站成一列横队。
听到“器材检查”的口令,参训人员开始检查器材,佩戴个人防护装备。
听到“操作准备”的口令,参训人员列队做好操作准备。
听到“开始”的口令,参训人员按照任务分工,全面展开。
指挥员:根据现场情况,明确战斗员任务分工和器材携带,携带热成像仪1 台至着火层,利用热成像仪对现场环境温度和防盗门温度进行检测,指挥战斗员对防盗门实施破拆和室内降温,并对现场温度实时检测。
1 号员:携带二分水器1 个、20 m 支线水带1 盘、止水器1个、水枪1 把,至进攻起点层(着火层下一层),铺设1 支水枪至着火层,掩护指挥员侦察火情,掩护3、4 号员进行防盗门破拆,协同3 号员连接破拆穿刺水枪实施降温,待4 号员破拆防盗门时,启动排烟机实施正压送风。
2 号员:携带20 m 支线水带2 盘、水枪1 把、止水器1 个,至进攻起点层(着火层下一层)铺设支线水带,出1 支水枪至着火层,先掩护指挥员侦察火情,再掩护3、4 号员进行防盗门破拆,待防盗门开启后实施内攻灭火。
3 号员:携带破拆穿刺水枪1 把、无齿锯1 把,至着火层,待指挥员对防盗门温度进行检测后,利用破拆穿刺水枪协同4 号员对防盗门实施破拆,并在1 号员的配合下连接水带出水降温。
4 号员:携带电动剪扩钳1 把、木楔1 对,至着火层,待指挥员对防盗门温度进行检测后,协同3 号员利用破拆穿刺水枪对防盗门实施破拆出水降温,待防盗门温度降至安全范围内后,使用电动剪扩钳对防盗门实施破拆,利用木楔对防盗门进行限位,完成后在水枪的掩护下缓慢开启防盗门。
5 号员:携带排烟机、墙式消火栓转换接头1 个、20 m 支线水带1 盘,至进攻起点层连接墙式消火栓设置分水阵地,后携带排烟机至着火层设立正压送风点,返回进攻起点层控制分水阵地。
当防盗门安全开启后,指挥员举手示意,喊“好”。
听到“操作完毕”的口令,参训人员将器材复位。
4)操作要求
(1)参训人员按实战要求着装,做好个人防护。
(2)水带须依次铺设,铺设要平直,不得打绞,各连接处不得脱落。
(3)开启前防盗门要采取限位措施,并在水枪的掩护下缓慢开启。
(4)设置排烟机正压送风时,应设置于防盗门泄压口,且保持安全距离。
5)注意事项
(1)要精简着火层作战力量,防止发生轰燃造成伤害。
(2)要通过测温仪检测内部温度,在未充分冷却条件下,严禁破拆开启防盗门。
(3)开启防盗门时,战斗员应立于防盗门侧面,严禁正对泄压口。
3.无人机外部侦察操
1)场景描述 高层建筑12 层发生火灾,须实施外部侦察,现场气象情况满足无人机操作条件。
2)场地器材 通过训练使无人机飞手掌握高层火灾侦察的程序和方法,为各级指挥员提供辅助决策。
3)操作程序 3 名参训人员着救援服全套,配齐个人防护装备,在起点线一侧3 m 处站成一列横队。
听到“器材检查”的口令,参训人员开始检查器材,佩戴个人防护装备。
听到“操作准备”的口令,参训人员列队做好操作准备。
听到“开始”的口令,参训人员按照任务分工,全面展开。
(1)设立起飞区域。到场后3 号员对现场地形及气象条件进行勘察评估,在着火建筑物周边空旷地带实施警戒,设立起飞区域。应优先考虑在指挥部周围设立。1 号员组装和调试无人机,做好起飞准备。
(2)侦察作业及信息反馈。2 号员连接地面站和单兵图传设备,并调试接通。3 号员根据任务需要,举旗示意起飞。1 号员起飞无人机,2 号员根据现场情况和地面站数据规划航线,引导无人机拍摄全景态势。1 号员根据2 号员指令,飞行至制高点进行拍摄。全景态势拍摄完毕后,2 号员规划航线将无人机引导至着火层等高水平面,拍摄着火层特写画面。特写画面拍摄完成后,1 号员根据指令操作无人机对着火区域所有窗口逐个进行拍摄,寻找被困人员。2 号员通过地面站监控图传画面,发现被困人员并确认被困人员所在位置后,立即向指挥部报告人员被困情况。
(3)返航降落。待任务结束后,2 号员引导1 号员操作无人机降落。3 号员全程监控单兵图传状态,保证无人机拍摄图像连续不间断地传输给指挥部。
4)操作要求
(1)1 号员全程观察水枪手、车载炮、移动炮射水及举高消防车升降位置,防止射流影响。
(2)2 号员监测现场气象条件,并将地面站数据及时告知1号员。
(3)操作人员白天必须佩戴偏光太阳镜,防止出现强光、炫光导致无人机飞手对无人机位置高度判断出现空间差。
(4)无人机飞至着火层下风向和着火位置高度时,要防止高温、热气浪干扰,并与着火建筑物保持10 m 以上安全距离。
(5)起飞前确保GPS 正常,并设置自动返航点,返航点高度高于周边建筑物高度。
(6)小型无人机单组电池工作时间约为20 min,飞行时要时刻注意电量。
(7)起飞时严禁急推油门,避免无人机姿态出错失控。
4.火场信息反馈与态势评估操
1)场景描述 高层建筑10 层发生火灾,着火区域火灾荷载大,结构复杂,需组织内部侦察。
2)场地器材 在进攻起点层(9 层)标出起点线,起点线上设置指挥白板1 个、计时器3 个、发光导向绳1 盘、热成像仪2台,着火层放置火源1 个(可用热水袋代替)。
3)操作程序 4 名参训人员着灭火救援服全套,配齐个人防护装备,在起点线一侧3 m 处站成一列横队。
听到“器材检查”的口令,参训人员开始检查器材,佩戴个人防护装备。
听到“操作准备”的口令,参训人员列队做好操作准备。
听到“开始”的口令,参训人员按照任务分工,全面展开。
指挥员:明确战斗员任务分工和器材携带,在进攻起点层(9 层)进行安全检查,做好记录,设置计时器,并确定安全撤离信号和撤离路线,实时提示安全行动事项。根据侦察小组信息反馈,现场绘制态势图。待侦察小组发现火源后,下达返回指令。
1、2、3 号员:组成侦察小组,1 号员携带热成像仪1 台,2 号员携带发光导向绳1 盘,3 号员携带热成像仪1 台。按照1、2、3号员的顺序依次进入着火层实施侦察,1 号员通过热成像仪寻找火源和被困人员;2 号员携带发光导向绳在入口处将一端固定,携带卷盘跟随1 号员进入着火层实施侦察,并将行进路线、途中危险、被困人员及火源位置等途中情况向指挥员汇报;3 号员通过热成像仪观察1、2 号员行进状态及周围有无危险等情况。听到指挥员发出返回信号后,按照原路返回至起点线。
当侦察人员返回起点线后,指挥员举手示意,喊“好”。
听到“操作完毕”的口令,参训人员将器材复位。
4)操作要求
(1)参训人员着灭火救援服全套,做好个人防护。
(2)信息反馈要吐字清晰、描述准确、用词简要。
(3)态势图绘制尺寸要合理把控,位置要准确。
5)注意事项
(1)要事先确定联络信号及通信方式,保持火场内外及火场内部人员的通信畅通。
(2)要全程监测现场安全和动态风险评估。当指挥员下达撤离命令后,必须快速返回安全区域。
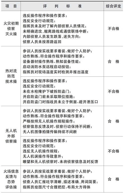
三、考核标准
各项目考核评判标准与综合评定见表4-1。
表4-1 各项目考核评判标准与综合评定

(续表)

(续表)

第三节 水带铺设
本节从水带铺设方式与途径、铺设方式选用、水泵接合器供水、室内消火栓系统出水等方面,介绍了水带铺设的基础理论,以及干线水带沿楼梯蜿蜒顺序铺设、分层登高蜿蜒铺设、相邻建筑横向铺设水带、举高消防车与水带联用铺设等技术的操作规程。
一、基础理论
1.铺设方式与途径
高层建筑火灾扑救水带铺设,按铺设形式分为蜿蜒铺设、垂直铺设、相邻建筑横向铺设三种。其中,蜿蜒铺设按展开形式,可分为沿楼梯顺序铺设、沿楼梯分层登高铺设。垂直铺设按展开形式,可分为登高铺设、登高吊升铺设、分层登高铺设;垂直铺设按铺设环境,可分为沿外墙、沿楼梯间隙、沿中庭、沿电梯井垂直铺设。同时,还可视情借助举高消防车、电动上升器、卷扬机、塔吊、擦窗机等器材装备,拓展水带铺设形式。
2.铺设方式选用
在消防电梯完好且外部铺设条件较好时,乘坐消防电梯登高沿外墙垂直铺设水带,在铺设时间、供液时间、压力损失以及水带线路铺设数量限制等各方面总体优于蜿蜒铺设,但垂直铺设受建筑高度、建筑结构、气象条件等客观条件限制多。在玻璃幕墙高层建筑起火、高层建筑夜间发生火灾等情况下,沿楼梯铺设水带更加高效快捷。实战运用中,应根据高层建筑起火时间、结构特点等实际情况,因地制宜选择水带铺设方式。
3.水带选用
高层建筑灭火水带按照耐压系数,干线水带主要可分为16型、25 型和40 型。铺设移动供液线路时,要根据供液高度和供液压力选择适用的水带,在泵浦出口附近要使用耐高压型水带,当线路延伸到一定距离后,可使用工作压力低一级的水带。
4.分水设置
在铺设水带线路时,要在地面(建筑入口处)设置用于停泵时泄压的二道分水器(螺旋式为宜)。
5.线路固定
由于充水水带自重大,在水带铺设过程中必须对水带、水带接口及分水器进行固定。
1)水带固定 每盘水带的连接处必须牢固固定在可以承重的竖管、墙体等构件上;供压缩空气泡沫时,水带连接处可以用绳索固定在牢固的楼梯附件上,且固定点可相对减少;水带固定点应选择两盘水带连接口的下端。
2)水带接口固定 车的水带接口,泵浦出水口第一根干线要使用水带卡箍进行固定,其他部位水带接口要选择安全牢固的固定点用绳索进行固定。
3)分水器固定 蜿蜒铺设时,要在地面选择牢固的支点,用绳索捆绑二道分水器向两侧用力拉紧固定,防止在加压、泄压造成分水器翻转、移动;垂直铺设时,要对地面及进攻起点层的二道分水器分别进行固定。
6.加压供水
水带线路铺设完成,要在确认安全稳固后,才能实施供水。串联供水时,要按照水带线路走向(由后至前,由连接水源的车辆至靠近火场的车辆)进行启泵加压,加压要缓慢、均匀,防止突然加压造成车泵损坏、水带爆裂或接口脱落,影响正常供水。
7.泄压停水
停止供水时,停泵顺序与加压顺序相反(由前至后,由靠近火场的车辆至连接水源的车辆)。停止供水前,要开启地面二道分水器放水泄压;如无法打开地面二道分水器泄压时,要立即开启靠近火场的泵浦车泄压口进行泄压;当泵浦车泄压口无法打开时,可利用消防斧、撬棒等锐器刺破水带进行泄压。供压缩空气泡沫停液时,应先打开车辆泵浦出口下的泄压阀排气泄压。
8.安全防护
铺设在高层建筑楼下的水带极易被高处坠落的玻璃或其他物体刺穿砸破,可用金属板、木板、棉被、防火毯等进行覆盖保护。
9.线路维护
每条供水线路必须设置线路保障员(预先准备水带包布、预备干线,确保线路发生故障及时修复和更换),规定电台呼号,协调指挥各段供水,掌握并控制车泵出水、停水。
10.水泵接合器供水
室内建筑给水系统压力或流量不足时,可利用消防车给水泵接合器补水,操作时要分清接合器类型(水泵接合器、喷淋接合器)和区域(高区、低区),并确保接合器管路阀门处于开启状态。
11.室内消火栓系统出水
(1)高层建筑火灾扑救应优先使用室内消火栓系统实施快速供水;使用室内消火栓时应携带相关的水枪、水带和消火栓接口,确保供水需要;室内消火栓设有消防水泵远程启动按钮的,要迅速启动;无法启动的,要指派专人到消防泵房开启水泵供水,保障建筑管网供水压力与流量。
(2)室内建筑给水系统压力或流量不足时,可利用消防车与建筑底层室内消火栓相结合供水,操作时要拆卸底层室内消火栓进口的减压孔板,以保证供水流量;操作时消防车水泵压力必须大于建筑底层消火栓处管网的静态压力,避免造成消防车泵损坏。
12.压缩空气泡沫灭火
(1)相比出水灭火,压缩空气泡沫具有重量轻、压力损失小、输送操作安全可靠、便于阵地转移、降低消防员体能消耗等性能优势,能更好满足较高建筑供液的需求。
(2)当建筑内部固定消防设施无法使用,消防车供水能力达不到灭火高度时,利用缩空气泡沫灭火更显优势。
二、操作规程
1.干线水带沿楼梯蜿蜒顺序铺设操
1)场景描述 高层建筑16 层发生火灾,外部风力较大,消防电梯无法使用,建筑内部不具备沿楼梯间隙铺设条件。
2)场地器材 距离建筑入口20 m 处标出起点线,起点线上停放消防车1 辆,消防车一侧放置40 m 干线水带4 盘、20 m干线水带2 盘、水带接口卡箍6 个、水带吊带3 根、安全绳2 根、二道分水器1 个、四分水器1 个。
3)操作程序 6 名参训人员着灭火救援服全套,配齐个人防护装备,在起点线一侧3 m 处站成一列横队待命。
听到“器材检查”的口令,参训人员开始检查器材。
听到“操作准备”的口令,参训人员列队做好操作准备。
听到“开始”的口令,参训人员按照任务分工,全面展开。
指挥员:根据现场建筑的层高和楼梯的形式,估算出移动供液线路所需水带,明确战斗员任务分工和器材携带,携带四分水器1 个、安全绳1 根,沿楼梯登高至15 层设置分水阵地,固定四分水器,负责指挥供液。
驾驶员:携带20 m 干线水带1 盘、水带接口卡箍2 个、安全绳1 根,连接车辆出水口,铺设干线连接二道分水器,使用卡箍对二道分水器前后接口实施固定,并固定二道分水器,完成后返回起点,操作消防车供液。
1 号员:携带40 m 干线水带1 盘、水带接口卡箍1 个、水带吊带1 根,在楼梯入口处放下雄卡,沿楼梯蜿蜒铺设,待水带铺设完毕后与2 号员水带连接,并对接口实施固定,保障供液不间断。
2 号员:携带40 m 干线水带1 盘、水带接口卡箍1 个、水带吊带1 根,跟随1 号员铺设水带,待1 号员水带铺设完毕后,放下雄卡沿楼梯蜿蜒铺设水带,水带铺设完毕后连接3 号员水带,并对接口实施固定,保障供液不间断。
3 号员:携带40 m 干线水带1 盘、水带接口卡箍1 个、水带吊带1 根,跟随2 号员铺设水带,待2 号员水带铺设完毕后,放下雄卡沿楼梯蜿蜒铺设水带,水带铺设完毕后,使用水带吊带对水带进行固定,连接四分水器,并对接口实施固定,保障供液不间断。
4 号员:携带二道分水器1 个、20 m 干线1 盘、水带接口卡箍1 个,在建筑入口处放置二道分水器,铺设干线连接二道分水器与1 号员放下的雄卡,对接口实施固定,再返回起点线,携带40 m 干线1 盘、管子钳1 把、工具包1 个,沿楼梯巡查供液线路,保障供液不间断。
当四分水器固定完毕后,指挥员举手示意,喊“好”。
听到“操作完毕”的口令,参训人员将器材复位。
4)操作要求
(1)参训人员按实战要求着装,做好个人防护。
(2)水带应沿楼梯内侧铺设,水带拉直,不得打绞。
(3)要对地面二道分水器、沿线水带及水带接口进行固定。
5)注意事项
(1)铺设水带前,根据楼层的高度和楼梯形式估算水带用量。通常情况下,蜿蜒铺设水带长度为该建筑目标位置高度的2~2.2 倍。
(2)进攻起点层分水阵地应预留部分干线作为备用。
2.干线水带分层登高蜿蜒铺设操
1)场景描述 高层建筑16 层发生火灾,外部风力较大,消防电梯可正常使用,建筑内部不具备沿楼梯间隙铺设条件。
2)场地器材 距离建筑入口20 m 处标出起点线,起点线上停放消防车1 辆,消防车一侧放置40 m 干线水带4 盘、20 m干线水带2 盘、水带接口卡箍6 个、水带吊带3 根、安全绳2 根、二道分水器1 个、四分水器1 个。
3)操作程序 6 名参训人员着灭火救援服全套,配齐个人防护装备,在起点线一侧3 m 处站成一列横队待命。
听到“器材检查”的口令,参训人员开始检查器材。
听到“操作准备”的口令,参训人员列队做好操作准备。
听到“开始”的口令,参训人员按照任务分工,全面展开。
指挥员:根据现场建筑的层高和楼梯的形式,估算出移动供液线路所需水带,并根据每根水带所铺设的楼层高度,明确战斗员任务分工和器材携带,以及每名战斗员乘坐消防电梯到达的楼层,携带四分水器1 个、安全绳1 根,乘坐消防电梯至15 层设置分水阵地,负责指挥供液。
驾驶员:携带20 m 干线水带1 盘、水带接口卡箍2 个、安全绳1 根,连接车辆出水口,铺设干线连接二道分水器,使用卡箍对二道分水器前后接口实施固定,并固定二道分水器,返回消防车负责操作车辆供液。
1 号员:携带40 m 干线水带1 盘、水带接口卡箍1 个、水带吊带1 根,在楼梯入口处放下雄卡,沿楼梯蜿蜒铺设,待水带铺设完毕后与2 号员水带连接,并对接口实施固定,保障供液不间断。
2 号员:携带40 m 干线水带1 盘、水带接口卡箍1 个、水带吊带1 根,乘坐消防电梯至5 层楼梯平台,待1 号员水带铺设完毕后,放下雄卡沿楼梯蜿蜒铺设水带,水带铺设完毕后与3 号员水带连接,并对接口实施固定,保障供液不间断。
3 号员:携带40 m 干线水带1 盘、水带接口卡箍1 个、水带吊带1 根,跟随2 号员铺设水带,乘坐消防电梯至10 层楼梯平台,待2 号员水带铺设完毕后,放下雄卡沿楼梯蜿蜒铺设水带,水带铺设完毕后使用水带吊带对水带进行固定,连接四分水器,并对接口实施固定,保障供液不间断。
4 号员:携带二道分水器1 个、20 m 干线1 盘、水带接口卡箍1 个,在建筑入口处放置二道分水器,铺设干线连接二道分水器与1 号员放下的雄卡,对接口实施固定,再返回起点线,携带40 m 干线1 盘、管子钳1 把、工具包1 个,沿楼梯巡查供液线路,保障供液不间断。
当四分水器固定完毕后,指挥员举手示意,喊“好”。
听到“操作完毕”的口令,参训人员将器材复位。
4)操作要求
(1)参训人员按实战要求着装,做好个人防护。
(2)水带应沿楼梯内侧铺设,水带拉直,不得打绞。
(3)要对地面二道分水器、沿线水带及水带接口进行固定。
(4)预先确定每名战斗员的登高位置,防止登高错位,水带无法连接。
5)注意事项
(1)铺设水带前,应根据楼层的高度和楼梯形式估算水带用量。通常情况下,蜿蜒铺设水带长度为该建筑目标位置高度的2~2.2 倍。
(2)进攻起点层分水阵地应预留部分干线、支线作为备用。
3.干线水带沿外墙登高吊升铺设操
1)场景描述 高层建筑10 层发生火灾,外部风力较小,消防电梯无法正常使用,建筑内部不具备沿楼梯间隙垂直铺设条件,且室内消火栓系统故障,无法满足火场供液需求。
2)场地器材 距离建筑入口30 m 处标出起点线,起点线上停放消防车1 辆,消防车一侧放置50 m 吊升绳1 根、救援绳包1 套、安全绳4 根、水带接口卡箍5 个、四分水器1 个、二道分水器1 个、40 m 干线水带1 盘、20 m 干线水带2 盘。
3)操作程序 6 名参训人员着灭火救援服全套,配齐个人防护装备,在起点线一侧3 m 处站成一列横队待命。
听到“器材检查”的口令,参训人员开始检查器材。
听到“操作准备”的口令,参训人员列队做好操作准备。
听到“开始”的口令,参训人员按照任务分工,全面展开。
指挥员:根据现场建筑的层高,估算出移动供液线路所需水带,明确战斗员任务分工和器材携带,完毕后携带四分水器1个,沿楼梯登至9 层,设置分水阵地后跑至8 层,负责现场安全检查和指挥引绳下放、水带吊升,完毕后指挥现场供液。
驾驶员:负责现场连接水源,铺设第1 盘水带线,连接车辆出水口和二道分水器,并利用水带接口卡箍对车辆出水口接口实施固定,完毕后操作消防车供液,保障现场供液不间断。
1 号员:携带50 m 吊升绳1 根、救援绳包1 套、水带接口卡箍1 个,沿楼梯登至9 层平台制作滑轮吊升系统;然后跑至8 层施放吊升绳,并在吊升绳上制作防坠落系统;在指挥员的指挥下施放吊升绳吊升水带,并对水带实施固定。
2 号员:携带20 m 干线水带1 盘、安全绳1 根、水带接口卡箍1 个,沿楼梯登至9 层平台连接四分水并固定,然后向8 层铺设1 盘干线水带。待40 m 水带吊升至8 层指定位置后,将吊升水带与内部干线水带进行连接。
3 号员:携带40 m 干线水带1 盘、安全绳2 根,至建筑物10 m 处放下水带,待吊升绳下放至地面后,将吊升绳与水带雌卡实施连接,并示意指挥员吊升。利用安全绳在建筑物底部实施固定,完毕后跑至建筑物中间位置再次实施固定。
4 号员:携带二道分水器1 个、水带接口卡箍2 个、安全绳1 根,距离车辆20 m 处设置二道分水器,完毕后将吊升水带与二道分水器连接并固定,完成操作以后控制二道分水器,保障供液不间断。
当四分水器固定完毕后,指挥员举手示意,喊“好”。
听到“操作完毕”的口令,参训人员将器材复位。
4)操作要求
(1)参训人员按实战要求着装,做好个人防护。
(2)要对地面二道分水器、沿线水带及水带接口进行固定,水带与建筑构件摩擦处应使用软垫保护。
(3)制作滑轮组时应设置防坠落保护,防止脱手造成水带坠落。
(4)吊升水带前,要进行安全检查确认,确保所有水带接口全部固定牢固。
(5)楼内操作人员和地面作业人员要保持通信畅通,协同配合。
5)注意事项
(1)登高吊升垂直铺设水带应首选沿楼梯间隙垂直吊升铺设,当起火建筑结构不具备沿楼梯间隙垂直吊升铺设条件时,才考虑沿外墙垂直吊升铺设。沿外墙垂直铺设时,要预先评估气象条件,当现场风力较大时,不宜采取沿外墙垂直铺设。
(2)在施放吊升绳时,要预先在绳索末端悬挂重物,防止吊升绳在下放过程中受风力干扰而移位。
(3)进攻起点层分水阵地应预留部分干线、支线作为备用。
(4)铺设和回收供液线路时,要在地面作业区做好警戒,防止坠物伤人。
4.沿外墙登高施放铺设操
1)场景描述 高层建筑10 层发生火灾,外部风力较小,消防电梯可正常使用,建筑内部不具备沿楼梯间隙垂直铺设条件,且室内消火栓系统故障,无法满足火场供液需求。
2)场地器材 距离建筑入口30 m 处标出起点线,起点线上停放消防车1 辆,消防车一侧放置40 m 干线水带1 盘、20 m干线水带2 盘、50 m 牵引绳2 根、二道分水器1 个、四分水器1个、安全绳5 根、20 m 支线水带4 盘、泡沫枪2 支、止水器2 个、水带接口卡箍5 个。
3)操作程序 8 名参训人员着灭火救援服全套,配齐个人防护装备,在起点线一侧3 m 处站成一列横队待命。
听到“器材检查”的口令,参训人员开始检查器材。
听到“操作准备”的口令,参训人员列队做好操作准备。
听到“开始”的口令,参训人员按照任务分工,全面展开。
指挥员:根据现场建筑的层高,估算出移动供液线路所需水带,明确战斗员任务分工和器材携带,后携带四分水器1 个、50 m 牵引绳1 根,乘坐消防电梯至9 层,负责现场各项安全检查和指挥水带铺设,完毕后指挥现场供液。
驾驶员:负责现场连接水源,铺设第1 盘干线水带,连接车辆出水口和二道分水器,并利用水带接口卡箍对车辆出水口接口实施固定,完毕后操作消防车供液,保障现场供液不间断。
1 号员:携带20 m 支线水带2 盘、泡沫枪1 支、止水器1个,乘坐消防电梯至9 层平台四分水器处,将1 盘20 m 支线水带放置在四分水器处备用,出一带一枪至10 层平台。
2 号员:携带20 m 支线水带2 盘、泡沫枪1 支、止水器1个,乘坐消防电梯至9 层平台四分水器处,将1 盘20 m 支线水带放置在四分水器处备用,出一带一枪至10 层平台。
3 号员:携带40 m 干线水带1 盘、水带接口卡箍1 个、50 m牵引绳1 根、安全绳1 根,乘坐消防电梯至9 层窗口处,将水带雄卡与牵引绳连接,确认下方安全后施放牵引绳,在4 号员的协助下铺设水带至地面,并用水带卡箍与安全绳进行固定。
4 号员:携带20 m 干线水带1 盘、安全绳1 根、水带接口卡箍1 个,乘坐消防电梯至9 层平台设置分水阵地,铺设干线水带连接四分水器,并利用水带卡箍与安全绳对四分水器实施固定,连接40 m 干线,完毕后协助3 号员铺设水带至地面。
5 号员:携带安全绳2 根,跑至建筑物10 m 处,待牵引绳下放至地面后,将水带牵引至地面,并用安全绳将水带固定于建筑物底部,完毕后跑至建筑物中间位置再次实施固定,保障供液不间断。
6 号员:携带二道分水器1 个、水带接口卡箍2 个、安全绳1 根,距离车辆20 m 处设置二道分水器,后至建筑物10 m 处,将40 m 干线与二道分水器连接并固定,完成操作后控制二道分水器,保障供液不间断。
当2 支泡沫枪出泡沫后,指挥员举手示意,喊“好”。
听到“操作完毕”的口令,参训人员将器材复位。
4)操作要求
(1)参训人员按实战要求着装,做好个人防护。
(2)要指定专人控制消防电梯。
(3)地面二道分水器、沿线水带及水带接口要进行固定,水带与建筑构件摩擦处应使用软垫保护。
(4)水带铺设前,要进行安全检查确认,确保所有水带接口全部固定牢固后,才能进行水带铺设。
(5)楼内操作人员和地面作业人员要保持通信畅通,协同配合。
5)注意事项
(1)登高施放垂直铺设水带应首选沿楼梯间隙垂直铺设,当起火建筑结构不具备沿楼梯间隙垂直铺设条件时,才考虑沿外墙垂直铺设。沿外墙垂直铺设时,要预先评估气象条件,当现场风力较大时,不宜采取沿外墙垂直铺设。
(2)在铺设引绳时,要预先在绳索末端悬挂重物,防止引绳在下放过程中受风力干扰而移位。
(3)进攻起点层分水阵地应预留部分干线、支线作为备用。
(4)铺设和回收供液线路时,要在地面作业区做好警戒,防止坠物伤人。
5.干线水带沿外墙分层登高铺设操
1)场景描述 高层建筑16 层发生火灾,外部风力较小,消防电梯可正常使用,建筑内部不具备沿楼梯间隙垂直铺设条件,且室内消火栓系统故障,无法满足火场供液需求。
2)场地器材 距离建筑入口30 m 处标出起点线,起点线上停放消防车1 辆,消防车一侧放置20 m 干线水带5 盘、四分水器1 个、二道分水器1 个、安全绳5 根、水带接口卡箍7 个。
3)操作程序 6 名参训人员着灭火救援服全套,配齐个人防护装备,在起点线一侧3 m 处站成一列横队待命。
听到“器材检查”的口令,参训人员开始检查器材。
听到“操作准备”的口令,参训人员列队做好操作准备。
听到“开始”的口令,参训人员按照任务分工,全面展开。
指挥员:根据现场建筑的层高,估算出移动供液线路所需水带,明确战斗员任务分工和器材携带,以及每名战斗员乘坐消防电梯到达的楼层,携带四分水器1 个、20 m 干线水带1 盘、安全绳1 根、水带接口卡箍1 个,乘坐消防电梯至15 层,铺设干线水带连接四分水器,建立分水阵地,并实施固定,完成后连接1号员水带,待主干线连接完毕后,至分水阵地负责指挥供液。
驾驶员:负责现场连接水源,铺设第1 盘水带线,连接车辆出水口和二道分水器,并利用水带接口卡箍对车辆出水口接口实施固定,完毕后操作消防车供液,保障现场供液不间断。
1 号员:携带20 m 干线水带1 盘、安全绳1 根、水带接口卡箍1 个,乘坐消防电梯至15 层窗口,连接指挥员水带和安全绳在窗口进行固定,完毕后沿外墙向下铺设水带,负责供液线路的维护,保障现场供液不间断。
2 号员:携带20 m 干线水带1 盘、安全绳1 根、水带接口卡箍1 个,乘坐消防电梯至10 层窗口,用安全绳对干线雌卡进行预固定,防止水带坠落,完毕后沿外墙铺设水带,与1 号员水带实施连接,并选择适当位置进行固定,负责供液线路的维护,保障现场供液不间断。
3 号员:携带20 m 干线水带1 盘、安全绳1 根、水带接口卡箍1 个,乘坐消防电梯至4 层窗口,用安全绳对干线雌卡进行预固定,防止水带坠落,完毕后沿外墙铺设水带至地面,与2 号员水带实施连接,并选择适当位置进行固定,负责供液线路的维护,保障现场供液不间断。
4 号员:携带二道分水器1 个、安全绳1 根、水带接口卡箍2 个,在距离消防车20 m 处设置二道分水器并固定,取下放的水带与二道分水器连接,并利用水带接口卡箍固定,完毕后负责控制二道分水器。
当四分水器固定完毕后,指挥员举手示意,喊“好”。
听到“操作完毕”的口令,参训人员将器材复位。
4)操作要求
(1)参训人员按实战要求着装,做好个人防护。
(2)要指定专人控制消防电梯。
(3)要对地面二道分水器、沿线水带及水带接口进行固定,水带与建筑构件摩擦处应使用软垫保护。
(4)预先确定每名战斗员的登高位置,防止登高错位。
(5)待水带全部连接完毕后方可供液,并时刻保持通信畅通。
5)注意事项
(1)分层登高垂直铺设水带应首选沿楼梯间隙垂直铺设,当起火建筑结构不具备沿楼梯间隙垂直铺设条件时,才考虑沿外墙分层登高垂直铺设。沿外墙垂直铺设时,要预先评估气象条件,当现场风力较大时,不宜采取沿外墙垂直铺设。
(2)铺设水带前,应根据楼层的高度和楼梯形式估算水带用量,确定分层登高铺设区间。
(3)进攻起点层分水阵地应预留部分干线、支线作为备用。
(4)可适当配置10 m、5 m 短距离干线,用于补足分层区间水带不足。
6.干线水带沿楼梯中缝垂直铺设操
1)场景描述 高层建筑16 层发生火灾,外部风力较大,消防电梯无法使用,建筑内部楼梯间隙较小,不具备登高下放垂直铺设条件,且室内消火栓系统故障,无法满足火场供液需求。
2)场地器材 距离建筑入口20 m 处标出起点线,起点线上停放消防车1 辆,消防车一侧放置20 m 干线水带6 盘、四分水器1 个、二道分水器1 个、安全绳2 根、水带吊带3 根、水带接口卡箍6 个。
3)操作程序 6 名参训人员着灭火救援服全套,配齐个人防护装备,在起点线一侧3 m 处站成一列横队待命。
听到“器材检查”的口令,参训人员开始检查器材。
听到“操作准备”的口令,参训人员列队做好操作准备。
听到“开始”的口令,参训人员按照任务分工,全面展开。
指挥员:根据现场建筑的层高和楼梯的形式,估算出移动供液线路所需水带,明确战斗员任务分工和器材携带,携带四分水器1 个,安全绳1 根,沿楼梯登高至15 层设置分水阵地,负责指挥供液。
驾驶员:携带20 m 干线水带1 盘、水带接口卡箍2 个、安全绳1 根,铺设干线连接车辆出水口和二道分水器,并使用卡箍对二道分水器前后接口实施固定,完毕后返回消防车,负责操作车辆供液。
1 号员:携带20 m 干线水带1 盘、水带接口卡箍1 个、水带吊带1 根,至楼梯入口处将水带放下,携水带雌卡沿楼梯水带向上攀登,在遇楼梯转弯处时要双手交替握雌卡防止水带打绞,待水带释放完毕后与2 号员水带连接,对接口实施固定,保障供液不间断。
2 号员:携带20 m 干线水带1 盘、水带吊带1 根、水带接口卡箍1 个,跟随1 号员铺设水带,待1 号员水带铺设完毕后,放下水带,携水带雌卡继续沿楼梯缝隙向上铺设水带,在遇楼梯转弯处时应双手交替握雌卡防止水带打绞,待水带铺设完毕后与3 号员水带连接,并实施接口固定,完毕后负责维护供液线路,保障供液不间断。
3 号员:携带20 m 干线水带1 盘、水带吊带1 根、水带接口卡箍1 个,跟随2 号员铺设水带,待2 号员水带铺设完毕后,放下水带携水带雌卡继续沿楼梯缝隙向上铺设水带,在遇楼梯转弯处时应双手交替握雌卡防止水带打绞,待水带铺设完毕后使用水带吊带对水带进行固定并与四分水器连接,完毕后负责维护供液线路,保障供液不间断。
4 号员:携带二道分水器1 个、20 m 干线1 盘、水带接口卡箍1 个,在建筑入口处放置二道分水器,铺设干线连接二道分水器与1 号员放下的雄卡,对接口实施固定,完成后返回起点线,携带20 m 干线1 盘、管子钳1 把、工具包1 个,沿楼梯巡查供液线路,保障供液不间断。
当四分水器固定完毕后,指挥员举手示意,喊“好”。
听到“操作完毕”的口令,参训人员将器材复位。
4)操作要求
(1)参训人员按实战要求着装,做好个人防护。
(2)水带应沿楼梯内侧铺设,水带拉直,不得打绞。
(3)要对地面二道分水器、沿线水带及水带接口进行固定。
5)注意事项
(1)铺设水带前,应根据楼层的高度和楼梯形式估算水带用量。一般情况下,正常楼高20 m,水带铺设高度应为5~6 层楼高度。
(2)进攻起点层分水阵地应预留部分干线、支线作为备用。
7.相邻建筑横向铺设水带操
1)场景描述 高层建筑发生火灾,呈立体燃烧,沿内部楼梯及外墙铺设水带受限,导致火场供液不足,且着火建筑相邻的高层建筑距离较近。
2)场地器材 距离建筑入口10 m 处标出起点线,起点线上放置二道分水器2 个、安全绳4 根、救援绳包3 个、救援抛投器2 套、50 m 静力绳2 根、50 m 牵引绳1 根、40 m 干线1 盘、水带接口卡箍2 个、安全绳2 根。
3)操作程序 6 名参训人员着灭火救援服全套,配齐个人防护装备,在起点线一侧3 m 处站成一列横队待命。
听到“器材检查”的口令,参训人员开始检查器材。
听到“操作准备”的口令,参训人员列队做好操作准备。
听到“开始”的口令,参训人员按照任务分工,全面展开。
1、2 号员:携带二道分水器1 个、安全绳1 根、救援绳包1个、水带接口卡箍1 个、救援抛投器2 套,至着火建筑,制作锚点用于固定绳桥,在确认相邻建筑安全后,利用救援抛投器将引绳抛至相邻建筑,并利用引绳将2 根静力绳、1 根牵引绳牵引至着火建筑,并固定2 根静力绳建立绳桥,待3、4 号员将牵引绳和水带固定连接完毕后,将水带横向牵引至着火建筑,并连接二道分水器实施固定。
3、4、5、6 号员:携带50 m 静力绳2 根、50 m 牵引绳1 根、救援绳包2 套、安全绳1 根、二道分水器1 个、40 m 干线1 盘、水带接口卡箍1 个,至相邻建筑。3、4 号员设置二道分水器,连接干线水带并实施固定,完毕后制作锚点,并协助5、6 号员建立绳桥及输送水带。5、6 号员将2 根静力绳、1 根牵引绳与抛投器引绳进行连接,待1、2 号员将静力绳固定完毕后,在3、4 号员的协助下制作5 倍力滑轮系统,并利用5 倍力滑轮系统收紧静力绳,建立绳桥。完毕后将牵引绳、4 m 绳、水带进行连接固定(牵引绳每隔3~5 m 制作一个双股单结,利用D 形钩挂于绳桥上,完毕后利用鸡爪绳或扁带将水带进行固定连接),完毕后协同3、4 号员横向输送水带至着火建筑。
当着火层二道分水器连接固定完毕后,1 号员举手示意,喊“好”。
听到“操作完毕”的口令,参训人员将器材复位。
4)操作要求
(1)参训人员按实战要求着装,做好个人防护。
(2)要对二道分水器、沿线水带及水带接口要进行固定,水带与建筑构件摩擦处应使用软垫保护。
(3)要根据相邻建筑间隔距离,准确控制抛投器充气压力。
(4)绳索桥的建立要使用双股静力绳或钢丝绳。
(5)系挂在绳索桥上的水带每间隔3~5 m 必须要进行固定。
(6)待水带全部连接完毕,且经检查确认绳索桥安全牢固后,方可输送供液。
(7)相邻建筑人员要保持通信畅通,协同配合。
5)注意事项
(1)建立绳索桥前,要预先进行安全评估,对下方区域进行警戒,避免坠物伤人。
(2)绳索桥两两侧要分别设置二道分水器器,并应预留部分干线、支线作为备用。
8.举高消防车与水带联用铺设操
1)场景描述 高层建筑发生火灾,建筑内部消火栓系统故障,外部通道无法进入楼内,无法满足火场供液需求,且现场满足举高车作业条件和工作高度。
2)场地器材 距离建筑入口约20 m 处标出起点线,放置20 m 支线水带3 盘、二分水器1 个、安全绳1 根、保护绳2 根、水枪1 把、止水器1 个、警戒桶若干。距离建筑约10 m 处停放举高消防车1 辆,在云梯消防车与起点线之间设置工作斗停靠区,距离工作斗停靠区1 m 处设置人员器材等候区。
3)操作程序 4 名参训人员着灭火救援服全套(驾驶员着作训服、防护头盔、防护靴),配齐个人防护装备,在起点线一侧3 m 处站成一列横队待命。
听到“器材检查”的口令,参训人员开始检查器材。
听到“操作准备”的口令,参训人员列队做好操作准备。
听到“开始”的口令,参训人员按照任务分工,全面展开。
(1)警戒与登斗。
驾驶员:携带支线水带2 盘,放置于人员器材等候区。完毕后启动云梯消防车,待2 号员警戒完毕,操作工作斗,将工作斗安全降至地面工作斗停靠区。
指挥员:携带二分水器1 个、安全绳1 根,放置于人员器材等候区。待工作斗就位后,将器材放入工作斗,并协同1 号员固定保护绳。
1 号员:携带支线水带1 盘、保护绳2 根、水枪1 把,放置于人员器材等候区。待工作斗就位后,将器材放入工作斗,并协同指挥员固定保护绳。
2 号员:按照云梯车臂工作范围,利用警戒桶设置警戒区域。
(2)升斗与靠窗。
指挥员:待保护绳固定完毕,进入工作斗,对1 号员实施固定。完毕后与2 号员和驾驶员确认警戒情况和云梯消防车工况,操作工作斗至距离目标窗口水平2 m、高于目标窗口1 m处,观察目标窗口及内部情况,并与1 号员共同确认。待确认安全后,操作工作斗缓慢靠窗。
驾驶员:升斗靠窗过程中,随时观察作业环境,适时向指挥员报告仰角、风力、风速、高度、长度等信息。
1 号员:待保护绳固定完毕,进入工作斗,固定指挥员。升斗靠窗过程中,随时观察作业环境。
2 号员:升斗靠窗过程中,随时观察作业环境,保持地面警戒。
(3)建立阵地。
指挥员:工作斗靠窗后,在1 号员的协助下徒手安全进窗。完毕后协同1 号员将器材转移至楼层内,铺设1 盘支线,将雄卡递于1 号员与工作斗出水口连接,并协助1 号员进窗。完毕后设置分水阵地,并固定二分水器。
1 号员:工作斗靠窗后,协助指挥员进窗,并协同指挥员将器材转移至楼层内。完毕后将指挥员水带与工作斗出水口连接。完毕后在指挥员的协助下进窗,对支线水带实施固定,并携带2 盘支线水带、水枪跑至二分水器处。
当指挥员、1 号员均抵达分水阵地并佩戴面罩完成后,指挥员举手示意,喊“好”。
听到“操作完毕”的口令,参训人员按相反顺序将器材复位。
4)操作要求
(1)参训人员按实战要求着装,做好个人防护。
(2)严格按照举高车操作规程操作,预先进行安全评估,做好安全警戒。
(3)要确保接力供液不间断,合理控制供液压力。
(4)要待水带全部连接完毕,且经检查确认安全后,方可输送供液。
(5)供液楼层、举高消防车、接力供液车相关人员要保持通信畅通,口令清晰洪亮。
5)注意事项
(1)当常规水带铺设方法无法展开时,且现场作业条件许可的情况下,才可使用此操法。该操法仅作为开辟进攻通道的补充方法。
(2)目标窗口原则上不得设于着火层及以上楼层,也不得设于冒烟串火窗口的正下方,通常将登高作业面选择在冒烟串火窗口面的侧下方,保持一定的安全距离。
(3)指战员进行登高操作时,应系好安全带,防止坠落。
(4)举高消防车供液加压、减压时,应当缓慢进行,控制压力,避免突然停水、供液,避免水带爆裂,接口脱落。
(5)楼内移动供液线路应适当留有余长进行缓冲,防止举高消防车顶端摇摆,拖拽分水器。
(6)进攻通道建立后,在条件允许的情况,更多的指战员可依次逐个攀登云梯消防车臂进入目标窗口,通过吊升或登高铺设等方法建立其他大流量的供液线路,但新建的供液线路不得与云梯消防车固定。
三、考核标准
各项目考核评判标准与综合评定见表4-2。
表4-2 各项目考核评判标准与综合评定

(续表)

(续表)

(续表)

第四节 疏散搜救
本节从疏散搜救途径、方法、优先搜救区域、搜救顺序、搜救标记等方面,介绍了水带铺设的基础理论,以及两端纵向疏散、楼层疏散搜救、区间接力救人、举高消防车外部救人、外部阳台被困人员救助等技术的操作规程。
一、基础理论
高层建筑火灾扑救应坚持“救人第一”的指导思想,被困人员信息核实和疏散搜救应贯穿于灭火救援全过程。
1.疏散搜救途径
高层建筑火灾疏散救人途径主要有消防电梯、防烟楼梯、封闭楼梯、室外楼梯和举高消防车;临时避险区域有避难层(间)、外部平台、凸出部位、相邻阳台、楼顶平台。
2.疏散搜救方法
高层建筑火灾疏散救人方法主要有:
(1)利用应急广播引导向上或向下疏散。
(2)沿疏散楼梯向下转移,当救助较高楼层行动不便人员时,可采取分段接力疏散。
(3)转移至楼顶平台待救或等火势控制后下撤。
(4)转移至安全的平台、阳台,利用梯子、举高消防车转移。
(5)危急时利用缓降器、绳索转移至下层未燃烧区域。
(6)利用水枪实施冷却保护,营造安全待救区域,然后通过其他途径进行转移。
3.确定疏散及灭火进攻通道
建筑内有多部楼梯时,要根据起火位置分别确立灭火进攻和人员疏散通道,楼梯数量充足时,要区分进攻楼梯间和疏散楼梯间,避免水带线路影响人流疏散。楼梯数量不足时,对楼梯划分内、外侧通行线路,尽可能减小向下疏散人流与向上的灭火力量对冲的概率。
4.确定优先搜救区域
(1)在高层建筑火灾人员搜救中,必须从上到下对所有烟雾可能向上蔓延的垂直通道位置(特别是楼梯间和电梯)进行搜索,优先搜索着火楼层上方区域所有的楼梯间,对轿厢停靠火灾楼层上方的电梯,必须要开厢搜索。
(2)高层居民建筑,要优先对起火或充烟房间的门后、床上床下、柜(厨)、卫生间、小隔间等区域进行搜救。高层公共建筑,要优先对起火楼层内走廊、楼梯、窗台、公共卫生间等部位搜索。
5.搜救顺序
当高层建筑火灾规模较大、被困人员数量多时,人员搜救通常应按照:起火层、起火层上层的充烟层、顶层和顶层平台、起火层以上其他楼层、起火层下层区域的顺序实施。
起火层搜救通常应按照:前室、楼梯间和电梯,公共走道、起火房间、起火房间两侧房间、起火房间对面房间、其他房间的顺序实施。
充烟层搜救通常应按照:前室、楼梯间和电梯,公共走道、起火房间正上方房间、起火房间正上方相邻房间、其他房间的顺序实施。当人员被困位置信息明确时,应实施优先搜救。
6.疏散搜救“三阶段”
高层建筑火灾人员疏散可分为三个阶段:初步搜救、二次搜救、最终搜救。
1)初步搜救 初步搜救仅限于明确有被困人员的部位和可能有人员被困的重点区域、部位。即在火情控制前,要快速、彻底、系统地搜索火灾楼层的各个区域;当遇到房间锁闭,无法确定是否有人时,通过拨打电话、询问家属、同事或邻居等方式联系确认,必要时强行破拆进入搜索。
2)二次搜救 在火情控制后,对整个高层建筑及其外围区域进行全面系统的搜救,包括天台、通风井、附属房间、地下室等,以及并未直接过火但很有可能会发现受害者的区域(电梯轿厢上方、配电间、电梯井下方),以查找初步搜索中可能遗漏的被困人员。二次搜救过程一般比初步搜救更细致、更全面。
3)最终搜救 大型高层建筑火灾中,在完成二次搜索后,还应增加最终搜索,要求和范围同于二次搜索,主要目的是确保建筑任何部位都没有被困人员被遗漏,确保建筑任何部位都没有隐藏的火点。
7.正确使用搜索标记
为避免高层建筑火灾现场重复搜救作业,必须要对搜索区域进行简单系统的标记(图4-4)。主要目的是:缠绕门把手,防止门在搜索人员进入后自动锁闭;识别当前正在搜索的区域;标记已经搜索完毕的区域。

图4-4 搜索标记示意图
图4-4a 的搜索记号(标记物),挂在门把手上,避免门在队员后面被锁上,并指示正在对该区域进行搜索。图4-4b 的搜索记号(标记物),仅挂在外侧门把手上,指示已经完成对该区域的初步搜索。图4-4c 的搜索记号(标记物),表示已完成对该区域的二次搜索。
8.攻放结合
高层居民建筑一般都有多个窗口甚至几个房间,当进入燃烧区域搜救被困人员时应有攻有放,不能将所有的门、窗都作为进攻通道,杜绝将高温烟气逼向被困人员,增加被困人员危险。
9.稳定被困人员情绪
对身处较高楼层的被困人员,要通过不间断喊话、灯光示意、打出“不要跳楼”字符等形式稳定其情绪,防止被困人员跳楼。同时,在地面设置警戒,防止人员跌落造成地面人员伤害。对于确认死亡者,搬运要快,遮掩要严,捆扎要牢,防止搬运中滑落而造成现场混乱。
10.举高消防车救人注意事项
利用举高消防车救人要注意工作斗和梯臂的荷载,安全缓慢接近被困人员,接近过程中,通过喊话器提示注意事项,稳定被困人员情绪,控制进斗人数。同一位置被困人员较多且相邻建筑在工作斗的作业范围内时,可先将人员转移到安全的相邻建筑。
二、操作规程
1.两端纵向疏散操
1)场景描述 超高层建筑较高楼层位置发生火灾,大量被困人员拥堵在楼梯间,疏散效率低,影响疏散和灭火行动。
2)场地器材 距离建筑入口10 m 处标出起点线,起点线上放置热成像仪2 台、电动剪切钳1 把、记录本1 本、笔1 支、发光导向绳1 套、防毒面具6 具、楼层指示标识若干。
3)操作程序 7 名参训人员着灭火救援服全套,配齐个人防护装备,在起点线一侧3 m 处站成一列横队待命。
听到“器材检查”的口令,参训人员开始检查器材。
听到“操作准备”的口令,参训人员列队做好操作准备。
听到“开始”的口令,参训人员按照任务分工,全面展开。
指挥员:根据现场情况,确定疏散顺序,并根据火势、烟雾情况和疏散人员数量,合理确定疏散途径。明确战斗员任务分工和器材携带,负责协调指挥现场疏散。参训人员乘坐消防电梯至着火层下一层后,指挥协同1 号员沿楼梯登至楼顶,对楼顶的被困人员做好安抚和登记,并将人员疏散和楼层充烟等情况汇报指挥部。
1、2、3 号员:组成着火层上层疏散小组,携带热成像仪1台、电动剪切钳1 把、防毒面具3 具、标志若干。1 号员携带破拆工具,沿楼梯登至楼顶,对沿途及通往天台的障碍视情实施破拆,确保通往天台的疏散通道畅通;2、3 号员沿楼梯登至楼顶,对着火层以上各楼层防火门进行检查并关闭,对楼层数进行标记,将沿途的被困人员疏散至楼顶。
4、5、6 号员:组成着火层下层疏散小组,携带热成像仪1台、发光导向绳1 套、防毒面具3 具、标志若干,沿楼梯向下疏散,引导被困人员沿楼梯外侧疏散至地面安全区域,标记好楼层数,并将疏散情况向指挥员汇报。当穿越避难层时,4 号员要根据避难层内不同方向疏散楼梯的位置,确定疏散救生路线,并沿途铺设发光导向绳。
当被困人员全部疏散完毕后,指挥员举手示意,喊“好”。
听到“操作完毕”的口令,参训人员将器材复位。
4)操作要求
(1)参训人员按实战要求着装,做好个人防护。
(2)每个楼层应在醒目位置进行统一标识,标明楼层数。
5)注意事项
(1)本着“能下尽下”的原则,一次性将被困人员疏散救助至安全区域。
(2)对一时无法转移至安全区域的人员,可以视情转移至上风窗口、平台或避难层伺机救援。
(3)在检查关闭防火门前,通过呼喊、照明、热成像等方式检查楼道内是否有人员可以一并疏散。
(4)为防止疏散和内攻灭火线路的对冲,疏散小组可视情将开辟的疏散楼梯贴上标志,从而确定其用途,提升疏散效率。
(5)充分利用消防应急广播系统、消防电梯、避难层、防烟楼梯间、封闭楼梯间、室外疏散楼梯、专用救援窗口、举高消防车等途径和手段。
(6)在穿越避难层时,要注意区分疏散楼梯通往的位置,防止进入通往非安全区域的楼梯。
(7)疏散结束后应组织人员对楼梯间进行彻底搜索,防止遗留人员。
2.楼层疏散搜救操
1)场景描述 高层建筑12 层发生火灾,火势已经封锁疏散通道,着火层充烟房间有人员被困。
2)场地器材 在11 层室内消火栓处标出起点线,起点线上放置65 mm 内扣转65 mm 雌卡接口1 个、二分水器1 个、20 m 支线水带3 盘、水枪2 把、止水器2 个、热成像仪3 台、一次性逃生面具4 个、发光导向绳1 盘、救生面罩1 个、折叠担架1 副。
3)操作程序 5 名参训人员着灭火救援服全套,配齐个人防护装备,在起点线一侧3 m 处站成一列横队待命。
听到“器材检查”的口令,参训人员开始检查器材。
听到“操作准备”的口令,参训人员列队做好操作准备。
听到“开始”的口令,参训人员按照任务分工,全面展开。
指挥员和1、2 号员组成着火层疏散搜救小组。指挥员根据现场情况,明确战斗员任务分工和携带器材,携带热成像仪1台、救生面罩1 个。1 号员携带20 m 支线水带1 盘、止水器1个、水枪1 把。2 号员携带20 m 支线水带1 盘、止水器1 个。1、2 号员分别连接二分水器,出一带一枪紧随指挥员进入着火层搜救,按照公共区域(前室、楼梯间、电梯、走道)着火房间、着火房间两侧房间、着火房间对面房间、其他房间的顺序实施。在发现被困人员后,迅速为被困人员佩戴救生面罩后,利用担架沿水带线路撤离着火层至起点线。
3、4 号员:组成着火层上层疏散搜救小组。3 号员携带热成像仪1 台、一次性逃生面具2 个,4 号员携带热成像仪1 台、发光导向绳1 盘、一次性逃生面具2 个,对着火层上层充烟楼层实施疏散搜救。3、4 号员在进入充烟区域时,分别将发光导向绳固定于疏散楼梯入口处,沿搜索行进路线铺设和收卷发光导向绳(发光导向绳卷盘始终跟随搜索人员,行进铺设,返回收卷)。3、4 号员根据内走廊形式进行分散搜索,按照公共区域(前室、楼梯间、电梯、走道)着火房间正上方房间、着火房间正上方房间相邻房间、着火房间正上方房间对面房间,其他房间的顺序实施搜救。在充烟区域发现被困人员后,为被困人员做好个人防护(一次性逃生面具或湿毛巾),引导被困人员沿发光导向绳低姿行进至疏散楼梯间。
5 号员:携带二分水器1 个、20 m 支线水带1 盘、转换接口1 个,连接室内消火栓设置二分水器阵地,控制二分水器。
当被困人员全部疏散至疏散楼梯间后,指挥员举手示意,喊“好”。
听到“操作完毕”的口令,参训人员将器材复位。
4)操作要求
(1)参训人员按实战要求着装,做好个人防护。
(2)铺设水带须依次铺设,铺设要平直,不得打绞。
(3)建立临时避难区时,必须使用喷雾水保护,保障供水不间断。
5)注意事项
(1)在充烟区域搜索被困人员时,要使用手摸与热成像仪相结合的方式进行搜索,避免使用器械伤人。
(2)进入火场内部搜索人员应配齐个人防护装备和通信设备。
(3)进入前应对建筑物强度进行评估,并充分利用地形、地物靠近承重结构行动,防止坠落物伤人。
3.区间接力救人操
1)场景描述 高层建筑12 层发生火灾,被困人员无行动能力,需要消防员协助被困人员进行疏散。
2)场地器材 距离建筑入口10 m 处标出起点线,起点线上放置楼梯转运椅6 把,12 层楼梯间设置无行动能力被困人员6 名。
停放1 辆消防器材配置标准的水罐消防车,随车指战员乘车待命。
3)操作程序 6 名参训人员着灭火救援服全套,配齐个人防护装备,在起点线一侧3 m 处站成一列横队待命。
听到“器材检查”的口令,参训人员开始检查器材。
听到“操作准备”的口令,参训人员列队做好操作准备。
听到“开始”的口令,参训人员按照任务分工,全面展开。
1 号员:携带楼梯转运椅1 把,沿楼梯登至12 层,将被困人员移至楼梯转运椅上固定好,沿疏散楼梯将被困人员向下转移至2 号员位置,完毕后携带2 号员位置的楼梯转运椅返回12层,继续转移下一名被困人员,转移被困人员动作循环操作,直至被困人员全部疏散完毕止。
2 号员:携带楼梯转运椅1 把,沿楼梯登至10 层,接替1 号员楼梯转运椅,沿疏散楼梯将被困人员向下转移至3 号员位置,完毕后携带3 号员位置的楼梯转运椅返回10 层,继续转移下一名被困人员,转移被困人员动作循环操作,直至被困人员全部疏散完毕止。
3 号员:携带楼梯转运椅1 把,沿楼梯登至8 层,接替2 号员楼梯转运椅,沿疏散楼梯将被困人员向下转移至4 号员位置,完毕后携带4 号员位置的楼梯转运椅返回8 层,继续转移下一名被困人员,转移被困人员动作循环操作,直至被困人员全部疏散完毕止。
4 号员:携带楼梯转运椅1 把,沿楼梯登至6 层,接替3 号员楼梯转运椅,沿疏散楼梯将被困人员向下转移至5 号员位置,完毕后携带5 号员位置的楼梯转运椅返回6 层,继续转移下一名被困人员,转移被困人员动作循环操作,直至被困人员全部疏散完毕止。
5 号员:携带楼梯转运椅1 把,沿楼梯登至4 层,接替4 号员楼梯转运椅,沿疏散楼梯将被困人员向下转移至6 号员位置,完毕后携带6 号员位置的楼梯转运椅返回4 层,继续转移下一名被困人员,转移被困人员动作循环操作,直至被困人员全部疏散完毕止。
6 号员:携带楼梯转运椅1 把,沿楼梯登至2 层,接替5 号员楼梯转运椅,沿疏散楼梯将被困人员向下转移至安全区域(起点线),完毕后携带楼梯转运椅返回2 层,继续转移下一名被困人员,转移被困人员动作循环操作,直至被困人员全部疏散完毕止。
当6 名被困人员全部疏散完毕后,6 号员举手示意,喊“好”。
听到“操作完毕”的口令,参训人员将器材复位。
4)操作要求
(1)参训人员按实战要求着装,做好个人防护。
(2)转移伤员时,应符合伤员搬运的要求。
(3)要对转运椅上的伤员实施固定,防止转移中脱落,造成二次伤害。
5)注意事项
(1)运送被困人员时,在台阶上行进速度不宜过快,防止颠簸给被困人员造成二次伤害。
(2)运送颈部受伤人员时,应对其颈部进行颈托固定保护。
4.举高消防车外部救人操
1)场景描述 高层建筑6 层发生火灾,阳台有2 名人员被困(1 名行动不便),需要利用举高消防车实施外部救人。
2)场地器材 距离建筑入口20 m 处标出起点线,放置4 m 保护绳3 根、6 m 自救绳1 根、安全腰带(配备弹簧钩)2根、喊话器1 部、一次性逃生面具2 个、警戒桶若干,阳台设置2 名被困人员。距离建筑10 m 处停放举高消防车1 辆,在云梯消防车与起点线之间适当位置设置工作斗停靠区,距离工作斗停靠区1 m 处设置人员器材等候区,在起点线后5 m 设置安全区。
3)操作程序 4 名参训人员着灭火救援服全套(驾驶员着作训服、防护头盔、防护靴),配齐个人防护装备,在起点线一侧3 m 处站成一列横队待命。
听到“器材检查”的口令,参训人员开始检查器材。
听到“操作准备”的口令,参训人员列队做好操作准备。
听到“开始”的口令,参训人员按照任务分工,全面展开。
(1)警戒与登斗。
驾驶员:根据指令启动云梯消防车,待2 号员警戒完毕,操作工作斗,将工作斗安全降至地面工作斗停靠区。
指挥员:携带保护绳3 根、喊话器1 个,待工作斗就位后,将器材放入工作斗,并协同1 号员固定保护绳。
1 号员:携带6 m 自救绳1 根、腰带2 根、逃生面罩2 个,待工作斗就位后,将器材放入工作斗,并协同指挥员固定保护绳。
2 号员:携带警戒桶,按照云梯消防车臂工作范围,利用警戒桶设置警戒区域。
(2)升斗与靠窗。
指挥员:待保护绳固定完毕,进入工作斗,协助1 号员实施固定。完毕后与2 号员和驾驶员确认警戒情况和云梯消防车工况,操作工作斗至距离目标窗口水平2 m、高于目标窗口1 m处,与1 号员共同确认观察目标窗口及内部情况,并通过喊话器安抚被困人员情绪,告知待疏散人员。待确认安全后,操作工作斗缓慢靠窗。
驾驶员:升斗靠窗过程中,随时观察作业环境,适时向指挥员报告风力、风速、仰角、高度、长度等信息。
1 号员:待保护绳固定完毕,进入工作斗,协助指挥员实施固定。升斗靠窗过程中,随时观察作业环境。
2 号员:升斗靠窗过程中,随时观察作业环境,保持地面警戒。
(3)行动不便人员救助。
指挥员:车斗靠窗后,安全进入建筑内部。协同1 号员利用6 m 自救绳建立保护通道。利用腰带和逃生面罩对被困者进行保护,并与保护通道连接,与1 号员协力将被困者移至工作斗内。做好第二名被困人员救助准备。
1 号员:工作斗靠窗后,协助指挥员进窗、建立保护通道,协助指挥员将被困者救助至工作斗,操作工作斗转移至安全区域后,操作工作斗返回目标窗口。
2 号员:人员救助过程中,随时观察作业环境,保持地面警戒。待1 号员将被困者救助至地面后,将其转移至疏散区,并做好基本信息登记。
(4)行动正常人员救助。
指挥员:工作斗靠窗后,协同1 号员再次建立保护通道。将被困者救助至工作斗后,撤除保护通道,返回工作斗转移至地面。
1 号员:工作斗靠窗后,再次建立保护通道。协助指挥员将被困者救助至工作斗后,撤除保护通道,协助指挥员登斗。
2 号员:人员救助过程中,随时观察作业环境,保持地面警戒。待工作斗返回地面停靠区后,将被困者转移至疏散区,并做好基本信息登记。
当被困者均抵达疏散区后,指挥员举手示意,喊“操作完毕”。
听到“操作完毕”的口令,参训人员按相反顺序将器材复位。
4)操作要求
(1)参训人员按实战要求着装,做好个人防护。
(2)工作斗靠近时,指挥员应当利用喊话器安抚被困人员,并告知注意事项。
(3)举高消防车停车位置地面应满足举高消防车承重要求,并与建筑物外墙保持适当距离,避开架空电线等障碍物。
(4)救助被困人员时,应当为其做好安全防护,未进行安全保护前,严禁进入工作斗。
(5)严格控制工作斗的人数,严禁超载。登斗人员应对角站立,防止工作斗发生倾斜。
5)注意事项
(1)被困人员情绪比较激动时,工作斗不宜直接靠近,避免被困人员爬、跳工作斗的现象发生。
(2)当同一位置被困人员较多且相邻建筑在工作斗的作业范围内时,可先将人员转移至安全的相邻建筑。
(3)操作时要观察好建筑物周边情况,保持工作斗匀速、平稳升降,严禁急启动、急停。
(4)当被困人员较多时,指挥员应当进入目标窗口内,视情况协助被困人员佩戴一次性逃生面具和做好安全措施,并对被困人员进行疏导安抚,指导被困人员有序疏散。
(5)救助被困者时应按照现场及人员情况确定救助顺序。
5.外部阳台被困人员救助操
1)场景描述 高层建筑外部阳台有人员被困,无法第一时间从房间内部进入救助被困人员,现场不满足举高消防车作业条件。
2)场地器材 距离建筑入口10 m 处标出起点线,起点线放置M 形折叠梯1 把、救生软梯1 套、挂钩梯1 把、安全绳6根、安全腰带3 根、喊话器1 个。
外部阳台设置被困人员1 名。
3)操作程序 7 名参训人员着灭火救援服全套,配齐个人防护装备,在起点线一侧3 m 处站成一列横队待命。
听到“器材检查”的口令,参训人员开始检查器材。
听到“操作准备”的口令,参训人员列队做好操作准备。
听到“开始”的口令,参训人员按照任务分工,全面展开。
指挥员:携带喊话器1 个,通过喊话器安抚被困人员,稳定被困人员情绪,防止被困人员在没有安全保护的情况下就沿消防梯逃生,负责指挥人员救助。
1、2 号员(利用M 形折叠梯横向救援):1 号员携带M 形折叠梯1 把,2 号员携带安全绳2 根、安全腰带1 根,乘坐消防电梯或沿楼梯登至被困人员相邻阳台。2 号员根据两个阳台的距离固定2 根安全绳(双股绳),1 号员打开M 形折叠梯成一字形,待被困人员情绪稳定后,1、2 号员协力将折叠梯横跨两个阳台之间,1 号员利用安全绳进行自我安全保护后,携带1 根安全绳和安全腰带,在2 号员的保护下沿折叠梯至被困人员位置,为被困人员系好安全腰带并利用保护绳进行保护,引导被困人员通过折叠梯逃生。完毕后1 号员通过折叠梯返回。
3、4 号员(利用挂钩梯向下救援):3 号员携带挂钩梯1 把,4 号员携带安全绳2 根、安全腰带1 根,沿楼梯登至被困人员正下方阳台。4 号员根据两个阳台的距离固定2 根安全绳(双股绳),待被困人员情绪稳定后,3、4 号员协力将挂钩梯挂于正上方阳台,3 号员利用安全绳进行自我安全保护后,携带1 根安全绳和安全腰带,在4 号员的保护下沿挂钩梯攀登至被困人员位置,为被困人员系好安全腰带并利用安全绳进行保护,引导被困人员通过挂钩梯向下逃生。完毕后3 号员通过挂钩梯返回。
5、6 号员(利用救生软梯向上救援):5 号员携带救生软梯1套,6 号员携带安全绳2 根、安全腰带1 根,乘坐消防电梯或沿楼梯登至被困人员正上方阳台。6 号员根据两个阳台的距离固定2 根安全绳(双股绳),待被困人员情绪稳定后,5、6 号员协力固定救生软梯,并下放救生软梯至被困人员位置,5 号员利用安全绳进行自我安全保护后,携带1 根安全绳和安全腰带,在6 号员的保护下沿救生软梯爬至被困人员位置,为被困人员系好安全腰带并利用安全绳进行保护,引导被困人员通过救生软梯向上逃生。完毕后5 号员通过救生软梯返回。
4)操作要求
(1)参训人员按实战要求着装,做好个人防护。
(2)锚点制作牢固,实施多点保护。
(3)救助被困人员时,应当为其做好安全防护。
5)注意事项
(1)高空救助被困人员时,应首先稳定其情绪,避免发生过激行为。
(2)高空作业时,应在地面设置警戒区域,防止坠物或人员坠落伤人。
(3)制作锚点应当选择牢靠的建筑构件,防止二次事故发生。
(4)救援时应避开着火窗口,温度较高时应使用软钢丝绳进行保护。
三、考核标准
各项目考核评判标准与综合评定见表4-3。
表4-3 各项目考核评判标准与综合评定

(续表)

(续表)

第五节 火场支援保障
本节从装备集结、人员集结、预备进攻、紧急支援小组等方面,介绍了火场支援保障的基础理论,以及相应技术的操作规程。
一、基础理论
高层建筑火灾扑救难度大,作战时间长,参战力量多,当高层专业队到场时,火势往往已处于猛烈燃烧阶段,在开展攻坚任务的同时,建立装备、人员等综合保障尤为重要。火场支援保障环节主要包括装备集结层的建立、人员集结层的建立、预备进攻层的建立、紧急支援小组的成立。
1.装备集结层
根据高层建筑火灾扑救装备器材需求量大、保障距离长的特点,在着火层下三层设置装备集结层,作为装备器材的保障、轮换、补充区。
1)楼层选择 装备集结层通常设置在着火层下三层,如果空间允许,可以与人员集结层设置在同一楼层,要求楼层空间足够,以利于现场合理放置并快速取用装备器材。
2)功能目的 装备集结层是高层建筑火灾扑救行动中装备器材的保障、轮换、补充区,用于放置现场火灾扑救所需的各种器材,以利于现场快速取用、轮换器材装备,避免指战员上下折返运输器材。
3)应用管理 将灭火救援所需的装备器材通过消防电梯转运、负重登楼携行等方式运送至装备集结层。高层建筑装备集结层可划分防护类、供水类、破拆类、照明类和给养类等区域,保障的重点包括空气呼吸器(含气瓶)、水带、无齿锯锯片、饮用水等。装备集结层应指定专人负责对器材进行检查、清点和整理,并对器材名称、领用数量、领用中队、剩余数量等信息进行登记。
2.人员集结层
根据高层建筑火灾扑救所需力量多、进攻起点狭小、体力消耗大的特点,在着火层下三层设置人员集结层,作为内攻人员的准备、轮换、补充区。
1)楼层选择 人员集结层通常设置在着火层的下三层,如果空间允许,可以与装备集结层设置在同一楼层,要求楼层空间足够,以利于现场内攻人员轮换调整,避免指战员上下折返消耗体能和时间。
2)人员配置 人员集结层的轮换力量与正在内攻的人员应按照不小于1 ∶1 的比例配置,也可根据高层建筑火灾扑救阶段性重点任务,视情增设灭火、搜救、破拆等攻坚小组。
3)任务分工 规模较大的高层建筑火灾现场,要专门指定指挥员为人员集结层指挥,负责人员内攻轮换、装备保障、给养保障等工作,对集结人员的中队、职务、姓名等信息进行登记,根据楼内指挥员命令,安排侦察灭火、安全观察、供水保障、破拆内攻、人员搜救、疏散排烟、紧急救援、接力救助等作战任务。
3.预备进攻层
根据高层建筑结构复杂、火灾扑救技术要求高的特点,在着火层下两层设置预备进攻层,作为内攻人员的准备、适应区。
1)楼层选择 预备进攻层通常设置在着火层下两层,要求楼层足够安全,以利于预备进攻小组熟悉建筑结构、防火分区、固定消防设施等关键部位。
2)功能目的 预备进攻层是内攻人员的准备、适应区,预备进攻小组可以在该层熟悉建筑结构、防火分区、固定消防设施、进攻与疏散通道、疏散楼梯、消防电梯等关键部位,以利于内攻人员快速做好内攻准备,对于建筑内部的空间方位有更加直观、深刻的认识。但需注意的是对于商务建筑,由于楼层分隔、布局不同,对于具体的通道和房间设置可能存在上下层不一致的情况。
3)应用管理 预备进攻层由支队指挥员或者中队指挥员担任该层指挥,在该层合理划分建筑熟悉区和人员待命区,组织预备进攻小组分批次熟悉建筑结构、固定消防设施、消防电梯等关键部位,对出入预备进攻层的人员做好登记,做好该层的通信、给养、装备保障,为预备进攻小组的内攻轮换提前做好各项准备工作。
4)轮转运作 预备进攻小组在预备进攻层接到轮换内攻人员的命令后,立即沿楼梯登高至进攻起点层,与撤出的进攻人员进行交接,明确作战任务、进攻方向和内部情况后进入起火层,内攻人员撤至人员集结层调整休息;力量充足时,可安排其他预备进攻小组从人员集结层沿楼梯登高至预备进攻层,对建筑结构、防火分区、固定消防设施等关键部位进行熟悉后待命,随时接受命令进行内攻轮换。当内部情况复杂时,轮换进攻应考虑安排原进攻的指挥员带队进入进攻位置,待轮换人员熟悉情况后撤出轮换。
4.紧急支援小组
由于高层建筑火灾扑救难度大、耗时长,可能出现消防指战员在内攻过程中遇到火势威胁、被困等情况,设置紧急支援小组的目的就是在紧急情况下营救消防指战员。
1)人员配置 紧急支援小组至少由1 名指挥员和3 名战斗员组成,人员要求实战经验丰富,心理素质过硬。
2)职责任务 当现场消防指战员在灭火救援行动中被困或受到火势威胁无法逃生时,现场作战指挥部命令紧急支援小组立即搜救被困的消防指战员。
3)基本要求 紧急支援小组必须实时掌握所有内攻人员的位置、状态,提前掌握整幢建筑的建筑结构、防火分区、固定消防设施、进攻与疏散通道、疏散楼梯、消防电梯等关键部位信息。
二、操作规程
1)场景描述 高层建筑14 层以上发生火灾,燃烧面积大,作战规模大,作战时间长,需提供火场支援保障。
2)场地器材 在距建筑入口20 m 处平地上标出起点线,在建筑11 层楼面标记人员装备集结层,12 层楼面标记预备进攻层,14 层以上为着火层。在首层起点线上放置空气呼吸器20具、备用气瓶40 个、40 m 干线水带2 盘、20 m 支线水带20 盘、30 m 安全绳2 根、二分水器5 个、水枪10 把、止水器5 个、65 mm 内扣转65 mm 雌卡接口5 个、手提式强光照明灯20 个、泛光灯2 个、无齿锯2 把、备用锯片6 片、热成像仪3 台、排烟机1 台、担架2 副、喊话器1 个、警戒桶2 个、饮用水若干、分类标志牌若干、白板若干、油性笔若干等器材。
3)操作程序 20 名参训人员着灭火救援服全套,配齐个人防护装备,在起点线一侧3 m 处站成二列横队待命。
听到“器材准备”口令,参训人员检查器材,佩戴空气呼吸器,做好操作准备。
听到“开始”口令,指挥员组织参训人员有序携带器材装备,利用消防电梯(沿楼梯)登至11 层(人员、装备集结层)。指挥员勘察楼层情况,合理划分防护类器材放置区、备用气瓶放置区、待充气瓶放置区、射水类器材放置区、破拆类器材放置区、照明类器材放置区、其他类器材放置区、器材回收区、饮用水放置区等区域。战斗员携带器材至装备集结层,将所携器材分类放置于各区域。待器材放置好后,参训人员按组立正站好,指挥员清点人员。
听到“建立人员集结层”口令,参训人员在11 层适当位置列队,指挥员进行任务分工:1 号车指挥员和1 号车1、2、3 名战斗员成立“预备进攻组”,准备轮换内攻人员。3 号车指挥员和1号车4、5、6、7 名战斗员成立“装备保障组”,负责装备集结层装备清点与保障。2 号车指挥员和2 号车1、2、3、4、5、6 名战斗员成立“楼梯支援组”,负责在楼梯间输送器材。3 号车1、2、3、4名战斗员成立“地面支援组”,负责地面输送器材。
听到“建立装备集结层”口令,装备保障组清点11 层所有器材,利用白板登记器材名称、领用数量、领用中队、剩余数量等信息,装备清点完毕后向指挥员报告。
听到“建立地面、楼梯支援小组”口令,地面和楼梯支援组承担地面及1~12 层(预备进攻层)的器材装备、给养物资等接力运送保障任务,2 号车指挥员统筹负责楼梯支援任务,支援小组未接到运送任务时或完成运送任务后,各战斗员分别在地面和1、3、5、7、9、11 层楼梯平台待命(11 层楼梯支援组战斗员需佩戴一次性防毒面罩)。各层人员到位后,2 号车指挥员向指挥员报告。
听到“建立预备进攻层”口令,预备进攻组4 名人员跑至装备集结区,佩戴个人防护装备,携带20 m 支线水带3 盘、水枪2把、二分水器1 个、热成像仪1 台、无齿锯1 把、折叠式担架1副,沿楼梯至12 层楼面(预备进攻层)做好轮换进攻准备,并向指挥员报告。
听到“楼梯支援组进行装备保障”口令,指挥员利用电台向装备集结层指挥员发出装备保障请求。装备集结层指挥员登记器材名称、领用数量、领用楼层、领用中队、剩余数量等信息后,楼梯支援组将所需器材送至(进攻起点层)指挥员处。完成器材交接后,将替换下来的器材送至装备集结层,完成后在11 层楼梯平台待命。装备保障组对无齿锯锯片及空气呼吸器等器材进行更换调试。
听到“地面支援组进行装备保障”口令,装备集结层指挥员利用电台向地面保障组指挥员发出装备保障请求。地面支援组准备所需器材,送至首层楼梯口交于楼梯支援组。楼梯支援组视情使用消防电梯或沿楼梯接力登高将所需器材送至(人员、装备集结层)指挥员处。装备集结层指挥员做好器材接收和数量更新登记。
听到“操作完毕”的口令,参训人员将器材复位。
4)操作要求
(1)参训人员按实战要求着装,做好个人防护。
(2)装备集结层以上楼梯支援组人员需佩戴过滤式逃生面罩。
(3)操作前参训人员应对携带的器材进行检查和整理,搬运时不得散落。
(4)保障的器材根据实战需要进行配置。
三、考核标准
成绩评定采取四级制:90 分以上为优秀,80 分以上为良好,60 分以上为及格,60 分以下为不及格。