1
山区公路工程地质勘察
1.7.2.2 5.2.2 构筑物建设场地扩能改建勘察
5.2.2 构筑物建设场地扩能改建勘察

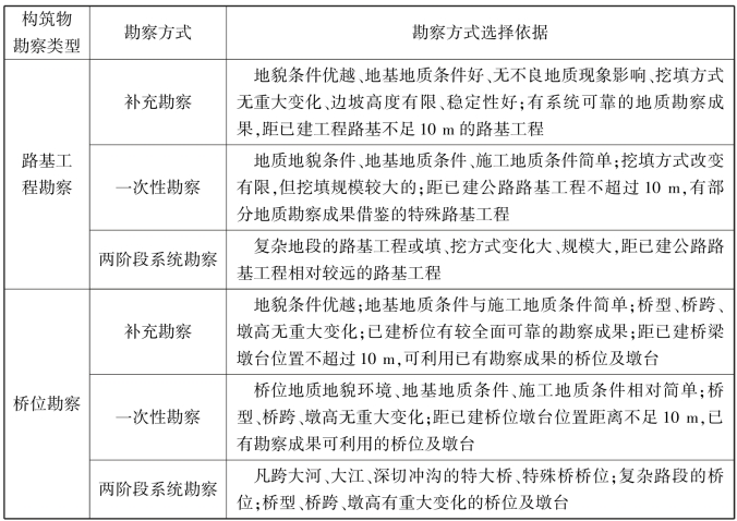
已建公路扩能改建工程各类构筑物拟建场地勘察,主要根据工程地质条件复杂程度、构筑物的结构特征和已有勘察成果的可利用程度,分为补充勘察、一次性勘察(达到详细勘察深度)和两阶段系统勘察3 种,见表5.6。

表5.5 扩能改建工程路线勘察方式选择表

表5.6 已建公路扩能改建工程各类构筑物拟建场地勘察方式表

续表