1
从零起步轻松学电动自行车养护与修理问答
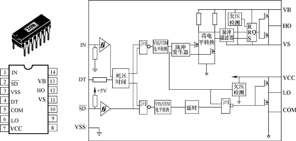
1.8.10 (10)IR21844
(10)IR21844

978-7-111-35057-6-Chapter06-20.jpg

978-7-111-35057-6-Chapter06-21.jpg

附图9 IR21844封装及内部结构