1
IATF 16949:2016内审员实战通用教程
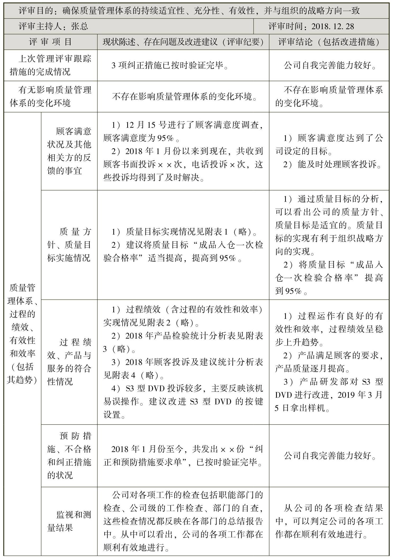
1.7.1.4.3 案例11-3:管理评审报告
案例 11-3:管理评审报告

管理评审报告

978-7-111-58872-6-Part05-7.jpg

(续)

978-7-111-58872-6-Part05-8.jpg

(续)

978-7-111-58872-6-Part05-9.jpg

总结论:

(评审结论中必须有质量管理体系的适宜性、充分性、有效性、与组织战略方向的一致性的结论)

1)公司的质量方针是适宜的。

2)公司的质量管理体系是适宜的、充分的、有效的,并与组织的战略方向一致。

3)本次管理评审提出的改进决定见附表11(略),希有关部门尽快拿出改进计划措施并实施。

4)制定下一年度质量目标、过程绩效指标的建议:

……

978-7-111-58872-6-Part05-10.jpg