1
IATF 16949:2016内审员实战通用教程
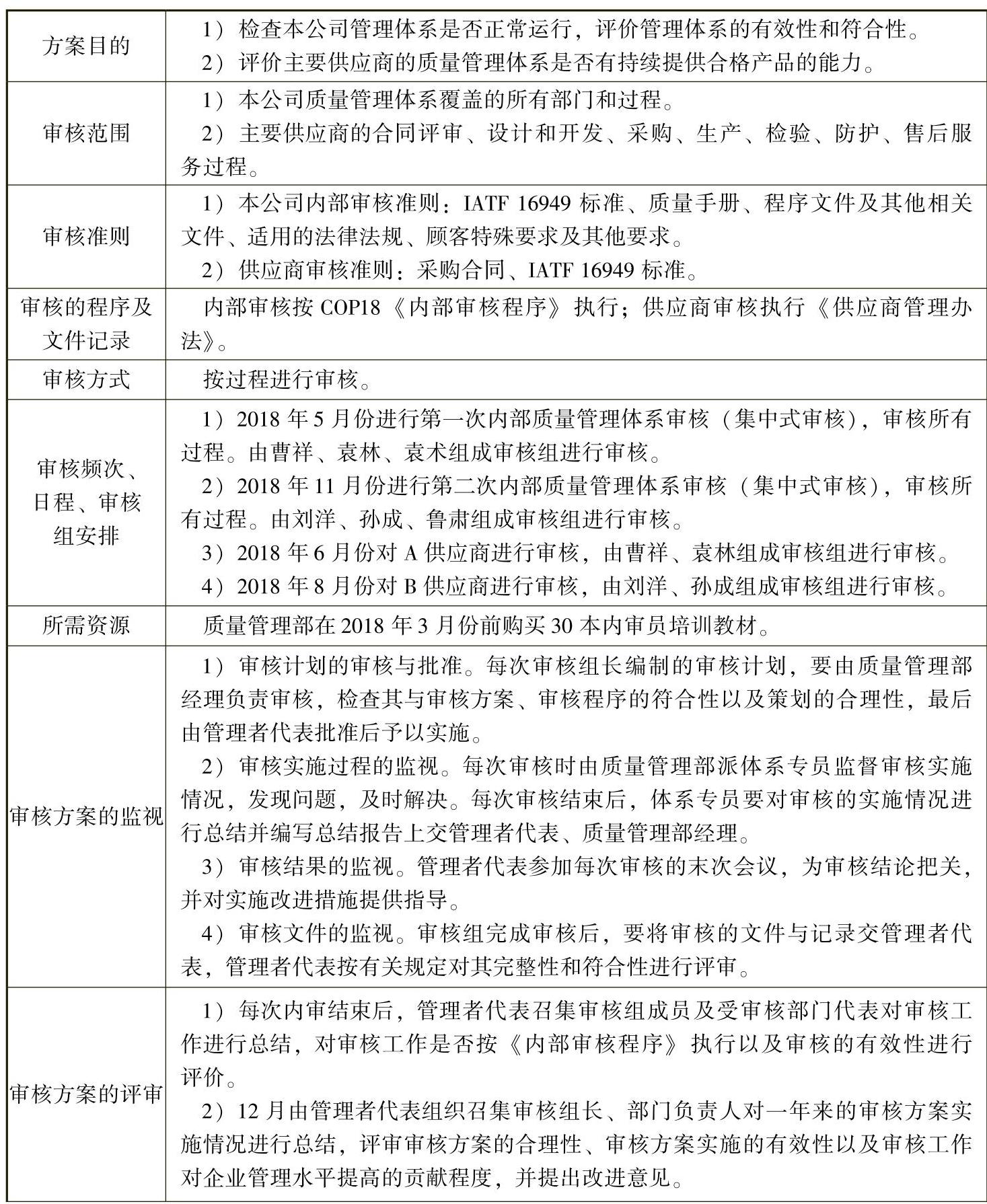
1.4.3.3.7 案例5-1:年度质量管理体系审核方案
案例 5-1:年度质量管理体系审核方案

2018年度质量管理体系审核方案

978-7-111-58872-6-Part02-10.jpg

(续)

978-7-111-58872-6-Part02-11.jpg