1
全科公共基础知识
1.8.2.2 第二节 公民的基本权利和基本义务
第二节 公民的基本权利和基本义务

所谓公民,也称国民,就是指具有某个国家国籍的自然人。

《宪法》第三十三条:“凡具有中华人民共和国国籍的人都是中华人民共和国公民。”

一、公民的基本权利

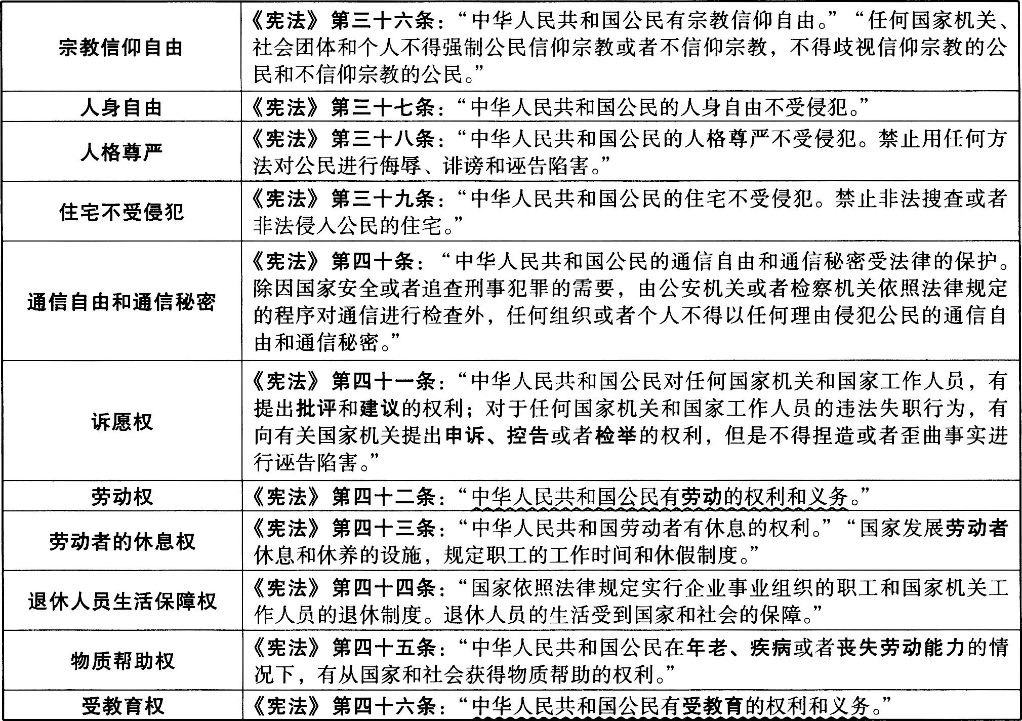
续表

习题与解析

习题1.【多选】某区进行人大代表选举,经选举委员会确认,下列人员依法不具有选举权和被选举权的有( )

A.李某,因冒充警察招摇撞骗依法被剥夺政治权利,正在执行刑罚

B.肖某,17周岁,某市重点中学学生

C.戴维,美国人,在某外国公司驻京代表处任首席代表

D.蒋某,因吸毒被公安机关强制隔离戒毒

答案:ABC。解析:根据宪法的规定,依法被剥夺政治权利的人不具有选举权和被选举权,选项A符合题意;不满18周岁的肖某也不具备选举的权利,选项B符合题意;戴维是美国人,不具备选举的权利,选项C符合题意;蒋某虽然被强制戒毒,但是依然具有选举权和被选举权。因此,本题应选ABC三个选项。

习题2.【判断】公民对任何国家机关和国家工作人员都有提出批评的权利。( )

答案:√。解析:根据《宪法》第四十一条的规定,公民对于国家机关及其工作人员有提出批评、建议、申诉、控告和检举的权利。

习题3.【单选】《宪法》第四十二条规定:中华人民共和国公民有劳动的( )

A.权利

B.权利和义务

C.权利和责任

D.责任

答案:B。解析:根据《宪法》第四十二条的规定:“中华人民共和国公民有劳动的权利和义务。”因此,本题应选B项。

习题4.【单选】根据我国宪法规定,下列选项中不是公民获得物质帮助权条件的是( )

A.公民在年老时

B.公民在疾病时

C.公民在遭受自然灾害时

D.公民在丧失劳动能力时

答案:C。解析:根据《宪法》第四十五条的规定:“中华人民共和国公民在年老、疾病或者丧失劳动能力的情况下,有从国家和社会获得物质帮助的权利。”因此,本题应选C项。

习题5.【单选】根据我国宪法规定,下列有关公民基本权利的宪法保护的表述,( )是正确的

A.一切公民都有选举权和被选举权

B.宪法规定了对华侨、归侨权益的保护,但没有规定对侨眷权益的保护

C.宪法对建立劳动者休息和修养的设施未加以规定

D.公民合法财产的所有权和私有财产的继承权规定在宪法“总纲”部分

答案:D。解析:年满18周岁的我国公民且没有被剥夺政治权利的均有选举权和被选举权,选项A错误;宪法不仅规定了对华侨、归侨权益的保护,还规定了对侨眷合法权益的保护,选项B错误;宪法明确规定建立劳动者休息和修养的设施,选项C错误;公民合法财产的所有权和私有财产的继承权在宪法“总纲”部分被明确规定。因此,本题应选D项。

二、公民的基本义务

《宪法》第四十九条:夫妻双方有实行计划生育的义务;父母有抚养教育未成年子女的义务,成年子女有赡养扶助父母的义务。

《宪法》第五十条:中华人民共和国保护华侨的正当的权利和利益,保护归侨和侨眷的合法的权利和利益。

《宪法》第五十二条:维护国家统一和民族团结。

《宪法》第五十三条:遵守宪法和法律,保守国家秘密,爱护公共财产,遵守劳动纪律,遵守公共秩序,尊重社会公德。

《宪法》第五十四条:维护祖国的安全、荣誉和利益。

《宪法》第五十五条:依法服兵役和参加民兵组织。

《宪法》第五十六条:依法纳税。

习题与解析

习题1.【单选】根据现行宪法规定,关于公民权利和自由,下列说法正确的是( )

A.劳动、受教育和依法服兵役既是公民的基本权利又是公民的基本义务

B.休息权的主体是全体公民

C.公民在年老、疾病或丧失劳动能力的情况下,没有从国家和社会获得物质帮助的权利

D.2004年《宪法修正案》规定,国家尊重和保障人权

答案:D。解析:A项中,劳动、受教育既是公民的基本权利,又是公民的基本义务,但是服兵役是公民的义务而非权利,所以A选项是错误的。《宪法》第四十三条规定:中华人民共和国劳动者有休息的权利。可见休息权的主体是劳动者而非全体公民,所以B项也是错误的。《宪法》第四十五条规定:中华人民共和国公民在年老、疾病或者丧失劳动能力的情况下,有从国家和社会获得物质帮助的权利,所以C项也是错误的。2004年《宪法修正案》第二十四条和《宪法》第三十三条第三款规定,国家尊重和保障人权。因此,本题应选D项。

习题2.【单选】我国宪法规定了公民的基本权利和义务,公民在法律面前一律平等。下列关于我国公民基本权利的表述,不正确的是( )

A.国家培养和选拔妇女干部,实行男女同工同酬

B.年满18周岁,未被剥夺政治权利的中国公民均享有选举权和被选举权

C.社会经济文化教育方面的权利不包括公民年老、疾病、丧失劳动能力时的物质帮助权

D.国家保护华侨的正当权益,保护归侨和侨眷的合法权益

答案:C。解析:宪法明确规定了社会经济文化教育方面的权利包括公民年老、疾病、丧失劳动能力时的物质帮助权。其他三个选项都符合宪法的规定。因此,本题应选C项。

习题3.【判断】我国公民劳动和受教育既是权利又是义务。( )

答案:√。解析:宪法规定,劳动和受教育是公民的权利和义务。

习题4.【多选】宪法规定我国公民基本义务有( )

A.依法纳税

B.保卫祖国

C.依法服兵役

D.参加民兵组织

答案:ABCD。解析:根据《宪法》第五十二、五十五、五十六条的规定,保卫祖国、依法服兵役和参加民兵组织、依法纳税都是公民的基本义务。因此,本题应选ABCD四个选项。