1
探明 他们的明朝
1.3 朱元璋 大明王朝的缔造者大明王朝的缔造者
朱元璋 大明王朝的缔造者大明王朝的缔造者

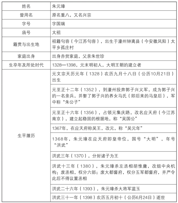
朱元璋履历表

如果要在1368—1644年的明朝选择一个最著名的人物,自然非朱元璋莫属。在这位大明王朝的开创者身上,历史与传说纠缠。他出身赤贫,少年时曾作为小行童和游方僧四处游荡,却通过二十余年的奋斗建成了大明王朝。作为明朝的开创者和主要的制度设计者,朱元璋生前面临的最重要问题,就是如何永葆其朱氏王朝的稳固。分封诸子、废丞相、实施“胡、蓝党案”屠戮功臣、颁行《祖训录》,这些措施的目的都是保证朱姓天下绵延永续。而且,从效果来看,虽然像分封诸子这样的政策是失败的,但总体的制度设计却是成功的。明朝276年的历史中,除了少数几次宗室叛乱和偶尔爆发的农民起义之外,皇权几乎很少受到挑战。孟森先生在《明清史讲义》中起笔写道:“明祖有国,当元尽紊法度之后,一切准古酌今,扫除更始,所定制度,遂奠二百数十年之国基。”开国后,朱元璋屠戮功臣株连之广,惩治贪官之严酷,也都是人们常谈的话题。在这里,我们想要尝试回答的问题是:朱元璋何以能够建立大明王朝?朱元璋的制度设计有何利弊?朱元璋的统治风格对于明王朝有什么样的影响?