1.12 第九章 教育叙事研究

第九章 教育叙事研究

唯一能使我们不随风而逝的,就是我们的故事。 故事给我们命名,给我们定位,让我们彼此相连。——汤姆·斯潘鲍尔(Tom Spanbauer)
 了解教育叙事研究的概念
 理解教育叙事研究的特点和意义
 掌握教育叙事研究的基本操作步骤
 能应用教育叙事研究的方法开展研究叙事;教育叙事研究近年来,教育叙事研究是深受教育界关注的研究方法之一。它以叙事的形式进行一系列观察记录,再通过叙事的方法呈现出研究成果。它在拓展研究方法的同时,也丰富了教育研究的成果。本章通过介绍教育叙事研究的核心概念和意义,通过呈现研究的操作方法及其基本步骤,来引导教师做教育叙事研究。王小刚为什么不上学了王小刚说导致他辍学的原因除了老师打他以外,还因为他自己学习成绩不好,对学习没有信心:“我想自己是一个差生,学不进去了,也就不学了……念不来了,学不进去。我不想学……退学是因为我的学习成绩不太好,没信心。”我们采访的其他人都认为这是王小刚辍学的主要原因。他的母亲认为儿子逃学“主要是学习跟不上,他就不想学了”。班主任刘老师和小刚母亲所说的基本一致:“是因为有厌学情绪,对学习没兴趣,成绩退
步。”官校长朦朦胧胧地记得:“他期末考试没来,成绩不好。我和班主任都去过他家。他对学习没有一点兴趣,学不进去,老师讲的课他听不懂,学习跟不上,便不来了。”
小刚的母亲认为儿子逃学还受到村里其他孩子的影响:“村子里有的娃娃不上了,对他有影响,有不上的就劝他也别上了,别学了,他就不上了……有的孩子不上了,到这儿玩,到那儿玩去了,也影响他。”这和小刚自己的解释不一样:小刚认为自己辍学没有受其他人的影响:“我没有受他(指比他前几天退学的学生)的影响,就是被老师打走的……”资料来源:陈向明.王小刚为什么不上学了——一位辍学生的个案调查[J].教育研究与实验,1996 (1):41.根据上面的情节,回答下列问题:
第一,谁在叙事?
第二,所叙何事?
研究者本人以访谈的方式,收集包括王小刚本人在内及他的家长、老师、校长和同学们对于看待王小刚辍学的不同观点,进而撰写一系列教育故事来讲述研究者认为的教育问题,比如:为什么家长始终坚定地站在老师的一边。研究者在其中不断地分析老师和家长、家长和学校的关系等等。第一节 教育叙事研究概述一、教育叙事研究的起源和发展(一)教育叙事研究的历史渊源
叙事在小说、文学中有着悠久的历史。叙事甚至可以追溯到亚里士多德的《诗集》(Poetics)和奥斯丁的《忏悔录》(Confessions)中。由于叙事集中关注人类经验并以故事的形式作为探索人类经验现象的一条途径,使叙事正在被广泛地引入其他学科领域。
教育叙事研究起源于北美国家,1968年杰克逊(P.W.Jackson)最早在教育领域中引入叙事研究,他运用这种方法研究了学校课堂活动中的师生关系。1980年,伯克(L. Berk)就提出了自传是教育研究的首要方法。1988年,学者艾斯纳(E.Esiner)在有关经验的教育研究评论中提出,叙事与以质化为指向的教育研究一致,并把它与经验哲学、心理学、批判理论、课程研究以及人种志相提并论。①1990年加拿大学者康纳利(F.Con-nelly)和克莱丁宁(D.Clandinin)在美国权威教育刊物《教育研究者》上合作发表《经验的故事和叙事研究》,文中引用了大量的叙事研究在社会科学领域里的应用实例,并详细地① 康纳利,克莱丁宁,丁钢.叙事探究[J].全球教育展望,2003(4):7.
阐释了在教育研究领域应如何进行田野文本数据的搜集,如何建构叙事研究的框架以及如何撰写叙事研究报告等①,他们用系统的研究大力推动了叙事研究在教育领域里的运用。
(二)教育叙事研究在中国的兴起
20世纪90年代末,教育叙事研究在我国兴起并得以推广。“教育研究领域中那种试图安排人类精神的宏大叙述以及实证哲学的研究范式都没有令教育研究摆脱一种困惑,即教育研究越精细,与人类经验的联系越少。为克服这种弊端,以描述和解释社会经验为特征、关注教师日常教学生活以及反思的叙事研究便应运而生。”②一方面,教育理论界在反思传统研究范式基础上,涌现了一批颇有影响的研究成果。其中,丁钢不仅发表了关于教育叙事研究的一系列论文,而且在他主持的《中国教育:研究与评论》中,推出了系列教育叙事研究的报告,在国内引起较大反响。刘良华对中小学教师进行的日常教育活动从教育叙事研究的角度给予了解读,并发表了许多教育叙事研究的文章,其主持的以“教育叙事研究”命名的主题网站也拥有极高的人气指数。③ 另一方面,中小学教师开始主动运用教育叙事研究的方法来体现自己的实践智慧,与教育叙事研究相关的概念不断被中小学教师提及和使用。
教育叙事研究短时间内在我国得以推广主要得益于三个有利条件:其一,20世纪90年代国内进行的基础教育课程改革提出了具有鲜明时代特色的教学理念,需要从抽象的思想转为教师能自觉践行的行为,教育叙事研究为转化的实现提供了可能。其二,在提高教师教育职后培训质量的背景下,以提升教师个人实践知识和能力为重点的培训与体现个人实践智慧的教育叙事研究取得了共鸣。其三,对比传统的研究范式,更贴近真实教学现场和个人教育经验的教育叙事研究更容易被一线教师掌握和运用。二、教育叙事研究的概念“叙事”是人类理解世界优先采用的话语形式。在人类历史上广泛使用的神话、史诗、民间故事、叙事诗、占卜与科学事件等等莫不以“叙事”为基本的形式。④ 叙事主义者相信,人类经验基本上是故事经验,人类不仅依赖故事而生,而且是故事的组织者。进而,他们还相信,研究人的最佳方式是抓住人类经验的故事性特征,记录有关教育经验故事的同时,撰写有关教育经验的其他阐述性故事。这种复杂的撰写的故事就被称为叙事(Narrative)。写得好的故事接近经验,因为它们是人类经验的表述,同时它们也接近理论,因为它们给出的叙事对参与者和读者有教育意义。⑤ 叙述不仅只是为了解释,而是要①②③④⑤华国栋.教育研究方法[M].南京:南京大学出版社,2005:180.
丁钢.教育叙述何以可能?[M].北京:教育科学出版社,2002:50.
王枬.教育叙事研究的兴起、推广及争辩[J].教育研究,2006(10):17.刘良华.论教育“叙事研究”[J].现代教育论丛,2002(4):52.
丁钢.教育经验的理论方式[J].教育研究,2003(2):23.
寻找到故事背后的意义。
在教育研究中,“叙事研究”又称“故事研究”,以叙事的形式描述并呈现人类经验,是一种对人类体验世界方式的研究。教育叙事研究着力于描述教育情境中的现象,从深入发掘隐藏于教育现象背后的意义、思想和理念中来构建教育生活的意义。三、教育叙事研究的特点(一)“质的研究”为方法论
“教育”是土壤,“质的研究”是方法论。没有教育的滋养,就没有教育事件产生的根由,所叙之事就无从叙起;没有对教育事件质的揭示,叙事本身就失去了意义,也就没有叙事研究的可能。叙事是为了研究,研究是为了剖析事件的质,解释现象背后的真实。因而,叙事正是在质的研究中展开、分析、描述并完成的。① 教育叙事研究是运用了质的研究方法的一种表现形式,它强调在自然的情境中,从当下发生的事实出发,以研究者本人作为研究工具,运用多种方法收集第一手资料,直接面对教育事实本身,以归纳的方式获得教育现象的内在本质属性,解释现象背后的真实意义。
(二)“教育中的故事”为研究对象
教育叙事所叙之事取材于教育现实中的故事,故事蕴藏着丰富的个人经验和意义感受,是展现个人心灵轨迹实录的第一手资料。教育叙事不是为叙事而叙事,是要从所叙之事中揭示教育现象,发现教育问题,提高教育感悟能力。正是由于这些故事源于亲历之事,对于阅读者而言具有强大的教育感染力,胜过许多说教;对于叙述者个人而言具有里程碑式的意义,因为所叙之事具有不可重复的唯一性。案例9 1让感谢成为习惯我在幼儿园担任体育教师,一个偶然的机会,我被临时安排到大班带生活活动课。自主游戏后便是喝牛奶时间,我请孩子们排队来我这里打牛奶。我有个习惯,就是要等孩子说“谢谢老师”后,我才把牛奶递给他,这是几年前当保育员时形成的习惯。这倒不是我想满足被孩子尊重的虚荣心,而是想让孩子学会感谢别人。
第一个来打牛奶的小男孩什么也没说,只是用力拉我手中的杯子,表情疑惑,似乎对我的举动很是不解。我也没说什么,只是对着他笑,杯子在空中僵持了一阵,我小心地松开手,叮嘱他回座位的时候要小心。接着第二个孩子将杯子递过来,第三个、第四个……直到最后,也没有一个孩子想到说“谢谢”,我有些失落。等孩子们喝完牛奶后,我忍不住举起紧握在手中的杯子,对孩子们说:“刚才可能不少小朋友已经注意到,老师在给你们① 王枬.关于教师的叙事研究[J].全球教育展望,2003(4):12.
打牛奶的时候,没有把牛奶马上递给你们,是吗?”
孩子们都注视着我,表情疑惑。
我用平静的目光从他们天真无邪的脸上一一滑过,说道:“老师给你们出一道思考题:你怎么才能让老师将打好的牛奶马上递给你?”话音刚落,孩子们七嘴八舌地说开了。
“趁老师不注意,一下夺过来!”一个铜铃般的声音。
“那如果牛奶泼出来烫伤人怎么办?”我否定了她的回答。
“挠老师的痒痒,这样老师的手就松开了。”坐最后一排的小男孩大声说道。
“这个小朋友动了脑筋,但要思考怎样才能让老师心甘情愿地把牛奶递给你?”我示意他坐下再思考。
这时,坐在角落里的一个扎羊角辫的高个女孩引起了我的注意,她的手犹豫地举到半空又怯怯地缩了回去,反复了几次。
我慢慢走过去,一边微笑着用眼神鼓励她,一边示意她回答。
“……亲亲老师的脸…”她站起来怯怯地说。孩子们一听,顿时哄堂大笑,乱成一团。
这个回答还真出乎我的意料,我示意孩子们安静。“这倒是一个很不错的方法,那你为什么要亲老师的脸呢?”
“因为……因为老师帮我打了牛奶……”小女孩一边说,一边挠着耳朵。我连忙接过她的话:“因为老师帮你打了牛奶,你心里很……”
“感激!”孩子们抢着帮她回答了。我满意地笑了笑,示意她坐下。接着,孩子们你一言我一语地抢答,什么帮老师捶背,帮老师捏胳膊,话音此起彼伏。
等孩子们的声音逐渐减弱时,我说:“刚才你们所说的方法都是想表达对老师的感激之情,其实有一种方法更简单也更有效,那就是对老师说一声——”我故意拉长了声音。
“谢谢——”孩子们积极应答。
我笑着说道:“记住,以后老师给你们打牛奶或盛饭的时候,在你们有困难得到别人帮助的时候,千万别忘记说声‘谢谢’。”
这事已过去一段时间了,但孩子们接过牛奶时那理所当然的眼神时常在我脑中闪现,他们对这一切似乎已经习惯了。我并不责怪他们,因为他们毕竟还小。而作为教育工作者不去教孩子这些为人处世的道理,则是失职。在一个集体教学活动结束后,教师因为口渴,叫一个孩子帮忙把桌子上的茶杯拿过来,喝完后又叫他放回去,认为这是天经地义的,没必要向孩子说声“谢谢”;在区域活动中,教师因为不小心碰掉了桌子上的一盒跳棋,玻璃弹珠蹦了一地,孩子自发地停下手中的“工作”,争先恐后地去捡拾弹珠,而教师却木然地站在一边,去张罗其他的事情。有一句话是这样说的:“播种思想,收获行动;播种行动,收获习惯;播种习惯,收获性格;播种性格,收获命运。”这不正指向教师肩负的责任吗?感恩之心是沉睡在孩子心灵深处最美的天使,愿天下所有教师能用一颗感恩的
心去叩开孩子的心扉,去唤醒这个“天使”,让感谢成为习惯。到那时,我们的世界就会弥漫着爱的芳香。资料来源:代卫国.让感谢成为习惯[J].幼儿教育,2007(19):31. (三)叙事内容具有情节性
教育叙事研究着重记录教育生活中的生动情节。情节性是教育叙事研究区别于其他研究形式的重要特征。
教育叙事以其“引人入胜”的情节再现了教育教学过程的现场,教师在倾听和阅读故事中的情节时会倍感亲切并从中获得启示。教育叙事情节中暗含的某种矛盾冲突,使故事富有特殊的典型意义,增强了教育叙事的可读性。
(四)由研究者描述和分析
教育叙事由研究者进行解说。研究者可分为两种:一种是教师本人充当研究者,研究者记叙他们自己的教育故事,在对自己经验的整理过程中反思并生成个人的教育智慧;另一种是研究教师的人充当研究者,带着自己的个人经验进入教育现场,将建构的主线和对叙事的分析交叉呈现。
在叙事的解说中,研究者有时“在场”,有时“隐身”。① “在场”的叙事更多地表现为研究者不仅描写故事,而且就故事包含的价值观、情感、心境以及涉及的伦理等等进行深入分析和价值判断,展示出研究者的立场和理论视角;“隐身”的叙事则是把研究者亲历的故事作为“真相”,研究者力求客观地再现故事本身,尽可能地不夹杂本人判断,使阅读者可以凭借自己的“前经验”对叙事做出个人独特的判断。四、教育叙事研究对教师发展的意义②教育叙事研究促使教师自觉而深刻地思考并叙述自我教育经验,使教师在教育教学生活中不断反思自己的教学实践,增长教育智慧。具体体现在以下几个方面:
(一)锻炼教师在日常教育生活中的观察能力
叙事将教师引向教学实践,直面教学事实本身,使得教师细心观察教学实施过程。这无疑会增强教师对教学实践的观察力和敏感性,从而见微知著,使教师从看似琐碎的日常教学生活中感悟教育的真意。
(二)洞悉个人实践知识
教师个人实践知识通常是内隐、难以言明的,但它却在很大程度上支配着教师的教育行为。叙事研究内含在教师过去的经验里、在教师当前的行动中、教师未来的计划内。教师撰写和讲述故事是探究、洞悉个人实践知识的最佳方法。①②王枬.关于教师的叙事研究[J].全球教育展望,2003(4):12.
王凯.教育叙事:从教育研究方法到教师专业发展方式[J].比较教育研究,2005(6):28 32.
(三)提高教师反思探究的能力
教师撰写故事不是对已发生之事的简单追述,而是在故事中重温教育经验,体验教育过程。教师撰写教育故事的过程是通过回顾和反思自己过去教学经历而进行的再理解、归纳和再探索过程。教师在展现故事的过程中不断发现前所未有的教育意义并建构对教育新的理解。教师通过故事可以“更为清晰地看到自我成长的轨迹和内在专业结构的发展过程”①。案例9 2“反思”促进幼儿教师专业成长我们通过对A教师周围的重要他人进行访谈,对A老师进行“持续的反思”后的变化进行了调查。姚老师是A老师的搭班教师,她认为:“A老师以前都很听老教师的‘经验之谈’,但现在,A老师开始‘审视’这些经验,有选择性地听,这在以前是没有过的。”陈老师是A老师的“师傅”,陈老师说:“自从A教师进入我们的研究后,现在她有个特点,就是会思考。这点是非常好的……所以说这一年来,她的进步不是一点点大,而是很大的。”曹老师是A老师的邻班教师,她告诉我们:“持续的反思对于A老师提高自己的创新素养提供了一定的渠道,她这个变化还是蛮明显的……而且变得爱看书爱交流了,会大胆表达自己的观点了,专业发展的主动性也增强了。”贺园长是A老师所在幼儿园的园长,贺园长觉得A老师:“比以前更有勇气和底气了……A老师这一学年的关注面非常广,不局限于教学,还涉及其他各方面。”透过以上几位横跨老中青三代、职务角色各不相同的“旁观者”的眼睛,我们不难看到A老师在反思前后所发生的显著变化。资料来源:陈岩,姜勇,汪寒鹭.“反思”对幼儿教师专业成长作用的个案研究[J].学前教育研究, 2010(2):38. (四)提升教师的课程意识
课程意识作为对课程存在的反映,其基本形式是观念层面的,它在本质上就是教师教育行为中或明确或隐含的“课程哲学”。② 教师的“课程哲学”蕴含在教师的经验中,通常教师以列举自己教学实例的方式来阐明自己的教育观点。但教师个人的教育观点往往被权威的、官方的、理论的、流行的话语所埋没,教师成为教育中“沉默着的大多数”。
撰写教育故事给了教师一个倾诉、发声的绝好机会。教师在真实的故事中捕捉个人教育观念,在个人教学实例的故事中发现属于自己的教育“真理”,厘清个人“课程哲学”与权威理论的关系,看到个人“课程哲学”的价值,从而使教师不再为权威所束缚,实现个人“课程哲学”与权威理论的对话,在不断对话中,增强教师的课程意识。①②叶澜,白益民.教师角色与教师发展新探[M].北京:教育科学出版社,2001:319.郭元祥.教师的课程意识及其生成[J].教育研究,2003(6):33.
第二节 教育叙事研究的操作步骤教育叙事研究在有“事”的基础上进行“叙事”和“研究”,教育叙事研究的每一个环节都有自己独特的操作过程、方法与技术,具体操作步骤如下:一、确定研究问题①教育叙事研究的研究问题源于实践领域中的教育现象。研究者可以采用不断聚焦、凝练的方法从教育现象中确定值得探究的教育现象以及内隐的研究问题。选择问题的过程需要考虑三方面的因素。一是研究问题要有意义。“‘有意义的问题’起码有两重含义,一是研究者对于该问题确实不了解,希望通过此项研究对其进行认真的探讨;二是该问题涉及的地点、时间、人物和事件在现实生活中确实存在,对被研究者来说具有实际意义,是他们真正关心的问题。”②比如:“农村幼儿园转岗教师在新岗位是如何完成角色转变的”这样的问题。因为“农村幼儿园转岗教师”是一个“新”出现的教师群体,教育界对此方面的研究刚刚起步。二是所探究的教育现象及内隐的研究问题要有新意,新意既包括这类教育现象或问题至今尚未探究,也包括对别人而言不是新问题,但相对于研究者本人而言,这些教育现象或问题仍然存在疑问或被其困扰。三是具有可行性,即具备主观条件、客观条件和时机条件。主观条件是指研究者要考虑自己的知识储备以及能力是否能够驾驭研究工作,是否了解叙事研究方法,研究过程中能否及时补充所需要的知识等;客观条件是指具备探究这类教育现象或问题的环境;时机条件是指研究者当前及其后一段时间内可以对这类教育现象或问题进行持续探究。案例9 3在“亲历”中成长——一位幼儿教师个人教育观念的叙事研究在本文中,我们通过对一位幼儿教师个人教育观念形成历程的叙事研究,呈现出她个人教育观念的现状、形成过程以及影响因素,并进行简单的分析。当然,本文的目的决不仅仅是为了向读者叙述一个故事,更期望通过“重述和重写那些能够导致觉醒和变迁的教师的故事,以引起教师实践的变革”,并借助于叙事方式所蕴涵的对教育经验的重构意义,促进教师的专业发展与教育实践的不断进步。资料来源:易凌云,庞丽娟.在“亲历”中成长——一位幼儿教师个人教育观念的叙事研究[J].学前教育研究,2005(2):40.①②傅敏,田慧生.教育叙事研究:本质、特征与方法[J].教育研究,2008(5):38.
陈向明.质的研究方法与社会科学研究[M].北京:教育科学出版社,2000:78.
二、选择研究对象在质的研究中,一般采用抽样的方法来确定研究对象。抽样的具体方法可以根据研究需要采用“偏差型个案抽样、强度抽样、最大差异抽样、同质型抽样和分层目的型抽样等方法”①。教育叙事研究的特点决定了其需要采用综合抽样策略,即以目的性抽样方式为主,兼顾就近和方便的原则选择能为研究问题提供最大信息量的个体作为研究对象。质的研究很大程度上受到研究者和研究对象间关系的影响。研究者和研究对象保持合适的研究关系是教育叙事研究顺利进行的保证。案例9 4在“亲历”中成长——一位幼儿教师个人教育观念的叙事研究高寒是一位有18年教龄的幼儿教师,自从18岁毕业于北京幼师开始,她就一直耕耘在幼教一线。多年的实践经验与理论学习使高寒在面临许多教育问题时都有自己独特的看法,可以认为高寒已经形成了较为稳定的个人教育观念。资料来源:易凌云,庞丽娟.在“亲历”中成长——一位幼儿教师个人教育观念的叙事研究[J].学前教育研究,2005(2):40.三、搜集叙事资料,形成现场文本②“第一手资料”在教育叙事研究中被称作“现场文本”更为恰当。现场文本是由研究者和研究对象共同创造的代表现场经验的文本。它们被称作现场文本而不是资料,因为文本有叙事的性质。普通意义上的资料是指研究者对事件的客观记录,而现场文本是产生于现场经验的复杂混合体,牵涉到研究者和研究对象之间的合作关系,是经过选择、演绎解释的经验记录。③ 如果现场文本内容积累少且缺乏时间的连续性和内容的延续性,将使教育叙事研究无法继续进行。现场文本能帮助研究者处理与研究对象、研究现场的距离问题,能帮助研究者记忆、补充被遗忘的教育故事及其丰富的细节。
教育叙事材料形成现场文本的类型较多,不同类型现场文本的建构方式有所不同。形成现场文本的方法主要有两类。
一类是研究者在研究现场与研究对象合作共同获取的,其中渗透着研究者和研究对象的经验和体验,主要包括访谈、谈话、口述史、故事和现场笔记等。
1.访谈
访谈是一种带有特定目的和一定规则的研究性交谈,通过口头谈话的方式,研究者①②③陈向明.质的研究方法与社会科学研究[M].北京:教育科学出版社,2000:107.康纳利,克莱丁宁,丁钢.叙事探究[J].全球教育展望,2003(4):8.
康纳利,克莱丁宁,丁钢.叙事探究[J].全球教育展望,2003(4):8.
从研究对象那里搜集研究资料。
2.谈话
谈话较访谈的状态更轻松,交谈双方可以随时进行口头交流(除现场交流外,还包括网络交流和书信往来),具有敏锐洞察力的研究者往往可以捕捉到比访谈更多的有价值的信息。
3.口述史
相对于文字资料而言,口述史是指通过有准备的,以录音机、摄像机为工具的采访,搜集当事人或知道情况人的口头资料。它的基本方法就是通过调查访问,采用口述手记的方式收集资料,经与文字档案核实,整理成文字稿。①
4.故事
与口述史密切相连的另一方法是讲述或撰写故事。在人类和社会经验中,总是充满了故事,透过这些故事可以来了解人类的发展历程。
5.现场笔记
现场笔记是标准的人种志收集资料的方法。在研究中,通常思路由研究者草拟,现场笔记可以由研究对象撰写。现场笔记可以有多种形式,如描述性记录、理论备忘录、观点摘要、一己之见和推论等等。研究者如果期望真实地反映现场经验,可以用录音或摄像代替记录。
另一类是实物搜集法,搜集与研究问题相关的文字、图片、音像、物品等,分析特定背景下特定文化的产物。
1.年鉴和编年史
年鉴是为个体或机构而做的关于重要时间或事件的简略的资料历史。年鉴可以为研究者提供研究事件的历史背景。编年史是年鉴更具主题性的描述。
2.文献分析
文献是公共记录且往往代表官方立场,可以帮助研究者了解机构内部的相关情况。研究者在分析这些资料时,需要结合当时当地的情况,不能简单地把文献作为“客观事实”而全盘接受。
3.日记、信件、自传和传记
日记是个人内心情感的自然流露,通过对日记内容的分析可以了解研究对象当时看待世界的观念。由于日记撰写者通常是按照时间顺序来记录,所以更便于研究者从中了解某过去事件的来龙去脉。信件中除了传达写信人当时的真实状态外,还包括写信人与收信人之间的联系,对于想要了解研究对象与有关人员的关系有很大帮助。由于日记和信件涉及个人隐私,要求研究者在使用时遵守研究伦理。自传和传记相比阐释生活经验① 焦鸿根.论口述史研究在教育科学研究中的方法论意义[J].兰州商学院学报,1997(4):84.
的日记和信件更为综合。自传或传记的现场文本是对已经存在故事的再阐释。
4.照片
照片是非常有价值的实物资料,可以为研究提供丰富的信息。照片不仅可以非常清楚地描述了场景、人物和事件的具体细节,还可以反映拍摄者当时看待世界的价值观念。照片可以为观点和事实进行解释和佐证。
5.其他实物
被赋予特殊意义的实物是人类经验的仓库,它们可以揭示经验的重要性和深度。四、编码并重新讲述故事“资料有它自己的生命,只有当我们与它待在一起到一定的时间,与它有足够的互动以后,它才会相信我们,才会向我们展示自己的真实面貌”①。资料搜集工作结束后,研究者需要系统分析研究对象故事的现场文本,并重新叙述研究故事,具体过程可分为以下步骤:②
(一)阅读现场文本,写出原始故事
这一阶段相当于完成从现场到现场文本的建构工作。有些故事,如利用录音或摄像设备搜集记录的故事需要在其转译稿基础上制作成为现场文本。如果已经是研究对象提供的文稿形式的故事,或者提供的某些反映自己教育故事的书面材料,就可以直接进入下一阶段。
(二)编码和转录故事
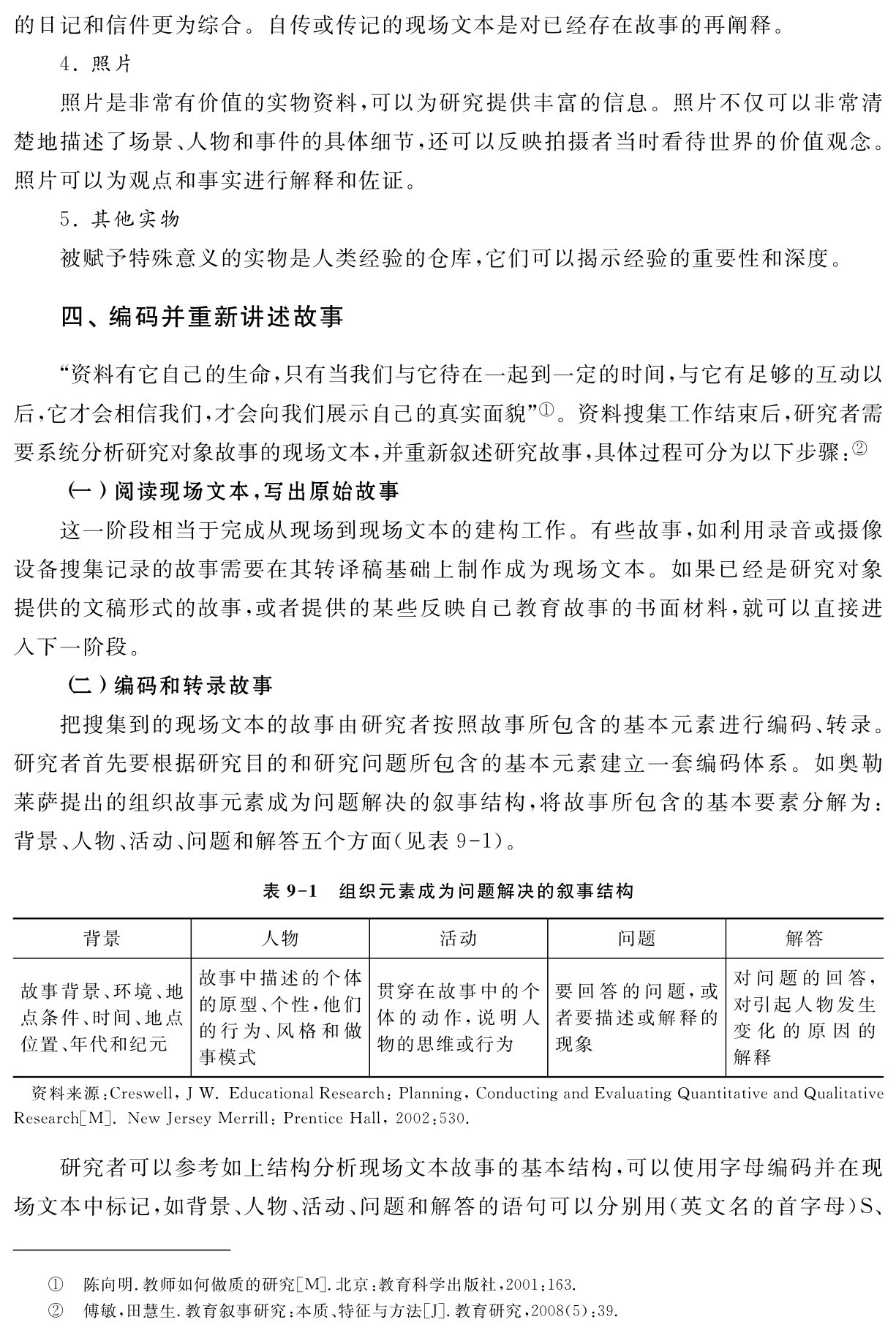
把搜集到的现场文本的故事由研究者按照故事所包含的基本元素进行编码、转录。研究者首先要根据研究目的和研究问题所包含的基本元素建立一套编码体系。如奥勒莱萨提出的组织故事元素成为问题解决的叙事结构,将故事所包含的基本要素分解为:背景、人物、活动、问题和解答五个方面(见表9 1)。表9 1 组织元素成为问题解决的叙事结构背景 人物 活动 问题 解答故事背景、环境、地点条件、时间、地点位置、年代和纪元故事中描述的个体的原型、个性,他们的行为、风格和做事模式贯穿在故事中的个体的动作,说明人物的思维或行为要回答的问题,或者要描述或解释的现象对问题的回答,对引起人物发生变化的原因的解释资料来源:Creswell,J W.Educational Research:Planning,Conducting and Evaluating Quantitative and Qualitative Research[M].New Jersey Merrill:Prentice Hall,2002:530.研究者可以参考如上结构分析现场文本故事的基本结构,可以使用字母编码并在现场文本中标记,如背景、人物、活动、问题和解答的语句可以分别用(英文名的首字母)S、①②陈向明.教师如何做质的研究[M].北京:教育科学出版社,2001:163.
傅敏,田慧生.教育叙事研究:本质、特征与方法[J].教育研究,2008(5):39.
C、A、P和R来进行标注。这些编码过程不一定出现在研究文本重新讲述的故事之中,但这一过程是规范的叙事研究过程实施不能缺少的环节,它们是评估研究的合理性与准确性的重要依据。编码完成后进入转录环节,它是将故事的基本元素从故事中抽取出来的过程,即将上述标有字母S、C、A、P和R的句子按照顺序转录在一起,这样形成一个反映原始故事精神实质的压缩的精短的“骨架”型故事。
(三)利用故事的基本元素重新书写故事
研究者把已经转录出来的“骨架”型故事,按事件发生时间的顺序(用年代学方法)重新书写成清晰的包含故事基本元素的一个序列性的文稿,往往以第一人称讲述。如上述编码后重新讲述的故事的序列内容是背景、人物、活动、问题和解答这些基本要素。故事的重新讲述以地点和人物开始,然后是事件。五、确定个体故事包含的主题或类属①完成故事的重新讲述后,研究者需要考虑如何处理多个重新讲述的故事之间的关系,其中有三种思路可供选择:其一是演绎思路。基于某种理论框架将故事分为不同主题或类属,将已有故事对号入座。其二是归纳思路。根据故事基本元素的特点将故事归类,同一类故事反映、支持共同的主题或类属,这些主题或类属代表着从故事里发展出来的主要思想。其三是归纳与演绎相结合的思路。主题或类属在先,它们来源于对编码、转录的故事的分析;主题或类属确定之后,可以考虑让某些理论加入,帮助分析主题。叙事研究倾向于后两种思路。这样,多个重新讲述的故事基于上述思路按照主题或类属得以组织,用来支持、理解和解释个体教育生活的经验和意义。六、撰写研究文本,确认评估研究撰写叙事研究报告是一项复杂而困难的工作,克莱丁宁和康纳利将其称之为“来来回回”的过程。② 研究报告的呈现是对前期大量工作而进行的总结性归纳,力图在丰富的研究现场中分析出种种关系,诠释隐藏在现象表面背后的教育思想。
教育叙事研究在写作形式上可以灵活多样地呈现给读者。它的正文一般包括研究的背景与意义、研究对象的选择、研究实施的过程、研究的结果与讨论四部分。由于研究需要的不同,研究报告呈现的顺序也会有所调整。教育叙事研究的研究文本中不要求进行专门的文献综述,因为文献综述往往会被有机整合到研究结果与分析讨论部分之中。
确认和评估研究的准确性是教育叙事研究一项非常重要的工作。为确保研究结论的真实可靠,研究者需要检查和确认以下问题:研究者的关注焦点是个人经验,是单一个体或①②傅敏,田慧生.教育叙事研究:本质、特征与方法[J].教育研究,2008(5):38. 
D Jean Clandinin,F Michael Connelly.叙事探究:质性研究中的经验与故事[M].台北:心理出版社股份有限公司,2003:201.
少量的几个人;搜集了个人的教育故事;对参与者的教育故事进行重新讲述;形成的中期研究文本听到参与者以及研究者的声音;从建构现场文本的教育故事里浮现出不同主题或类属;教育故事里包含了有关参与者的背景或地点的信息;教育故事按照年代学顺序组织;研究文本有研究者与参与者合作的证据;教育故事恰当地表达了研究者的目的和问题。①案例9 5在“亲历”中成长——一位幼儿教师个人教育观念的叙事研究对高寒的专业学习经历及其影响的研究兴趣源于知道她参加了北京师范大学研究生进修班,可以说她属于那种受到了高水平的、相对系统的幼教专业训练的教师。那么,这种受教育的经历对她的各种具体的个人教育观念的影响如何呢?进一步说,各种教育理论的学习到底对高寒的专业发展有怎样的作用呢?
“读幼师时学习的东西,后来觉得能在工作中用到的只有技能技巧方面,教育理论方面的一般用不上。比如说工作以后发现自己一节活动都不会组织,其实在幼师都学过,就是因为学的时候没有实际经验做基础,没有理解。倒是工作了一段时间以后,我再回过头去看那些教育理论,会明白其中的一些道理。
“刚参加工作时很少看东西,跟着老教师们学习一些土方法来管住孩子。那个时候你学什么东西肯定挺功利的,要马上能用上。我觉得教育理论很难有这种效果,这个只能从实践中去摸索、总结。我在读首都师大的大专时也听到了一些以前没有听过的东西,比如说管理学,让我觉得原来还有这样的理论啊,有一种另一片天的感觉,激发了我进一步学习的愿望。
“我的本科学校是北京师大,教育水平就高一些了,所以也学习到很多新的东西。主要是那些国外最新的东西对我特别有影响,比如多元智能、行为塑造等。上课时老师讲的一些内容很令人长见识,对我的工作也有所启发。因为已经有了很多的经验,知道怎么样把这些理论用到工作当中去。我觉得对所学的教育理论就有很多感受,一是因为有了一定的工作体验了,可以联系自己的经验来理解一些教育理论;二是因为读本科时我已经很用功,不是纯粹为了文凭来学习。我觉得从这时候开始,我在学习中能够理解运用一些东西了。
“现在读研究生觉得特别开心,因为已经有了很多的实际经验,也不需要有那种功利心了,纯粹是为了学习知识。我们的同学来自不同的行业,大家在一起学习还可以扩大知识面。虽然我现在做的管理工作,对我来说还是缺少经验,但我已经能够把学的很多理论用到工作中去,比如刚学习了团体咨询,我就用到工作中去激发、调动老师的积极性了。”资料来源:易凌云,庞丽娟.在“亲历”中成长——一位幼儿教师个人教育观念的叙事研究[J].学前教育研究,2005(2):42.① 傅敏,田慧生.教育叙事研究:本质、特征与方法[J].教育研究,2008(5):40.
第三节 教师如何做教育叙事研究一、幼儿园教师叙述何事教育叙事研究中的“事”就是幼儿园教师在日常教育活动中所经历的各种事件。幼儿园教师可从自身、幼儿和幼儿园的一日生活方面去挖掘叙事题材。①
(一)幼儿园教师题材
幼儿园教师题材主要是指教师亲身经历的事件或是与教师本人有密切相关的事件。案例9 6新课改背景下教师专业认同图景与建构过程研究发现,新课改话语蕴含的专业期望与教师专业认同自我建构之间存在张力,使其形成相互冲突的专业认同。从专业认同的建构过程来看,新课改专业期望与幼儿教师专业认同的自主建构之间具有复杂的关系,包括主动回应、浅层次回应、自发经验契合与经验方向偏离四种模式,教师的专业认同建构在很大程度上也受到个人生活史、人际互动的影响。本文指出,教师专业认同的建构过程是新课改制度、理论话语与教师的实践话语博弈的过程;而课程改革与决策也应该关注与考虑教师在个人发展、历史情境和各种因素影响业已形成的专业认同,并提供相应的专业支持。资料来源:张文军,陶阳.新课改背景下教师专业认同图景与建构过程——基于对幼儿教师Y的叙事探究[J].教育发展研究,2014(10):50. (二)幼儿题材
对幼儿题材的叙事主要指伴随幼儿成长过程中的各类事件,比如:幼儿独特的思考,看待问题、解决问题的方式等等,还包括幼儿与同伴、教师、家长等关系的事件。案例9 7金鱼被捏死之后区角活动时,自然角里突然传来扬扬的大叫声:“金鱼死了,航航捏死了金鱼!”大家吓了一跳,都涌了过来,只见航航洋洋得意,一脸兴奋,那神情似乎在说:怎么样,我了不起吧!
看到这情形,韩老师没有直接批评航航,而是以低沉的声音对孩子们说:“小朋友① 徐俊华.学前教育科学研究方法[M].合肥:安徽大学出版社,2014:207.
们,早上老师给金鱼换水的时候,它们还在快乐地游来游去,可现在,金鱼死了……”韩老师哽咽了,一颗泪珠顺着她的面颊流了下来……从未看见老师流泪的孩子们突然安静了下来。过了好一会儿,有的孩子轻轻地说:“老师哭了!”“金鱼太可怜了!”“航航太坏了!”“是航航把老师弄哭的!”……大家的责怪让刚才得意洋洋的航航有一点不知所措。过了一会儿,韩老师又说:“人是有生命的,动物、植物虽然不会说话,可它们也是有生命的,比如金鱼、兔子、猫、狗,还有花、草,我们也要爱护它们,珍惜它们的生命,知道吗?”孩子们都懂事地点了点头,航航此时也全神贯注地看着韩老师,似有所悟……
接下来,韩老师让孩子们将死掉的金鱼掩埋起来,并让大家对死去的小金鱼说一句话。航航怯生生地跟在大家后面,轻轻地说了声:“对不起,我错了。”韩老师走上前去,摸了摸他的头……
当天下午离园时,韩老师和航航的母亲交流了这件事,没想到航航的母亲说:“这个孩子在家里也是这样,买几条金鱼就捏死几条,而且老要我给他买金鱼,又老捏死它们,真是太调皮了,为这事我打了他不知道多少次了……”韩老师听了很不是滋味,她立刻诚恳地指出了航航母亲在育儿方面的问题。首先,孩子犯了错误不能用打骂来解决,孩子被打之后就会想发泄,容易产生攻击性行为。其次,他的母亲在航航捏死金鱼之后又给他去买,让他多次在近乎残忍的恶作剧中寻求刺激和乐趣。听了韩老师的话,航航母亲也认识到了自己的错误,并表示以后一定要改变教育方法。
这件事情过去后,韩老师一直关注着航航,同时在全班开展了一系列培养幼儿同情心的活动,使班上的孩子们发生了很大的转变:攻击性行为大大减少了,同情心和责任感明显增强,自然角里的花草因大家的悉心照顾变得更茂盛,动物区里的小动物也更活泼、更可爱了。家长也反映孩子们变得懂事了,懂得关心别人了……航航的母亲自那次谈话后也改变了对航航的教育方法,韩老师多次主动与她交流教育经验和方法,在双方的密切配合下,此后航航再也没有捏死过金鱼,攻击性行为也明显地减少了。
一个孩子在众目睽睽之下做出了如此残忍的事,这对教师的教育工作提出了挑战,韩老师冷静、机智地处理了这件事,先以真情打动了孩子的心,然后及时与家长沟通,找出了航航出现捏死金鱼行为的原因,纠正了家长的不正确做法,与家长一起对航航进行了一系列有效的教育,成功改变了航航的行为。与此同时,教师还在班级开展一系列培养幼儿同情心的活动,唤起了幼儿的同情心,使孩子们从以自我为中心到逐渐学会关心别人。资料来源:华留智.金鱼被捏死之后[J].幼儿教育,2010(16):22. (三)幼儿园一日生活题材
幼儿园一日生活题材主要指在幼儿园一日生活活动中发生的各类保育与教育事件以及活动之间的过渡等等。
案例9 8仅仅蹲下来是不够的平时和孩子说话,我总是喜欢蹲下来,这既是尊重他们,也便于我从孩子的视角看事物。但是有一天发生的一件小事却让我体会到仅仅蹲下来是不够的。
那天,两个孩子正准备洗脸。忽然,其中一个孩子兴奋地叫起来:“我俩的毛巾是一样的!”我蹲下一看,果然两块毛巾有同样的动物图案,但颜色不同。当时,我想都没想就说:“怎么是一样的呢?你们看它们的颜色一样吗?”他俩把头凑过来看,没有马上做出回答。我接着说:“这条是淡黄色,那条是粉红色。它们哪些地方是一样的呢?”他们还是没有作声。我很奇怪,刚才还很兴奋地说着自己的发现,怎么一下子就没了兴趣呢?猛然间我意识到问题出在我身上。孩子在说“我俩的毛巾是一样的”时,显然已经发现了两条毛巾的共同点,但是被我的一句“怎么是一样的呢”全盘否定了,而我还想强拉他们跟着我的思路去观察两条毛巾不一样的地方。我很后悔,如果我当时好好引导,顺着他们的话惊喜地回应:“真的吗?你们发现哪里一样呢?”引导他们说一说自己的发现,然后启发他们想想是不是真的完全一样,并留给他们充分观察的时间,那么孩子的积极性就会被调动起来了,也许还能培养细心观察事物的兴趣呢!在以往的时间里,我曾多少次这样自以为是地“引导”孩子,“怎么是这样的呢?”“那样做不对,应该这样做!”“怎么这么容易都不知道呢?”不经意间浇灭了孩子主动探究的火花。忽然,我意识到如果不是真正尊重孩子、真正平等对待孩子,那么,仅仅蹲下来是远远不够的。资料来源:阳先.仅仅蹲下来是不够的[J].幼儿教育,2009(4):33.二、对幼儿园教师开展教育叙事研究的建议(一)幼儿园教师要善于积累叙事研究素材
教育叙事研究中的“素材”是承载着一定教育意义的故事或经验。教育素材的积累需要教师在教育教学实践中多体验、多感悟。教师要注意素材收集的“长”度,素材的收集需要经历一个漫长的过程,伴随“事件”的深入发展,教师也要随其进行深入挖掘,并且在收集的过程中不断补充,逐步将素材丰富和完善。
(二)幼儿园教师要善于发现问题
日常素材积累是为做研究打下基础,想要完成接下来的研究任务,就需要研究者体会其中蕴含的教育问题,将个人体会与相关的教育教学理论相联系,深入挖掘事件中蕴含的问题。
(三)幼儿园教师要善于反思
当幼儿园教师试图“发现”和“讲述”自己所遇到的某个教育问题或教育事件时,需要进行反思;当问题或事件发生后,又将用什么方式方法去解决问题,需要深入思考;对问
题或事件的解决过程、解决到什么程度、方式方法如何、总体效果如何等,还需要深入反思。反思是叙事研究的灵魂①,反思可以使幼儿园教师更新教育教学观念,可以从根本上改进教育教学工作。
(四)幼儿园教师要善于揭示故事中深藏的教育意义
意义性是叙事研究的本质属性,叙事研究依赖于故事,但故事本身并不是最终的追求,那些真实可感的、鲜活的故事只不过是教育意义披在身上的一件漂亮外衣,叙事研究的价值不在于为讲故事而进行叙事,而是在于故事背后的意义②,幼儿园教师要对故事进行深入理解和思考,充分揭示和发掘故事中深藏的教育意义和价值。阅读资料9 1教师的研究能力“教师的研究能力,首先表现为对自己的教育实践和周围发生的教育现象的反思能力,善于从中发现问题、发现新现象的意义,对日常工作保持一份敏感和探索的习惯,不断地改进自己的工作并形成理性的认识。从这个意义上,教育研究成了教师作为专业人员的一种专业生活的方式,他自己创造着自己的专业生活质量,这是教师在专业工作中自主性和自主能力的最高表现形式。教师研究能力的进一步发展则是对新的教育问题、思想、方法等多方面的探索和创造能力,运用多方面的经验和知识、综合地创造性地形成解决新问题方案的能力,这使教师的工作更富有创造性和内在魅力。同时,教师创造意识和能力的形成,在教育实践中的成功,会使他十分看重对学生创造意识和能力的培养,无疑,这是未来教育十分期望实现的价值。”资料来源:叶澜.新世纪教师专业素养初探[J].教育研究与实验,1998(1):46.课堂讨论9 11.教育叙事研究的特征有哪些?
2.教育叙事研究的操作步骤有哪些?本 章 小 结通过本章的学习,可以初步掌握教育叙事研究的概念并理解其特点和意义,能在掌握教育叙事研究操作步骤的基础上,应用教育叙事研究的方法开展研究。教育叙事研究作为与传统理论思辨研究相对应的另一种研究方式,更强调人的经验的重要性。教育叙①②李明汉.教师校本科研与教育叙事研究[J].中国教育学刊,2003(12):49.宋时春.教育叙事研究与教师专业发展[J].全球教育展望,2011(10):65.
事研究把有关教育的理论思想回归到各式各样的教育经验中,通过对经验的叙述促进人们对教育及其意义的理解。拓 展 阅 读1.陈向明.质的研究方法与社会科学研究[M].北京:教育科学出版社,2000:78. 2.陈向明.教师如何做质的研究[M].北京:教育科学出版社,2001:163. 
3.丁钢.教育叙述何以可能?[M].北京:教育科学出版社,2002:50. 
4.刘良华.论教育“叙事研究”[J].现代教育论丛,2002(4):52 55. 
5.丁钢.教育经验的理论方式[J].教育研究,2003(2):22 27. 
6.康纳利,克莱丁宁,丁钢.叙事探究[J].全球教育展望,2003(4):6 10. 
7.华国栋.教育研究方法[M].南京:南京大学出版社,2005:180. 
8.王枬.教育叙事研究的兴起、推广及争辩[J].教育研究,2006(10):11 15. 
9.傅敏,田慧生.教育叙事研究:本质、特征与方法[J].教育研究,2008(5):36 40.思考与探索1.教育叙事研究本身有什么特点?
2.教育叙事研究的操作步骤有哪些?
3.你认为成功的教育叙事研究报告的标准是什么?
4.假如你是一位想要做好教育叙事研究的老师,那么在日常工作中,你要做好哪些准备和积累?