1.11 第八章 作品分析法

第八章 作品分析法

绘画是言语的先导,表示美感之良心。 要知儿童心理,不可不研究儿童的绘画。——陈鹤琴
 了解作品分析法的含义、价值
 理解作品分析法的不同分类及特点
 掌握作品分析法的实施过程和具体分析维度 运用作品分析法分析幼儿作品作品;定性分析;科学评价作品分析法作为质性研究的一种,不同于观察法(用眼睛去观察)、访谈法(通过话语去分析),而是通过对作品资料的实物分析,探寻研究对象的行为、态度及心理发展状态。本章首先从含义、特点、价值、分类四个方面对作品分析法进行概述,进而具体阐述作品分析法的实施过程以及分析时所使用的维度,最后对作品分析法在实施过程中应当遵守的原则和幼儿成长档案袋的使用进行介绍。父子画鱼曾经有这样一对父子,父亲画了一条鱼令4岁的儿子学着画,儿子却未依从其父,而画了许多歪歪扭扭的小线条表示鱼。儿子说,他画的鱼是活的,他看见鱼游的时候就是一扭一扭的,爸爸画的鱼是死的。资料来源:姚全兴.儿童文艺心理学[M]重庆:重庆出版社,1990:180.题目为编者所加。
以上案例不禁引起我们的思考,为什么父亲画的鱼和儿子的不一样?为什么儿子不愿意跟随父亲学画?父亲能理解儿子所画鱼的含义吗?
其实,父亲画的是概念性的鱼,依据客观事实概括了鱼的基本特征;儿子画的是充满主观情感色彩的鱼,表现出儿童对于生命运动模式的直觉性感知。正是幼儿认识和感知世界的不同,使其对于艺术作品的表达充满了独特的魅力。在实际生活中,成人是否将类似的天马行空的涂鸦当作幼儿的作品,又能否从不同的维度去分析幼儿作品,从而探寻出幼儿作品背后的行为、态度及心理发展状态?本章将从什么是幼儿作品,为什么要分析幼儿作品,以及如何分析幼儿作品的角度出发,探寻作品分析法的实质内涵和具体操作步骤。第一节 作品分析法的概述一、作品分析法的含义作品分析法又称产品分析法、实物分析法,是研究者通过对研究对象的作品进行定性分析,获取研究所需要的信息,了解研究对象的行为及心理活动,揭示隐藏在作品背后的研究对象的态度、价值观及行为影响因素等,从而对研究对象的发展做出科学评价的一种教育科学研究方法。
其中,“作品”包括文字作品、音乐作品、美术作品等;研究对象包括幼儿、教师、家长、幼儿园其他工作人员以及管理人员等。出于对本教材注重实践性的考虑,突出幼儿为主体的思想,为读者更好地将作品分析法运用到今后的教育实践中提供借鉴,本章在介绍产品分析法时将研究对象设定为幼儿,作品即幼儿完成的相关作品,而反映幼儿健康的记录表、体检表、教师观察记录等则不属于本章作品分析法的研究范畴。二、作品分析法的特点(一)间接性
作品分析法是以研究对象创作活动的作品为载体,通过对作品进行全面深入的解读,从而得出专业结论,对研究对象做出科学的评价。与观察法不同,研究者并不需要接触研究对象本身便可完成对作品的分析,因而作品分析法具有间接性的特点。例如,研究者想要对5~6岁幼儿绘画表征特征进行研究,就需要大量收集5~6岁幼儿的绘画作品,在收集绘画作品的过程中,研究者根据研究目的的需要,可以直接收集幼儿已经完成的不同主题的绘画作品,也可以限定主题,在幼儿完成绘画作品后进行搜集,这一搜集资料的过程,研究者均不需要与研究对象有直接接触便可完成。
由于具有间接性的特点,研究对象在完成作品时,并不知道自身正在接受被试,因而不
具有防范心理,能够在自然的状态下完成作品,从而展现出自身的真实状态和水平,专注于作品完成的过程,这也使得研究者所搜集的资料来源更加真实、可靠,具有一定的客观性。
同样,也是因为间接性的特点,研究者并不能参与到作品的完成过程中,对于作品的情况是否真实,并不能完全保证,因而可能导致可信度不高的问题出现。例如,研究者所搜集的幼儿绘画作品是否是幼儿独立完成,幼儿完成作品时的情绪状态以及教师提供的绘画工具是否充足等都是无法捕捉到的信息,而这些信息都有可能影响到研究者对于研究结果的分析。因而,作品分析法在搜集作品过程中,需要研究者具有极高的科研素养,最大限度控制可变因素,提高搜集资料的可信度。
(二)主观性
作品分析法作为质性研究的一种,是以研究者本人作为研究工具,通过对所搜集资料的分析对某一现象或问题进行整体性探究。在对研究对象的作品进行实物分析时,研究者的理论背景、专业能力以及个人情感倾向等直接影响分析的结果,因而,作品分析法具有很大的主观性的特点。
同时,由于研究者知识背景、自身阅历以及个人喜好倾向的不同,使得不同研究者对于同一作品产生不同的判断,出现仁者见仁、智者见智的情况,最终导致研究结果具有较大的偏差。这种偏差是研究中的正常现象,符合教育和教育研究具有导向性的特点,也在一定程度上说明了作品分析法的主观性特点。
另外,正是作品分析法具有较强的主观性,对于研究者的专业能力具有很大程度的依赖性,因而需要研究者具有专业的理论功底,尽量避免以自己原有的价值标准和文化规范给幼儿行为和表现赋予其他意义。例如,想通过作品分析法了解幼儿的创造想象力水平,不仅需要研究者具有美术方面的专业知识和基本的理论基础,同时需要研究者深谙学前儿童心理发展特点,二者缺一不可,在此基础上分析出的结果才更具科学性。
(三)普适性
作品是作者具有独创性,并以一定形式表现出来的智力成果。它既包括通俗意义上的小说、散文等文学作品,也包括讲课、演讲等口语作品。同时,音乐戏剧、美术以及影视作品等都属于作品的范畴,对于这类作品的分析均可以使用作品分析法。因而,作品分析法具有普适性的特点。
在学前教育科学研究中,由于学龄前儿童心理发展的特殊性,使得幼儿的语言表达远不能满足其思维发展的需要。作品是幼儿思维表达的外在表现形式,通过作品的分析能够获得所需要的信息,因而,作品分析法对于学前教育研究而言十分适用。三、作品分析法的价值(一)有利于全面了解幼儿的发展状况
幼儿的发展具有独特性,有着不同于成人的发展方式,对世界的感知和理解也与成
人截然不同。幼儿的发展又具有个体差异性,不同年龄阶段幼儿有不同的需要、愿望和情感,也有自己对文化的诠释和表达方式。幼儿群体有自己的交往方式、话语体系、思维方式以及交往内容。另外,幼儿发展的顺序性、阶段性的特征决定了幼儿作为研究对象时的特殊性。正是幼儿的发展具有这样的特点,研究者对幼儿的研究在很多情况下不能像自然科学一样,通过操纵变量和自变量,控制无关因素,进行准确的归因和科学的解释。
作品分析法是以儿童的作品为载体,推断幼儿的探究能力和心理发展特征。研究者认为,对幼儿的表现进行水平划分,并依据不同的发展水平给予相应的教育建议,能够帮助教师全面了解幼儿发展水平。将评价服务于教学,进而满足幼儿的不同需求,能促进幼儿在原有水平上的提升。如对幼儿续篇故事进行分析,可以推断幼儿的口语表达和文学创作能力;对幼儿的泥塑、积木等手工类作品的分析,可以推断出幼儿的动作发展、观察能力、想象能力和创造力的发展水平。
另外,对于实物的搜集分析,在一定程度上比语言更具有说服力,可以表达出语言无法表达的思想与情感。例如,对于幼儿语言发展状况的研究,访谈法受限于幼儿语言发展水平实施起来有一定的难度,行动研究耗时又耗力,而幼儿的作品是静态的,通过作品分析法可以长时间反复分析一幅作品或对不同的作品放在一起进行对照比较,为研究者提供评析和研究的个性化资料,是最为适宜的研究方法。对于作品的分析能够使教师关注到平时被忽视的孩子,例如一名教师在对全班幼儿科学活动中的记录观察表进行分析时发现,平时比较内向,很少受到关注的豆豆,是一个观察能力很强的孩子,能够熟练地运用感官和工具进行观察,并利用符号记录,观察的持久度和专注性也很强。
(二)有利于对幼儿进行科学评价
传统的教育评价以衡量幼儿最终获取知识的多少为标准来评价教育成效,追求的是一个静态的结果。这种评价把事实的积累、知识量的扩大作为终极目标。学前教育评价要以形成性评价为主,总结性评价以形成性评价中积累的幼儿评估信息为依据,形成性评价以总结性评价为参考,对幼儿的发展又做出新的评价。形成性评价是在教育过程中为了不断了解幼儿的发展状况进行的评估活动,以便及时地调整与改进教育措施、教育计划,向幼儿提供最适宜的教育指导。形成性评价可以采用日常观察、情景观察、交流、档案记录、儿童作品分析等多种方法进行。作品是幼儿记录生活和表达观念、情感与需要的一种手段,更是他们喜欢的一种游戏活动。因此,平时观察所获得的具有典型意义的幼儿行为表现和所积累的各种作品等,是评价的重要依据。
作品分析法作为一种量化与质化相结合的评价方法,不仅注重幼儿学习的结果,也更加注重其学习和发展过程,能够体现幼儿在活动、游戏中的真实情况。它并不是简单地评价幼儿在一段时间内,语言方面掌握了多少词汇,学会了几个句式,而是关注幼儿在成长过程中对语言的运用情况,包括对语言的经验、兴趣与感受。
(三)有利于提高幼儿教师的科研水平
苏霍姆林斯基曾说:“如果你要想使教师的劳动能够给教师带来一些乐趣,使天天上课不致变成一种单调乏味的义务,那你就应当引导每一位教师走上从事一些研究的这条幸福的道路上来。”①随着学前教育改革的深入与发展,要求幼儿教师不只是停留在教学层面上,而应当通过研究不断促进自身的成长与发展。在传统的研究范式中,教师通常处于研究对象的位置,被观察、被访谈、被评价,很少成为研究的主人,而量的研究强调通过数据进行论证,注意对统计数据的分析和应用,对于日常工作十分繁忙的幼儿一线教师而言,要耗费大量时间完成大量数据的搜集、统计与分析,无疑是一个难题。
作品分析法的重要研究对象即为幼儿的作品。一线教师作为一手资料的掌握者,具有极大的便利开展各方面研究。首先,幼儿教师可以在自己的班级和幼儿内部进行小规模的研究,不必专门设置人为情境,可以在日常教育活动中随时进行。其次,幼儿教师还可以根据自己对班级幼儿的了解,对个体进行深入研究,不受时间、空间的限制。同时,也可以根据个人兴趣和精力,调整研究进程,实现边工作边研究。作品分析法的简单易操作性保证了幼儿教师的科研时间和研究资料的来源,因而,极大地降低了幼儿教师对于科研的畏难情绪,为一线教师成为教育科研的主人提供了可能,有利于提高幼儿教师的科研水平。
(四)密切与家长的沟通联系
家长是幼儿的第一任教师,是幼儿学习的重要伙伴。密切与家长的联系有利于家园共育的实现,也是教师班级工作的重要内容之一。有效的沟通联系,有利于家长及时了解幼儿在园情况,了解幼儿园的教育要求,与幼儿园一致配合实施幼儿教育。家长学校讲座、家访、家长会、家长委员会等形式的家园联系并不是经常性的,其具有单向传输的特点,内容、时间、形式一般由幼儿园决定。
幼儿教师通过对幼儿作品的分析,能够进一步了解幼儿发展水平,为幼儿健康成长提供合理化建议。同时,将幼儿作品以及对于作品分析的结果提供给家长,一方面是家长了解幼儿发展状况的最直接的途径,比教师的单向语言更具有说服力;另一方面能够密切家园联系,为实现家园共育奠定良好的基础。四、作品分析法的分类从广义的角度来看,作品分析法可以应用到各个领域,因而分类也不尽相同。在学前教育领域中,研究对象可分为幼儿,幼儿教师、幼儿家长,幼儿园其他工作人员和管理人员三个层面,本章作品分析法的主要应用研究对象为幼儿,因而,根据幼儿作品的特点,分为绘画类作品、语言类作品、手工建构类作品三个方面。① B A苏霍姆林斯.给教师的建议[M].杜殿坤编译.北京:教育科学出版社,1984:6.
(一)绘画类作品
绘画类作品是指幼儿根据一定的主题运用符号、绘画工具等表达内心想法而形成的成果。绘画类作品的呈现方式是以如画纸、油画布等易于长期保存的材料为载体,以幼儿绘画作品为主,如模仿画、线描画、彩笔画、水粉画等,也包括幼儿在其他活动中通过绘画来进行探索的过程,如幼儿在进行科学领域活动时,通过绘画的方式记录所观察到的现象,或者幼儿个体或与同伴共同完成的简易图画书等。
例如,教师在沉浮活动中,组织大班幼儿探索物体的沉浮现象。教师想了解幼儿通过日常的观察来猜想哪些物体能够沉下去或浮上来,同时,在操作中进行验证。于是老师设计了操作单。首先出示物体的照片,老师每介绍一样物品,就请幼儿通过日常观察和经验用“↓”和“↑”符号表示物体的沉浮,然后在实验中验证自己的猜想。并将实验的结果同样用“↓”和“↑”记录在操作单上。这样带有幼儿符号记录的操作单也属于幼儿的作品(如图8 1,8 2)。图8 1 图8 2绘画类作品分析的主要内容包括绘画工具和材料的选用、整体构图、色彩的运用与搭配、线条的流畅性、创造力和想象力等方面。一般而言,托班、小班和上学前的幼儿仍处于绘画的涂鸦时期,分析时应当着重关注幼儿对于绘画工具和材料的正确使用以及图形与线条的运用。而中大班幼儿的绘画已具有具象性特点,分析时应当着重关注画面安排、配色方面的运用。
(二)语言类作品
语言类作品是指将幼儿口头叙述、即兴讲述、创编表演故事等内容以录音、视频等形式进行记录而保存下来的作品。幼儿的语言类作品非常丰富,包括幼儿的谈话活动、讲述活动、文学活动、早期阅读活动以及听说游戏中的语言表达作品。① 其中,口语资料(如谈话活动中)不同于绘画类作品之处在于,它利用动态记录的方式,使研究者能进一步关① 袁晗,张莉.作品分析法在评价幼儿语言发展中的应用[J].教育导刊,2013(11).
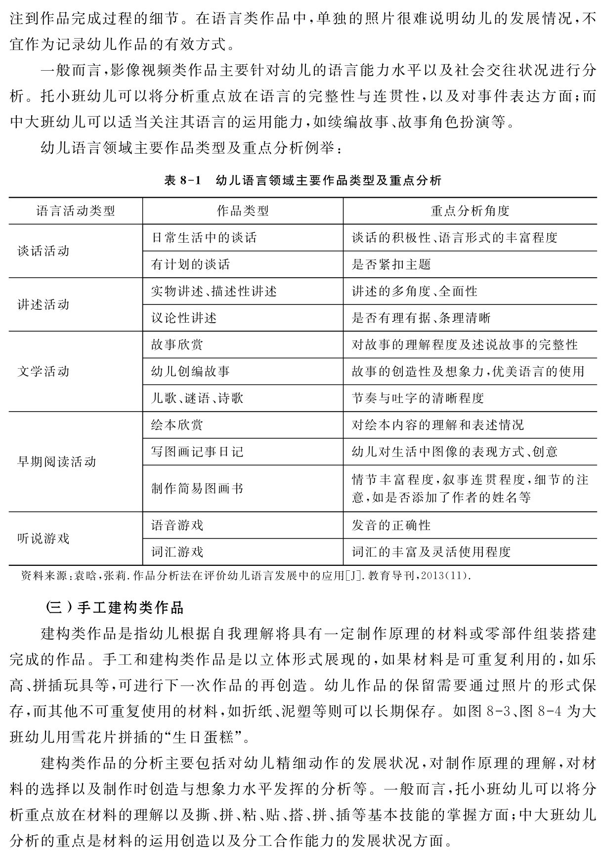
注到作品完成过程的细节。在语言类作品中,单独的照片很难说明幼儿的发展情况,不宜作为记录幼儿作品的有效方式。
一般而言,影像视频类作品主要针对幼儿的语言能力水平以及社会交往状况进行分析。托小班幼儿可以将分析重点放在语言的完整性与连贯性,以及对事件表达方面;而中大班幼儿可以适当关注其语言的运用能力,如续编故事、故事角色扮演等。
幼儿语言领域主要作品类型及重点分析例举:表8 1 幼儿语言领域主要作品类型及重点分析语言活动类型 作品类型 重点分析角度谈话活动讲述活动文学活动早期阅读活动听说游戏日常生活中的谈话 谈话的积极性、语言形式的丰富程度有计划的谈话 是否紧扣主题实物讲述、描述性讲述 讲述的多角度、全面性议论性讲述 是否有理有据、条理清晰故事欣赏 对故事的理解程度及述说故事的完整性幼儿创编故事 故事的创造性及想象力,优美语言的使用儿歌、谜语、诗歌 节奏与吐字的清晰程度绘本欣赏 对绘本内容的理解和表述情况写图画记事日记 幼儿对生活中图像的表现方式、创意制作简易图画书 情节丰富程度,叙事连贯程度,细节的注意,如是否添加了作者的姓名等语音游戏 发音的正确性词汇游戏 词汇的丰富及灵活使用程度资料来源:袁晗,张莉.作品分析法在评价幼儿语言发展中的应用[J].教育导刊,2013(11). (三)手工建构类作品
建构类作品是指幼儿根据自我理解将具有一定制作原理的材料或零部件组装搭建完成的作品。手工和建构类作品是以立体形式展现的,如果材料是可重复利用的,如乐高、拼插玩具等,可进行下一次作品的再创造。幼儿作品的保留需要通过照片的形式保存,而其他不可重复使用的材料,如折纸、泥塑等则可以长期保存。如图8 3、图8 4为大班幼儿用雪花片拼插的“生日蛋糕”。
建构类作品的分析主要包括对幼儿精细动作的发展状况,对制作原理的理解,对材料的选择以及制作时创造与想象力水平发挥的分析等。一般而言,托小班幼儿可以将分析重点放在材料的理解以及撕、拼、粘、贴、搭、拼、插等基本技能的掌握方面;中大班幼儿分析的重点是材料的运用创造以及分工合作能力的发展状况方面。
图8 3 图8 4第二节 作品分析法的实施过程一、明确研究目的通常,研究人员在从事具体教育科研工作时,要解决的问题有两个,即研究什么和怎样研究。前者是研究的先决条件,影响整个研究的方向和思路。因而,在作品分析法进行课题研究之前,研究者应当首先解决研究什么的问题,即明确研究目的,明晰想通过分析幼儿的作品获得与幼儿发展相关的哪些方面的信息,在此基础之上,开展下一步的工作。二、搜集研究资料搜集研究资料是研究者按照研究目标,使用一定的研究工具有针对性地获取所需要的事实材料和数据的过程。针对作品分析法而言,搜集资料的过程就是研究者获取幼儿作品的过程。其中,幼儿作品的主题可以是研究者根据研究目标事先设定好并请班级教师和幼儿配合的,也可以是幼儿之前完成的与研究者研究目标相吻合的作品。在搜集幼儿作品的过程中,研究者还应当注意以下问题:
(一)搜集作品时应当征得当事人的同意
对于成人研究对象而言,研究者可以直接以口头或书面的形式征询当事人的意见;当以幼儿为研究对象时,必须征得幼儿监护人(家长和教师)同意后,才能进行搜集工作。在与幼儿监护人进行沟通时,研究者应表明研究目的,承诺对所获取的幼儿作品实施保密性原则,研究结果具有分享性原则,告知对方具有随时更改自己决定的权利等。如果得到对方的允许,一定要表示真诚的感谢,如果遭到拒绝,也不能出现无礼行为或强求对
方答应。(二)搜集作品时应当确保实物的真实性
对于研究者而言搜集幼儿作品资料的方式有很多种。在征得对方同意后,既可以将作品直接拿走或借走,也可以通过复印、拍照等方式留存。如果幼儿教师自身是研究者,便可利用自身优势,较为便利地搜集幼儿作品。如果研究者并不是幼儿教师,那么在征得搜集作品的同意后,研究者应当最大限度争取作品的真实性。与幼儿教师协商如何搜集作品,搜集多少作品,是利用日常教学搜集,还是需要通过专门的教育活动来完成。在教师代为搜集的过程中,给教师明确的搜集目标和搜集过程的指导与要求,能够有效保证幼儿作品的真实性。除此之外,提前告知当事人,分析结果并不是评比类指标,不会为教师今后工作造成困扰。消除当事人的担忧也是研究者在搜集资料时需要完成的工作。三、选择分析指标对搜集到的幼儿作品进行科学分析和解读,是作品分析法的关键一环。然而,现实中教师收集了大量的幼儿作品,对于作品的解读无从下手,面对作品中呈现出的信息,教师往往困惑于从哪些角度进行分析。因而,确定作品分析指标,显得十分必要。
不同作品具有不同的构成要素和评价指标。一般而言,无论研究者进行哪类作品的分析,都需要反映出幼儿教育的总目标,在此基础之上根据研究目标,逐级细化指标,首先是一级指标,之后再确定二级指标、三级指标,层层深入。对于幼儿评价而言,一般将情感态度、能力、知识经验三个方面作为一级指标进行分析。作品分析法作为一种针对幼儿作品进行分析的研究方法,本章将常用的分析维度,即一级指标总结如下:
(一)时间
时间是指幼儿完成作品所用的时间,既可以指幼儿个体的完成时间,也可以与整体进行的平均时间进行比较。一般来说,时间维度反映幼儿思维能力、反应能力、记忆能力等方面。但切忌盲目计算幼儿完成作品使用时间量的多少,也不能简单地将所用时间的多少与幼儿的某一方面的能力相匹配。
(二)形式
形式是幼儿完成作品所采用的方式。例如,在语言类作品中,表现为幼儿采用口语、书面语,或是附带动作与表演的形式来完成故事讲述;在建构类作品中,表现为幼儿是独自完成、小组合作,或是在教师指导下完成的作品。形式是影响幼儿作品质量的重要因素,同时也反映幼儿的技能水平。
(三)内容
内容是指幼儿完成的作品与主题的切合程度。例如,在绘画类作品中,幼儿所使用的符号或者图案等元素是单一还是丰富;是否具备人物、基本情节等内容;人物的基本特
征是否完备等。内容是幼儿经验水平和运用能力的直接反映,可以有效促进研究者对幼儿发展状况的了解。
(四)心智倾向
心智倾向是指幼儿在完成作品中所表现出的典型而稳定的心理特征。如专注性、独立性、创造性、自我感知等,是作品分析法的一项重要内容。
由于作品分析具有主观性的特点,因而不同研究者从不同角度出发,具有不同的评价方法和标准。罗恩菲尔德根据儿童在美术作品中所反映的感情、智慧、生理、知觉、社会性、美感、创造等七个层面的发展情况作为主观评价的标准,作为补充,从发展的阶段、技巧和作品的组织三个方面制定了客观评价标准(具体见表8 2、表8 3)。表8 2 幼儿美术作品的主观评价标准评价项目 成长的属性很少 一般 很多非定型的表现非概念性的表现感情的成长 经常改变表现符号自我经验的表现自由地使用线条和笔触智能的成长 色彩的变化包含许多细节其他主动知识的呈现视觉和动作的协调身体动作的表现身体动作的成长身体意象的投射技巧熟练视觉经验的表现:光、影、空间透视、颜色变化等级知觉的成长非视觉经验的表现:触觉、纹理组织、听觉运动经验的表现:(身体动作)体验他人的需要呈现社会环境的特征社会性的成长乐于与人合作欣赏其他文化参与团体制作
(续表8 2)等级评价项目 成长的属性很少 一般 很多思想、感情和知觉的统整对于色彩调和的敏感性对于纹理调和的敏感性美感的成长对于线条调和的敏感性对于形体调和的敏感性喜爱装饰性的设计图案独创而不抄袭独创而不模仿他人风格创造的成长 独创的内容表现方式与他人不同作品整体与他人不同表8 3 幼儿美术作品的客观评价标准评价等级评价项目 评价标准很少 一些 很多发展阶段(表现是否符合所属阶段特征)人物色彩空间所用技巧适于表现技巧 所用技巧是作品整体的一部分作品中所呈现的努力程度作品的一部分有细节表现作品的一部分表现了真实环境作品的组织作品的一致性作品任何改变影响作品意义的程度资料来源:罗恩菲尔德.创造与心智的成长[M].王德育,译.长沙:湖南美术出版社,1993:70 72.多彩光谱项目按具象性表现水平、探索程度、艺术水平三个主要方面对儿童美术作品进行考察与评价(见表8 4、表8 5、表8 6)。
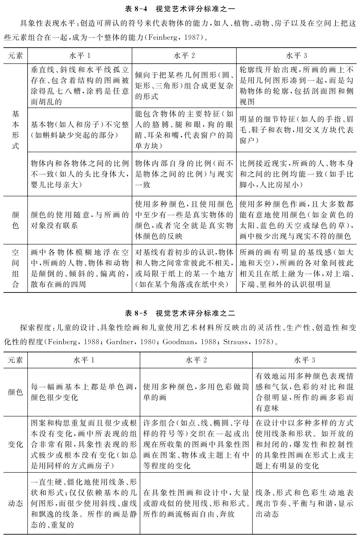
表8 4 视觉艺术评分标准之一具象性表现水平:创造可辨认的符号来代表物体的能力,如人、植物、动物、房子以及在空间上把这些元素组合在一起,成为一个整体的能力(Feinberg,1987)。元素 水平1 水平2 水平3垂直线、斜线和水平线孤立存在、包含着结构的图画被涂得乱七八糟,涂鸦是任意而胡乱的倾向于把某些几何图形(圆、
矩形、三角形)组合成更复杂
的形式
轮廓线开始出现,所画的画上不空间组合颜色基本形式表8 5 视觉艺术评分标准之二(如在某个角落或在纸中央)或局限于纸上的某一个地方和人物之间常常彼此不相关,画中各物体模糊地浮在空
中,所画的人物、物体和动物
是颠倒的、倾斜的、偏离的,
散布在画的四周
对基线有着初步的认识,物体使用多种颜色,且使用颜色中至少有一些是真实物体的颜色,或者完全就是真实物体颜色的反映颜色的使用随意,与所画的对象没有联系一致是物体之间的比例)与现实物体内和各物体之间的比例
不一致(如人的头比身体大,
婴儿比母亲大)
物体内部自身的比例(而不能包含物体的主要特征(如人的胳膊、腿和眼,狗的眼睛、耳朵和嘴,代表窗户的简单方块)基本物(如人和房子)不完整(如蝌蚪缺少突起的部分)是用几何图形凑到一起,而是勾勒物体的轮廓,包括剖面图和侧视图明显的细节特征(如人的手指、眉毛、鞋子和衣物,用交叉方块代表窗户)比例接近现实,所画的人、物本身和之间的比例均能一致(如手比脚小,人比房屋小)使用多种颜色作画,且大多数都能有意地使用颜色(如金黄色的太阳、蓝色的天空或绿色的草),画中极少出现与现实不符的颜色所画的画有明显的基线感(如大地和天空),所画的各对象间彼此相关且在纸上融为一体,对上端、下端、里和外的认识很明显探索程度:儿童的设计、具象性绘画和儿童使用艺术材料所反映出的灵活性、生产性、创造性和变化性的程度(Feinberg,1988;Gardner,1980;Goodman,1988;Strauss,1978)。元素 水平1 水平2 水平3颜色 每一幅画基本上都是单色调,
颜色很少变化
使用多种颜色,多用色彩做简单的画变化图案和构思重复而且很少或根本没有变化,画中所表现的组合非常有限,具象性表现的形式极少或根本没有变化(如总是用同样的方式画房子)有效地运用多种颜色表现情感和气氛,色彩的对比和混合很明显,所作的画多彩而有意味许多组合(如点、线、椭圆、字母样的符号等)交织在一起或出现在所收集的图画中具象性图画在图案、物体或主题上有中等程度的变化在设计中以多种多样的方式使用线条和形状。如开放的和封闭的,爆发性和控制性的具象性图画在形式上或主题上有明显的变化动态一直生硬、僵化地使用线条、形状和形式;仅仅依赖基本的几何图形,而很少使用斜线、虚线和飘逸的线条。所作的画是静态的、重复的在具象性图画和设计中,大量
或游戏似的使用线、形和形式。
所作的画流畅而自由、奔放
线条、形式和色彩生动地表现出节奏、平衡与和谐,显示出动态
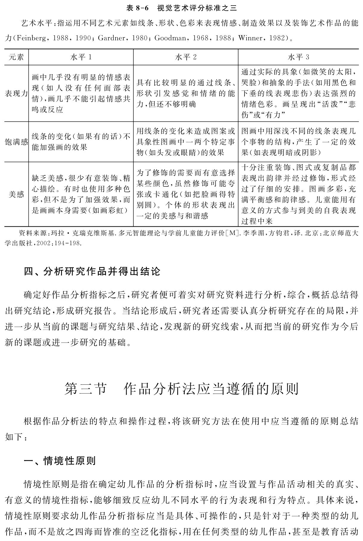
表8 6 视觉艺术评分标准之三艺术水平:指运用不同艺术元素如线条、形状、色彩来表现情感、制造效果以及装饰艺术作品的能力(Feinberg,1988,1990;Gardner,1980;Goodman,1968,1988;Winner,1982)。元素 水平1 水平2 水平3缺乏美感,很少有意装饰、精心描绘。有时也使用多种色彩,但不是为了加强效果,而是画画本身需要(如画彩虹)美感饱满感线条的变化(如果有的话)不能加强画的效果画中几乎没有明显的情感表现(如人没有任何面部表情),画几乎不能引起情感共鸣或反应表现力为了修饰的需要而有意选择某些颜色,虽然修饰可能夸张或卡通化(如把脸画得特别圆)。个体的形状表现出一定的美感与和谐感用线条的变化来造成图案或具象性图画中一两个特定事物(如头发或眼睛)的效果具有比较明显的通过线条、形状引发感觉和情绪的能力,但还不够明确通过实际的具象(如微笑的太阳,哭脸)和抽象的手法(如用黑色和下垂的线表现悲伤)表达强烈的情绪色彩。画呈现出“活泼”“悲伤”或“有力”图画中用深浅不同的线条表现几个事物的结构,产生了一定的效果(如表现明暗或阴影)十分注重装饰、图式或复制品都表现出韵律并经过修饰,形式经过了仔细的安排。图画多彩,充满平衡感和韵律感。儿童能用有意义的方式参与到美的自我表现过程中来资料来源:玛拉·克瑞克维斯基.多元智能理论与学前儿童能力评价[M].李季湄,方钧君,译.北京:北京师范大学出版社,2002:194 198.四、分析研究作品并得出结论确定好作品分析指标之后,研究者便可着实对研究资料进行分析,综合,概括总结得出研究结论,形成研究报告。当结论形成后,研究者还需要认真分析研究存在的局限,并进一步从当前的课题与研究结果、结论,发现新的研究线索,从而把当前的研究作为今后新的课题或进一步研究的基础。第三节 作品分析法应当遵循的原则根据作品分析法的特点和操作过程,将该研究方法在使用中应当遵循的原则总结如下:一、情境性原则情境性原则是指在确定幼儿作品的分析指标时,应当设置与作品活动相关的真实、有意义的情境性指标,能够细致反应幼儿不同水平的行为表现和行为特点。具体来说,情境性原则要求幼儿作品分析指标应当是具体、可操作的,只是针对于一种类型的幼儿作品,而不是放之四海而皆准的空泛化指标,用在任何类型的幼儿作品,甚至是教育活动
的分析指标上都可以。二、全面性原则全面性原则是指在分析幼儿作品时,应根据幼儿全面发展的要求,涵盖幼儿发展的各个方面,包括知识经验、能力发展、情感态度发展的各个方面,而不只是涉及幼儿发展的某个方面,避免从单一维度对幼儿的发展状况进行分析。这样能多角度、多侧面地了解幼儿发展的特点和优势,了解幼儿各方面发展的真实情况,并识别出幼儿的强项和弱项,从而有针对性地采取措施,扬长避短,增强幼儿的自信心,以强项带动弱项,促进幼儿全面发展。三、发展性原则发展性原则是指在总结幼儿作品的分析结果时,应确保分析结果的应用能够有效促进幼儿的发展、教师的成长和课程的完善。各项分析指标的设定与作品所涵盖的基本要素紧密相连,能够使研究者分析后的结果反馈到教学中,改进教学,促进幼儿的发展。因而,研究者分析结果的确定应当是在分析已有文献资料的基础上,通过专家咨询、教师座谈等多种方式或与其他研究方法的结合、多轮筛选和反复推敲,最后形成作品分析的结果。第四节 幼儿成长档案袋一、幼儿成长档案袋的含义档案袋的英文单词为“portfolio”,有“代表作选辑”的意思。最初画家、摄影家、音乐家或者建筑设计师会使用这种形式保留个人成果,以此展现个人的设计风格和成长历程。
幼儿成长档案袋是对幼儿在真实情境中呈现出的各种信息有目的地进行搜集,基本成分是幼儿的作品,同时还包括“成人对幼儿所做的观察记录等,并附有幼儿自评、同伴互评或教师、家长的评语”①,以此来记录幼儿的学习过程和成长历程。“如果幼儿、教师和家长对学习的反思是档案评价的心脏,那么幼儿的作品就是档案评价的脊椎。幼儿原创的图画、写作和各种立体创作都是幼儿认知和创作能力的真实反映。”②①②姚伟.幼儿园教育评价行动研究[M].南京:南京师范大学出版社,2012:43. 
Elizabeth F.Shores,Cathy Grace.幼儿学习档案:真实记录幼儿学习的历程[M].何厘琦,译.南京:南京师范大学出版社,2004:52.
二、幼儿成长档案袋资料的类型(一)反映幼儿发展状况的材料和幼儿作品
幼儿成长档案袋的基本内容应当包括幼儿的绘画、手工作品、各类书写作业、讲故事的记录、照片、录音以及体检材料等,应当注意的是这些作品和材料应配有作品的创作时间、创作主题等基本情况和材料搜集的说明。
幼儿的作品是多种多样的,具有代表性的作品,能够反映出幼儿成长关键性事件的作品都应当搜集在幼儿成长档案里。但并不是说只有好的作品才能留在档案里,有一些失败的作品同样也可以放在档案里。例如,幼儿最初不能很好地掌握沿轮廓剪的基本方法,教师可以将幼儿由失败到成功的作品制作过程,用照片的形式保存下来,以此记录幼儿的成长动态。
(二)教师、家长对幼儿的观察记录和个案研究
教师和家长是幼儿成长的最重要的陪伴者和见证者,对幼儿的成长发展最为了解。因而,教师或家长通过对幼儿一定时期内持续的或者是间断性的详细观察记录,抑或是对幼儿日常生活中的趣事记录,都可以作为幼儿成长发展的有力依据。
除此之外,对于幼儿教师而言,从专业的角度出发针对具有某种特质的幼儿或者幼儿某些方面的行为发展和存在问题进行的个案研究,也可以作为幼儿成长档案袋的内容。
(三)幼儿自评、同伴评价以及教师、家长的评价
对于幼儿的成长记录应当是全方位、立体式的,因而幼儿、同伴、家长、教师组成的多元化评价主体,有利于更客观、公正、全面地反映幼儿各个方面的成长与进步。其中,幼儿自评包括自我介绍、自画像等个人情况与自我认知内容的个人资料小档案。同伴评价可以包括“我的好朋友”“大家都爱我”等幼儿的好友介绍或者是好友对幼儿的评价以及与同伴一起经历的趣事记录等。三、幼儿成长档案袋制作时存在的误区在制作幼儿成长档案袋的过程中,教师常常面临许多困惑与问题。因此,及时发现问题,澄清认识,有利于少走弯路,提高制作档案科学性和有效性。
(一)把幼儿成长档案袋当作幼儿作品集
教师在收集幼儿成长档案袋资料的过程中,一般会以选取幼儿作品作为资料的主要来源。这样做的直接结果是致使有的幼儿成长档案袋仅是幼儿某段时间内、某一领域中的作品展示,缺少必要的作品分析和说明等。例如,幼儿数学学习活动的练习页、美术活动中的绘画、元旦或者家长开放日等活动中的照片等。这些资料的汇集仅构成了幼儿作品的资料夹,缺乏体现幼儿成长的过程性资料,如当时的情境、幼儿的状态,以及教师对
于作品和幼儿发展水平的评价等方面的说明。
这种舍本逐末的资料呈现方式,重形式而忽视必要的内容介绍,偏离了幼儿成长档案袋的真实目的。其原因主要在于幼儿教师自身由于专业理论、专业素质的局限,未能真正理解幼儿成长档案袋的实质内涵。因此,在资料收集过程中,应当以幼儿教师自身的专业理论素养的提高为基础,构建专家、教研人员、幼儿教师“三位一体”的“研究共同体”形式,从而在从思想上帮助教师形成对幼儿成长档案袋实质和内涵的正确认识,即幼儿成长档案袋的目的主要是通过资料的呈现,展示幼儿的成长轨迹,并通过幼儿成长轨迹的动态发展,对幼儿的发展水平及发展过程进行动态评价。更重要的是,由此激发教师在行动中积极实践,不断调整资料收集的行为,反思教育教学措施的效用,从而采取正确的教育教学方案。
(二)把幼儿成长档案袋当作成果汇报
通过观察教师收集幼儿成长档案袋的资料,我们发现他们筛选繁多的幼儿资料时,对幼儿一定时期内某方面的显著变化或者明显进步的作品,往往会做出迅速而明确的选择。就幼儿成长档案袋资料收集的结果而言,主要是幼儿一个阶段内某一方面的终结型、成果型作品,即幼儿在一定时期内完成的基本达到教育教学目标的练习或者作品。如幼儿在数学活动中完成得较好的练习,在美术活动中创作的比较符合教学目标的绘画作品,在语言活动中达成语言目标的口头作文等;幼儿的各种测查表,包括幼儿以学期或者月、周为单位的语言、社会交往等方面的测查记录;幼儿获得的各种奖励,包括幼儿在幼儿园运动会,各级书法、绘画、舞蹈等比赛中获得的奖状、证书以及各种荣誉称号等。
有的教师认为上述这些体现幼儿明显发展或显著进步的作品,是幼儿成长过程中最具有代表性的作品资料,符合幼儿成长档案袋资料选择的典型性原则,体现了幼儿的全面发展。但是,他们忽视了幼儿成长档案袋的核心是质性评价,即过程性评价。幼儿成长档案袋资料作为过程性评价的依据,需要体现幼儿成长的过程,因此不仅应有幼儿某段时间内某方面已经“发展了”的成果型、终结型资料,还需要体现代表幼儿在该领域“开始发展”的情况、水平,以及“发展着”的过程资料,只有具有“开始发展”“发展着”以及“发展了”的资料,才是幼儿发展过程的真实体现。除此之外,幼儿成长档案袋资料收集的典型性不只是纸制的成果型、终结型资料,还应当包括最能体现幼儿特定时间内某方面“开始发展”以及发展过程中的声音、录像等多种形式的典型资料。
制作幼儿成长档案袋的过程就是教师和家长走进幼儿世界的过程。“我们只有通过活生生的个体的灵性去感受,去理解,走入儿童的生命世界,把自己的生命与儿童的生命融为一体,而不是通过理性的逻辑分析解剖儿童,阉割儿童的世界。只有以体验和生命为依据,才能了解真实的儿童,才能真实地了解儿童。”①① 姚伟.儿童观及其时代性转换[M].长春:东北师范大学出版社,2007:42.
(三)幼儿成长档案袋与教育教学相脱节
在幼儿成长档案袋的制作过程中,有的教师会将档案袋的制作与日常教师的教育教学工作当作两条平行的工作线。即档案袋是档案袋,教学是教学,致使档案袋的制作与教育教学过程相脱节。
幼儿成长档案袋不仅仅是一种评价幼儿的记录方式,同时又是一种教学工具,能够改进日常教学的方式和途径。在资料收集、制作的过程中,首先,教师应在观念上更新传统的教学评价观,明确幼儿成长档案袋是日常教育教学相结合的整体,幼儿档案袋应当服务于教学以及教师工作的,不是额外的工作负担。其次,在日常教学中,幼儿成长档案袋的制作应与教育教学的目标相结合。幼儿成长、发展的依据或是表现为与自身纵向比较各方面的变化,或是基于日常教育教学目标,或是反映幼儿在特定时期的发展变化等,教师应依据教育教学目标收集幼儿的成长资料。再次,幼儿成长档案袋的制作应与教育教学活动设计、教育教学策略的实施相结合。这样,幼儿成长档案袋的资料的收集、制作过程实质上是对幼儿的发展进行分析的过程,有利于教师及时、准确地获取有关幼儿学习与发展的信息,把握幼儿的最近发展区,促进幼儿富有个性地发展。最后,幼儿成长档案袋的制作应当是帮助家长了解幼儿发展、认识幼儿教育、建立经常性家园联系的有效载体。
总体而言,幼儿成长档案袋的制作应避免孤立地“展示”幼儿作品以及忽略幼儿完成作品的过程或者与幼儿教师教学相脱节等问题,使得档案袋成了一般意义上的幼儿作品收集袋。事实上,幼儿成长档案袋中的资料应该是有目的地组织起来的幼儿作品、相关评价记录以及幼儿后续活动计划等,系统地展示幼儿在某一方面或某些领域中所付出的努力、取得的进步和进一步发展的规划,以促进幼儿的可持续发展。阅读资料8 11.杂乱线2.单一线3.圆形线4.命名线幼儿美术作品评价项目一览表涂 鸦 期象 征 期1.圆(○)直线(-)曲线(~√) 2.圆+直线
3.圆+放射线
4.同心圆
5.同心圆+直线
6.同心圆+放射线
形 象 期一、形状的发展变化
1.由简单形状组成的复杂形象A.圆+数条方向不同的直线B.同心圆数条方向不同的直线C.圆与圆的结合
D.方形以上各形
E.长条以上各形
F.三角形以上各形
G.不规则形以上各形
2.局部有融合痕迹的形象
3.完整轮廓的形象二、形象组成方式的发展变化1.放射关系
2.垂直—水平关系
3.倾斜角度关系造型三、形象深度的发展变化1.统为—形
2.正侧面同在
3.单—面
4.多面变形四、形象的发展
1.只有头脚,枝叶不分(简略形) 
2.分化出头、四肢、五官、枝叶门窗(功能形) 3.服装与装饰(细节与装饰形) 
4.区别出男女长幼(自然类别形) 
5.借物表现之动作
6.社会角色
7.表情
8.独立表现之动作一、形象数量的增加
1.1个形象
2.1种形象(2个以上重复同一形象) 3.2~3种形象
4.4~5种形象
5.众多形象 (续表8 1)构图 二、形象的分布方式的发展1.零乱式
2.垂直式
3.并列式
4.散点式
5.多层并列式
6.遮挡式
(续表8 1)形 象 期三、形象主次关系的发展1.罗列形象
2.以空间关系安排形象3.形成主体与背景
4.形成特定环境构图 四、主要形象相互关系的发展变化1.无活动
2.独自活动
3.共同活动
4.形成特定环境一、选色
1.不考虑色彩
2.对一两种色彩讨厌或喜欢3.发生情感反应的色彩增多4.对色彩的情感分化
5.开始考虑用固有色二、涂色
1.数量
A.不涂色
B.小面积涂色
C.大面积涂色
2.质量
A.不分化地任意涂B.有控制地顺轮廓涂说明:此表中所提项目的每一栏中的各项为递进关系,所以在评价一幅作品时,以所出现的最高水平为准,每一栏中只可画一项为“是”,不可凡有必画,否则最后结果就无法统计比较了。资料来源:张念芸.学前儿童美术教育[M].北京:北京师范大学出版社,2004:97 99.设色本 章 小 结1.作品分析法又称产品分析法、实物分析法,是研究者通过对研究对象的作品进行定性分析,获取研究所需要的信息,了解研究对象的行为及心理活动,揭示隐藏在作品背后的研究对象的态度、价值观及行为影响因素等,从而对研究对象的发展做出科学评价的一种教育科学研究方法。
2.作品分析法具有间接性、主观性、普适性的特点。
3.作品分析法有利于全面了解幼儿的发展状况,有利于对幼儿进行科学评价,有利于提高幼儿教师的科研水平,有利于密切与家长的沟通联系。
4.作品分析法可以分为绘画类作品、语言类作品和手工建构类作品。
5.作品分析法的实施包括明确研究目的、搜集研究资料、选择分析指标、分析研究作品并得出结论四个步骤。
6.作品分析法应当遵循情境性、全面性、发展性的原则。
7.幼儿作品搜集与分析是幼儿成长档案袋的重要内容。拓 展 阅 读1.玛拉·克瑞克维斯基.多元智能理论与学前儿童能力评价[M].李季湄,方钧君,译.北京:北京师范大学出版社,2002. 
2.Claire Golomb.儿童绘画心理学[M].李甦,译.北京:中国轻工业出版社,2008. 3.杨景芝.中国当代儿童绘画解析与教程[M].北京:科学普及出版社,1998. 
4.边霞.幼儿园美术教育与活动设计[M].北京:高等教育出版社,2009. 
5.林琳,朱家雄.学前儿童美术教育[M].上海:华东师范大学出版社,2006. 
6.张念芸.学前儿童美术教育[M].北京:北京师范大学出版社,1997. 
7.姚伟.幼儿园教育评价行动研究[M].南京:南京师范大学出版社,2012. 
8.刘晶波.学前教育研究方法[M].北京:人民教育出版社,2007. 
9.陶保平,钱琴珍.学前教育科研方法[M].上海:华东师范大学出版社,2014. 
10.陈向明.教育研究方法[M].北京:教育科学出版社,2013. 
11.唐立宁.幼儿积木游戏中模拟搭建行为的研究[D].上海:华东师范大学硕士论文,2011. 
12.张莹,华爱华.游戏时长对幼儿积木游戏行为与作品的影响[J].学前教育研究,2009.思考与探索1.如何利用作品分析法科学分析幼儿作品?
2.为确保幼儿作品分析的科学性,作品分析法可以与哪些研究方法结合使用?
3.为确保幼儿作品分析的科学性,研究者应当具备哪些方面的专业知识?
4.去幼儿园搜集幼儿相关作品,尝试从不同维度进行分析。
5.选择一所幼儿园,了解其不同年龄段班级幼儿成长档案袋的制作情况,并尝试为调查班级教师提供相应的制作建议。