1.7 第四章 教育观察法

第四章 教育观察法

 了解教育观察法的含义、特点,分析教育观察法的优越性和局限性
 理解不同划分依据下教育观察法的不同类型
 掌握教育观察法的一般程序和教育观察法实施的具体方法
 能够灵活使用教育观察法,根据研究主题使用不同类型的教育观察方法,并能够根据研究需要设计观察记录表教育观察法;参与观察;非参与观察;结构观察;非结构观察;时间取样法;事件取样法人类无时无刻不在通过观察来获取外部世界的信息,观察是人类获取信息的重要途径之一。教育观察法作为学前教育重要的科研方法之一,是幼儿教师常用的科研方法。本章主要从概述和教育观察法的设计与实施两方面介绍教育观察法的相关内容。通过本章的学习要求学生了解教育观察法的含义、特点和分类,及教育观察法的一般程序和具体方法的操作和实施。第一节 教育观察法概述杭州天长小学开展的一项大班幼儿与一年级小学生24小时内各类活动时间的观察
研究,观察对象是100名儿童,其中有来自九所幼儿园的50名大班幼儿,与去年从这九所幼儿园毕业、现在在小学一年级学习的50名儿童。观察过程是使用分钟计时,24小时不间断,观察100名儿童一天24小时内的全部活动。儿童在幼儿园或小学内的活动情况由教师跟踪观察并做详细记录,在园外、校外活动情况由家长进行观察记录。观察者把儿童活动分为休息、一般生活活动、明显的体力活动、自由的智力活动,需要意志控制的智力活动等5类,并分别给这5类活动以操作性定义(见表4 1),并设计了观察记录表(见表4 2)。表4 1 儿童活动名称及分类标准类 别 名 称 归类标准第一类 休息 体力与脑力均处于静息状态,包括晚上睡眠和午休第二类 一般生活活动 日常生活活动,一般不需要明显的脑力活动,但也不是明显的体力活动。如起床、穿衣、梳洗、大小便、吃饭、吃点心、闲谈第三类 明显的体力活动 明显地需要消耗较多体力的运动性活动。如上体育课时的运动活动,玩各种运动器具,与同伴追逐,走比较长的路,运动性游戏第四类 自由的智力活动智力活动,需要动脑筋来接受知识,认识事物解决问题,但这一智力活动过程不需要意志的控制,是在无意注意状态下进行,自由而不受约束的。如向别人提出智力性的问题,并听别人这方面的解答,观看电影、电视,阅读儿童读物,听故事第五类 需要意志控制的智力活动智力活动,并且是要求在有意注意状态下进行的紧张的智力活动,活动时受到纪律的约束或是成人对儿童有一定的要求而非完成不可的。如上晨会课、文化课、完成资料的收集与整理表4 2 24小时活动观察记录表姓 名 性 别 年 龄 所在幼儿园/小学 班 级 活动名称 活动时间观察人 观察时间 年 月 日认真阅读上述案例,思考什么是观察法,观察法的基本程序包括什么。
从上述案例来看,观察法是根据研究目的,对观察对象进行观察研究搜集资料的过
程。在观察法中基本程序包括观察目的、内容、对象的确定,观察类型的选择、观察记录表的设计及观察法的实施。一、教育观察法的含义及特点(一)教育观察法的含义
观察,是指人们对周围事物现象和过程的认识。观察的重要特点是在“自然发生”的条件下,对观察对象不加任何干预和控制。
教育观察法是教育研究人员通过感官或借助于一定的辅助仪器,在一定时间内有目的、有计划地对处于自然状态下的客观事物进行感知考察并收集资料的一种科学研究方法。教育观察法是教育研究中最基本、最常用的一种方法。①
对于幼儿教师来说,时刻都处于观察的状态,不论是在教学活动中还是在幼儿游戏过程中,教师都要通过观察来了解幼儿的情况,发现和解决问题。从观察的系统性来看,幼儿教师的这种观察属于日常观察,是人们通过自己的亲身感受或体验来获得有关研究对象的感性材料,这种观察法带有较大的自发性和偶然性,观察结果只是一般地储存在个人经验系统中,很少用理论来分析。除日常观察外,另一种观察是科学观察,它需要研究者按照预定的计划,对观察对象的范围、条件和方法做出明确选择,有目的、有系统地直接观察处于自然条件下的研究对象,搜集材料并加以科学分析。但日常观察与科学观察并不存在不可逾越的界线。从观察过程而言,由自发的日常观察可能引发需深入研究的科学课题,从而做进一步的科学观察,而科学观察也要有日常观察的好奇和兴趣,才能发现更多问题,搜集到更丰富的第一手资料。② 我们这里所界定的教育观察法属于科学观察,对幼儿教师来说在幼儿园里有丰富的日常观察机会,为进一步科学观察研究提供了便利,所以教育观察法是幼儿园非常实用的研究方法。
(二)教育观察法的特点
1.观察的目的性和计划性
与教师的日常观察相比,教育观察法中的观察更有目的性和计划性。在教育观察法中,教师不是随机观察学生的表现,而是根据要研究的问题,有目的地集中观察,在观察范围上更加明确,在观察内容上更加具体。同时,在进行教育观察时,不是无计划地随意观察,而是根据提前制定的研究计划一步一步进行观察。
2.观察对象的自然性和观察的客观性
在教育观察法中要求观察的对象必须处于自然状态,而不是为了让研究者观察而故意表现,这样就失去了研究的价值。所以,不管什么类型的教育观察,都要求被观察者处于自然状态。在教育观察法中,要求研究者能够根据研究需要客观、准确地观察,客观准①②裴娣娜.教育科学研究方法[M].沈阳:辽宁大学出版社,1999:98.裴娣娜.教育科学研究方法[M].沈阳:辽宁大学出版社,1999:99.
确地进行观察记录。这两点是研究有效性的重要保证。
3.观察的直接性
与其他研究方法相比,教育观察法在收集研究资料方面更加直接。在教育观察法中,不需要猜测被观察对象的想法,只需要根据研究主题在特定观察场域中对观察对象的表现进行客观记录,直接获取研究资料。二、教育观察法的类型从不同的角度可以把教育观察法分为不同的类型。了解教育观察法的类型,可以在实际研究活动中根据研究主题,选择适合的教育观察法类型进行观察研究。
(一)直接观察与间接观察①
根据观察的方式不同,教育观察法分为直接观察和间接观察。
直接观察时凭借人的感官,在现场直接对观察对象进行感知和描述,相对来说,更为直观具体。
间接观察是利用一定的仪器或其他技术手段为中介对观察对象进行的观察。这类观察突破了人的生理能力的局限,扩展了观察的深度和广度。阅读资料4 1持续性噪音与间歇性噪音对幼儿行为影响的比较研究持续性噪音和间歇性噪音,作为幼儿日常生活中两种十分常见的、不同性质的噪音,能够对幼儿活动中的各种行为产生影响。从巴克等人的生态心理学视角出发,以某幼儿园中班幼儿为研究对象,采用视频录像技术,客观记录幼儿在持续性噪音和间歇性噪音两种不同性质噪音情境中的自由活动情况,在量化分析的基础上,阐明两种噪音对幼儿行为的不同方面产生的影响以及影响程度的差异性。资料来源:方慧.持续性噪音与间歇性噪音对幼儿行为影响的比较研究[D].上海:华东师范大学,2007. (二)自然观察与控制观察②
根据观察的情境条件不同,把教育观察法分为自然观察和控制观察。
自然观察也称现场观察,指在现场自然情境中,对观察对象不加以控制的一种观察。通常使用纸和笔对偶然现象或系统现象作描述性的记录和分析。控制观察又称实验室观察或条件观察,指在研究者控制条件的过程中,对现象或行为进行的观察。通常要求观察程序标准化,观察问题结构化。①②裴娣娜.教育科学研究方法[M].沈阳:辽宁大学出版社,1999:101.
陶保平.学前教育科研方法[M].上海:华东师范大学出版社,2006:71.
阅读资料4 2皮亚杰客体永久性实验观察根据皮亚杰的说法,婴儿最初完全是以转瞬即逝的感觉印象来看这个世界:他们生活在此时此地,对于他们能够直接知觉到的范围之外的任何东西,他们没有任何的意识。给他们一个可爱的玩具,他们会伸手去够它。但当大人在他们抓住玩具前用一块布盖住玩具的时候,他们就会停止抓取,把自己的注意力转向别处,似乎玩具不再存在一样。只有到出生9个月之后,婴儿才会继续他们的寻找——在皮亚杰看来,这种寻找意味着婴儿在无法感知到玩具时,玩具仍在他们的头脑中。这就是获得客体永久性的开始。但是这种观点仍有局限,如果在藏玩具和允许婴儿伸手之间加入一段时间间隔,结果就会有所不同。皮亚杰认为,只有到了大约18个月时,婴儿才能以基本成熟的形式对消失的玩具进行心理表征。课堂讨论4 1华生经典情绪唤起与解除实验在一名叫阿尔伯特的11个月大的婴儿身上做的惧怕条件反射。实验初期,阿尔伯特与小白鼠玩了3天。后来,当阿尔伯特开始伸手去触摸白鼠时,脑后敲起了钢条的声音。阿尔伯特猛然跳起,向前摔下,将头埋进垫子,但没有哭。第二次,正当他的右手刚触摸白鼠时,钢条又被敲响,他又猛然跳起,向前摔倒,开始哭泣。一周以后的几次白鼠与响声的组合刺激也都引起孩子惊起。最后,当白鼠单独出现后,阿尔伯特表现出极度恐惧,转过身去,扑倒在地,匍匐前进,躲避白鼠。几天以后,华生及其同事试验刺激的泛化。他们发现阿尔伯特玩耍很多东西,但惧怕任何有毛的东西。不管是他看见了白兔、狗、毛大衣、棉毛或圣诞老人面具,他都哭或焦急,纵然以前根本没被这些吓怕过。可见阿尔伯特的惧怕已泛化到一切带毛的东西上了。出于道德原因,这个实验曾遭到学术界严厉批评,但实验确实提供了惧怕条件反射形成的证据。根据所学知识,讨论一下案例属于自然观察还是控制观察,为什么?
(三)参与观察与非参与观察①
根据观察者是否直接介入被观察者的活动,可以把教育观察法分为参与观察和非参与观察。
参与观察是一种独特的观察方式,它要求观察者不暴露自己的真实身份,加入被观察者的群体或组织中,进行隐蔽性的观察。例如,为了解西北贫困地区儿童的生活状况,① 陶保平.学前教育科研方法[M].上海:华东师范大学出版社,2006:72.
研究者可以到该地区与当地儿童长期生活在一起进行观察,对该地区儿童的生活状况进行了解。
非参与观察指观察者不介入观察对象的活动,以局外人或旁观者的身份进行的观察。这种观察可以是公开的,即被观察者知道有人在观察;也可以是隐蔽的,即被观察者在不知晓的情况下被观察。一般来说,绝大多数的观察是采用非参与观察进行的。
(四)结构观察与非结构观察①
根据观察实施的方法不同,把教育观察法分为结构观察和非结构观察。
结构观察是有明确目标、问题和范围,有详细的观察计划、步骤和合理设计的可控性观察。观察前通常要设计好观察记录表,并在观察中严格按照制订好的计划进行观察,可用于对观察对象非常了解的情况下。
非结构观察时对研究问题的范围目标取弹性的态度,观察内容项目与观察步骤不预先确定,也无具体记录要求的非控制性观察。常用于对观察对象不甚了解的情况。
以上几种教育观察的不同类型,各有优势劣势,我们在学前教育研究中需要根据自身研究的需要进行合理选择。三、教育观察法的评价教育观察法具有直接性、客观性的特点,观察对象处于自然状态、真实自然。其对于学前教育研究来说是最直接和方便的一种研究方法。同时,观察研究的本质又决定该方法本身具有一定的局限性,如在自然状态下很容易有不可控的干扰因素,观察的进程不会那么顺利。
(一)教育观察法的优越性
教育观察法的优越性表现为以下几点:
1.在教育现象发生的当时进行现场观察和记录,能够搜集到事后无法搜集的资料,同时也能注意到事发现场的气氛和情境,有利于全面把握问题的实质。
2.能够得到不能直接报告或报告可能失实的资料。比如,在有语言沟通障碍或被试不愿配合的情况下,用观察研究获取资料将更为可取。②
3.观察研究在学前教育科学研究中尤其具有特殊的价值③
观察研究特别适合以幼儿为研究对象。首先,观察研究不需要幼儿做出超出自身水平的反应。幼儿因其年龄特点及身心发展水平的限制,言语表达和理解能力较低,行为的随意性强,自控力差,使用其他研究方法往往很难奏效。而观察研究主要考察儿童的自然行为表现,无需儿童做出超出自身水平的反应。其次,儿童不易受到干扰、不会掩①②③裴娣娜.教育科学研究方法[M].沈阳:辽宁大学出版社,1999:102.
左瑞勇.学前教育科学研究方法——理论·操作·应用[M].重庆:重庆出版社,2008:66 67.张燕,邢利娅.学前教育科学研究方法[M].北京:北京师范大学出版社,1999:63 64.
饰,观察结果比较自然真实。其三,观察研究可以捕捉发展中的过程,有利于考察幼儿心理和行为发生发展的全过程及其影响因素。最后,观察研究主要针对幼儿外显行为进行考察和记录,相对其他方法而言,所得资料受研究者主观因素的影响要小。
(二)教育观察法的局限性①
教育观察法的局限性主要有以下几点:
1.无法推断事物之间的因果关系。由于观察研究主要针对外显行为,因而一般只能发现事物之间的表面联系或偶然联系,无法真正揭示事物之间的必然的、内在的、本质的联系。
2.所获资料琐碎、不系统。由于观察研究的样本较小,就可能导致所获资料不系统、普遍化程度不高、缺乏准确性等问题。
3.观察者的介入可能会影响被试的心理、行为的变化(即所谓“观察反应性”现象),从而影响观察效果。
4.受被试活动空间和时间的限制,研究者比较被动,无法观测到全面的情况,不利于全面解释被试的行为。
以上对教育观察法优越性和局限性的讨论,目的是要我们在学前教育研究中充分利用教育观察法的优点,客观直接地收集资料。同时,尽量控制教育观察法的局限性给研究带来的不便,将教育观察法与其他研究方法结合,避免对研究结果的影响。第二节 教育观察法的设计与实施一、教育观察法的设计学前教育科学研究中的教育观察研究不是幼儿教师日常的随机观察,而是有目的有计划进行的科学研究活动。为了确保研究的有效进行,在进行教育观察研究之前必须对教育观察活动进行设计,如确定观察目的、对象、内容,选择观察类型等将观察过程具体化,具体包括以下几个方面:
(一)确定观察目的、对象和内容
根据研究主题首先要明确以下几点:通过教育观察要为本次研究解决什么问题?为了解决这个问题,要观察什么内容?在明确观察内容的同时根据研究主题确定观察对象。这个思考过程是进行教育观察前必须进行的,要完成这个过程需要查阅相关资料,全面深入了解研究主题,明确观察目的、对象和内容,为整个观察研究过程的顺利开展奠① 左瑞勇.学前教育科学研究方法——理论·操作·应用[M].重庆:重庆出版社,2008:67.
定基础。以“日常活动中小班师幼互动现状研究”为例,根据研究主题我们要首先明确研究目的是了解在日常活动中小班师幼互动的总体特征和一般趋势,以及不同类型幼儿园小班师幼互动的差异。根据观察目的确定观察对象为不同类型幼儿园小班的教师和幼儿,观察内容可以从师幼互动的范围、发起、性质、反馈、内容等方面进行观察。
(二)选择观察类型
根据已确定的观察目的、对象和内容,来选择观察类型。对于观察类型的选择十分重要,根据之前介绍的观察类型综合进行选择,需要注意的是,一个研究中可以选择多种观察方式,只要可以为实现研究目的服务就都可以进行选择。以“日常活动中小班师幼互动现状研究”为例,根据观察目的、对象和内容,选择结构观察、非参与观察和直接观察的观察类型,三者结合为研究服务。
(三)制定观察记录表
观察记录表是帮助研究者获取观察资料的重要工具。观察记录表是否详细、得当、简单易行,是决定观察效果的重要因素。① 关于观察记录表的具体内容会在教育观察的具体方法中详细介绍,以“日常活动中小班师幼互动现状研究”为例,根据研究需要和前期进行的资料搜集,设计了“师幼互动观察记录表”(如下表)作为观察工具,在幼儿园日常活动中对师幼关系进行详细记录。表4 3 师幼互动观察记录表
幼儿园 班级 被观察人数
观察日期 起止时间 观察者互动背景互动范围 互动发起 互动反馈 互动性质 互动内容集体小组个别教师幼儿积极消极无反馈肯定否定合计生活游戏学习中性上行下行平行合计教育观察法的设计是进行教育观察的前提和依据,与接下来要介绍的教育观察法的实施和具体方法环环相扣。二、教育观察法的实施(一)教育观察法实施的一般程序
根据前期对教育观察的设计,我们明确了观察目的、对象、内容和类型,并根据研究① 裴娣娜.教育科学研究方法[M].沈阳:辽宁大学出版社,1999:104.
需要制定了观察记录表。接下来我们就要实施前期的设计,具体分为以下几个方面:
1.培训观察人员。把准备参与观察的研究者集中起来进行培训,使他们领会、理解观察目的、任务,明确自己的责任,熟悉和熟练使用观察工具,特别要强化观察者认真负责、科学严谨的研究态度。由于观察人员的素质高低直接影响着观察结果的可靠性和有效性,尤其在那些对专业背景要求比较高的观察研究中,观察人员的素质对观察结果的影响更大,因此,如何选择和培训观察人员也是一个需要事先思考和设计的问题。①
2.试观察。这一部分往往容易被忽略,很多研究者在设计工作完成之后直接进行正式观察,但在大量资料收集到后才发现很多设计问题与研究需要不符。试观察这个阶段就是发现问题的阶段,通过小范围的试观察,发现观察工具与观察者在观察过程中是否存在需要改进的地方以更好地为研究服务。
3.观察工具和记录表的修订。根据试观察阶段发现的问题,对观察工具和记录表进行修改,观察者也可以更加明确研究所需,更准确地收集观察资料。
4.正式观察。培训合格的观察人员运用修订完善的观察工具,按照事先制订好的计划进入观察现场,进行正式观察,并做好观察记录。②
5.收集观察资料,撰写报告。对正式观察收集到的观察资料进行统计和整理,并将统计和整理结果通过定量描述和定性分析撰写成报告。
以上过程是教育观察法实施的一般程序,在学前教育科学研究中如果使用教育观察法也要把观察设计和实施的过程形成研究方案通过文字的形式表述出来。课堂讨论4 2师幼互动的观察设计与实施根据所学知识,结合案例,具体说明教育观察法的一般程序。
如果我们要观察教师与幼儿的互动,根据上述观察研究设计与实施的一般程序,可作如下设计:
1.观察目的与内容:通过观察,了解幼儿园一日生活中不同活动背景下师幼互动的总体特征和一般趋势,以及不同类别幼儿园和不同年龄班师幼互动存在的差异。主要从师幼互动的范围、发起、性质、反馈、内容等方面进行观察。
2.观察对象(样本):采用分层随机抽样法,在某市主城区抽取幼儿园9所,其中一类一级幼儿园、一类二级幼儿园、一般幼儿园各3所。在每所幼儿园抽取大、中、小各一个班作为观察对象。①②左瑞勇.学前教育科学研究方法——理论·操作·应用[M].重庆:重庆出版社,2008:69.左瑞勇.学前教育科学研究方法——理论·操作·应用[M].重庆:重庆出版社,2008:70.
(二)教育观察的具体方法
教育观察的具体方法,是对教育观察法设计和实施过程的综合。它不仅包括观察的设计、观察的记录,还包括对观察的实施和资料的收集。在教育观察法中我们常用以下几种方法:
1.日记描述法①
日记描述法又称儿童传记法,是对观察对象进行长期的跟踪观察,以日记形式记录观察对象行为表现的方法。
日记描述法是对儿童进行研究的传统方法,在日常生活中边观察边记录,因此能系统地获取儿童身心发展的连续变化;能提供较长期的、较详细的第一手资料;由于观察时在自然情境中持续进行的,资料较真实可靠。但日记描述法也存在局限性:往往只对个别被试进行观察,缺乏代表性;一般是以自己的孩子或亲属做被试,被试的选择具有偏向性;观察记录很有可能带有感情色彩或主观偏见,并且该方法需要长期跟踪观察,需要花费大量时间和精力。阅读资料4 3使用日记描述法的大师们在我国,最早使用日记描述法进行观察研究的代表人物是幼教先驱陈鹤琴,他根据对自己孩子的观察记录来研究儿童的一般发展。他对自己的第一个儿子从出生之日起,逐日跟踪观察了808天,作了详细的观察日记和拍了几百幅照片,据此于1925年写成的《儿童心理之研究》是我国第一本儿童心理学著作。但事实上,在西方采用日记描述法研究儿童已有较长的历史,而且这些研究者都是大师级人物。
最早采用这种方法的是瑞士哲学家、著名教育家裴斯泰洛齐。他于1774年出版了第一部婴儿日记——《一个父亲的日记》。在日记中,裴斯泰洛齐记录了自己孩子的生长、发展的情况,同时对母亲在育儿中的作用以及其他对儿童生活有重要影响的因素进行了分析。以后,又有德国哲学家提德曼的《一个婴儿的日记》问世(1787年)。
自然科学家也注重日记法的研究。查理斯·达尔文曾观察记录了他的儿子都德成长的最初三年的日记。他还致力于把对婴儿的观察同对其他物种的观察加以比较。在他的著名的《物种起源》(1895年发表)中提出儿童是动物与成人之间连接物的观点。他认为,通过观察婴儿的发展,可以窥见物种与人种本身发展之一斑。
1882年,世界上第一本儿童心理学教科书问世,这就是德国心理学家普莱尔所著的《儿童心理的发展》。这是普莱尔花了3年时间,对自己的儿子的发展作了不间断的详细而科学的日记的基础上写成的。书中详细描述了婴儿行为及心理各方面的发展过程。① 陶保平.学前教育科研方法[M].上海:华东师范大学出版社,2006:73 74.
除了上述较早的研究者外,现代著名儿童心理学家皮亚杰(J.Piaget)也曾用日记描述法观察研究自己孩子的认知发展过程,并据此出版了《儿童心理学》。资料来源:张燕,邢利娅.学前教育科学研究方法[M].北京:北京师范大学出版社,1999:73 74. 2.轶事记录法
轶事记录法是观察者将感兴趣的,并且认为有价值的、有意义的行为和反应以及可表现被试个性的行为事件,随时记录下来,供日后分析用的一种观察方法。轶事记录法观察记录的内容可以是典型的行为表现,也可以是异常的行为表现;可以是表现儿童个性的行为事件,也可以是反映儿童身心发展某一方面的行为事件,但必须是观察者直接观察到的,而不是道听途说。①案例4 1学会关爱他人绘画活动后,我组织幼儿喝水,孩子们陆陆续续起身过来站队,毛毛并没有理会我,他仍然在埋头画画——这是他转入我班一个月以来的一大进步,因为刚转入我班时,动手操作的活动他是从来不参与的。当多数幼儿已经站好的时候,毛毛才起身,然后向队伍的最后边走过去,走到子源的桌子前,他看到有几个小朋友正在看子源的画,毛毛拿起桌子上的黑色勾边笔就在子源的画纸上随手画了两下。这时平平跑过来告状说:“老师,毛毛在子源的画上乱画。”毛毛也跟着平平过来,冲着我得意地笑,一副沾沾自喜的样子!
喝完水,毛毛坐回椅子上继续画画,我走到他的旁边,蹲下来问他:“为什么在子源的画上乱画?”他一脸坏笑地说:“我想试试他的勾边笔还有没有水。”我点点头:“哦!你用这种方式检查彩笔有没有水啊?”他点点头依然很得意地冲我笑。我说:“那你为什么不在自己的纸上画呢?”他说:“我怕弄脏我的画。”
毛毛跟我说完就低头画画,我拿出一支绿色的水彩笔,在他准备画草地的位置上随手画了一下,他“哇”的一声便开始号啕大哭。抬头一看是我,所以没有动手,不能动手解他的心头之火他哭得更伤心了。我装作一脸茫然的样子说:“怎么了?”他边哭边吼:“你给我弄脏了!”我说:“我想试试彩笔有没有水。”他依然哇哇地哭着,我装作莫名其妙的样子说:“不是你告诉我这样检查彩笔水的吗?你刚刚还在子源的画纸上试过啊!你刚才怎么没有想到会把子源的纸弄脏呢?”他的哭声戛然而止,边擦眼泪边转过去看着子源说:“那我以后不给小朋友乱画了。”我对他表示了歉意,并告诉他在我画过的地方,全部涂上绿色就是草地。他仔细看看,咧着嘴巴笑了。——幼儿学习网http://www.jy135.com① 陶保平.学前教育科研方法[M].上海:华东师范大学出版社,2006:74.
3.连续记录法
连续记录法是把观察到的心理、言行举止按时间顺序连续不断地记录,有点类似于记流水账。这种记录方法要求在一定的时间范围或阶段内对观察对象做持续不断的观察记录,并要求对所观察的情景以尽可能精确、连贯的语言进行描述,因此它对儿童行为的记录更详细、更完整,其应达到的效果是,当其他人在阅读这份记录时,能够想象得出当时的情景。这种方法与日记描述法以及轶事记录法的区别在于,它是全面观察、全面记录,按时间顺序记录所看到的语言、行为、动作及情绪表现等一切能够直观显现的东西,因此有点类似于记流水账;而后两者都主要是记录有价值、有意义的事,并非面面俱到。①阅读资料4 4观察婴儿的一个早晨第一个采用连续记录法的是B.德斯拉(1901)的《观察婴儿的一个早晨》,文章记录了作者于1895年1月19日对自己的13个月19天的孩子所进行的连续4小时的观察。下面是其中的一个片段:
“……他把刚拣起的一只瓶子扔下去,模仿他妈妈的样子说:‘坏孩子!’又拣起那只瓶子,坐下来,啃它。然后,右手拿着瓶子爬到左边,起身,丢下瓶子,朝他妈妈那儿走去,拿了他那装有食物的瓶子,向左转,往回走。走回他丢下的另一只瓶子那里。他试着把一个瓶盖盖在瓶子上。之后,他爬到钢琴罩子下面,用瓶子敲打钢琴。他被拉开,驯服地接受惩罚。他又躺下来吃东西,站起来,走了几步,又向左转,走了几步到钢琴前,往钢琴罩子下爬,又从罩子下钻出来。他拿起娃娃,弄得它哇哇叫,又扔下娃娃,去拿软木塞和锡盒,再次试图把它们装在一起,一边摆弄一边自言自语地咕噜着什么。他站起来,用右手玩钢琴,坐下,起来,又坐下……”资料来源:张燕,邢利娅.学前教育科学研究方法[M].北京:北京师范大学出版社,1999:78. 4.时间取样法
时间取样法是美国明尼苏达大学儿童心理学家沃尔森于20世纪20年代提出来的。它要求观察者事先确定所要观察的行为的维度,然后据此有选择地在某些时间段内观察某一特定行为是否出现及出现的频率,并把所观察到的结果记录到事先拟定的记录表上。② 这种观察方法的适用条件主要有两个:一是所观察的行为应是经常发生或出现的。一般来说,某种行为平均每15分钟至少出现一次才适合采用时间取样法观察,如儿童课堂违规行为、师生互动与生生互动行为等。二是所观察的行为应是容易被观察到的外显行为。那些内隐的或隐蔽性的行为不适合采用时间取样法观察,如思维或想象的过程、左瑞勇.学前教育科学研究方法——理论·操作·应用[M].重庆:重庆出版社,2008:74.左瑞勇.学前教育科学研究方法——理论·操作·应用[M].重庆:重庆出版社,2008:63.①②
解决问题的策略等。①
时间取样观察的具体实施要求事先做大量的准备工作,如确定所要观察的行为;抽取具有代表性的时间;确定观察时间的长度、间隔;规定观察行为的操作定义及其维度;制定观察记录表格等。这些工作在一定程度上克服了观察者的主观偏见,使观察到的行为具有客观性。另外,时间取样观察可以收集到关于行为频率的资料,供定量分析之用。时间取样观察的不足之处在于:研究范围只限于出现频率高的外显行为和事件;只能获取行为的频率资料,不能保留行为的具体内容;观察内容较零碎,难以从整体上揭示行为的因果关系。②案例4 2幼儿亲社会行为形成的观察设计与实施观察的目的与内容:通过观察,了解幼儿亲社会行为发生的环境和频率,找到影响幼儿亲社会行为发生因素,并积极运用到儿童成长与教学中。主要从幼儿该行为是否得到成人或周围伙伴的注意,成人或者伙伴的积极反馈是否引起这类行为再次发生等方面进行观察。
观察对象:在本区幼儿园中随机选择10名幼儿。
观察方法:采取“时间取样法”和“事件取样法”相结合。
观察工具:设计“幼儿亲社会行为单位时间内频率观察记录表”。表4 4 幼儿亲社会行为单位时间内频率观察记录表第一个5分钟 第二个5分钟 第三个5分钟 第四个5分钟第五个5分钟 第六个5分钟 第七个5分钟 第八个5分钟注:当儿童在一个单位时间内出现亲社会行为就在相应格内做记号,如果该行为引起成人的注意,就画上圈标明,若得到同伴的注意则画下划线。观察人员的培训
试观察:在正式观察的前两天,到样本之外的幼儿园寻找儿童,观察他们在户外活动、集体活动、区角活动时的表现,熟悉观察方法和观察记录表,并找出观察记录表的不足和观察实施中的缺陷,以备后期修改。
正式观察:观察人员在教师开展的教学活动中运用之前设计好并检验过的观察法对被试进行观察,观察过程中注意对时间的把握。
分析观察结果,撰写观察报告:将定性与定量的资料加以汇总分析,写出观察报告。资料来源:杨世诚.学前教育科研方法[M].北京:科学出版社2013:8.①②董奇.心理与教育研究方法[M].北京:北京师范大学出版社,2004:167.陶保平.学前教育科研方法[M].上海:华东师范大学出版社,2006:77.
阅读资料4 5Parden与儿童游戏的社会参与研究时间取样法的经典案例是帕顿(M.B.Parden)于20世纪20年代中期进行的一项有关学前儿童在游戏中的社会参与程度的研究。她根据儿童在游戏中的社会参与程度,将游戏分成6种活动类型:无所事事、旁观、单独游戏、平行游戏、联合游戏、合作游戏,并对每一类型赋予操作定义(见表4—5),并设计了观察记录表(见表4 6)。表4 5 6种游戏类型的操作定义游戏类型 操作定义无所事事 儿童没有做游戏,只是碰巧观望暂时引起他们兴趣的事情,如没有可关注的就玩弄自己的身体,或走来走去,爬上爬下,东张西望旁观 儿童基本上观看其他儿童的游戏,有时凑上来与正在做游戏的儿童说话,提问题,出主意,但自己并没有直接参加游戏单独游戏 儿童独自一人游戏,只专注于自己的活动,根本不注意别人在干什么平行游戏 儿童能在同一处玩,但各自玩各自的游戏,既不影响他人,也不受他人影响,互不干涉联合游戏 儿童在一起玩同样的或类似的游戏,互相追随,但没有组织与分工,每个人做自己想做的事情合作游戏 儿童为某种目的组织在一起进行游戏,有领导、有组织、有分工,每个儿童承担一定角色任务,并且互相帮助表4 6 儿童在游戏中的社会参与观察记录表游戏类型
被试代号 无所事事 旁观 单独游戏 平行游戏 联合游戏 合作游戏1 2 3 4 5…帕顿在规定的游戏时间内,依次观察每个儿童1分钟,并根据儿童社会参与程度和6种游戏类型的操作定义,判断每个儿童这1分钟的行为属于哪种类型,记入观察记录表。通过对一系列观察资料的整理分析,表明2至5岁学前儿童的社会参与程度随年龄的增长表现出一定的顺序性,即年龄较小的儿童往往喜欢单独游戏,随着年龄的增长逐渐发展到平行游戏,再发展到社会化程度较高的联合游戏和合作游戏。——陶保平.学前教育科研方法[M].上海:华东师范大学出版社,2006:76 77.
5.事件取样法
事件取样法是以特定的行为或事件的发生为取样标准,从而进行观察的一种方法。①它与时间取样法的区别主要体现在三个方面②:其一,时间取样法考察的单位是时间区间,而事件取样法考察的是行为事件本身。在事件取样观法中,观察者没有时间限制,只要所研究的行为事件发生,研究者就可以对其进行详细观察和记录。其二,时间取样法只能研究每15分钟至少发生一次的行为,而事件取样法则可以研究各种各样的行为,不受行为发生频率的限制。其三,时间取样观察研究的是事件或行为是否出现以及出现的频率,而事件取样法研究的是事件或行为的特征。
事件取样法的优点在于,它既可获取有代表性的行为样本,又可观察行为事件的全过程,还可得到与行为事件有关的背景材料,有助于分析行为事件的因果关系。其不足在于,儿童在不同时间、不同场合发生的同类行为有时具有不同的含义,这就需要特别注意记录与分析行为事件发生的情境与背景。③阅读资料4 6Dawe与儿童争执行为研究事件取样法的经典案例是道(H.C.Dawe)20世纪30年代初进行的一项有关学前儿童争执行为的研究。该研究的观察行为是幼儿园儿童在自由活动时间内自发产生的争执事件,观察对象为40名2~5岁的儿童,其中男童19人,女童21人,观察过程是争执事件一发生便用秒表计时,并按事先拟定好的观察记录内容填写(见表4 7)。表4 7 幼儿争执事件观察记录表儿童 年龄 性别 争执持续时间 发生背景 行为性质 做什么说什么 结果 影响观察记录表的主要内容包括以下几点:
①争执者的姓名、年龄、性别;
②争执持续的时间;
③争执发生的背景、起因;
④争执什么(玩具、领导权等);
⑤争执者所扮演的角色(侵犯者、报复者、反抗者、被动接受者等);①②③陶保平.学前教育科研方法[M].上海:华东师范大学出版社,2006:77.
董奇.心理与教育研究方法(修订版)[M].北京:北京师范大学出版社,2004:169.
左瑞勇.学前教育科学研究方法——理论·操作·应用[M].重庆:重庆出版社,2008:65.
⑥争执时的特殊言语或动作;
⑦结局如何(被迫让步、自愿让步、和解、由其他儿童干预解决、由教师干预解决等);⑧后果与影响(高兴、忿恨、不满等)。
经三个多月,58小时的观察,共记录了争执事件200例。观察结果:200例争执事件中68例发生于室外,132例发生于室内;平均每小时发生争执事件3~4次;争执时间持续1分钟以上的只有13例;平均争执持续时间不到24秒;室内争执持续时间比室外争执持续时间短;男孩争执多于女孩,攻击性水平也高于女孩;争执常发生在不同年龄组、相同性别的儿童之间;随年龄增长,争执事件减少,侵犯性质增强;几乎所有的争执都伴有动作,如冲击、推拉等;争执中,偶尔有大声喊叫或哭泣,但无声争执占大多数;导致争执发生的原因往往是对占有物品的不同意见;大多数争执自行平息,往往是年幼儿童被迫服从年长儿童或年长儿童自愿退出争执;争执平息后,恢复常态很快,无耿耿于怀、愤恨的情况。资料来源:陶保平.学前教育科研方法[M].上海:华东师范大学出版社,2006:78 79. 6.等级评定法
等级评定法是对观察对象进行观察后,用等级评定表对所观察的行为事件的特征加以评定的一种方法。等级评定法不必对每次观察的具体事实进行描述或记录,而是在观察之后,按评定量规定的项目,凭借总体印象,对观察对象的行为特征给予数量化的评定,即用数量化的形式来判断行为事件在程度上的差异。该方法简便易行,实践中运用较为广泛。①课堂讨论4 3根据所学知识,判断以下案例采用的是哪种类型的观察法,并说明理由。
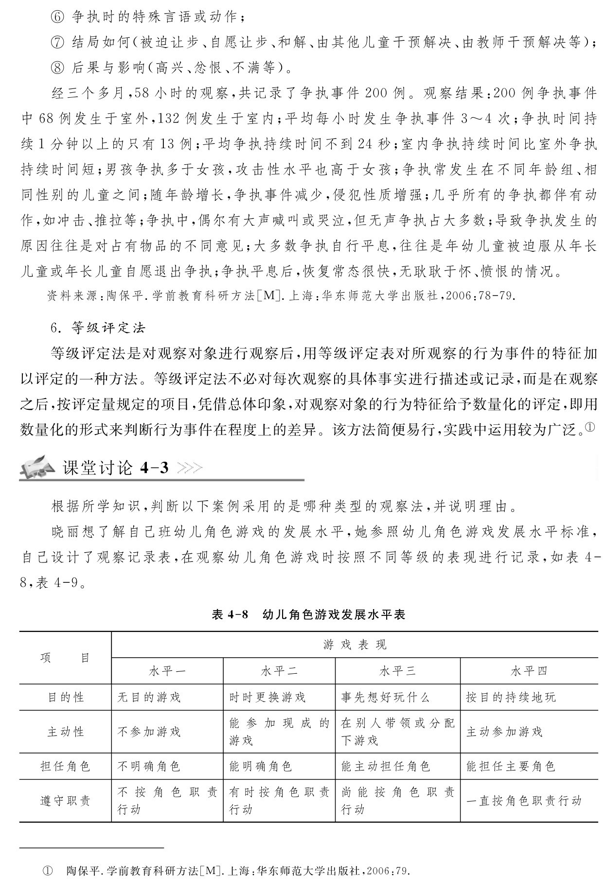
晓丽想了解自己班幼儿角色游戏的发展水平,她参照幼儿角色游戏发展水平标准,自己设计了观察记录表,在观察幼儿角色游戏时按照不同等级的表现进行记录,如表4 8,表4 9。表4 8 幼儿角色游戏发展水平表游戏表现项 目水平一 水平二 水平三 水平四目的性 无目的游戏 时时更换游戏 事先想好玩什么 按目的持续地玩主动性 不参加游戏 能参加现成的游戏在别人带领或分配
下游戏 主动参加游戏担任角色 不明确角色 能明确角色 能主动担任角色 能担任主要角色遵守职责 不按角色职责行动有时按角色职责行动尚能按角色职责
行动 一直按角色职责行动① 陶保平.学前教育科研方法[M].上海:华东师范大学出版社,2006:79.
项 目(续表4 8)游戏表现水平一 水平二 水平三 水平四角色表现形式重复个别活动 各个动作间有些联系 有一系列的动作 能创造性地活动角色间关系 个别地玩,不与别人联系与别 人 有 零 星联系在启发下与别人联系明确角色关系并配合行动对玩具的使用凭兴趣使用玩具 按角色需要使用玩具 创造性地使用玩具 为游戏自制玩具游戏的组织能力无组织能力 会商量分配角色 能出主意使游戏玩下去会带领别人玩或教别人玩持续时间 10分钟左右 20分钟左右 40分钟左右 1小时左右表4 9 幼儿角色游戏发展水平评定量表评定等级1 2 3 4评定内容目的性主动性担任角色遵守职责角色表现形式角色间关系对玩具的使用游戏的组织能力持续时间 (三)教育观察法实施的注意事项
1.界定观察行为
在教育观察研究过程中,有些观察者会遇到这样的问题,在观察过程中对所观察的内容是否是自己需要收集的资料产生了疑问,出现这种现象最主要的原因是没有对观察行为进行明确具体的界定。所以在教育观察法实施之前,必须要根据自己研究主题对所观察的行为进行界定,有了具体的内容界定,在观察时就能清晰明确地知道自己应该观察什么内容。
2.不干预被试的活动
在观察过程中对于被观察的对象我们要注意两点:一是在观察行为发生时研究者根据自己的研究内容进行观察,尽量避免与被观察者直接交流或评价,让被观察者处于一
种自然的状态,保证所收集到的资料真实可靠;二是在观察场域中尽量不要外显自己的观察行为,也不要让被观察者了解你的观察目的,避免被观察者行为失真。
3.客观地进行观察
在观察过程中,研究者要根据自己的观察目的客观地收集资料,在进行观察记录时要避免对幼儿的行为进行个人色彩的解读。在对同一类观察行为进行收集时要按照观察前对观察行为的具体界定,准确地进行资料收集,有时也可以借助摄像机、录音机等仪器设备进行观察行为的记录,以免产生对观察行为的主观解读。
4.及时处理观察资料
在观察结束后,在对观察情境印象较深刻的情况下,要及时对所记录的资料进行整理和分析。同时,根据观察时出现的问题对观察的内容、方法等进行及时的调整,保证收集资料对研究主题的价值。本章小结1.本章主要介绍了教育观察法的含义和特点、类型、评价。2.介绍了教育观察法的设计与实施过程。拓展阅读1.陶保平.学前教育科研方法[M].上海:华东师范大学出版社,2006. 
2.左瑞勇.学前教育科学研究方法——理论·操作·应用[M].重庆:重庆出版社,2008.思考与探索1.教育观察法的一般程序是什么?
2.根据时间取样法的要求,设计一个时间取样观察记录表。3.根据事件取样法的要求,设计一个事件取样观察记录表。4.教育观察法可以跟哪些科研方法综合使用?