1.6 第三章 文献检索

第三章 文献检索

 了解文献检索的作用,清楚文献检索的分类,并知晓文献来源 能够运用各种文献检索的方法和途径自己查找文献
 清楚并理解文献检索的基本要求
 掌握文献检索和分析的基本技术,能够进行文献综述的撰写研究文献;文献检索;文献综述本章主要阐述了文献检索的含义和作用,论述了学前教育文献的类型与来源,分析了学前教育文献检索的过程、工具和方法;最后讲解了文献的整理和分析以及文献综述的撰写要求。鲁迅论读书鲁迅非常讲究读书方法。他提倡博采众家,说:“书在手头,不管它是什么,总要拿来翻一下,或者看一遍序目,或者读几页内容。”读书有拓宽思路,增长知识等好处。对于较难懂的必读书,他的看法是硬着头皮读下去,直到读懂钻透为止。他还提倡在“泛览”的基础上,选择自己喜爱的书深入研究。在研究中,他主张要独立思考,注意观察与实践相
结合,用“自己的眼睛去读世间这一部活书”,“使所读的书活起来”。对看不懂的地方,他认为“若是碰到疑问而只看到那个地方,那无论看到多久都不会懂。所以跳过去,再向前进,于是连以前的地方也明白了”。鲁迅十分重视运用“剪报”积累材料,曾说,“无论什么事,如果陆续收集资料,积之十年,总可成一学者”。资料来源:关继兵,秦慧娟,白玉文,赵会民.哲学基础[M].北京:北京大学出版社,2013:29.进行研究的初步是查找并阅读文献,要能够像鲁迅先生那样能够“硬着头皮读下去”,并逐渐积累,同时运用思考,结合教育专业知识,对相应文献进行把握和整理分析,为研究打下基础。也正如富斯德所言,“我们可以由读书搜集知识,但必须利用思考把糠和麦子分开”。第一节 文献检索概述文献检索是进行教育科学研究的一个重要环节,进行文献的搜集和整理分析是开展任何教育研究的前提和基础,有时文献法也可成为一种相对独立的研究方法。为保证教育研究的质量,必须要首先了解文献的类型和来源,然后从合理的途径、用适当的方法进行文献检索,再对其加以利用。进行学前教育科学研究的过程中,搜集有关学前教育的文献研究资料,对于了解与具体的学前教育课题研究相关的研究背景、研究的现状与前沿以及把握有关研究动态等具有非常重要的意义。因此,我们本章先从对教育文献的认识开始。一、文献的含义及类型(一)文献的含义
在人类社会发展中,文献的出现是人类对知识的记录、保存和传递的历史发展的必然结果,而当代社会文献的种类特别是数量上的飞速增长也是人类知识增长的必然的历史反映。对于文献的基本概念,在文献学中有多种说法。我们首先对此进行简单梳理。
“文献”一词在我国古代典籍中由两个词构成,即“文”和“献”。该词最早出现在《论语·八佾》中:“子曰:夏礼吾能言之,杞不足征也;殷礼吾能言之,宋不足征也。文献不足故也,足,则吾能徵之矣。”宋代朱熹对此进行注解:“文,典籍也;献,贤也。”意思是,前者主要指文章和书籍等典籍记录,后者指的是贤者及其学识。
在现代文献学的研究中,对文献的本质属性及其构成要素等有不同的认识,因此也产生了对其内涵和外延的不同观点。总体看,早期的文献多指典籍资料,后来文献被看作有一定历史价值的图书和文物。到了20世纪80年代,将文献看作知识载体的认识成为人们的普遍性共识。
简单地说,文献指的是用文字、符号或图形等多种方式记录各类知识的载体。随着社会的发展,文献作为知识载体的形式越来越多样化。现在的文献主要指的是记录知识的各种载体,包括书籍、报刊等印刷品,也包括文物、影片、录音录像等其他实物形态的各种材料,还有现代技术支持的各种电子书、数据资料库、光盘等等。
学前教育研究文献是记载了学前教育信息的各种载体,包括各种手稿、书籍、报刊、录音录像、光盘、网络资源等,体现了对学前教育研究成果的记录,是进行学前教育研究的主要信息来源,也是整体研究过程的重要组成部分。当前各个国家教育改革和发展变化迅速,承载学前教育信息的文献载体形式、来源情况、内容丰富性等越来越多样化和复杂化,要进行具体的研究工作,就必须在浩如烟海的文献中进行文献的搜索选择和整理分析,在了解文献来源特点和类型内容等基础上,对相关学前教育文献进行利用。
需要注意的是,不管进行哪个学科领域的研究工作,文献都是基础。而在当代信息传播技术的快速发展背景下,文献不再仅仅表现为静态的“物”的方面,也具有了动态的“过程”的特点,即随着网络文献、电子文献和数字图书馆的出现,将文献理解成动静兼具的知识信息记录、交流系统,意义更为重大①。因此,我们在进行教育研究时,更要关注作为使用者,与文献生产者与文献之间的合理互动关系。
(二)文献的类型
学前教育研究文献和其他文献一样具有不同的分类。从不同的角度对文献进行分类,其目的是为了更有效地对文献进行检索和利用。文献按照不同的标准可有不同的划分,在此仅介绍几种常见的文献类型。
1.从文献的不同加工程度划分
文献产生后经由一定的传播媒介而至被应用,包括传播者、文献源和文献受众等基本要素。文献的获得接受者在利用文献的过程中,会对文献有不同的加工。根据对文献加工程度的不同,可以将文献分为以下三种:
(1)一次文献
一次文献就是我们平时所说的原始文献,是文献的产生者根据自己的研究成果或实践经验等撰写的文献。这类文献直接记录了研究者的成果,最重要的特点在于文献的内容具有创造性,对其他人进行相关研究的参考价值较大。从目前教育研究看,一次文献的表现形式主要有:学术期刊论文、学术会议论文、科技报告、学位论文、专利文献、教育专著等。
自20世纪90年代以来,随着Internet技术的快速发展,文献信息资源急剧膨胀,类型也越来越多样化。例如,仅中国数字图书馆就拥有6 000万页的数字化图书,并以每天20万页的速度增长,内容涉及社会科学、自然科学等所有类别。在文献类型方面,除了传① 张联锋.文献传播若干影响因素研究[D].郑州:郑州大学,2005:4.
统的印刷型文献以外,新型电子文献急剧增长,信息网络快速发展,改变了文献信息资源结构。如此数量庞大的文献,检索和利用起来就有一定难度。
(2)二次文献
在海量的现代文献信息和快速传播发展背景下,为了能有效利用文献资源,文献工作者对一次文献按照一定的特征进行加工编辑,将内容进行提炼或压缩,从而形成书目、索引、文摘等的形式,为研究者提供一定的便利,我们把这种经过了编辑加工的文献称为二次文献。二次文献的摘编、分类清楚,由专业文献工作者进行编辑加工,使用起来比一次文献便利得多。文献的使用者在进行文献的查阅时,根据二次文献形成的线索可以很方便地进行检索,如按照题名、作者、来源等线索进行检索。
(3)三次文献
三次文献顾名思义,是对一次文献和二次文献的再利用,指的是作为文献使用者的教育研究者按照一定的研究目的,对一定范围的相关文献进行整理,再综合分析、归纳,形成一定研究主题的综合性文献资料。如学生在做学位论文前对相关文献进行整理分析而撰写成的研究综述即是三次文献,另外还有专题述评、年鉴、学科年度总结、百科全书等形式。三次文献所承载的资料信息量较大,对进行研究有较大参考价值。编辑加工一次文献
→(著作、期刊论文、会
议论文、学位论文等)二次文献→归纳重组 三次文献 (书目、文摘、检索性文摘等)  (专题述评、年
鉴、百科全书等)图3 1 文献加工层次的分类及关系2.按照文献的载体形式划分
随着信息传播技术和媒介的发展,在文献载体的类型方面,除了基本的印刷类型以外,又发展了多种现代文献载体,因此文献类型也多样化。诸如,计算机阅读型(磁带、磁盘、光盘等)、视听型(录音带、录像带、胶片等)等。新型电子文献的急剧增长,信息网络的快速发展,从根本上改变了文献信息资源结构。简单说,从教育研究的角度看,文献的载体形式大致可以划分为以下几类。
(1)印刷型文献
印刷型文献是比较传统的文献形式,主要是通过纸张印刷形成,是文献的主要表现形式。印刷术应用于文献传播,增加了文献的数量,也改变了文献传播的结构。在19世纪时印刷业的发展,使得文献发展、学术交流活动也活跃起来。此时,报纸、杂志、工具书等文献纷纷出现,印刷型文献广泛发展。
学前教育研究领域的印刷文献,比如学前教育的专著,一般有较为完整的知识框架,对学前教育领域的问题有较为全面的阐述。再如学术期刊,学前教育研究领域有多种期刊,期刊论文的内容较短小,但期刊比专著出版周期短,更新快,从内容上更易追踪学术
前沿问题和焦点问题。另外还有报纸、年鉴、会议文集等出版物。阅读资料3 1国内学前教育类的几种期刊:《学前教育研究》,中国学前教育研究会主办《当代学前教育》,湖北少年儿童出版社
《学前教育》,北京教育音像报刊总社主办
《幼教教育导读》,中国人民大学主办
《早期教育》,江苏教育报刊社主办
《幼儿教育》,浙江教育报刊总社主办
《幼教博览》,总参谋部政治部干部部主办(2)电子型文献
随着高新技术的应用,文献的发展跨入电子化、网络化、综合化、多元化的发展时代。所谓电子型文献就是将文献资料存储在光盘等媒体形式中的机读文献,或者联网的电子资源,是高科技技术手段下的产物。如电子图书、电子期刊、各种联机信息库和光盘数据库产品等,这种文献比印刷型文献的承载量更为丰富,应用起来也更为便捷和高效。
在当今计算机技术和网络普及的社会发展中,印刷型文献和电子媒介相互结合和渗透,可以说两种文献综合地发挥着文献信息传播的功能。特别是技术手段的应用,为我们构建了一个高效和综合的信息网络,改变着不同学科领域的研究,也改变着人们的生存和生活方式,影响着价值观念。
(3)声像型文献
声像型文献即视听文献,是记载声音或图像信息的文献形式,如录像、录音材料,电视、电影材料等。单把此种文献列出来,是因为其特有的研究价值。在学前教育研究中,我们可以采用摄像录音等设备采集声像资料,以备研究和交流。这种途径得来的文献信息和纯文字型的文献相互配合,可以弥补文字型文献的不足,其记录手段的多元性、即时性、动态性特征,使得研究资料和背景的考察更为全面和生动。如开展各种幼儿教育活动的实况录像,对幼儿进行观察的实录,或是幼儿教师等相关人士的访谈的录音,等等。这种文献记录了具体情境,直观、真切,提供兼具视听效果的信息,这是印刷时代所不具备的,并可以进行多次观摩和研究。
(4)微缩型文献
微缩型文献就是利用照相复制的方法,把文献资料制成微缩胶卷、胶片或微缩卡片的形式,然后借助微缩阅读器进行阅读,一般在大型图书馆中都会有。这种文献将传统的印刷型文献做成微缩复制品,大大减少了储存空间,存储密度大。
阅读资料3 2各种类型载体形式载体阶段 承载物 出现时间 主要特点1 自然载体 甲骨、玉、石等 夏代 笨重,存储量小,流通不便2 人工载体 竹、帛、羊皮等 战国时期 书写自然,载体方便,笨重昂贵3 纸质载体 纸张 东汉时期 书写方便,便于携带传阅,大量印刷4 缩微载体 胶卷等 19世纪40年代 体积小,重量轻,易于保存和复制5 音像载体 磁带等 19世纪40年代 图文并茂,形象生动6 电子载体 磁、光、电等7 网络载体 磁、光、电等20世纪60年代 体积小,容量大,编辑检索使用方便20世纪70年代 海量存储,传递便捷,编辑检索方便资料来源:张联锋.文献传播若干影响因素研究[D].郑州:郑州大学,2005:13.二、文献检索的含义及作用(一)文献检索的含义
所谓文献检索,主要是指利用各种手段和方法在大量的文献资源中,查找并获取相关的文献信息资源,以满足科学研究的需要。当前进行文献检索的技术手段除了手工检索方式,更多是应用计算机、网络等现代技术,检索包括电子信息和网络信息等各种形式的文献资源。
在飞速发展的社会背景下,每年的各类文献资源更新的速度非常快。据国外相关报导,全球出版界著作文献的出版量在大约在每秒2 000张,每小时出版4至6种新书,每小时新增各种文献期刊3种。① 面对日益增长的文献资源,如何通过一种有效的方法和途径,以最少的时间与精力来获取自己所要的信息,这就是文献检索所要解决的问题。现代教育发展中,学生的信息检索能力成为衡量学生专业素养的一个重要指标,各高校也纷纷开设信息检索类课程,以培养学生搜集、分析、整合及利用有效信息进行专业学习和科学研究的能力。
(二)文献检索的作用
文献检索是利用技术手段获得文献资源的过程,是进行科研的基础和前提,也往往被人们喻为开启知识宝库的钥匙。教育文献是进行教育研究的基础,从研究课题的选定,到课题论证、制定研究方案,甚至研究成果的撰写,都离不开相关文献的搜集和利用。因此,搜集检索与研究课题相关文献,并进行整理分析和利用,影响着教育研究的过程和研究质量。具体来讲,我们从教育研究的过程讨论文献检索的作用,其作用表现在如下① 陈世雷,张鹏.文献的网络信息检索简述[J].电子技术与软件工程,2015(5).
几个方面:
1.有助于研究课题选择和方向确定
进行任何具体方向的教育研究都要有依据,而这个依据就来源于文献资料。研究者在选择研究课题时,通过查阅文献,了解某一特定教育领域的相关信息,对他人的研究成果、现有的研究动态和趋势进行分析,掌握相关研究达到的水平、研究的方法以及存在的不足或问题,等等。分析利用这些文献可以为研究者提供自己确定课题研究的突破点,如关于这一主题的研究已有什么研究成果,有哪些问题基本解决,什么方面还有待补充或深化,还可以从哪个角度切入研究,可采用何种与他人研究不同的研究方法等。这些信息都可以从相关文献中得来,从而帮助我们确立有研究价值的课题,并进一步明确研究的具体方向。
2.有助于研究方案的设计
在初步确定了研究的方向并了解相关研究现状后,还需要全面把握和利用相关教育文献资料,对确定的研究课题进行全面的论证,并在此基础上设计制作研究方案,对研究的各个层面进行全面规划。因此,文献资料不仅给研究者提供了可供参考和依据的研究方向,也提供了可以切入的角度和研究方法。研究者对于文献的利用就好比站在巨人的肩膀上,充分认识到前人的研究成果,有助于自己课题研究的提高和突破。在研究方案设计中,依据相关文献,研究者可以从研究的最新动向、焦点问题、待完善的地方或新的研究方法的角度,形成自己的课题内容框架,突出创新之处,对研究设计进行科学论证。
3.有助于研究成果的撰写
成果形成阶段仍然需要文献的检索和利用。学前教育研究成果主要以论文、研究报告等形式呈现,在形成最终研究成果时,研究者不仅要根据自己的研究所得数据、资料等,还要依据一定的教育理论、已经成形的前人或现时其他研究者的成果内容,在成果撰写中有理有据地进行阐述。因此,在研究成果的整理和撰写环节,仍然需要对相关的教育文献进行进一步的搜集整理和合理利用,用适当的引用、阐释等方式将已有的文献成果内容用到自己的成果撰写工作中,目的在于充实本研究和突出本研究的价值和意义。所以,一篇论文或研究报告等,必须要有参考的各种文献,注明所用的文献的类型和来源,以及发表的时间等信息。
4.有助于避免重复劳动
若没有对于文献的搜集整理和分析利用,相关的研究工作可能会有重复性消耗。文献是对已有研究成果信息的体现,文献检索和分析可以帮助研究者了解相关研究成果、现状和趋势,能有效避免进行教育研究时的重复劳动。任何主题的教育研究都需要有一定的创新性,如果某方向的研究是别人已经做过的研究,在内容和方法上都没有突破,那么再进行重复研究就没有任何意义。因此,进行研究前必须做好文献检索和分析,全方位、多层面地占有文献资源,跟踪国内国外学前教育研究的新思想、新动态、新成就、新方
法,以提出科学的、有研究价值、有一定创新性的教育研究课题。三、教育文献的检索来源对于在读的大学生而言,可以检索专业文献的一个重要地点是学校的图书馆。在专业学习中,学生要充分利用图书馆的各种教育资源,这些文献可以补充和丰富专业教材的内容体系,同时也有利于深入进行专业领域的研究。图书馆有传统的印刷型文献和期刊等连续出版物,也有新型电子文献等资源。
需要注意的是,有很多进行研究的初学者不太清楚到哪里能找到相关文献,很多刚刚学习教育研究方法的学生甚至只是通过上网到“百度”去搜索,认为这比去图书馆更方便。如果要利用网络搜索引擎,一定要注意资料来源的可靠性,按线索查找原始文献,有些未经验证的资料不要轻易使用,以免出现学习和研究中的误差。从事教育专业学习和研究,可以从如下来源查找和利用相关文献。
(一)图书馆
衡量大学的办学水平的标准之一是看其图书馆的藏书量和种类。可以说大学里的图书馆是学术文献资源的中心机构,一般按照学科领域等不同的标准将各种图书资料进行整理、分类和管理,并提供给学习者和研究者。师范院校图书馆中的教育资料应是种类繁多的,既有中外教育经典名著,也有大量的今人的学术专著、教材类资料,还包括各种教育工具性书籍、期刊报纸等文献资料。可以在图书馆不同的阅览室、书库中找到这些可以利用的资源。另外,现在的图书馆一般也会有现代化的机房或专门的计算机检索设备,可以对各种电子型文献加以检索和利用。
教育文献的搜集不受地域的限制,有的学校图书馆馆藏资源有限,有的幼儿园甚至没有图书室等结构,研究者或幼儿教师就需要到其他单位的图书馆查找资料,各大师范院校或综合性大学的图书馆均可以利用,另外如北京的国家图书馆等,教育类资料也较为丰富,是有价值的教育文献资源中心。
(二)其他教育研究机构资料室
除了大学的图书馆,进行教育科学研究的一些研究所等机构都会有教育方面的文献资料。如北京的中国教育科学研究院,地方一些教育机关的教育研究中心或市区教育局的教研室等,都会收藏有大量的教育方面的文献资料。
另外,有的教育研究可能会应用到一些档案资料等文献,这就需要到档案馆或博物馆去进行文献的搜集工作。档案馆会有一些其他途径搜集不到的教育史料等,博物馆则会有一些社会科学或文化类的实物等资料,可以为各种研究提供便利。
(三)教育学术会议
参加学术会议和研讨等教育学术性活动,是和同行、专家进行教育问题探讨和交流的极好机会,在学术会议上通常也会有不同形式的文献资料交流,彼此探讨教育科
学研究中的进展,讨论新成果或新课题。学术会议往往会有会议发言、分组讨论,也有会议文集的编纂,这都是获得有价值的研究动态信息的良好来源途径。如参加各种教育年会、专门的学前教育研讨会,或者幼儿教育专题会议,或者进行专门的课题研讨活动,等等。
(四)网络
现在网络技术发展迅速,除了图书馆的各种电子文献资源,研究者或幼儿教师还可以从网上轻松获得有益的学前教育资源。比如,访问一些有学前教育专业的大学的网站、专门的学前教育门户网站、国外的一些大学和教育研究机构网站等,也可以通过谷歌学术、百度等搜索引擎查找专业文献资料。第二节 如何进行文献检索一、文献检索的过程确定学前教育研究的具体课题方向后进行的文献检索是一个需要耐心和细心的过程,这不仅是相关的资料查找搜集的过程,也是不断进行分析、整理和研究的过程。
(一)明确目的:要查什么
“凡事预则立”,进行文献检索前要做好相应的准备。首先要分析研究课题,从而明确查阅检索文献的范围和内容。要在课题的题名中准确地找出关键性词语,关键词语往往会体现课题的研究方向,将其作为相关检索词进行文献检索。
在此基础上,确定进行文献检索的范围。一定要确定一个较为合适的时间范围。一般的研究都会对文献的产生周期有一定要求,因各学科领域的研究时常更新,所搜索的文献资料也不能太过陈旧,若是期刊资料,最好是本学科领域五年内的研究文献,若是著作则可放宽些时间要求。另外,明确查阅的文献的载体形式,这会影响到查到的文献的数量和质量。这些准备工作越明确和具体,文献检索查阅就会越有针对性。
例如,“幼儿教师职业倦怠研究”,这个研究以幼儿教师的职业倦怠问题为研究主题,首先确定“职业倦怠”这个关键词,课题主要针对幼儿教师中存在的这一类问题进行研究,力图寻求对策,因此可以将“教师职业倦怠”作为搜集文献资料的主题范围,并在这个资料范围内着重了解对幼儿教师职业倦怠的现状、问题等方面的分析和研究。明确了这个方向后,也要确定所要检索的文献的载体形式,可以在相关教育著作、教育期刊中查找相关文献资料,利用图书馆等信息资料机构的文本形式的检索途径,或者通过联机检索等电子文献检索途径进行文献的检索和资料收集均可。同时根据研究
的需要和实际条件确定文献的时间跨度和地域范围,如近五年的期刊论文或学位论文,近十年的关于教师专业发展、教师心理健康调试等相关著作,国内的各种相关研究或是国外文献等。
(二)确定手段:怎么去查
检索工具和方式可以帮助我们进行具体的检索操作。明确了需要什么范围和方向的研究文献后,就必须要考虑到什么地方、用什么方式进行文献检索和查阅利用,也就是文献检索查阅的资料来源和工具。师范大学的图书馆中各类教育资源都比较丰富,无论是传统的纸质印刷文献,还是现代的电子文献,均会按具体学科方向等进行分类,另外各相关系部或研究所的图书资料室也会有本专业的著作、期刊等可资利用。文献的使用者可以到这些文献信息的来源地,根据自身的主客观条件和便利性条件进行文献搜集,如可利用书目查阅书籍,通过索引、文摘等检索文献,也可以在网上通过中国知网门户检索报刊以及学位论文、会议论文等。对研究者来说,到图书馆借阅书籍报刊,通过知网检索各种论文,这是较为便利的文献检索途径。
在文献检索过程中,要注意根据文献的信息特征进行检索,并多方利用已知的文献。如关于教师职业倦怠的相关研究文献,其文献信息特征就是文献的作者、题名、来源如期刊名等,还包括文献的内容性特征,如文章的关键词,以及文献类别,等等。这些文献信息可以给文献查阅者提供更多的相关信息,帮助研究者对文献做进一步的深层次的利用。如某位作者研究方向较为固定,那就可能不仅仅有一篇相关主题的论文,因此就可以以作者姓名为进一步搜索的主题词来继续进行检索;如果某一个期刊有相应的常设栏目,有一批研究文章发表,就可以继续搜索这一期刊的其他期次。
(三)合理利用:进行文献整理和加工
文献搜集之后研究者会获得一定数量的文献资料,怎么处理和利用这些资料关系着研究的进一步展开。因此,必须仔细进行文献整理分析,并对其进行一定加工。
首先进行初步的整理加工,就是研究者对文献进行阅读和筛选,将一些价值不大的文献剔除,去掉相互重复和比较陈旧的资料,将那些研究全面而深入的、有参考价值的文献挑选出来,保全这些文献的来源、类型等信息特征,然后将整理出的文献进行分类管理,保证应用时有条不紊。
其次认真阅读这些整理挑选出的文献,在解读文献的基础上,全面认识对相关主题研究的基本情况,提炼出不同层面、不同角度、不同方法的相关研究成果。这种整理分析是进行课题论证、写作文献综述的基础。整理加工过程中,可以采取摘要记录等具体的方式,并进行详细分析和把握,深度解读文献,最后写出文献综述。
根据文献检索的基本步骤,可以做出如下流程图:
图3 2 文献检索的流程图资料来源:[美]威廉·威尔斯曼.教育研究方法导论[M].袁振国,等,译.北京:教育科学出版社,1997:67.二、文献检索的工具进行文献检索肯定要应用一定的检索工具或手段,我们可以依据其应用规则,按照一定的线索来查找、存储和利用相关文献。文献检索的工具有不同的类型划分,不同的检索工具各有特点,可以满足不同的信息检索的需求。
按加工文献和处理信息的手段不同,可将检索工具分为:手工检索工具、机械检索工具、计算机检索系统。
按照载体形式不同可分为:书本式检索工具,磁带式检索工具,卡片式、缩微式、胶卷式检索工具。
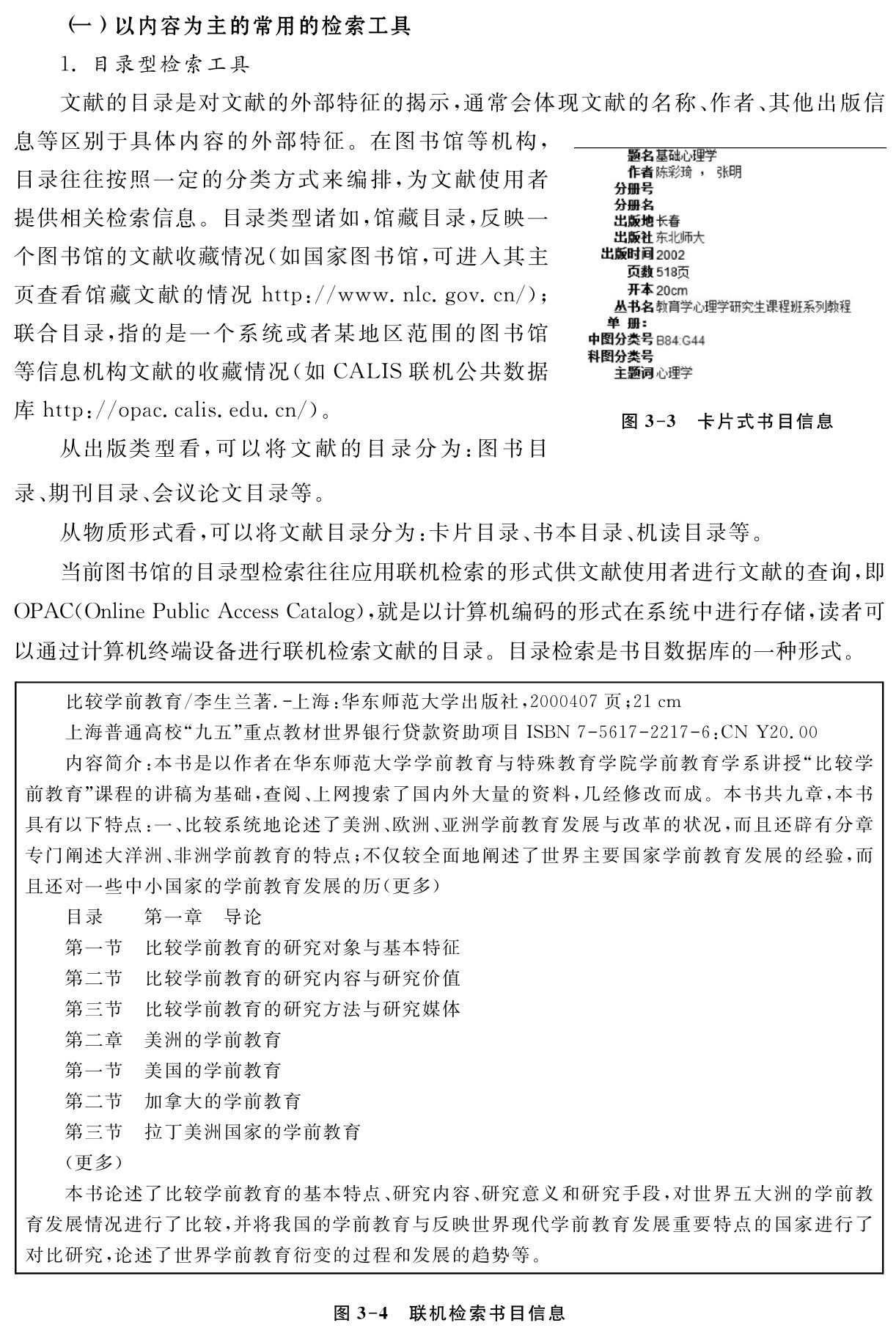
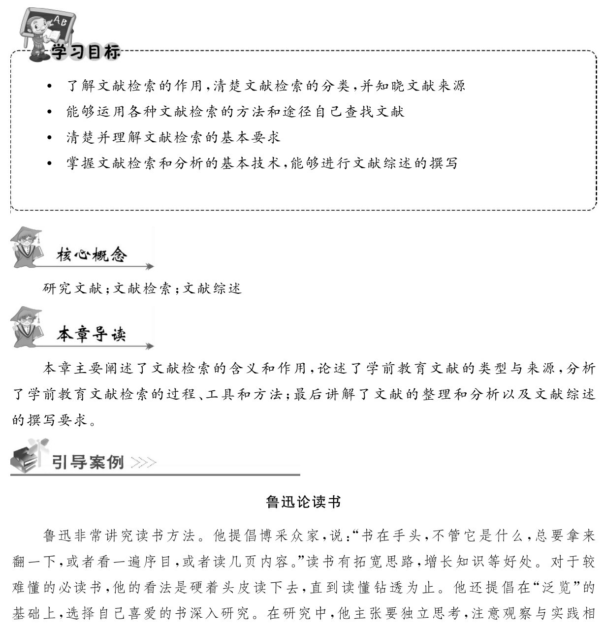
按照著录格式和内容的不同,可将检索工具分为:目录型检索工具、题录型检索工具、文摘型检索工具、索引型检索工具。
在进行检索的过程中,常用的检索工具随着时代的发展也在发生着变化。总体看:书本式检索工具出版周期较长,查阅不太方便;卡片式检索工具会占用一定空间而获得的信息量较小;缩微式检索工具需要专用阅读器,使用不方便。这几种载体形式的检索工具在当前的利用越来越少,逐渐被淘汰。机械检索中的网络检索工具利用率较高,它的优点在于可一次输入多次检索、检索速度快、质量高、编目自动化、利于集中统一编目,而且可以利用各种现代化通信设备形成检索网络,实现联机和网络检索。下面对著录内容为主的检索工具和计算机技术支撑的检索工具进行简单介绍。
2.题录型检索工具
题录型检索工具是以单篇文献为基本著录单位来描述文献外表特征的文献记录,往往由一组著录项目构成一条文献记录,如文献题名、作者姓名、文献出处、出版时间等。题录往往无内容摘要,是快速报道文献信息的一类检索工具,从这个意义上看,其检索的信息量较小。题录与目录有区别也有联系。二者的主要区别在于著录的对象不同:目录著录的对象是单位出版物,题录的著录对象是单篇文献,如一篇文章、图书中的一部分等。图3 5 题录型工具检索的文献3.文摘型检索工具
文摘就是将大量的、分散的相关文献的内容观点、结论等重要的部分进行摘录,形成简练的摘要,并按一定的方法组织排列起来的检索工具。文摘不仅包括文献的篇名、作者、来源、发表时间等,还包括文献的摘要内容,使得文献检索者能从中简单了解该研究文献主要观点是什么,是否可以加以利用,因此比某些资料索引仅提供题目等信息较为全面些。文摘的特点在于提供原文献的内容梗概,一般不加评论和解释补充,因此忠实于原文,同目录和题录相比,既包括文献的外部特征,也包括内容特征,因此在揭示文献的深度和检索功能方面较优。
按照文摘的编写者,可分为著者文摘和非著者文摘。著者文摘是指按原文著者编写的文摘;而非著者文摘是指由专门的熟悉本专业的文摘人员编写而成的文摘。
按照摘要的详略程度,可分为指示性文摘和报道性文摘两种。指示性文摘以最简短的语言写明文献题目、内容范围、研究目的和出处,实际上是题目的补充说明,一般在100字左右;报道性文摘以揭示原文论述的主题实质为宗旨,基本包括原文内容、讨论的范围和目的、采取的研究手段和方法、所得的结果或结论,同时也包括有关数据、公式,一般500字左右,重要文章可多达千字。
进行学前教育研究可以利用的文摘,例如《新华文摘》,通常编辑一些相关教育文献
的摘要;《全国高等学校文科学报文摘》,这是专门的文摘类刊物;中国人大复印报刊资料的教育类期刊种类较多,其中《学前教育》是进行学前研究课题资料检索的专门性期刊,不仅有从众多学前教育杂志中精选出来的全文文献,也有一些文摘性的学前教育资料可以利用。图3 6 从中国知网获得的文摘型文献4.索引型检索工具
索引型检索工具是根据研究的需要,把特定范围内的某些重要文献中的有关条目或知识单元摘录出来,如书名、刊名、人名、分类号、主题词等,按照一定的顺序规则进行编排组织,为文献使用者提供文献线索的一种检索工具。索引的类型是多种多样的。
按照标引的语言分,常用的索引类型有:分类索引、主题索引、关键词索引、著者索引等。
按照文献的类型分,常用的有:期刊索引、图书索引标准索引、专利索引等。
按照索引的方式分,常用的有:手工编排索引、计算机编排索引等。
资料索引是由专门工作人员对一定时间内的各种文献进行汇集和分类汇编,进行检索时利用这一类索引工具不仅比较便捷,而且也为研究者查找特定的文献提供多种检索途径,同时也为全面了解某一领域的文献信息提供了现实可能的途径。其中,主题索引、分类索引和著者索引最为常用。
常见的索引有《中国索引综录》《全国报刊索引》《报刊资料索引》《人民日报索引》《国际期刊论文索引(IBZ)》,等等。进行学前教育研究可以利用的资料索引,如《全国报刊索引》(月刊)、《报刊资料索引》(年刊)的第四分册教育类、《中文报刊教育论文索引》(季刊)、《中国教育期刊索引》等。
(二)计算机检索工具
现代社会计算机技术飞速发展,为图书馆的文献资源管理和利用提供了高技术支撑,这也使得文献检索越来越便利。计算机检索也称为电子文献检索,是利用计算机对存储的电子文献资料进行的检索,也包括通过网站的搜索引擎和教育网站进行的文献检索。
1.图书馆馆藏资源的电子检索
利用图书馆的管理系统,进入其检索界面,输入书名、作者名、出版社等相关信息,就
可以进行著作等文献的查找,按照其提供的索书号和中图分类号等线索,可以借阅相关书籍。另外,图书馆也往往会有一些数据库文献、电子书等电子资源以供使用,如人大复印资料光盘,这类资源和网络资源不同,是相对静态的数据库资源,可以利用计算机对光盘资料进行读取和检索,按照文献资源的篇名、作者、时间等相关线索进行查找。同传统的手工检索相比,计算机检索的速度较快,检索时涉及的范围大,可以同时检索多个数据库,很便利。阅读资料3 3国内外主要的计算机检索工具国内主要的计算机检索工具:
中国数字图书馆
中国(CNKI)学术文献总库平台
万方数据知识服务平台
超星电子图书平台
方正Apabi数字资源平台
OCLC的Net Library
国内大学图书馆书目检索系统
国外主要的计算机检索工具:
SSCI(社会科学引文索引) 
PQDD(Pro Quest Digital Dissertations博硕士论文数据库) 
Springer Link(德国施普林格的全文电子期刊) 
SDOS(荷兰Elsevier Science公司的全文数据库) 
EBSCOhost(由EBSCO公司提供的全文数据库,其中的ASP学术研究数据库有社会科学、人文科学、教育等学科的文献信息) 
Encyclopedia、Yearbooks(百科全书、年鉴、手册) 2.利用网络搜索引擎进行检索
搜索引擎是web上应用的软件系统,是查找文献资源的检索工具。它利用一定的计
算机程序进行信息的搜集和处理,并产生不断更新的庞大的索引数据库,为文献使用者提供服务。
网络上有很多搜索引擎可以利用,以便查找学前教育研究的可资利用的资料,如分类搜索引擎中文雅虎,关键词搜索引擎百度、搜狗、google等等。其实一些搜索引擎在信息覆盖范围方面也呈现出综合性的特点。文献搜集者可以利用这些搜索引擎从信息庞大的互联网中寻找所需要的任何文献。
需要注意的是,利用网络搜索引擎查到的资料,有的则随意性大,较为混乱,没有系统性;有的文献会标明初始文献的来源,如引自某一专业期刊,或是来源于某教育网站,或者是本网站原创文献,而有的网页上呈现的文献并不注明原始出处,甚至可能会有未经验证过的、虚假的文献信息。因此,在利用网络搜索的过程中,一定要认真阅读,慎重筛选,注意其最初来源,也注意其内容的表达逻辑性、专业内容的权威性。
3.利用教育网站获取文献
各级教育的管理部门、相关教育研究机构、教育团体等一般都在网上建有自己的教育网站,以发布教育新闻、教育的研究信息等,而一些门户网站也都有教育类网页,这些都可以加以利用以搜集教育文献。如国家教育部网站、学前教育学会网站,还有各师范院校的网站等。在这些网站的主页上,可以根据其导航栏,点击相互链接的网页,查找有用的教育资源。阅读资料3 4一些可以获取学前教育资源的网站国家教育部网站www.moe.edu.cn
人民教育出版社网站www.pep.com.cn
中国教育在线www.cernet.cn
首都图书馆www.clcn.net.cn
中国人民大学书报资料中心www.zlzx.org中国学前教育网www.preschool.net.cn
学前课程研究网www.xqkc.com
幼儿学习网www.jy135.com
中国幼儿教师网www.yejs.com.cn
中国基础教育网www.cbe21.com
中国早教网www.zaojiao.com
北京学前教育网www.bjchild.com
上海学前教育网www.age06.com
山东学前教育网www.sdchild.com
江苏幼儿教育网www.jskid.com
美国教育部:http://www.ed.gov
美国教育资源信息中心http://eric.ed.gov 4.利用网上数据库检索文献
网上数据库由专门的信息情报机构建立,包含教育信息在内的各领域文献信息都比较丰富,无论是从内容还是种类看,其专业性强,信息涵盖量大。在进行学前教育研究时最常用的网上数据库文献,有万方数据库、中国知网、维普资讯等。
以中国知网(CNKI)为例,知网是一个应用非常广泛的资源传播和共享平台,也是进行学前教育研究时检索文献的优选对象。以前文提到的研究方向“幼儿教师职业生存状况研究”为例,说明如何在中国知网检索相关研究文献。案例3 1在中国知网检索“幼儿教师职业生存状况研究”相关研究文献首先,登录中国知网首页。根据网页提供的信息,选择“学术文献总库”,进入中国知网的学术文献检索页面。其次,选择学科领域。在网页左侧有不同的学科领域的导航,教育学科属于其学科领域分类中的社会科学Ⅱ辑,在前面选择框中进行点击。再次,进行具体检索方式的选择。在检索对话框的上面有不同的检索标准:简单检索、标准检索、高级检索、专业检索、引文检索、学者检索等,根据研究需要进行选择,也可以选择默认的标准检索。在检索对话框中输入检索范围控制条件,如检索文献的发表时间、文献出版来源等,在本研究方向的文献检索中,我们选择发表时间为从2008年到2016年之间的这几年,文献来源类别选择模糊。接着再输入目标文献的内容特征,如主题、关键词、题名等作为检索条件,本研究检索我们选择以主题进行检索,主题词为“幼儿教师”并含“职业生存状况”,选择“精确”检索而非“模糊”检索。在检索对话框下面列有各种文献数据库,可以根据检索需要在选定的文献数据库前点击打勾,根据本研究方向可选择中国学术期刊网络出版总库、中国博士学位论文全文数据库、中国硕士学位论文全文数据库。最后,执行检索,检索结果自动呈现。
“幼儿教师职业生存状况研究”的文献检索结果以题录形式出现,文献信息包括了篇名、作者、刊名、年/期、数据库、被引情况等各项信息。从呈现的检索文献结果中选择高度相关、相对权威的研究进行解读分析。现以其上述信息项标注形式列举如下:
1.民办幼儿教师心理健康与其生存状态、职业倦怠的关系研究左瑞勇西南大学2008 04 01硕士13 
2.民办园幼儿教师生存状态的调查研究——以荆州市为例 熊丽丽 长江大学2013 04 01硕士1 
3.农村幼儿教师的生存状态与职业承诺、专业发展 孙彦 中国健康心理学杂志
2015 05 15期刊1 
4.教育均衡化背景下成都市民办幼儿教师生存状况调查报告邓泽军;郭莉教育与教学研究2013 11 20期刊……三、文献检索的方法(一)直接法
这是常用的文献检索的方法,其实就是前文所说的直接利用检索工具进行文献的搜集的方法。具体说来可以分为顺查法、倒查法、抽查法等。
顺查法就是按照时间顺序利用检索系统进行文献检索,即从某个研究的具体方向开始的时间进行查找文献,逐渐向近期的相关研究查找,这种检索方法可以搜集到较为全面的某一课题方向研究的系统文献,尤其是从时间跨度来看比较完善。
倒查法就是由近及远地检索文献的方法。具体就是从最近期的相关研究文献开始查找。和顺查法获得的文献不同,倒查法其特点在于可以较快地获得最新的相关研究文献资料。
抽查法是针对某一项研究的具体特点,选择文献信息可能最多的时间段进行重点检索的方法。其特点在于有选择有重点。
(二)追溯法
这种文献检索的方法就是从已有的文献后所列的参考文献追查其他文献的方法。这是一种比较简便的检索文献的方法,又称为参考文献查找法、追踪查找法、引文查找法,就是利用已经掌握的研究文献,对这些文献中列出的参考文献、引用文献进行再利用,将其作为线索,进一步追踪相关研究主题的文献资源。
这是一种非常实用且便利的文献检索方式,根据已有文献的参考文献可以找到更多的资源,其针对性强,文献检索效率高。但是要注意的是,所利用的已有的研究文献必须有一定的权威性,并且比较全面。否则,它的追踪文献就会受到原文引用资料的局限性和作者主观性的影响,导致再次查阅的文献资料不够全面或者缺乏可靠性,这也是有人不太赞同用此法的缘由。案例3 2追踪文献以上文所说的“幼儿教师职业生存状态研究”为例,在前述的检索中获得了较多的文献资料,选取其中一篇作为追踪其他文献查找的线索。
选定文献(按期刊文献标注格式):孙彦.农村幼儿教师的生存状态与职业承诺、专业发展[J].中国健康心理学杂志,2015,23(5).
其参考文献中提到的相应文献有10条,其中有如下3条文献与幼儿教师职业生存状态研究相关主题较为密切,可以再次利用进行文献搜索:
[1]郭忠玲.河南省民办幼儿园教师专业发展与生存状态调查研究[J].内蒙古师范大学学报(教育科学版),2012(8). 
[2]秦旭芳,孙雁飞,谭雪青.不同办园体制下幼儿教师的生存状态[J].学前教育研究,2011(10). 
[3]杨莉君,周玲.农村幼儿教师生存状态的研究——以中部四省部分农村幼儿教师为例[J].教师教育研究,2012(5).第三节 文献的整理和分析在检索、搜集了大量的学前教育研究文献后,研究者要对这些文献进行整理利用,进行全面的阅读、分析和综合,并写出文献综述,对相关的研究资料进行叙述和评价,其目的在于更好地对自己的课题进行论证和设计。一、整理和分析文献(一)检查已有的文献
检索文献依据一定的检索工具和方法进行,在检索后也要对文献进行检查和整理,存储有价值的文献以备分析,剔除无效的文献。也就是说,检索过程中和检索后都要严格审查相关的文献资料。
当前学前教育文献的数量发展迅速,文献的具体分布和来源也比较复杂,因此在进行学前教育研究的过程中,教育文献的搜集工作要遵循一定的基本要求,要有目的有计划地进行,而且还要注意相关文献检索得是否全面、有代表性、有权威性,这都在一定程度上影响着课题研究的进展和质量。
1.检索的文献要全面
在检索和搜集文献前,要做好相关准备工作,了解要研究的学前课题资源的基本分布情况,在此基础上,尽量全面搜集能够搜集到的文献,以保证全面了解该课题的研究情况。
首先要清楚学前教育资料的分布机构,如大学的图书馆、系部的专业资料室等。其次要尽量涵盖学前教育文献的各种类型,如学前教育的专著、相关的学前教育学术期刊、图书馆电子文献资源,还有网络数据库资源以及一些相关网站资源,等等。对学前教育专业资源的来源、途径、类别等要有比较清楚的认识,要从较广的学术研究领域和较多的资料类型去进行查找,尽量在文献搜集中不遗漏,以免因资料收集不全而造成研究的某
些偏差。如果不能直接获取某些资料,就想办法通过其他途径获取。例如,从某师范大学的图书馆网页查相关资料的基本情况,但是大学图书馆资源往往只对本校师生开放,校园网外用户不能得到全文,可以求得该校内的用户帮助。另外,现在的大学图书馆等机构都对社会开放,因此也可以通过办理临时阅览证的方式去查阅搜集资料。
其次,要注意在文献搜集中将代表不同观点的文献资料收集齐全。对于同一个学前教育研究主题的研究,从不同研究角度可能会有不同的观点,不同的研究者在研究中也可能会运用不同的研究方法,得到不同的研究结论,甚至有些结论是相互矛盾的。在搜集文献中要注意搜集这些代表了不同观点的资料,而不要求取资料思想内容方面的一致性。这些不同观点的文献有助于帮助研究者更加全面地看待要进行研究的问题,也有助于从其他人的观点争论中得到一定的启发,有时在这些文献的对比和分析中,也会发现一些问题,从而找到新的研究课题。因此,从这个角度看,文献内容方面也要尽量搜集全面。
2.检索的文献要有权威性
学前教育领域的研究资料种类繁多,内容也比较丰富,虽然检索的过程中注意尽量全面,但是也不等于凡是相关的资料都要收入囊中,一定要在检索过程中同时进行初步的筛选和甄别,以利于后期整理利用。
首先,要注意所查阅的资料要有一定的代表性。现在一些学术论文等资料在某些研究角度和内容等方面多有重复,相类似的文献资料不必都一一保存,研究者要善于从中发现同类研究中的优秀者,将有代表性的资料整理保存好。在剔除整理时,可以根据相关文献资料发表的时间、内容的科学性、创新性、逻辑性等方面进行衡量。
其次,查找文献时还要注意文献及其载体的权威性。在众多的文献资源中找到有权威的文献,能够避免研究的耗时低效,即在文献质量上把好关。一般而言,权威的学术期刊、出版社等文献出版机构在研究成果的出版把关方面更为严格,因此可以挑选其出版的一些文献资料。如教育学术期刊中有影响的一些刊物,一些专业图书情报研究机构根据相关指标确定的核心期刊等,都可以是比较可靠的文献来源。目前,比较权威的教育类期刊如CSSCI收录的来源期刊中的教育类期刊、北大核心期刊中的学前教育类期刊等都具有很好的参考价值。阅读资料3 5CSSCI期刊和北大核心期刊简介CSSCI:中文社会科学引文索引,英文全称为“Chinese Social Sciences Citation In-dex”,是由南京大学中国社会科学研究评价中心开发研制的数据库,用来检索中文社会科学领域的论文收录和文献被引用情况。2014—2015年收录的教育类期刊有36种,和学前教育直接相关的是《学前教育研究》。此外有的期刊设有学前教育栏目,或者接纳发
表学前教育类研究论文。
北大核心:北京大学图书馆联合众多学术界权威专家鉴定,国内几所大学的图书馆根据期刊的引文率、转载率、文摘率等指标确定的。确认核心期刊的标准也是由某些大学图书馆制定的,而且各学校图书馆的评比、录入标准也不尽相同,受到了学术界的广泛认同。3.检索的文献最好是第一手资料
研究资料的真实、可靠会给研究带来便利,因此在资料检索中尽量搜集第一手资料。第一手资料是其他研究者亲身实践进行研究的成果,内容上有新颖性和创造性,对于其他人的相关研究具有很大的参考价值。但是这样的原始资料数量庞大,分布也比较分散,所以搜集起来有一定的难度,容易耗费时间和精力,因此有的研究者往往通过“捷径”,利用二次文献来查找自己所需要的信息。不同的文献资料查找途径不同,作用不同,相比比较便利的二次文献等再次利用的文献,第一手资料的原创性等价值是显而易见的,进行教育研究本身就必须付出一定的辛苦和劳动,因此,不管原始资料多么分散,都尽量通过各种途径和来源去寻找,如专著、期刊论文、会议文献、学位论文、各种报告或档案等等。
如果某些文献资料是经过转述的,可能会失去原有资料的特色和内容的真实性。文献中提到或引用的相关文献等资料,研究者可以充分利用,但是如果这样的文献加入了其他研究者的多次转述,或者他人的相关见解,就会对原始的资料有了“再创造”,有了一定的取舍,不再是原来的第一手资料。如果有的研究者在使用这些资源时没有深入全面地对原始材料进行理解和把握,再利用后的文献的准确性和可靠性就很难保证。因此,在按照相关文献的参考资料进行追溯查找时,也要尽量追溯这些被利用的文献的原始面貌和来源,以保证搜集到的第一手资料的可靠性和真实性,从而保证自己进行研究的可信性。
4.检索的文献要新颖
各种学前教育文献的发表时间不同,在文献检索和搜集过程中要尽量了解当前对于自己研究课题相关的新资料、新信息、新动态,清楚现在的研究状况,也要了解前人做过哪些研究,有什么成果。因此,在搜集检索文献时,可以采用由近到远的方式,这又被称为文献的逆查法,就是从查阅较新的文献开始,近期的研究文献总是会对以前的相关研究进行整理,所以这是比较便利的文献检索方法。一般地,进行课题研究时,要搜集近五年来的本专业领域内对该课题进行研究的基本情况,这个时间段内出版发表的相关专业书籍、学术期刊论文、学术会议论文、硕博士学位论文等,一定要全面搜集。这些文献既能体现相关主题的研究的新进展,同时也可以通过这些文献对以前的研究进行总结概述,并追溯到之前的研究情况。
另外还需要注意的是,搜集文献要有时间方面的连续性,即检索文献时,要能保证查
找的文献资料在时间的延续上有连续性和积累性,文献的发布没有时间上的间断,这种时序性可以体现某一个研究课题的发展演变,前人什么时间做过什么研究,后来又有人做了什么方面的接续研究,现在的研究现状如何等,以免文献不全面无法反映课题研究进展。
(二)整理经过筛选的文献
在学前教育研究文献的检索和筛查后,对文献资料进行认真阅读和初步分析。研究者往往面对大量的研究文献进行整理和分析,就是对所查阅到的文献资料进行阅读,在全面了解的基础上,进行系统地分析、归纳整理、综合和评价,并根据这种综合评价撰写文献综述,以便于研究利用。文献整理工作是一个梳理文献的过程,能够加深对于相关教育资料的认识,因此需要阅读和分析。
1.阅读文献
大量的文献资料需要研究者进行整理和归纳,这就要求首先对收集到的文献资料进行阅读分析。阅读文献需要一定的针对性,要有阅读的合理方式,有时需要反复阅读揣摩。
首先,浏览文献。对检索到的文献资料进行浏览,至少将所有的资料翻阅一遍,尽量不要有遗漏,对于相关主题研究的内容有一个初步的认识和了解。浏览的目的是为了从所有资料中进行甄别和筛选,判断哪些文献是比较权威和有价值的,以便继续进行详细阅读和分析,也要判断出哪些文献比较有价值、哪些没有什么价值,初步将所有文献进行简单分析和归类。注意,在浏览文献的过程中,要剔除某些重复的、过时的,甚至是虚假的材料,保留真正对自己的研究课题有帮助的、有启发的、有创造性的文献资料。
然后,进行详细阅读。对于初步挑选出来的资料进行精读,对文献具体内容进行深度把握和分析,例如,该文献的观点如何,它根据什么理论提出研究主题,从什么角度切入研究,用什么方法进行的研究,提出了什么新的结论,对于自己的研究有何启发,该研究有没有不完善的地方,我们可以从哪些方面进一步深化这个主题的研究,等等,通过详细阅读,全面掌握文献资料的实质内容。在阅读中,要有理性的头脑,用批判和分析的眼光,多问几个为什么,有助于整理和归纳分析文献。
另外,精读文献时还要注意阅读的具体方式,并将自己阅读时受到的启发、想法记录下来。具体的阅读方式包括要善于抓住文献的关键性术语和主题句表达,在主要内容上做标记、做标注等。具体的标记形式如画线、画圈、加着重号等,或者用不同颜色的标记笔将资料的重点内容、新观点等画标记出来。阅读时还要注意先看文献的摘要和结论部分,以对该文献的主要内容先有一个简单认识,然后再细读具体内容。总之,阅读文献时要边读边思考边标记,并随时准备将自己受到的启发记录下来。如果有需要,从已有的文献资料中得到的启发需要新的文献支持时,随时进行新的文献的检索和查找,扩大文献搜索范围,补充已有文献的不足,也就是说阅读和搜索文献工作可同时或交替进行。
需要注意的是,无论用什么方式,研读文献需要过程中的投入,也需要结果的输出,最终能够提取文献的精华,能够推进自身的研究是目标。正如古语所言“操千曲而后晓声,观千剑而后识器”,只有通过大量阅读相关文献研究资料,才会逐渐充实自己的专业根基,提升专业研究能力。而且,研读文献一定要有量的要求。有的学生作为初学者,写作论文只检索和阅读一二十篇就开始下笔,这样不会有全面、坚实的研究基础。因此有学者提出“读书要读三百本,论文要看五百篇”,也实非笑谈。
2.整理文献
阅读查找到的文献资料的同时对其进行整理、分析、归纳、分类汇总,这就需要研究者对资料进行总体把握,按照文献资料的性质、内容等特征进行整理和汇总,使得研究资料得以系统、完整、集中地呈现。通常采用记录的方法来整理文献。
(1)摘要记录的整理方法。摘要或内容提要是文献资料主要信息内容的概括,是应用比较简洁的文字表达对文献的浓缩,反映该文献的要旨梗概。教育专著一般都会在正文内容前有前言类的说明,论文式的文献都会有摘要或提要内容,研究者要充分利用这些摘要性文字,将所查阅的文献的主要内容、方法、结论信息等记录下来,也将已经解决和未解决的问题记录下来,必要时可以摘抄原文献中的数据等资料。
(2)做好读书笔记。对文献的整理不仅要做摘要记录,也要做读书笔记,将自己对相关文献的思考随时记录下来,即阅读原文献时有哪些心得体会,受到了该文献什么方面的启发,他人的研究什么地方可以进行进一步的拓展研究,某些文献有哪些问题没有解决、有何疑问,怎么简要评价检索到的文献资料,等等。这些启发、收获、评价、思考是对相关文献的深度分析,也是有效利用这些文献,进一步确定自己研究课题的准备。
在整理文献时要注意:对相关文献要保存、分类,最好建立便于以后查找的目录体系,将文献编号整理,分类建立文件夹,分类放置档案袋中。另外,保存记录文献资料时资料的所有信息特征要完整,文献的作者、发表的时间、具体的出处以及出版单位等都要标明。同时要注意,记录原始文献时要忠实原文原意,真实、准确,不要有添加,认真阅读和分析整理,在依实的基础上进行再利用,所以一定要将摘记类的整理和阅读时自己的思考和想法区分开来,以免在以后的引用说明时出现歪曲原文献的情况。阅读资料3 6关于分析和综合通过判断,混乱的资料得到澄清,表面上支离破碎和互不联系的事实得以串联起来,这种澄清便是分析,这种连贯或形成整体便是综合。对我们来说,种种事物可以有特殊的感觉;它们可能使我们有某种难以表达的印象。这一物体可能被觉得是圆的(就是说,后来我们才能把这种表现的性质规定成“圆”),一种行动可能是粗鲁的;然而这种印象,这种性质可能被融化,被吸收,混合在整个情境中;只有当我们在另外的情境中遇到困惑
或难以理解的事物时,我们才需要利用原先情境的特点作为理解的工具。这样我们才能把那种特点分离出来,使之成为个别化的东西。只是因为我们需要说明某些新的物体的形状,或某些新的行动的道德性质,我们才把经验中的圆形或粗鲁的因素分离出来,使之成为显著的特点。如果选择出的因素能使经验中含糊的成分得到澄清,如果它把不确定的成分搞清楚了,那么它的意义也就确定了。资料来源:约翰·杜威.我们如何思维[M].伍中友,译.北京:新华出版社,2014:90 91.二、撰写文献综述(一)文献综述概述
1.文献综述的含义
文献综述是对文献资料内容的评价分析性阐述。可以说,文献综述是一种对已取得的研究成果或研究文献进行的“再研究”,也有人说其属于“元研究”,即“研究之研究”。
相关研究课题方向确定后,即开展文献检索工作,对检索到的资料进行系统的、全面的整理和分析,在进行阅读、比较、分类和综合的基础上,对于某个研究主题的研究成果、现有的水平和状况、存在的争论及焦点问题等进行叙述和评价,形成一定的文字形式,就是文献综述。因此,文献综述既是静态的文献总结阐释,也是动态的归纳分析过程。
2.文献综述的作用
对教育研究而言,文献综述就像是路标,它可以帮助学习者和研究者识别研究的起源与进程,告诉研究者哪些文献是未来研究的根源。同时,重温前人所做的相关研究,可以使研究者清楚地知道自己需要研究什么、可以研究什么、怎么去进行研究。因此,文献综述之于学术研究的意义是特殊而深远的,研究者都要逐步形成对文献的解读、整理和分析、综合和写作的能力,要精于文献综述的撰写。
进行学前教育研究和其他领域的研究一样离不开文献综述。进行学前教育文献资料的检索最终目的就在于综合整理这些相关文献,并进行分析和评价。撰写学前教育研究文献综述的意义具体可表现在:一是有助于研究者掌握研究信息。对学前教育文献的整理分析和评价,可以为研究者提供相关主题的学前教育研究动向,了解最新进展和新的研究成果,也可以为其他研究者提供课题方面的研究信息。二是对研究有导向作用。比较成功的文献综述有较为严密的逻辑分析能力和可靠的总结和评价能力,可以对将要进行的相关的学前教育研究的具体方向进行发展趋势的预测,这可以为研究者提供研究的方向,使得研究有理有序展开。
牛顿说过:如果我比别人看得更远些,那是因为我站在前人肩上的缘故。一篇好的文献综述就能起到这样的作用。
3.文献综述的特点
文献综述是对相关研究文献的“综”和“述”,同时还要进行一定的评价分析。因此其
特点主要表现在以下几个方面:
首先,文献综述具有综合性。文献综述是对一定教育研究课题的研究成果的综合性概括,包括各种来源的教育文献,因此要求研究者在文献检索时一定要全面,尽可能将所有能查找到的各种研究成果都搜集到手。同时,研究者要对查找到的资料进行认真细致的整理分析,将不同研究者、不同派别的观点和结论用清楚、明晰的方式综合表达出来,因此内容上也要体现综合性的特征。
其次,文献综述具有叙述性。文献综述是对相关研究资料成果的阐述,尽量保证原汁原味,将不同研究者的观点内容进行比较客观的叙述,不需要进行很多的加工,即使是转述也要有客观中立的立场。
再次,文献综述具有评价性。在综述过程中,不要将文献资料进行简单地堆砌,要进行合理的分析和评价。因此,文献综述的重点是“述”,关键点却在于要“评”,即评价性地进行叙述。这就要求研究者在介绍了他人的研究成果后,要在综合分析的基础上进行评价,发表自己的观点和见解,对原始文献研究做出评论。这种综述本身就是具有创造性的成果,在以文献研究作为单独的教育研究方法中,就是以这类分析评论性的综述来表述研究成果的。
(二)文献综述的基本结构
文献综述要综合评述与相关研究课题相关的学前教育的详细资料、动态、进展等,既有介绍又有评论,因此和一般的学术论文写作有所不同,具体形式也相对多样,但总体来说基本结构都包含以下部分:前言部分、主体部分、总结部分、参考文献。
1.前言部分
前言是提出问题的开头部分,一般先说明撰写文献综述的目的和意义,介绍相关研究概念、综述的范围,对研究的问题的历史、资料的来源、现状和发展动态进行简要的说明,同时也交代选择这一专题的目的和动机、应用价值和实践意义。如果属于争论性课题,要指明争论的焦点所在,使得读者对要叙述的问题有初步的了解和认识。因此,前言部分要尽量简明扼要,语言精练,突出重点。
2.主体部分
主体部分即文献综述的正文,主要包括论据和论证,通过提出问题、分析问题和解决问题,比较各种观点的异同点及其理论根据,从而反映不同研究者的见解。文献综述的正文在写作时没有具体的固定格式,表现形式多样化。具体写作可以按照相关学前教育研究文献的年代顺序进行综合叙述,也可以按照研究问题的不同研究角度或方向进行分析阐述,或者按照不同的观点进行比较分析,写法不一而足。不管哪种表现手法和形式,都要将研究的问题的来源和背景、研究现状和发展趋势阐述清楚,通过对文献资料的归纳、比较、综合,对这些问题加以评价讨论,有理有据地展开分析并清楚地呈现。具体来说,文献综述的主题部分应包括历史发展、现状分析和趋向预测几个方面的内容。
(1)历史发展:主要是按照时间顺序,简要说明某一学前研究课题的提出及各历史阶段的发展状况,表现出各阶段的研究水平。主要是应用纵式写法,围绕某一专题,按时间先后顺序或专题本身发展层次,对其历史演变、目前状况、趋向预测做纵向描述,勾画出这一研究专题的来龙去脉和发展轨迹,对相应课题研究各个阶段的发展动态进行扼要描述,说清楚已经解决了哪些问题,取得了什么成果,还存在什么问题,以后的发展趋向是怎样的,把发展层次交代清楚,把握脉络要分明。需要注意的是,文献综述不是简单地罗列事实,而是要有作者自己对资料的创造性综合和概述,有的研究课题成果多、时间跨度较大,在综述中就要抓住具有突破性的文献进行详细介绍,对那些一般性的、重复性的资料就不必重点介绍,而是可以从简从略,做到既突出重点,又详略得当。
(2)现状分析:主要是介绍国内外对某学前研究课题的研究现状的各个方面,对各派观点、各家之言、各种方法、各自成就等加以描述和比较。将归纳、整理的科学事实和资料进行排列和必要的分析,尤其是横向的对比分析,将各种研究观点或见解、研究方法及研究成果的优劣利弊体现出来,同时将自己的研究同国际国内同行的研究进行比较,找到问题或差距。需要注意的是,在进行现状分析的时候,对有创造性和发展前途的理论或观点要详细介绍,并引出论据;对有争论的问题要介绍各家观点或学说,进行比较,指出问题的焦点和可能的发展趋势,并提出自己的看法。对陈旧的、过时的或已被否定的观点可从简介绍。对一般读者熟知的问题只要提及即可。现状分析一般应用横式写法,即进行国际国内的相关研究横览,文献资料较新,若能全面把握相应文献,能对自己或同行的研究起到借鉴和启示作用。
(3)趋向预测:在文献资料分析的纵横对比中肯定相关业内就课题的研究水平、存在的问题和不同观点,在此基础上提出对该研究方向的展望性的意见。这部分内容要写得客观、准确,要为相关课题的接续研究指明方向。
注意:主体部分是文献综述的重点,所分析和阐述、评论的文献必须是学前教育研究领域中比较权威的,要求有一定代表性和创造性的文献,在引用时也要注意尊重原文献内容的原意,客观公正地引用并进行阐述和评论。
3.总结部分
文献综述的总结是对正文部分的归纳小结,是将相关的研究成果、观点等进行综合概括、评述,指出相关研究的完善和不足之处,提出今后研究的方向和展望,并据此提出自己的课题研究的具体方向和观点。
4.参考文献
参考文献是综述的重要组成部分。所有在综述中引用或列举的文献资料都要标明,没有直接提到,但是对自己的课题研究有启发和一定价值的文献也可列出。参考文献的标注既体现了文献资料引用的依据,也是对其他研究文献作者的尊重,同时参考文献的多少可体现研究者阅读文献的广度和深度。
列参考文献需要注意以下几点:(1)做文献综述需关注当前研究现状,因此必须搜集近三年到五年内的文献,以反映该研究方向的最新动态;(2)参考文献的标注有一定的格式,在文末的排列要有序号,书写格式也要按照一定标准,文献的信息项要列全。阅读资料3 7参考文献格式及示例著作类:
作者.书名[M].出版地:出版社,出版年,页码.
期刊文章类:
作者.文章题名[J].期刊名,出版年,卷(出版期次):页码范围.
报纸文章类:
作者.文章题名[N].报名名称,出版年 月 日(版次).
学位论文类:
作者.论文名[D].学校所在地:学校名称,写作时间.
网络公告类或数据库文献:
作者.文章题名[EB/OL或DB/OL].来源网址,时间.
参考文献格式的具体示例:
[1]李季湄,冯晓霞.3~6岁儿童学习与发展指南解读[M].北京:人民教育出版社,2013. 
[2]孙彦.农村幼儿教师的生存状态与职业承诺、专业发展[J].中国健康心理学杂志,2015,23(5):684 687. 
[3]林瑞华.金融风暴下玩具业与动漫业加速融合[N].中国文化报,2009 4 24(4). [4]杨柳.影响幼儿教师职业认同的社会因素研究[D].广州:广州大学,2015. 
[5]汤静怡.“95后”幼儿园男教师的一天[EB/OL].新华网江苏频道,http://www.js.xinhuanet.com/2015-09/10/c_1116523864_2.htm.2015 9 10. 
[6]教育不能脱离日常生活经验与实践——兼说中美教育的差异[EB/OL].ht-tp://www.chnkid.com/show 77 577304 1.html. (三)文献综述撰写的基本要求
文献综述有自己的特点,它的写作和“读书笔记”以及“读书报告”不一样,和一般的研究性论文写作也不相同。在撰写文献综述时应注意以下几方面的基本要求:
1.搜集文献资料要齐全
要写好文献综述,首先就要对所要研究的学前教育问题有整体的、全面的把握,因此搜集到的文献一定要尽量全面,这样才能了解某课题领域的纵向研究发展情况和当前研究现状,才能进行综合和概述、分析。如果查找的文献资料有限,搜集到一点资料就觉得
可以了,甚至有的人带着个人的偏好对资料进行选择性查找,就会导致以偏概全,在这种基础上进行相关课题的研究,就好像将房子建立在了不牢固的地基上,其科学性和创造性等价值不会很大。
2.精选文献资料
撰写文献综述不是将所得到的学前教育资料进行堆砌和简单拼凑,而是据此将材料按一定的线索进行综合、分析。因此综述的文献要有一定的代表性,不必将所有的文献都罗列出来,而是将那些具有权威性、针对性及前瞻性的资料进行主要的介绍和概括分析。一方面,用来进行综述的文献要“精”,不遗漏重要的相关研究成果和精辟的论述;另一方面,这些文献也要“新”,能反映最新研究取向,介绍有价值的学前教育研究前沿内容。所以,文献综述的撰写过程也是体现了研究者的一定创造性工作的过程。
3.引用文献要忠实
撰写文献综述的基础是阅读和把握相关研究课题的大量学前教育文献资料,在写作中直接或间接地引用,以进行综合、分析。每一篇文献都有作者自己的观点和角度,研究成果也不尽相同,有的甚至是相左的看法,在整理分析和评述这些文献时,一定要注意应用时忠于文献本身的观点和事实,认真阅读领会其原意,不能断章取义,也不能歪曲或篡改文献的内容,要有条理地、清晰地阐述,将有代表性的文献资料的观点进行综述,也按照一定的逻辑标明文献综述撰写者自己的观点。
4.体现研究者本人观点
文献综述的特点在于既“综”又“述”,综述一定要体现出文献综述者本来的评论分析,因此必须在精心阅读和把握相关文献后,将有价值的资料以一定的线索连接起来,系统地总结学前教育某具体领域的研究进展和现状,尤为重要的是,研究者一定要对这些相关研究进行评述,对以往研究发展和现状及趋势进行批判性分析,指出其优点、不足,从各个角度进行思考。文献综述不是单纯的介绍,研究者要区别清楚相关文献中的观点和自己的观点的不同,要敢于、善于发表自己的观点,以确定进一步地研究具体问题和发展方向。
5.参考文献不能省略
撰写文献综述时绝对不能省略参考文献,要将文献资料按照一定的规范在文末标注出来,在文中也要用一定的格式将其注明,以备其他研究者和读者进行查阅参考。一般地,文献资料在文献综述的文中出现有先后顺序,文末的文献序号要和文中的前后顺序相应,如果重复出现不必重复标注。
(四)撰写文献综述应注意的问题
1.切忌“综”而不“述”
撰写文献综述最重要的一点在于既要综合,也要在此基础上进行概述。如果文献的解读不够全面和深入,在做综述时就会简单罗列,甚至大量引用别人的原文话语,这是不
符合要求的。撰写综述必须充分理解已有的相关研究文献的内容和观点,并按照合理的逻辑将它们准确地表述出来,可以是按照研究的时间顺序,也可以是按照研究观点的内在逻辑,等等。如果没有这种综合概述,而仅仅将前人的观点罗列出来而未进行系统分类、归纳、分析和提炼,那其内容就会十分混乱,体现不出作者的“声音”到底在哪里。这样的综述起不到进行研究的基础的作用,难以厘清所要研究问题的逻辑脉络、存在的问题等,更不必说走到问题研究的前沿了。
2.切忌忽视对文献的批判
有些研究者对于相关研究文献的把握不够深入,人云亦云,没有对于其他研究进行批判的能力和勇气,容易忽视研究中的“挑剔”意识,因此导致对文献观点进行罗列。尤其是初学者在进行研究时,检索到的文献大多是自己的师长的研究成果,更是持有褒扬、赞同的态度,有的是不愿意进行研究批判,有的是能力不足以进行研究批判。这样的结果是,大量引用他人的著作,每段话均以谁说为起始,结果使自己的论文成为他人研究有效与否的验证报告,没有什么创造性,自然也无法说服读者相信自己的论文有重要贡献。
3.切忌观点相混
在文献综述中,主要是对他人的研究进行梳理,并用适宜的方式和逻辑表述出来。具体地,要梳理相关学科领域某研究方向的研究现状及动态,厘清该研究的进展、成果以及困境,为后续的研究提供有价值的参考。因此,文献综述的重点在于“综”,即其主要部分应是对前人观点的客观阐释和分析;个人观点要合理适当地进行“述”。作者个人的观点可以适当穿插其中,起到点睛式的评论或启示的作用,但不应是综述类文章的主体。特别是文献综述中经过分析和提炼的观点必须以原文献为依据,具有高度的客观性,读者读后能够分清哪些是原作者的观点,哪些是综述者的观点,二者不能混在一起。课堂讨论3 1讨论话题:幼儿园男教师比例和生存状态
讨论内容:众所周知,幼儿园中男教师非常稀缺。这固然受到职业特点影响,但也因人们固有的传统观念作祟,同时也受到职业待遇等影响。新华网2015年9月10日刊发图文《“95后”幼儿园男教师的一天》,2016年1月21日也刊文《身陷女老师包围上海幼儿园男老师最怕孤掌难鸣》。
讨论要求:若对幼儿园教师性别问题进行研究,讨论并确定进行研究工作所需文献的范围,并进行文献资料的检索。请完成以下工作:
1.针对此研究方向,你可以查找什么类型的文献?通过什么途径可以找到这样的文献资料?
2.请分成小组,运用选定的文献检索方式进行此研究方向的文献资料的检索。
3.将检索到的文献资料整理记录并保存下来,每个小组做一个分类的文献目录索引。
4.对检索到的文献资料进行分析和解读,撰写一篇文献综述。
讨论话题的文献来源:
[1]汤静怡.“95后”幼儿园男教师的一天[EB/OL].新华网江苏频道,http://www.js.xinhuanet.com/2015-09/10/c_1116523864_2.htm.2015 9 10. 
[2]身陷女老师包围上海幼儿园男老师最怕孤掌难鸣[EB/OL].新华网,http://news.xinhuanet.com/local/2016-01/21/c_128653603.htm.2016 1 21.本章小结1.文献是进行教育研究的基础。进行文献检索就是指利用各种手段和方法在海量的文献资源中查找并获取相关的文献信息。可以从图书馆、教育研究机构的资料室、学术会议、网络等获得教育类文献。
2.文献检索需要一定的检索工具。检索工具有多种,常用的有目录型、题录型、文摘型、索引型工具。在当代信息极速发展状况下,应用计算机和互联网进行文献检索成为研究工作中的必需。可以用其进行馆藏文献的联机检索,也可在互联网搜索引擎、教育类网站进行检索,或者利用专门的数据库进行文献检索。
3.文献检索经常用到的方法有顺查法、倒查法等直接查找法,也可以应用相应研究的参考文献进行追溯查找。
4.在检索了大量的研究文献后,要按照相应要求和注意事项对这些文献进行全面的阅读、分析和综合、整理利用,并撰写文献综述。文献综述在结构上包括前言部分、主体部分、总结部分、参考文献。
5.在撰写文献综述时要注意,一定要在完善齐全的文献基础上进行归纳概述,筛选的文献资料要有价值,引用的文献要客观,同时也要体现研究者的一定观点。拓 展 阅 读1.张斌贤,李曙光.文献综述与教育学博士学位论文撰写[J].学位与研究生教育, 2005(1):59 63. 
2.明文婷.中美高等教育期刊论文比较研究[D].武汉:华中师范大学,2014. 
3.赵炬明.高等教育研究中的文献研究与文献综述[J].高等工程教育研究,2011 (2):50 57.思考与探索1.教育文献有哪些类型?搜集一些教育研究文献并尝试进行分类。
2.你清楚教育文献的基本来源吗?请尽可能多列举几种文献来源。
3.简述文献检索的过程和方法,并选定一个具体的学前教育研究方向,利用学过的检索工具和方法进行文献的检索。
4.结合上题检索的过程,分析进行学前教育文献的检索有何基本要求。
5.请分析文献综述撰写的基本要求,说明其写作结构,找一篇文献综述对其进行结构和内容分析。