1.5 第二章 学前教育科学研究的选题与设计

第二章 学前教育科学研究的选题与设计

研。园长多次和李老师以及其他青年教师谈话,鼓励她们成为研究型教师,并告诉她们学校会为她们提供相应的支持和帮助。李老师在羡慕其他同事的同时,也希望努力成为一名研究型教师。但是,每次当她开始着手准备教育研究时,却不知道研究什么。李老师在与幼儿接触中也认识到有不少问题值得思考和探索,但是如果让她自己做研究,就有点茫然不知所措,不知道自己到底该研究什么问题,什么样的问题适合自己研究。为此,她很苦恼。
学前教育工作者该如何进行选题呢?问题、课题和选题是一回事吗?通过本章的学习,相信你能从中找到答案,或许也能帮助李老师解除苦恼。第一节 学前教育科学研究课题的选择任何科学研究都始于问题。没有问题,就没有必要进行科学研究。选题,即选定要研究的中心问题。教育科学研究的选题,就是确定研究什么教育问题的过程。选题是进行教育科学研究的第一步,而且是甚为关键的一步。它决定了整个教育科学研究的方向和水平,在教育科学研究过程中具有重要的战略地位。因此,要有效地开展教育科学研究,必须首先学会如何选题。一、学前教育科学研究课题的含义开展学前教育科学研究工作的前提之一是选择好研究课题,研究课题的选择对于实施整个研究过程和组织管理教育活动都有十分重要的意义。选择课题的前提是了解课题的含义。有的人认为课题就是问题,这种认识是错误的。
(一)问题的含义
所谓问题是人们在理论学习和工作实践中遇到的疑难和矛盾,它反映了人们对客观事物的认识不足。正是各种各样的问题激发了人们的思考和探索,推动了科学研究活动的开展。在学前教育领域中,无论是理论还是实践,人们尚未认识或认识不够深入的现象和规律仍然不少,有着许多的问题。如作为一名幼儿教师,在教育实践活动中可能遇到“如何让不同依恋关系的幼儿适应幼儿园”“如何让幼儿主动表达自己的需求”等问题;作为一名幼儿园园长,在管理工作中可能会遇到“如何提高教师的专业素养”“如何科学地评价教师的工作质量”等问题。这些问题推动了学前教育研究活动向纵深发展。
(二)学前教育科研课题的含义
所谓学前教育科研课题是依据教育研究目的,通过对研究对象的主客观条件进行分析而确立的研究问题。在学前教育科研过程中,一项教育科研课题一旦确定下来,就意味着整个教育研究的任务及方向也随之确定。
从广义上讲,选题包括两方面含义,一是确定科学研究的方向,二是选择进行研究的问题。选择研究课题是进行教育研究的第一步,它不仅决定研究者现在和今后科研工作的方向、目标与内容,而且在一定程度上规定了科学研究应采取的方法与途径。因此,选定研究课题对于所要进行的学前教育科学研究工作具有重要的战略意义,研究者必须认真对待。
(三)学前教育问题与学前教育科学研究课题的区别
学前教育科学研究课题来源于学前教育问题,问题的发现和提出是课题选择的前提条件。但是教育问题却不等于教育科研课题,两者存在着一定的差别。
首先,教育问题作为人们在理论学习中遇到的疑难或在实践工作中碰到的困境,往往反映的是个人认识上的局限性,而不是他人尚未认识和解决的问题。对那些他人已经认识和解决的问题,就不必通过教育科研去回答。而学前教育科研课题则必须是从人们发现并尚未被认识和解决的问题中产生,因此学前教育科研课题应反映人们在某个领域中或某个事物上认识的局限性,只有这样,课题的研究才具有认识上的价值。
其次,就一般来说,人们发现和提出的问题往往反映了其对某种事物思考和怀疑的大致内容,甚至只是一个思考的方向,较为笼统和概括,对此可以在一个较广的范围中进行讨论,如前面列举的几个问题都有这种特点。而教育科研课题则应是明确而具体的,在表述上相对要确切,用语要严谨,并符合专业规范。课堂讨论2 1“如何让不同依恋关系的幼儿适应幼儿园”这一问题相关的科研课题,可以表述为“不同依恋关系的幼儿入园适应研究”。二、学前教育科学研究课题选择的意义所有的研究都是从问题开始的。教育研究就是一个不断提出问题和解决问题的过程,在这个过程中,提出问题往往是研究的出发点。关于提出问题的重要性,爱因斯坦曾有一段精辟的话。他说:“提出一个问题往往比解决一个问题更重要,因为解决一个问题,也许仅仅是一个数学上或实验上的技能而已。而提出新的问题,新的可能性,从新的角度去看旧的问题,却需要有创造性,有想象力,而且标志着科学的真正进步。”爱因斯坦把提出问题看作研究过程中最重要、最复杂、最关键的一环,看作是具有决定性作用的一步。在提出问题前,研究者的前面是未知,他的背后是已知。提出问题则意味着向前跨出去,意味着向无知挑战。提不出问题,没有问题就意味着原地不动。在科学研究中这是最糟糕的。当没有明确问题时,研究者的任务是去发现问题。
随着人们认识水平的提高,教育过程中要解决的问题层出不穷,但并非所有的问题都可以作为研究课题,就问题本身而言,有大小、主次、轻重、缓急之分,当面临许多问题
时,研究者的任务是从中选择合适的问题。选择课题就是按照一定的标准和条件,在可供选择的问题中确定所要研究的问题。选择课题是教育研究的第一步。
具体来看,教育选题具有如下意义。
(一)选题决定了研究成果的价值
选择了研究的课题也就是确定了自己一个阶段内所研究的教育问题。同时,也就规定了自己的研究性质、研究任务和研究目标,规定了研究的方法。这在客观上也决定了课题研究成果的价值大小。如果研究者提出的研究课题能敏锐地抓住一些新产生的问题开展研究,其研究成果就会具有新意。如“农村0~3岁婴幼儿教育资源开发和整合的实践研究”,抓住了当前的热点问题,也是我们学前教育工作者对当前的新问题进行研究,其成果就会有新意。如果能抓住关键性的问题进行研究,其研究成果就会具有理论与实践的意义。例如,“幼儿教师个性化发展的评价研究”这一课题,就抓住了当前形势下如何对学前教育教师进行评价、最终促进教师个性化发展等关键问题。因为如何对学前教育教师进行评价是管理者碰到的一个比较棘手的问题,我们知道教师中有新教师,有熟练教师,也有更高层次的专家型教师,对不同的教师应有不同的评价指标。良好的评价体系能促进不同层次教师的专业成长。因此,这是一个比较关键的问题,其成果一定会有较高的价值。如果能抓住一些共同的、带倾向性的问题进行研究,其研究成果就会具有很大的推广价值。
(二)选题引领着教育研究的方向
所谓研究方向,就是研究者在学前教育科学领域中经过长期的研究与实践认定的必须着手解决的某些方面的问题,并在这些方面开创自己的研究领域,形成稳定、明确的主攻目标和研究线索。好的选题会对学前教育实践和学前教育科学研究带来很强的推动作用,从而揭示一个时期内学前教育实践和理论发展的方向。
课题还影响着整个研究过程的方向。课题是对研究对象、研究范畴、研究主题的界定,整个研究工作均由此展开,并围绕其进行。整个研究方案的设计、实施、成果鉴定都紧紧围绕课题进行。如果选题明确了,整个研究活动的方向就明确了。
(三)选题对整个研究工作起制约作用
选择课题是教育研究活动的开端。选题恰当与否,对能否顺利进行研究具有重要意义。课题一旦选定,在某种程度上也就决定了整个研究的目的、意义、对象、范围、方法,以及研究可能的成果和成果的价值。大量研究表明,课题选得好,研究往往事半功倍,能迅速取得成果。相反,课题选得不好,研究往往事倍功半,甚至半途而废。由于选题不当而导致研究失败是科研中最常见的原因。可以说,正确地选择课题往往是科研成功的一半。
(四)选题是衡量科学工作者研究水平的重要标志
正确选题是教育研究工作者进行科学研究的基本功。研究者必须善于对理论本身、
理论与实际间、现状与社会发展需要之间的种种矛盾进行透彻分析,才能发现、提出和形成一个有意义、有创见的问题。所以,研究课题的确定综合反映了科研人员的洞察力、对形势的判断力和胆识。
课题的选择不仅对课题本身和研究者具有重要意义,而且对整个学前教育研究均有着重要的影响。学前教育科研要解决学前教育中的理论或者实际问题,学前教育实践是学前教育科研课题的源泉,选择什么样的课题往往都受到教育现实发展的制约。只有符合学前教育的实际才能切实解决学前教育实际中的问题,这样的研究才有价值。因而,课题如果选择得好,对学前教育的改革和发展均会有积极的促进作用。三、学前教育科学研究课题选择的原则学前教育科学研究的课题范围虽然广泛,但是要选择一个既有较高的研究价值,又适合研究者实际操作,并且能取得研究成果的课题也很难。
在学前教育科学研究课题选择上,经常出现的偏差可以概括为以下几个方面:一是针对性不强,研究目标不明确;二是范围太大,易陷入空谈;三是经验之谈,缺乏创新;四是主客观条件不具备,研究难以开展。
实践证明,正确的选题需要学前教育研究这一教育科学理论为指导,从实际出发,掌握所从事的研究领域的资料,科学地选题。因此,我们认为,学前教育科学研究课题的选择必须坚持以下原则:
(一)价值性原则
教育科学研究选题的第一条原则是研究选择的课题要有价值,这包括三个方面。一是具有理论价值(理论意义)。这是指所确定的课题应符合学前教育科学本身发展的需要,有利于检验、修正和发展学前教育理论,有利于建立科学的学前教育理论体系。这类课题要求在学前教育理论上有所突破或者有重要的补充和完善。二是应用价值(实践意义)。这是指所确定的研究课题应符合社会和教育事业发展的需要,有利于提高学前教育质量,有利于儿童的发展;应有助于解决学前教育发展过程中出现的各种问题,研究成果对教育改革与发展有直接的指导意义,如“学前教育办园标准和幼儿园准入制度研究”“探索型主题活动与幼儿教师专业发展的研究”。三是选题要有利于提高学前教育的质量,要从教育发展的实际出发,选择被大家普遍关注的问题,如“幼儿园保教质量评估监管体系研究”。
判断选题有无研究价值,可以从三个方面来衡量。一是方向性,方向性是指选题要符合国家有关教育方针政策,符合教育教学的基本规律和发展方向。课题研究要全面贯彻教育方针,全面提高学生素质,引导教师转变教育教学思想,改革教育内容和方法,优化教育教学过程,提高教育教学效率。促进教育教学发展和质量的提高,产生有益的价值。二是针对性,针对性指教育教研课题应该根据教育教学实践和教育科学发展的需要
来选择课题。实践表明:教育科研工作者和广大教师,应该优先选择当前教育教学改革中最迫切、最亟待解决、最关键性的问题,作为课题来研究。三是普遍性,普遍性是指选择的课题要考虑其研究成果是否具有客观规律性和推广的普遍性。
(二)科学性原则
选题的科学性表现在选题要有明确的指导思想和研究目的,使选题的立论根据充分、合理。选题的科学性具体表现在以下几个方面:一是选题要在充分占有资料的基础上形成。研究者应当充分研究和分析现有的资料,了解与研究课题有关的研究成果,在综合分析这些研究成果的基础上,提出研究问题思路和重点,明确所要解决的主要问题。对某一方面的研究资料有一个比较全面的掌握,才有可能在现有的基础上提出新的研究方向,或把某一个研究扩展到不同的情境或不同的研究对象上去,这样才能使研究的课题具有一定的新意。二是选题要以教育科学基本原理为依据,这是选题的理论基础。教育科学理论将对选题起到定向、规范、选择和解释作用。没有一定的科学理论依据,选定的课题必然起点低、盲目性大。三是选题要有事实依据,这是选题的实践基础。研究课题应具有很强的针对性,以教育改革实践为基础。实践经验为课题的形成提供一定的依据,在较强的实践经验的支持下,可以保证课题选择的科学性。
(三)创新性原则
研究问题要有创新性。这对于理论性的研究课题来说,要求有新发现、新观点、新见解;对于应用性的研究课题来说,要求有新内容,有解决问题的新途径、新方法。
创新性是科学研究的重要属性,选定研究问题应是前人未曾解决或尚未完全解决的问题,研究应有所创新,具有新意和时代感。要做到这一点,就要把研究课题的选择放在总结和发展过去有关学科领域的理论和实践成果的基础上,没有这个基础,任何新发展、新突破都是不可能的。科学上的任何重大成果,几乎都是科学工作者在前人或别人工作成就基础上一步步取得的,即使是被人认为非常新的,第一次开辟的新领域,也仍然是因同时代的人的工作提供了条件。因此,要通过广泛深入地查阅文献资料和调查,搞清所要研究课题在当前国内外已达到的水平和已取得的成果,了解是否有人已经、正在或者将要研究类似的问题。如果要选择同一问题作为研究课题,这就要对已有工作进行认真审视,从理论本身的完备性、从研究方法的科学性方面高度进行评判性分析,在此基础上,重新确定自己研究的着眼点。只有在原有研究成果基础上的突破和创新,才具有研究的意义。
由于实际情况不同,课题的创新要求一般可分以下三个层次:
第一,独创性。这是高层次的创新课题,它要求提出没有人提过的新问题,开辟无人涉及的研究领域,创立新的理论体系、教学流派和教学模式等。
第二,再创性。这是中层次的创新课题,其中有的是将别人的研究课题加以组装、分解和改造后再生出的新课题;有的是将已有的研究课题运用到新的领域、情境、学科等
实践中,又在某方面有所创新。
第三,自创性。这是低层次的创新课题,它只要求对自己是前所未有的,对自我发展是有利的,但并不要求对社会对别人有什么创新价值。
创新性是科研工作的根本特点,是科研工作的灵魂。创新性的具体体现为:一是概念和理论上的创新;二是方法上的创新;三是应用上的创新,包括解决新的实际问题和开拓新的应用领域。
(四)可行性原则
研究问题的可行性是指研究者具备顺利地进行这一课题研究的条件。问题研究的可行性包含以下三方面的条件。
一是客观条件。研究的客观条件包括与课题相关的资料、设备、时间、经费、测试工具与手段、技术、人力、理论准备、指导等方面的条件,同时也包括进行课题研究的科学上的可能性。选择要具有充分的科学依据,而不是盲目的不具备研究可能性的问题。客观条件应考虑以下几个问题:一是课题研究所必需的文献资料,通常须在占有资料基础上选题;二是完成科研必需的物质条件,有的课题需要实验设备和技术手段;三是要有一定的科研经费,有些重点课题,会得到一定的经费资助,有的课题须自筹经费。除此之外,研究基地、协作条件及领导的关注、家庭成员的支持、相关学科的影响和社会环境等等也是重要的客观条件。
二是主观条件。研究者若想顺利开展课题研究,必须掌握相关的理论和方法;必须保证拥有所需要的时间和精力,必须要有必要的经验积累。研究者本人要有知识、能力、基础、经验、专长,所掌握的有关这个课题的材料以及对此课题的兴趣。也就是说,要权衡自己的条件寻找结合点,选择能发挥自己优势特长的课题。第一线的教育工作者具有丰富的经验,适合于进行实践性较强的研究,而对理论性强的基础性研究问题就不一定合适。而擅长于理论思维的工作者,就可能选择理论性较强的问题进行研究。当然在现实的教育改革背景下,更需要不同背景和不同知识结构的人进行合作研究,集体攻关,共同解决较复杂的和综合性的问题。对于刚起步的年轻人,最好选择那些本人考虑长久、兴趣最大的课题,而在教育第一线从事实践工作的教师,最好选择与自己的实践工作有密切联系的问题。
三是研究时机。选题必须抓住关键性时期,什么时候提出具体的研究课题要看有关理论、研究工具及条件的发展成熟程度,提出过早,问题会攻不下来,而错过时机,好的问题也有可能失之交臂。四、学前教育科学研究课题的来源学前教育科学研究的课题来源,即研究课题产生的途径,是十分广泛的,可以概括为以下四个方面:
(一)从教育教学实践中寻找课题
任何科研课题归根到底,都是从教育实践中来最后再回到教育实践中去的。归纳或反思自身的教育教学实践进行选题,这是广大教育研究者,特别是一线教育工作者(幼儿园教师)最重要的选题方法与途径。在学前教育改革实践中,存在着许多值得研究的问题,对这些问题进行适当的筛选、提炼,就可能成为很好的研究课题。从实践中寻找研究课题的范围很广,可以是某一学科教学的具体问题,如幼儿数学操作性学习及其教学策略研究;也可以是与幼儿在教育教学过程中的各种表现的有关的问题。比如,想象性游戏对幼儿心理发展的影响,3岁入园幼儿的过度家庭依恋感的研究等;还可以是教育投入的经济效益和教育效益的问题,如信息技术应用的合理性研究;主题墙布置的经济投入与教育价值挖掘的研究;等等。
(二)从教育理论文献中寻找课题
理论学习不仅可以丰富知识,而且也是寻找和发现研究课题的来源。任何一门理论知识都不是尽善尽美的,都存在一些需要完善、充实和发展的地方。因此,人们在学习某一学科的理论或阅读一些研究成果的过程中,就可以受到启发,发现值得进一步研究和思考的问题。对这些问题进行分析和提炼,就可能作为研究的课题。报纸杂志上发表的研究论文是对新问题的研究成果,反映了某个学科研究的方向和进展,但往往并没有解决问题所涉及的全部内容。因此,在阅读研究论文时,既抱着学习的态度,又进行批判性的评价,便可以从中发现某些不足或值得进一步探索的问题。有些研究论文本身在后面就提出了一些值得研究的问题。如《我国学前教育研究20年发展状况分析》是2011年发表在《教育研究》杂志上的一篇论文。该研究运用内容分析法,通过对20年(1987—2007)里被列为全国教育科学规划课题的学前教育课题以及中国学前教育研究会自行设立的课题所做的多重分析发现,我国学前教育的发展具体表现在研究数量大幅度增加,研究者的职业类别与所处地域明显扩宽,研究领域不断拓展,研究内容不断丰富,越来越注重实践研究,研究成果的应用性与实效性明显增强等方面。但我国学前教育研究也存在着科研规范性欠缺、“跟风”式重复研究等问题。
(三)从教育改革和发展中出现的理论及政策问题中寻找课题
教育改革和发展呼唤着学前教育科学研究。研究当代学前教育发展和改革中亟待解决的问题,是整个学前教育科学研究的主旋律。近年来,国务院连续发布了《国家中长期教育改革和发展规划纲要(2010—2020年)》和《关于当前发展学前教育的若干意见》,确定了我国学前教育改革与发展的大政方针,学前教育事业迎来了发展的大好形势。学前教育科学体系有许多重大问题急需研究解决,如“学前教育公共财政投入机制及政策影响研究”“示范性幼儿园在‘广覆盖保基本’的公共学前教育体系中的位置与作用”“农村学前教育师资队伍建设的策略研究”等。这些课题的研究对教育改革与发展有极强的导向性。
(四)从当前教育学和其他有关学科关系中提出问题
在现代科学综合发展的大趋势下,各学科之间的交叉领域涌现出大量的值得开拓的新问题,仅以学前教育学为例,学前教育与哲学、人文科学、社会科学、自然科学等领域渗透交叉中而产生的诸如学前教育控制论、学前教育生态学、学前教学生理学、学前教育评价学等新学科研究领域,以学前教育作为共同的研究对象,运用多种学科理论和方法,使研究得到了有效的深化。
(五)从讨论和交往中发现问题
一个人的智慧是有限的,一个人所想的问题往往也比较狭窄。在科学研究的过程中,人们有时可以通过某种形式的交往获得一些信息。因此,各种形式的交往也是发现问题的一种途径。在讨论和交往中,一个人说的一件事情,可能会启发另一个人的思考,进而想出新的问题。在实际生活中常会遇到这样的例子,听一次学术报告,参加一次讨论会,甚至同学同事在一起随便聊天,都可能会促使人们想到一些新的问题,拓宽新的思路。我们现在经常举行的各种研讨会、学术沙龙、习明纳(主题讨论会)、交流会都是获得信息,认识新领域、提出新问题的途径。
(六)从他人的研究成果中提出问题
如果一时找不到新的、适合我们研究的题目,也可以从别人的研究成果中提出问题,对别人研究过的课题进行重复性的研究。同一个课题的重复研究不是简单地重复别人的劳动。社会科学研究对于不同的样本、不同的地域、不同的文化背景进行同一个课题的研究也是同样有意义的。在教育研究中设计一个操作性很强的研究课题,并不是一件容易的事情,如果选择一项重要的实验课题进行重复性研究,就会省去许多前期的工作,使研究能够顺利地进行。但不是随便找一个课题就可以进行重复研究,可进行重复研究的课题需要考虑以下几个方面的问题:
一是验证一个典型的研究所发现的结果。有一些重要的研究问题,研究者宣称取得了显著成果,但这项成果的可信度和可靠性如何,我们可以通过验证对其研究过程的科学性进行检验,为了得到进一步的证实,也可以用同样的方法进行重复研究。
二是通过不同样本检验研究结果的效度。许多典型的有成效的教育研究是在小样本中进行的,也就是说实验对象的取样数量很小。因此,不进行重复研究就很难确定研究成果能否推广到其他的群体中去。这时,用重复研究来验证研究结果在其他更大的样本中的效果是十分必要的,当然这种重复研究要具有一定的创造性。
三是检验同一个研究在不同时间的发展趋势或变化情况。许多研究成果都是在特定的时间、特定的环境下进行的。这样的研究在不同时间,不同的环境下是否也会产生同样的效果,就需要做进一步的研究和论证。例如,同一个调查所得到的情况,在几年以后再进行研究,就可能出现不同的结果。
(七)直接从各级教育科学规划课题指南中进行选题
随着科教兴国战略的实施,作为科学研究“龙头”的选题,必然引起各级(国家、省、地市机关)教育行政部门、教育科研机构、学术团体以及教育期刊的高度重视。为了更好地指导教育科学研究工作,提高教育科学研究水平及其成效,行政部门、机构团体、期刊往往定期或不定期地制定一定的教育科研课题指南。由于这些课题大多是一般意义上的,带有导向性,范围相对较大,学校与教师应该根据自己的实际能力加以修正,从大处着眼、小处着手。阅读资料2 1中国学前教育研究会“十三五”课题指南(节选) (二)学前儿童发展与教育
本方向涉及学前儿童身体、认知、情感和社会性等方面的发展,以及各种有利于学前儿童发展的培养策略的研究。
1.幼儿科学探索能力与学习方式的研究
2.幼儿科学领域的“核心经验”及其获得方式研究
3.幼儿数学学习策略研究
4.幼儿想象力发展的支持性策略研究
5.幼儿审美能力与创造力发展的实践研究
6.幼儿园汉语和少数民族语言双语教学研究
7.幼儿学习品质的培养研究
8.婴幼儿情感情绪表现及教师回应策略的研究
9.幼儿行为观察与分析研究
10.幼儿对于规则的理解与执行力研究
11.幼儿交往与合作能力的发展与培养研究
(三)幼儿园健康与安全教育
本方向涉及幼儿园卫生保健制度建设、运动能力促进、良好习惯养成以及安全教育与健康保障等方面的研究。
1.幼儿园安全制度建设现状与对策研究
2.幼儿园保育保健质量评估体系研究
3.幼儿健康行为与健康教育研究
4.0~3岁幼儿的健康教育研究
5.农村幼儿的健康现状与教育研究
6.幼儿户外运动场地、设施的规划研究
7.幼儿园保健老师的专业发展研究
8.幼儿园安全教育中的问题研究
9.因地制宜开展体育活动实践研究
10.幼儿园户外活动的现状调查
11.幼儿运动能力与身体素质的调查研究
(四)幼儿园的课程
本方向涉及幼儿园课程的现状与问题,幼儿园课程的改革和发展,幼儿园教育活动的组织形式与方法策略,幼儿园课程资源的挖掘与利用,幼儿园教育环境的创设与利用等研究。
1.幼儿园课程方案的审议与监管研究
2.幼儿园课程领导力研究
3.幼儿入学准备期教育的研究
4.幼儿园混龄教育的课程研究
5.幼儿园课程资源开发与利用研究
6.幼儿园活动区活动的现状、问题与对策研究
7.幼儿园课程游戏化研究
8.各领域教育实施的有效途径和整合方法研究
9.幼儿园课程环境的合理创设和有效利用研究
10.基于保教融合的幼儿园一日生活的研究
(五)游戏与玩具研究
幼儿园游戏的现状与问题,幼儿园游戏的创新与发展,游戏材料的开发与利用,幼儿园教玩具的开发与利用等研究。
1.幼儿园玩教具基本配置的研究
2.有特殊需要儿童的支持性游戏研究
3.不同年龄段幼儿游戏特点及指导策略的研究
4.游戏中的幼儿学习、发展评估与支持研究
5.插塑游戏与积木游戏中的幼儿行为比较研究
6.沙水游戏的辅助材料投放与幼儿行为关系的研究
7.幼儿园区域活动的材料投放研究
8.幼儿文学作品鉴赏与表演游戏的开展研究
9.益智区材料的投放方式与幼儿行为的关系
10.幼儿合作游戏的年龄特点及其促进研究
11.农村大班额背景下游戏活动的开展研究
12.幼儿混龄游戏中的同伴关系研究资料来源:中国学前研究会.中国学前教育研究会“十三五”课题指南[EB/OL]http://www. cnsece.com/Kind Template/Msg Detail/40091 2016 06
五、学前教育课题选择的思维策略所谓选题,就是要发现值得研究的新问题。这是研究者进行创造性思维的过程,需要掌握一定的思维策略。所谓选择课题的思维策略,就是帮助人们正确选择课题采取的总体思路。下面介绍几种常用的思维策略①。
(一)质疑
质疑是对已有结论、常规、习惯、行为方式的合理性做出并非绝对肯定或否定的判断。质疑必然引起人们对事物的重新审度,会在原来没有问题的地方发现新问题。
质疑并不是随心所欲地胡乱猜疑,毫无根据的猜疑是不可能提出有研究价值的新问题的。质疑的依据主要有两个:一是事实和经验,二是逻辑。
(二)转换
转换就是变换思考角度,从与得出原有结论不同的角度或层次来认识原有的研究对象,以形成关于对象的新认识。因为人们对问题的认识不可能一下子达到全面、深入和完善,变换思考角度能发现许多新问题。
思考角度的变换有多种类型。一类是在同一层次上的转换,从思考问题的一个方面转向另一方面,如从重视教师的教到重视学生的学,从重视继承学习到重视创新学习等,通过这一系列的思考角度转换,我们可以发现一些新的问题。另一类是两个不同层次间的转换,如原来对学生学习兴趣进行研究都是用定性思维的方法,而现在可用定量方法把学生的兴趣水平测量出来,这就是从定性到定量的转换;又如,从具体教学方法研究转移到如何优化选择教学方法,则是从具体到抽象的转换。第三种转换角度的类型是把研究的重点放到事物与事物之间、同一事物不同发展阶段之间的结合部(转换点)。同一事物的不同发展阶段有着不同的规律和特点,不同阶段间的转换点必然存在着矛盾和冲突,这是我们发现问题的源泉,如幼儿园和小学的数学衔接问题。此外,还有不同事物之间的联系问题,等等。
(三)比较
比较就是根据一定的标准,把彼此相关的事物联系起来进行考察,确定其异同,找出其内在联系和共同规律,以把握研究对象所特有的质的规定性。有比较才有鉴别,有鉴别才有认识,比较是发现新问题的常用策略。比较分纵向比较和横向比较、同类比较和异类比较。同类比较的目的在于“同中求同”“同中求异”。“同中求同”即同类的相同点比较,可揭示事物发生发展的特殊性。将两个相对立的事物放在一起比较,常会发现许多新的问题。如被动性学习和主动性学习、继承性学习和创新性学习,等等。① 陈晓萍.中学科学类课题研究与论文写作[M].杭州:浙江大学出版社,2008:7 9.
(四)类比
类比就是通过与其他学科研究对象类比和借用其他学科的思维方式,来发现本学科研究的新问题。例如,把概率论与数理统计、模糊数学、灰色理论的方法运用于课堂教学评价、学生学业成绩测验等教学领域研究,使教育教学研究由定性研究逐步过渡到定性研究与定量研究相结合。
(五)扩展
扩展就是善于运用发散思维,从不同角度、不同方面来对选题进行横向扩展,以发现新的选题。对同一选题,我们要善于从不同角度去发现问题。例如,基础教育课程改革,可以从改革“教”和“学”的角度,而“教”又可以从教学目标、教学方法、教学评价的角度,还可以从教师角色的转换角度考虑,等等。
(六)延伸
如果说扩展强调的是选题的横向扩展,那么延伸强调的就是选题的纵向深化。延伸就是对一个问题由浅入深、由表及里地进行思考,从而发现新的问题。
(七)探究
探究就是直接面对教育现象,从对现象本身的思考中提出新问题。对于一些司空见惯的现象,我们要深究其背后的实质。研究者面对大量的教育现象,要多问几个为什么,如“为什么幼儿会产生入园焦虑”“幼儿的创造性和哪些因素有关”等。阅读资料2 2从问题产生方式发现问题问题的产生有不同的方式,把握这些方式也可以发现有价值的研究问题。
(1)思维转向出问题
常规思维往往不太容易看出问题,因为习以为常了,就会视而不见,听而不闻。只有调整思维的方向,才可能从熟悉的事物中发现原来看不到的问题。在选择课题时,多运用发散思维、逆向思维、质疑思维等思维方式,有助于发现问题。
(2)视角转换出问题
不同的视角看同一事物,可以看出不同的问题。转换视角就是把事物放到一个更大的或新的参照系中进行思考。转换视角就是更换参照系统,进行换位思维。比如,教师的专业发展、教师的角色扮演、教师的技能发展、教师的教学风格等等。在这些研究中,教师一般是作为教育教学的主体出现的,现在转换一下视角,把教师看作是课程资源,研究“作为课题资源的教师”“教师课程资源的开发与利用”等课题,这就与以往的研究有些不同了。
(3)学科交叉出问题
今天很多问题的解决需要借助其他学科的力量,而且需要多学科合力解决。从学科
交叉的角度思考看待事物,往往能够发现一些新的、有价值的问题,这就为寻找和发现新的问题提供了可能的空间。学科交叉型问题在两个学科的交叉处,需要同时兼顾两个学科的内容才能够寻找到。因此,需要教师在本学科之外,要多学习其他学科的知识,以便于在学科交叉中发现问题。
(4)两相比较出问题
对事物进行比较可以更加清楚地看清事物的本质。在比较中,往往可以发现有价值的问题。比如传统教材内容与当前教材内容的比较,从比较中可以发现编辑思想、教材内容选择、教材编排等很多方面的问题。通过比较分析可以使人更好地理解传统教材与当前教材,从而有助于教育教学的实施。比较有异同比较、纵横比较等不同的方式,可以运用这些比较方式提出问题。通过异同比较、纵横比较等,可以发现一些有价值的问题。
(5)专题聚焦出问题
当把具有相似性质的事物归为一类时,就会发现它们之间有很多共同之处,这时就可以从中提炼概括出一些具有普遍性的东西,问题就隐藏其中。这些共同的东西是什么呢?怎样才能把它们提炼出来呢?当然,事物之间的差异仍然存在,为什么在具有共同性质的同时,还具有这些差异呢?问题就产生了。
(6)理论运用出问题
当把理论运用于具体的教育教学实践时,会产生理论运用上的问题。比如,该理论是否能够运用到教学中?适切性怎样?会遇到哪些困难?如何解决这些问题呢?问题就这样伴随着理论运用而产生。选择其中有价值的、需要迫切解决的,就可以生成课题了。资料来源:李冲锋.教学科研选题:从问题到课题[J].当代教育科学,2012(14):52.第二节 学前教育科学研究的设计学前教育科学研究是一项复杂的、系统的科学探索活动。学前教育科学研究要取得预期的成果,就必须事前进行谋划、构思,绘制研究工作的蓝图,为学前教育科学研究活动制订比较详细的工作计划。“凡事预则立,不预则废”,研究者通过制订研究计划,使研究的目标、范围、步骤、方法等更加明晰,使研究课题进一步具体化、操作化。研究人员在研究过程中以研究计划为指针,按照研究计划有序地进行研究,可在一定程度上保证研究活动的顺利进行,取得比较理想的研究成果。
学前教育科学研究设计是教育科学研究活动过程的一个相对独立的重要环节。当研究者确定了研究课题,并进行了文献回顾之后,就应当进行研究设计,为课题研究的后续进行制订活动方案。如果说“确定研究课题”回答了“研究什么”的问题的话,那么“研
究设计”就是要回答“如何研究、怎么研究”的问题。学前教育科学研究设计是指为了保证研究的质量,通过对研究变量进行界定,建立研究假说,确定抽样方法,选择研究方式,确定研究工具等一系列思维构思活动,形成研究方案的过程。研究方案的优劣决定着研究的质量。一、形成假设(一)假设的含义
假设是研究者在确定研究问题后,根据已有的事实和理论对研究问题的答案所作出的估计和推测。假设具有理论的特征,它是一种预先设想的、暂定的、待验证的理论。
选定课题后,要根据一定的科学知识对研究课题设想一种或几种可能的答案、结论,这就是研究假设。研究假设是一种理性猜测,是对一个有意义问题所作的尝试性回答。研究假设是建立在前人的研究或一定的理论基础上的“证实”或“证伪”工作。
假设不但是一种带有方向性的有待验证的想象,而且影响着研究活动的组织过程和途径。假设能帮助研究者明确研究的内容和方向,并按确定目标选择研究方法来搜集资料,指导教育研究的深入发展,避免研究的盲目性。因此,假设是学前教育科学研究探索的必经阶段,是准确把握教育规律的正确途径和有效手段。
(二)好的研究假设的标准
一般说来,好的教育科学研究假设必须符合以下几个标准:
一是要具有科学性。假设是以经验和理论为基础的,假设有待验证。但假设必须要有一定的事实和理论依据,应符合逻辑,理由充分,能解释与假设有关的事物与现象。假设应尽可能用量化的形式表达,这样可以提高假设的客观性。假设应与现有的知识相协调。
二是陈述具有明确性,即假设要以清晰、简明、准确的陈述方式说明两个变量间的期望关系,切忌宽泛、冗长、模糊。请看下面这个假设:“聪明的学生品德好。”这个假设虽然表述简洁,但是“聪明”“品德”“好”这些词太宽泛、太笼统,不能明确表示研究中的具体问题,人们会继续追问:怎样的学生是聪明的?品德具体指哪些方面?好的具体指标有哪些?这些问题不解决,研究假设就无法检验。而以下假设则可行:“幼儿的计算能力,随着年龄的增长和受教育水平的提高而提高。”“教师注重范读,可提高学生阅读的准确性。”这里“计算能力”“年龄”“受教育的水平”“范读”“阅读的准确性”都是可以测量和检验的。此外,假设命题本身在逻辑上要无矛盾。如“我是男性,我又不是男性”,这一描述就犯了自相矛盾的错误。
三是推测性。假设是在不完全或不充分的经验事实基础上推导出来的,有待实践证实,因而具有推测性。
四是具有可检验性。假设涉及的概念、变量应是可以操纵、测量的,具有被证实或被证伪的可能性。如“幼儿的创造性与其遗传基因有关”这样的假设,已具备研究假设的形
式,但能否通过收集事实和数据来验证就值得考虑了。因为从这个假设中,我们不清楚幼儿的创造性具体指什么,如何去操作,遗传基因如何去测量等。这些问题不解决,这个假设就无法得到验证。每一个假设都要接受检验,能被验证的假设肯定要比不能被验证的假设要好,已被证实的假设肯定要比一个未被证实的假设要好。
(三)假设的基本类型
1.按假设的形成划分
按假设的形成划分可分为归纳假设和演绎假设两种。
归纳假设,即把在特殊情况、个别情况下已被证明无误的认识或规律,提高为一般的认识或规律。它是基于观察基础上的概括,是人们通过对一些个别经验事实材料的观察,得到启示,进而概括、推论出的经验定律。如黎世法对六课型单元教学法的研究,通过对10 000万多名中学生的学习方法的调查,尤其是300多名优秀中学生的学习方法特点的深入研究,将学生的八环节系统学习方法从心理活动的层面上概括出10条学习心理规律,并将八环节学习和10条心理规律作为中学生学习的本质学情。以此为依据,将现成教材分成若干单元,每单元按照自学课—启发课—复习课—作业课—改错课—小结课等6种前后紧密联系的课型进行教学,以提高教学质量,达到优化教学的效果。
演绎假设是从教育科学的某一理论或一般性陈述出发推出的新结论,是根据不可直接观察的事物现象或属性之间的某种普遍性联系,通过理论综合和逻辑推演而提出的理论定律和原理。演绎假设是从教育科学的某一理论或一般性陈述出发,推出新结论,推论出某种特定的假设,或者演绎出具有创造性的程序性知识。如根据“人的主体能力只能在主体性活动中发展”这一陈述,推出“综合实践活动有利于学生主体能力的培养”或“探究性学习有利于学生创造能力的培养”。再如,我们可以从社会建构主义学习理论演绎出这样的假设:“合作学习与传统的教学模式相比,更有利于学生对知识的掌握;合作学习在培养学生社会合作能力方面,优于传统的教学模式。”演绎假设遵循的是由抽象理论到相对具体的理论,再到具体的操作程序的逻辑。演绎假设形成的逻辑其实也是研究者发现研究问题和形成研究假设的一条重要途径。研究者在平常学习教育教学理论时,要善于将抽象的理论进行演绎推理,看看是否能够产生新的研究假设。
2.按假设中所预测的变量间有无相关及相关的特点来划分
按假设中所预测的变量间有无相关及相关的特点来划分可以把研究假设分为定向假设、非定向假设和零假设。
定向假设和非定向假设都是在假定变量间存在相关的情况下作出的。其中定向假设指出了相关或差异的趋向。例如,“教师的口头警告次数越多,儿童的注意力越分散”“采用新方法教大班学生,他们的识字量超过用传统方法教的”,就是定向假设;非定向假设则没有表明这种相关或差异的趋向,而只是指出在变量间可能存在差异和相关。例如“男生和女生的推理能力有差异”是一个非定向假设。零假设是一种假定变量间无差异
或无关系的假设。例如,“运用方法A教4岁幼儿4个月后幼儿的汉字识字增加量等于运用方法B教4岁幼儿4个月后幼儿汉字识字增加量”就是一个零假设。
研究假设到底是采用定向的形式还是采用非定向的形式?采用不同的形式是否会产生差别?这取决于前期理论研究的结果。如果研究领域的文献表明,在所研究的问题上我们可以期望一个有方向的结果,我们应采用定向假设;而当我们对所研究对象的内在关系不甚了解,凭借已有知识经验只能肯定研究对象内在诸变量之间有相关,但不能肯定是何种相关时,则应采用非定向假设。
3.按性质和复杂程度划分
按性质和复杂程度划分,假设可分为描述性假设、解释性假设和预测性假设。
描述性假设,处于教育科学研究的最初阶段,主要是描述认识对象的结构,向人们提供关于事物的外部联系和大致的数量关系的推测,是关于对象的大致轮廓的外部表象的一种描述。
解释性假设,是揭示事物的内部联系,指出现象质的方面,说明事物原因与结果的一种更复杂、更重要的假设。这是比描述性假设高一级的形式。
预测性假设,是对事物未来发展趋势的科学推测。它是在深入、全面了解现实事物的基础上提出的更复杂、更困难的一种假设。预测性假设主要用于对未来事情大范围的发展趋势的科学推测,在教育科学研究中,采用预测性假设不是太多。
(四)假设表述的规范性要求
1.假设要说明两个变量间的期望关系
一般来说,一个假设只能涉及两个变量,如果涉及两个以上变量之间的关系,可以将变量一一对应地分成几组假设。比如,要研究教师的行为方式和职业道德与幼儿行为习惯的关系,就涉及几个变量:教师的行为习惯、教师的职业道德和幼儿的行为习惯。我们不能将研究假设表述为“教师的行为习惯和职业道德与幼儿的行为习惯呈正相关”,因为教师的行为习惯和职业道德这两个变量混在一起,难以验证幼儿的行为习惯究竟是教师的行为方式单独起作用,还是教师的职业道德单独起作用,还是两者共同起作用。
2.假设是一种推测
假设是在不完全或不充分的经验事实基础上推导出来的,是有待实践来证实的,因而与经过论证的理论不同,它是对一定的行为、现象、事件的出现作实验性的合理性解释,具有一定的预测性。
3.变量之间的关系必须是可检验的
研究假设必须是可检验的,无法检验的假设不能作为研究的假设。假设必须能提示变量之间的关系和变量的测量方法,作为检验假设及判断事实的基础。由于学前教育研究的假设是对教育事实或现象之间的关系所作的推测性假定,要使假定变成理论,关键在于它预定的事实能够为研究及以后的实践所证实。所以,可检验性是科学假设的必要
条件。4.假设必须是陈述句,不能是疑问句
研究假设不能用疑问句。因为假设是研究者对研究结果预先赋予的答案,是一种可能的解释和说明,而不是问题。诸如“幼儿的阅读兴趣与家长的文化程度有没有关系”这种假设是没有意义的,因为研究者没有对这个问题的结果做出预测。这个问题应当是由研究者来回答,而不是交由他人来回答。
另外,假设的表述要尽可能明确具体,概念要简单,语义要清楚。结构要规范,尽可能避免使用含义模糊的词语,假设本身要符合逻辑。案例2 1全国教育科学“十一五”规划教育部重点课题
——我国青少年情感素质现状、发展及培养的假设1.从心理层面来讲,情感素质与认知素质一样,具有特定的心理品质和发展规律,是一个有具体指向性的心理研究领域和概念体系,具有其特定的概念特征、内涵和结构
2.虽然情感素质的结构及其心理成分错综复杂,但心理研究的进展使从心理测量学的角度对其进行科学的测量具备可行性
3.多种因素对青少年情感素质的综合影响具有一定的规律性,可以对其从心理机制的层面给予论证和揭示
4.青少年情感素质的发展可以通过适当的教育进行优化
5.优化青少年情感素质的教育系统具有自身的特征和机制,可以通过教学模式和教学测量进行阐明和规定资料来源:卢家楣.教育科学研究方法[M].上海:上海教育出版社,2012:58. (五)教育科学研究假设的形成
1.研究假设的形成及其步骤
科学研究假设的形成是从观察发现到理论发现的中间环节,是由特殊发现到普遍发现的过渡阶段,一般需要经过以下几个步骤:首先,在搜集一定数量的事实、资料基础上,提炼出科学问题并寻求理论支持;其次,形成初步假设充分运用各种有关的科学知识,灵活地展开各种思维活动,形成解答问题的基本观点,可将这种观点表述为新的科学概念,并以此构成假设的核心;最后,要推演各相关现象的理论性陈述,使假设具有严谨的系统和稳定的结构。
2.研究假设形成的基本条件
(1)进行科学观察和经验归纳。要有目的、有系统地研究、整理有关教育教学的各种资料和经验并积极参与教育教学实践。具体地说,它涉及以下内容:把握社会发展的需要和时代的走向;洞察社会现实所存在的弊端,了解相关领域在国内外的研究进展及研
究成果。对上述问题了解得越全面、越深刻,就越有可能形成有价值的研究假设。
(2)运用科学的思想方法论。要以辩证唯物主义与历史唯物主义观点为指导。描述性的经验代替不了科学规律。以描述性的经验规律为出发点,运用逻辑工具,导出假设命题,如果得到实践验证,那么经验就上升为理论。也就是说,假设是在科学观察和经验归纳基础上所做的合乎逻辑的某种命题或命题体系。因此,假设可以通过类比、归纳、演绎等方法获得,关键在于是否掌握科学的思想方法论。
(3)具备相当的背景知识。包括研究者的哲学、教育学、心理学、伦理学、社会学、美学等学科知识,以及研究者对与研究课题有关的材料的掌握程度等。研究者要在研究过程中不断完善研究假设,充分发挥假设在教育研究中的作用。二、选择研究样本在选择研究样本时,我们要厘清几个与之相关的概念:总体、样本、抽样。总体,即研究对象的全体,是在某一相同性质上结合起来的许多个别事物的集体。当它成为统计研究对象时,就叫作“总体”,它是一定时空范围内研究对象的全部总和。样本,是从总体中抽取的、对总体有一定代表性的部分个体,它是能够代表总体的一定数量的基本观测单位。样本中所包含的个体数量称为样本容量。抽样,是遵循一定的规则,从一个总体中抽取有代表性的部分个体的过程。通过样本得出关于这一总体的信息及一般性结论。从样本的特征去推断总体,从而对对应的研究做出结论。
(一)选择样本的基本要求
1.确定研究总体范围
通常情况下,研究课题和研究目的决定了总体的范围。如“长春市区4岁儿童识字量的调查”,这个课题的总体就是“长春市区全体4岁儿童”,既不包括郊县的4岁儿童,也不包括市区其他年龄段的儿童。如果总体范围不清楚,在抽样前应对总体下一个操作性定义,将抽象的概念转换成可观测、可检验的项目,否则,会对抽样和研究结果的推断造成困难。
2.抽样的随机性
随机性原则是抽样的基本原则,它能保证总体中的每个个体入选的机会均等。抽样必须是随机的,这样可避免研究者由于主观倾向或人为因素造成的偏差。
随机是指总体中的每一个个体被选入样本的概率不为零。也就是说,总体中的每一个个体都有入选的可能。像抽签、摇号等方法就是根据抽样的随机性原理设计的。
3.样本的代表性
样本的代表性是指样本应具备总体的性质或特征,能在较大程度上代表总体。样本研究的关键在于抽样和推论,抽样是推论的先决条件,样本的代表性会影响研究结论的可靠性及推断程度。代表性越高的样本,其研究结果的普遍性就越大;反之,如果样本没
有代表性则会导致研究的失败。样本代表性的最大威胁是抽样的偏差。
4.合理的样本容量
合理的样本容量是指抽样样本的具体数量。样本数量的多少,是研究设计中必须慎重考虑的一环。样本容量既要符合研究的目的、内容,满足教育统计的要求,又要考虑抽样的可能性,并使误差减少到最低程度。一般来说,样本数越多,代表性越好,但是无限地增加样本,势必增加研究成本和难度,造成不必要的浪费;如果样本数过小,则抽样误差会增大,样本的代表性也较差,不利于统计分析。
在研究过程中,样本大小取决于以下一些因素:
一是研究的类型、范围。如果研究是定量研究,研究范围较广,样本数量可以适当多一些;反之,如果研究是定性研究,研究范围较狭窄,样本数量可以适当少一些。
二是统计分析的精确程度。当研究需要有较高的统计显著程度和可信程度时,样本数量可多一些;反之,则可少一些。
三是允许误差的大小。当研究允许的误差值小、要求的可信度高时,所需要的样本容量就相应要大;反之,则可以小些。
四是总体的同质性。当总体的变异性比较大、变量的相关程度比较低、研究的条件控制不严格时,样本数量可适当增加一些;反之,当总体的同质性比较好、变量的相关程度比较高、研究条件控制比较严格时,则样本数量可以少些。比如,幼儿的能力变异性比较大,因此抽样样本就需要大一些。
五是测量工具的可靠程度。当测量工具的可靠程度比较低时,测量的误差就比较大,这时就需要增加样本的容量;反之,则可适当减少样本的容量。一般而言,有关学习能力和成绩的测量工具可靠性程度相对较好。而有关人格特征、自我概念和态度等方面的测量工具,其可靠程度相对要低一些。
六是研究的成本。研究的成本包括经费、时间、人力、物力。抽样的数量要控制在研究成本允许的范围内。为此,确定样本容量时,必须仔细分析研究的条件,量体裁衣。
为便于开展研究,我们根据实际经验提供一些可供研究者参考的数据。比如,调查研究的样本数量一般不少于100;全国性的调查样本数量一般在1 500~2 500之间;地区性的调查样本数量一般在500~1 000之间;相关研究的样本数量一般不少于50;实验研究中每组样本数量一般不少于30。另外,可以用公式计算出总体数量与样本数量的参照数据,见下表2 1。表2 1 有限总体数与样本数量关系表总体数N 10 20 50 100 200 500 1 000 2 000 10 000 50 000 100 000样本数n 10 19 44 80 133 217 278 322 370 382 384说明:可信度95%,允许误差5%。
资料来源:陶保平.学前教育科研方法[M].上海:华东师范大学出版社,1999:51.
(二)抽样的基本方法
1.简单随机抽样
(1)简单随机抽样的含义。简单随机抽样是以随机性原则为依据的最基本的抽样方法。按照概率论的原理,抽样时要尽可能使总体中的每一个基本观测单位都有均等的被可能抽中的机会,即总体中每个成员被选入样本的概率都不为零。
简单随机抽样可以保证全部标识的代表性,能够确定抽样误差的理论值,简便易行。它适用于总体异质性不是很大的情况。但是当样本规模偏小时,样本的代表性就比较差。
(2)简单随机抽样的基本方法
①抽签法。简单随机取样主要通过以下两种方式来实现:一是抽签,首先给总体中的每个个体编上号并做成签,然后将全部的签充分混合后,从中随机抽取所需的样本数,被抽到的签对应的个体就组成了所需的样本。
抽签法简单易行,适用于个数不多的总体。当总体中的个数较多时,将总体签“搅拌均匀”就比较困难,用抽签法产生的样本代表性可能比较差。
②随机数法。随机抽样中,另一个经常被采用的方法是随机数法,即利用随机数表、随机数骰子或计算机产生的随机数进行抽样。
比如,有一项研究需要从800名幼儿中抽取150名作为研究对象。首先把800名幼儿按照1~800进行编号排列.然后从随机数表中任意一行、任意一列的任意数字开始,按任意方向依次取三位数,凡遇到的1~800范围内的数字即为选中的号,直至取足150个号为止。这150个号码所对应的幼儿就是该项研究的对象。
2.系统随机抽样
系统随机抽样也称为等距抽样、机械抽样。其操作方法是先将总体各个观测单位按某一特定顺序排列编号并分成数量相等的组,使组数与抽样数相同,然后在每组中依事先规定的机械次序抽取对象。例如,某校有2 500名学生,先要抽取100名进行课外阅读情况调查。调查者将学生总体按姓氏笔画排列,把总体划分为K=2 500/100=25个相等间隔,如随机抽取第1名为第10序列,那么依次抽取35、60、85、110……直到100名学生为止,这种抽样方法是系统随机抽样。
系统随机抽样的优点是样本在总体中的分布比较均匀,具有较高的代表性;抽样误差小于简单随机抽样,而且比较简单易行,只要确定了第一个样本单位,整个样本也就确定了;更适合大样本的使用。缺点是调查总体的单位不能太多,而且要有完整的登记注册,否则难以进行。但是,如果总体具有某一种周期性变化,则等距抽样的代表性远不如简单随机抽样。
例如,为研究幼儿身体发育状况,从某幼儿园大班150人中抽取30人为研究对象。首先,把全体大班幼儿按照身高顺序进行编号,然后求出抽样的固定间隔为150/30=5,
即每5个号为一组,共30个组,再随机决定每组中第几号为抽取对象。假定每组中第2个号为抽取对象,那么编号2、7、12、17、22……147这30个号就组成了系统随机抽样的样本。
3.分层随机抽样
分层随机抽样是指按某些特征,先将总体分成若干层次或类别(即子总体),然后根据事先确定的样本大小及其各层在总体中所占的比例,从每个子总体中独立抽取子样本的方法。
分层随机抽样能有效地降低抽样误差。同时,分层随机抽样允许研究人员对抽样进行更多地控制,以自己的研究意图来确定每一层大约需要多少人。但分层随机抽样要求研究人员对总体中各层的情况有较多的了解,否则就难以进行科学分析。
分层随机抽样的主要特点是分层按比例抽样。主要适用于总体中的个体有着明显差异的情况,其共同点是每个个体被抽到的概率都相等(N/M)。
例如,某一项研究需对某幼儿园600名学前班幼儿的汉字识字量进行调查,拟按照20%的比例抽取幼儿共120人作为样本。首先按照评定标准把幼儿分成优、良、中、差四个等级,优120人,良240人,中180人,差60人,然后用简单随机抽样在四层中按比例分别抽取样本。从优等中抽取120×2/10=24人,从良等中抽取240×2/10=48人,从中等中抽取180×2/10=36人,从差等中抽取60×2/10=12人。这120人组成了分层抽样的样本。
4.整群随机抽样
整群随机抽样又叫聚类随机抽样或集体随机抽样,先将总体各单位按一定标准分成许多群体,并将每一个群体看成一个抽样单位;然后,按照随机原则从这些群体中抽出若干群体作为样本;最后对样本群体中的每个单位逐个进行调查。
例如,某幼儿园有600个学生,分为小、中、大三个年级30个班。采取整群随机抽样方法调查该校学生健康状况。可随机从中抽取6个班调查,被抽中的班每个学生都参与调查。
整群随机抽样的优点是样本单位比较集中,调查工作比较方便,可以节省人力、物力、财力和时间;缺点是样本分布不均匀、代表性差,与上述几种抽样方法相比较,在样本数量相同的情况下抽样误差较大。三、决定研究变量(一)研究变量的含义
研究变量是指在质或量上可以变化的概念或属性,或可以测量、操纵的因素。作为研究理论具体化的研究假设,正是由变量与变量间的关系所构成的,研究结果也正是基于对变量资料的分析而得出的。假设涉及的变量主要有自变量、因变量和无关变量。
(二)自变量、因变量和无关变量
1.自变量
自变量又叫“实验变量”“刺激变量”或“输入变量”。它是实验前假定存在的因果联系中的原因变量,也就是研究者施加于被试的可以操纵的因素,通过它的变化来引起其他变量发生变化。一项具体的研究可能只包含一个自变量,也可能包含两个或两个以上的自变量;一个自变量可以影响一个或多个因变量。在实际的教育实验中,自变量往往就是那些有关教学的改革措施,如教学方法、教学环境、教材内容、保教水平等。
2.因变量
因变量也称为“效果变量”“结果变量”或“输出变量”。它是实验前假定存在的因果联系中的结果变量,是通过自变量的作用而产生变化的结果因素,如幼儿人际交往能力、幼儿创造力、幼儿合作意识等。在教育实验中,因变量一般表现为幼儿的发展,是经过自变量的作用后产生变化的知识、能力、态度、兴趣、情感、意志等各种素质的综合表现。
3.无关变量
无关变量有时也称控制变量,是指与特定研究目标无关的非研究变量,即除了研究者操纵的自变量和需要测定的因变量之外的一切变量,是研究者不想研究,但会影响研究进程的,需要加以控制的变量。如“学生的智力水平与学习成绩呈正相关”,其中可能涉及的无关变量有“情感因素”“家庭环境”“测验”等。四、下操作性定义(一)操作性定义的含义
操作性定义直接关系到研究的可重复性、结果的可检验性及研究结果的普遍适用性。使用操作性定义明确地表述研究指标,可以保证变量被观察、测量和重复操作。
在教育研究中,对研究变量做出明确定义有两种方式:一是概念性定义,指对研究变量或指标本质进行概括,以揭示其内涵,并将其与其他变量或指标区别开来;概念性定义无法作为测量或操纵研究变量进行调查问卷设计和实验研究的设计的依据,且没有操作性,不利于开展实验活动,不能重复实验以验证实验结果,不便于量化研究。二是操作性定义,指用可感知、可度量的事物、事件、现象和方法对变量或指标做出具体的界定、说明。操作性定义的最大特征就是它的可观测性,描述操作性定义的过程就是将变量或指标的抽象陈述转化为具体的操作陈述的过程。如在“幼儿的学习态度对学习效果的影响”研究中,学习态度和学习效果都可以用概念性定义去描述。但是要落实具体操作,就需要借助测验分数、学习态度问卷等对什么是幼儿的学习态度、什么是学习效果做出明确的操作性说明。
(二)操作性定义和概念性定义的区别
在定义的内容上,操作性定义是用具体的事物、现象或方法来说明变量或概念,而概
B问卷调查法
实验法
——概念性定义→操作性定义→问卷项目(问题)资料来源:李方.教育研究的概念性定义和操作性定义[J].教育导刊,2009(9):14.第三节 学前教育科学研究课题申报书的填写填写课题申报书是课题研究的一项重要任务和必经程序,申报书可以为专家评审提供依据。阅读资料2 4科研课题申报书的特点申请性 科研课题申报书从实质上讲,就是提交给科研管理机构或有关部门,希望其对自己选择的研究课题进行立项和提供经费等支持的申请书,其申请理由就是自己所选研究课题的研究价值。
说明性 科研课题写作最终要达到的目的是获得立项,因此,其主体部分要将选题的目的与针对性、本课题研究将解决的实际问题以及自己在本课题研究方面所具备的实力等进行详尽、具体地说明,使课题评审者感到本选题确实值得研究,并且确信你有能力进行本课题的研究,这样,选题就容易被立项。
论证性 一个科研课题能否成功立项,在很大程度上取决于申报书的主体部分论证是否透彻,因此,论证性是科研课题申报书的一个重要特点。科研申报书中的论证主要包括以下几个方面:一是关于选题价值和研究意义的论证;二是关于课题研究可行性的论证;三是研究方案的论证;四是关于研究条件的论证。将这些问题论证透彻,给评委们一个十分清晰而深刻的印象,是选题立项获得成功的重要条件。资料来源:宫淑瑰,黄高才.教育教学应用文一本全[M].南京:南京大学出版社,2012:89.一般来说,课题申报书包括以下几个方面的内容:一、课题名称课题名称的表述必须简洁、规范、准确。在表述课题时要注意:课题的核心概念要明确、清晰;课题的研究对象明确;课题的研究范围恰当;使用陈述句。二、研究的目的和意义在阐述研究目的和意义时,首先要阐述课题研究的背景,即根据什么、受什么启发而进行这项研究的。因为任何课题研究不是凭空来的,都有一定的背景和思路。其次,要阐述此项研究的目的和意义,即为什么要研究,研究的价值是什么,解决什么问题。如课
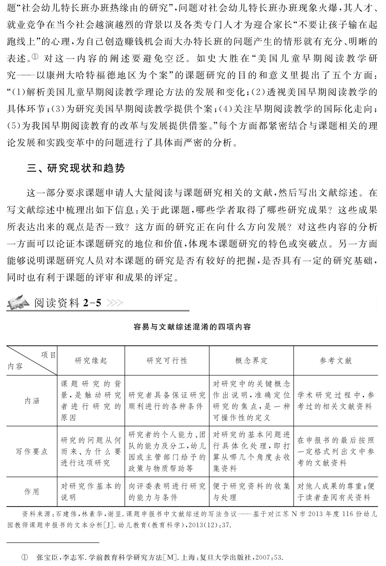
题“社会幼儿特长班办班热缘由的研究”,问题对社会幼儿特长班办班现象火爆,其人才、就业竞争在当今社会越演越烈的背景以及各类专门人才为迎合家长“不要让孩子输在起跑线上”的心理,为自己创造赚钱机会而大办特长班的问题产生的情形就有充分、明晰的表述。① 对这一内容的阐述要避免空泛。如史大胜在“美国儿童早期阅读教学研究——以康州大哈特福德地区为个案”的课题研究的目的和意义里提出了五个方面:“(1)解析美国儿童早期阅读教学理论方法的发展和变化;(2)透视美国早期阅读教学的具体环节;(3)为研究美国早期阅读教学提供个案;(4)关注早期阅读教学的国际化走向;(5)为我国早期阅读教育的改革与发展提供借鉴。”每个方面都紧密结合与课题相关的理论发展和实践变革中的问题进行了具体而严密的分析。三、研究现状和趋势这一部分要求课题申请人大量阅读与课题研究相关的文献,然后写出文献综述。在写文献综述中梳理出如下信息:关于此课题,哪些学者取得了哪些研究成果?这些成果所表达出来的观点是否一致?这方面的研究正在向什么方向发展?对这些内容的分析一方面可以论证本课题研究的地位和价值,体现本课题研究的特色或突破点。另一方面能够说明课题研究人员对本课题的研究是否有较好的把握,是否具有一定的研究基础,同时也有利于课题的评审和成果的评定。阅读资料2 5容易与文献综述混淆的四项内容项目
内容 研究缘起 研究可行性 概念界定 参考文献内涵课题研究的背景,是触动研究者进行研究的原因写作要点研究的问题从何而来、为什么要进行这项研究作用 对研究作基本的说明向评委表明进行研究的能力与条件研究者的个人能力、团队的能力及分工,幼儿园或主管部门给予的政策与物质帮助等研究者具备保证研究顺利进行的各种条件便于研究资料的收集与处理对研究的基本问题进行具体化处理,即打算从哪几个角度去收集资料对研究中的关键概念作出说明,准确定位研究的焦点,是一种可操作性的定义对他人成果的尊重;便于读者查阅有关资料在申报书的最后按照一定格式列出文中参考的文献资料学术研究过程中,参考过的相关文献资料资料来源:石建伟,林素华,谢翌.课题申报书中文献综述的写法刍议——基于对江苏N市2013年度116份幼儿园教师课题申报书的文本分析[J].幼儿教育(教育科学),2013(12):37.① 张宝臣,李志军.学前教育科学研究方法[M].上海:复旦大学出版社,2007:53.
四、研究目标研究目标是课题要解决的具体问题和最后要达到的具体目的,它是研究者在研究过程中根据课题并依据前期准备过程中所收集到的资料和事实,根据自己的经验和知识,对要探索、解决的问题进行综合性思考后,所提出的设想或结论。
例如,“师幼互动中的教师情绪”中的研究目标主要包括以下两个方面:第一,深入幼儿园教育教学活动现场,以情绪的外显表现为切入点聚焦师幼互动过程中的教师情绪,从类型、表现形式、产生和发展的过程等方面对师幼互动中的教师情绪进行细致全面的分析。第二,运用相关理论对师幼互动中的教师情绪进行深入分析,探讨教师情绪在教育教学活动中的角色、作用及影响,并在此基础上尝试提出维护教师情绪健康,改善师幼互动中教师情绪表现的途径与策略。①五、研究内容课题研究内容指的是课题研究包含哪些部分,即从几个方面开展研究。课题研究内容受研究目标的制约,并为达到研究目标服务。相对于研究目标来说,研究内容要更具体和明确。
例如,“师幼互动中的教师情绪研究”基于对研究目标的把握及对幼儿园生活的初步观察,研究的主要内容被分解成了四个方面:第一,在师幼互动的过程中,幼儿教师具有怎样的情绪表现?幼儿教师通过怎样的方式表达自己的情绪?第二,师幼互动中教师情绪产生与发展的过程是怎样的?教师不同的情绪是由哪些事件诱发的?为什么这些事件会诱发教师不同的情绪反应?教师的情绪状态在互动过程中怎样变化?第三,怎样理解教师情绪在师幼互动中的角色定位?师幼互动中的教师情绪表达具有怎样的功能?第四,可以从哪些方面着手维护教师的情绪健康,并改善当前师幼互动中教师情绪表现中的问题?六、研究方法在课题申报中必须明确研究所选用的基本或总体方法。研究方法本身没有好坏之分,各有其特点和适用对象和范围。在研究过程中需要根据课题的研究目标、不同阶段的研究任务以及研究对象的特点及研究人员的自身素养进行选择。七、研究团队课题研究需要依靠科研团队的智慧和合作才能完成。组建研究团队需要注意以下① 许倩倩.师幼互动中的教师情绪研究[D].南京:南京师范大学,2013:26.
几点:一是人员数量要和课题的大小、难度相匹配,课题组成员并不是人员越多越好;二是任务明确,分工清楚,每项研究任务要落实到个人,确保团队的每一个人都要承担某一方面的任务;三是分布合理,成员承担的课题任务和工作量要与承担者的年龄、职称、学历、专业能力相适应。八、研究步骤和进度安排要根据课题的难度、研究条件、研究目标来确定课题的研究步骤和进度安排。但是要考虑到课题的开展受主客观条件的制约,一定要留出机动时间,防止因为人员变动或者条件不完善而耽误研究。研究一般分成前中后三期。前期主要是开题,要完善课题论证和方案,撰写开题报告,并把任务落实到人,组织相关人员进行学习和培训。中期主要是具体实施各项研究措施,搜集、整理资料。后期研究的主要工作是分析和统计研究资料、完成预期研究任务、撰写研究报告、结题、推广应用。九、预期成果及形式成果是课题任务完成的主要标志。研究的成果形式主要有研究报告、论文、专著、教材等,也可以是方法设计、方案、教具、教学仪器、教学软件(包括音像制品、计算机软件)、微课、网络课程等。研究周期较长的课题,还应该按照进度表要求列出阶段成果和最终成果。十、保障措施课题申请和课题研究必须有三个方面的保障:一是经费和物质保障,包括时间、场所、设施、图书资料等;二是机制保障,包括成立研究机构或者小组,学习和培训制度,研讨交流制度,监督考核机制等;三是课题负责人和课题组成员的研究基础与能力保障等。本章小结1.本章讲述了问题及学前教育科学研究课题的含义,并在此基础上分析了学前教育科学研究课题选择的意义、原则、思维策略和课题的来源。
2.介绍并分析了学前教育科学研究的设计的主要环节即形成假设、选择研究样本、决定研究变量、下操作性定义。
3.介绍了学前教育科学研究课题申报书的主要内容及填写要求。拓展阅读1.陈国庆,王有兰.教育科研课题的选择与确立[J].江西教育科研,2003(8).
2.桂诗章,杨晓萍.教育科研选题的原则与途径[J].教学与管理,2007(1). 
3.郑金洲.学校教育科研的十个发展趋向[J].上海教育科研,2007(5). 
4.张宝臣,李兰芳.学前教育科学研究方法[M].上海:复旦大学出版社,2012. 
5.石建伟,林素华,谢翌.课题申报书中文献综述的写法刍议——基于对江苏N市2013年度116份幼儿园教师课题申报书的文本分析[J].幼儿教育(教育科学),2013 (12). 
6.冯卫东.不抵半文,却决全局——谈规划课题选题[J].福建教育,2016(15).思考与探索1.学前教育科学研究课题选择应该遵循哪些原则?
2.调查5位学前教育研究工作者,了解他(她)们的研究课题是如何产生的。
3.好的研究假设的标准是什么?请查找5个不规范的研究假设的课题名称并指出其不规范的地方。
4.自选一个学前教育研究课题,并找到某省的教育规划课题申报书,规范地试填申报书。